On the Jahn–Teller Effect in Silver Complexes of Dimethyl Amino Phenyl Substituted Phthalocyanine †
Abstract
:1. Introduction
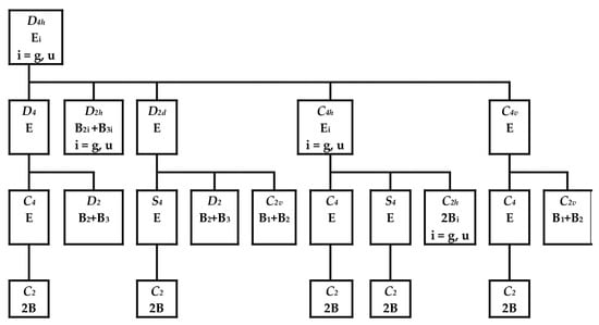
2. Theoretical Background
3. Results
- (i)
- Category I contains complexes 1[dmaphPcAg]+, 3[dmaphPcAg]+, 2[dmaphPcAg]0, and 4[dmaphPcAg]2− with optimized structures of D4h (unstable) and D4 (stable) symmetry groups.
- (ii)
- Category II contains complexes 4[dmaphPcAg]0, 1[dmaphPcAg]−, 3[dmaphPcAg]−, and 2[dmaphPcAg]2−, where only their stable optimized structures of the D2 symmetry group were found, while the D4h optimized structures were absent. This can be explained by the electron configurations of the D4h complexes in Table 2. We may conclude that the category II complexes should contain partially occupied eg molecular orbitals, which implies Eg or Eu ground electron states. Hence, they are not accessible through standard DFT methods.
3.1. Category I Complexes
3.2. Category II Complexes
4. Methods
5. Conclusions
Supplementary Materials
Funding
Institutional Review Board Statement
Informed Consent Statement
Data Availability Statement
Acknowledgments
Conflicts of Interest
Sample Availability
References
- Breloy, L.; Alcay, Y.; Yilmaz, I.; Breza, M.; Bourgon, J.; Brezová, V.; Yagci, Y.; Versace, D.-L. Dimethyl amino phenyl substituted silver phthalocyanine as a UV- and visible-light absorbing photoinitiator: In situ preparation of silver/polymer nanocomposites. Polym. Chem. 2021, 12, 1273–1285. [Google Scholar] [CrossRef]
- Jahn, H.A.; Teller, E. Stability of polyatomic molecules in degenerate electronic states. I. Orbital degeneracy. Proc. R. Soc. London A 1937, 161, 220–235. [Google Scholar]
- Bersuker, I.B. Pseudo-Jahn–Teller Effect—A Two-State Paradigm in Formation, Deformation, and Transformation of Molecular Systems and Solids. Chem. Rev. 2013, 113, 1351–1390. [Google Scholar] [CrossRef] [PubMed]
- Bersuker, I.B. Recent Developments in the Jahn–Teller Effect Theory. In The Jahn-Teller Effect. Fundamentals and Implications for Physics and Chemistry; Köppel, H., Yarkony, D.R., Barentzen, H., Eds.; Springer: Berlin/Heidelberg, Germany, 2009; pp. 3–24. ISBN 978-3642034312. [Google Scholar]
- Ceulemans, A.; Beyens, D.; Vanquickenborne, L.G. Symmetry aspects of Jahn-Teller activity: Structure and reactivity. J. Am. Chem. Soc. 1984, 106, 5824–5837. [Google Scholar] [CrossRef]
- Ceulemans, A.; Vanquickenborne, L.G. The Epikernel Principle. Struct. Bonding 1989, 71, 125–159. [Google Scholar]
- Breza, M. Group-Theoretical Treatment of Pseudo-Jahn-Teller Systems. In Vibronic Interactions and the Jahn-Teller Effect: Theory and Application; Atanasov, M., Daul, C., Tregenna-Piggott, P.L.W., Eds.; Springer: Dordrecht, The Netherlands; Berlin/Heidelberg, Germany; London, UK; New York, NY, USA, 2012; pp. 59–82. ISBN 1567-7354. [Google Scholar]
- Pelikán, P.; Breza, M. Classification of the possible symmetries of the Jahn—Teller systems. Chem. Papers 1984, 39, 255–270. [Google Scholar]
- Breza, M. Group-Theoretical Analysis of Jahn-Teller Systems. In The Jahn-Teller Effect. Fundamentals and Implications for Physics and Chemistry; Köppel, H., Yarkony, D.R., Barentzen, H., Eds.; Springer: Berlin/Heidelberg, Germany, 2009; pp. 51–76. ISBN 978-3642034312. [Google Scholar]
- Kaplan, I.G. Problems in DFT with the total spin and degenerate states. Int. J. Quantum Chem. 2007, 107, 2595–2603. [Google Scholar] [CrossRef]
- Schurkus, H.F.; Chan, G.K.-L.; Chen, G.-T.; Cheng, H.-P.; Stanton, J.F. Theoretical prediction of magnetic exchange coupling constants from broken-symmetry coupled cluster calculations. J. Chem. Phys. 2020, 152, 234115. [Google Scholar] [CrossRef] [PubMed]
- Becke, A.D. Density-functional thermochemistry. III. The role of exact exchange. J. Chem. Phys. 1993, 98, 5648–5652. [Google Scholar] [CrossRef]
- Grimme, S.; Antony, J.; Ehrlich, S.; Krieg, H. A consistent and accurate ab initio parameterization of density functional dispersion correction (DFT-D) for the 94 elements H-Pu. J. Chem. Phys. 2010, 132, 154104. [Google Scholar] [CrossRef] [PubMed]
- Pritchard, B.P.; Altarawy, D.; Didier, B.; Gibson, T.D.; Windus, T.L. New Basis Set Exchange: An Open, Up-to-Date Resource for the Molecular Sciences Community. J. Chem. Inf. Model. 2019, 59, 4814–4820. [Google Scholar] [CrossRef] [PubMed]
- Dunning, T.H., Jr. Gaussian basis sets for use in correlated molecular calculations. I. The atoms boron through neon and hydrogen. J. Chem. Phys. 1989, 90, 1007–1023. [Google Scholar] [CrossRef]
- Bauernschmitt, R.; Ahlrichs, R. Treatment of electronic excitations within the adiabatic approximation of time dependent density functional theory. Chem. Phys. Lett. 1996, 256, 454–464. [Google Scholar] [CrossRef]
- Scalmani, G.; Frisch, M.J.; Mennucci, B.; Tomasi, J.; Cammi, R.; Barone, V. Geometries and properties of excited states in the gas phase and in solution: Theory and application of a time-dependent density functional theory polarizable continuum model. J. Chem. Phys. 2006, 124, 94107. [Google Scholar] [CrossRef] [PubMed]
- Štellerová, D.; Lukeš, V.; Breza, M. How does pseudo-Jahn-Teller effect induce the photoprotective potential of curcumin? Molecules 2023, 28, 2946. [Google Scholar] [CrossRef] [PubMed]
- Štellerová, D.; Lukeš, V.; Breza, M. On the Potential Role of (Pseudo-) Jahn-Teller Effect in Membrane Transport Processes: Enniatin B and Beauvericin. Molecules 2023, 28, 6264. [Google Scholar] [CrossRef] [PubMed]
- Frisch, G.W.; Trucks, M.J.; Schlegel, H.B.; Scuseria, G.E.; Robb, M.A.; Cheeseman, J.R.; Scalmani, G.; Barone, V.; Petersson, G.A.; Nakatsuji, H.; et al. Gaussian 16, Revision B.01; Gaussian, Inc.: Wallingford, CT, USA, 2016. [Google Scholar]
- Ugliengo, P. MOLDRAW: A Program to Display and Manipulate Molecular and Crystal Structures (Release 2.0), University Torino, Torino. 2012. Available online: https://www.moldraw.software.informer.com (accessed on 9 September 2019).





| q | m | G | Γ0 | EDFT [Hartree] | EJT [eV] | Λim | νim [cm−1] | K(D4h, Λim) | E(D4h, Λim) | Γexc |
|---|---|---|---|---|---|---|---|---|---|---|
| +1 | 1 | D4h | 1A1g | −4734.55067 | - | b1u | −48 | D2d(C2′) | B1u | |
| 2eg | −47, −31 | C1 | C2h(C2′), C2h(C2″) | Eg | ||||||
| a1u | −46 | D4 | A1u | |||||||
| a2u | −31 | C4v | A2u | |||||||
| b2u | −31 | D2d(C2″) | B2u | |||||||
| +1 | 1 | D4 | 1A1 | −4734.58352 | 0.894 | - | - | |||
| +1 | 3 | D4h | 3B1u | −4734.54698 | - | b1u | −18 | D2d(C2′) | A1g | |
| eg | −18 | C1 | C2h(C2′), C2h(C2″) | Eu | ||||||
| a1u | −18 | D4 | B1g | |||||||
| +1 | 3 | D4 | 3B1 | −4734.58550 | 1.048 | - | - | |||
| 0 | 2 | D4h | 2B1g | −4734.74708 | - | b1u | −42 | D2d(C2′) | A1u | |
| eg | −42 | C1 | C2h(C2′), C2h(C2″) | Eg | ||||||
| a1u | −41 | D4 | B1u | |||||||
| a2u | −23 | C4v | B2u | |||||||
| 3b2u | −23(3×) | D2d(C2″) | A2u | |||||||
| 0 | 2 | D4 | 2B1 | −4734.77283 | 0.701 | - | - | |||
| 0 | 4 | D2 | 4B2 | −4734.73113 | unknown | - | - | |||
| −1 | 1 | D2 | 1A | −4734.79846 | unknown | - | - | |||
| −1 | 3 | D2 | 3B2 | −4734.83355 | unknown | - | - | |||
| −2 | 2 | D2 | 2B1 | −4734.80520 | unknown | - | - | |||
| −2 | 4 | D4h | 4B1u | −4734.77355 | - | b1u | −47 | D2d(C2′) | A1g | |
| 2eg | −46, −27 | C1 | C2h(C2′), C2h(C2″) | Eu | ||||||
| a1u | −45 | D4 | B1g | |||||||
| a2u | −27 | C4v | B2g | |||||||
| b2u | −27 | D2d(C2″) | A2g | |||||||
| −2 | 4 | D4 | 4B1 | −4734.80581 | 0.878 | - | - |
| q | m | Electron Configuration | Γ0 |
|---|---|---|---|
| +1 | 1 | …(b2g)2(eu)4(a2g)2(b1g)0(eg)0(b1u)0… | 1A1g |
| +1 | 3 | α: …(b1g)1(a2g)1(eu)2(b2g)1(eg)0(b1u)0… β: …(eu)2(b2g)1(a1u)0(eg)0(b1g)0(b1u)0… | 3B1u |
| 0 | 2 | α:…(eu)2(b2g)1(b1g)1(a1u)1(eg)0(b1u)0… β:…(eu)2(b2g)1(a1u)1(eg)0(b1g)0(b1u)0… | 2B1g |
| 0 | 4 | unknown | 4Eg or 4Eu |
| −1 | 1 | unknown | 1Eg or 1Eu |
| −1 | 3 | unknown | 3Eg or 3Eu |
| −2 | 2 | unknown | 2Eg or 2Eu |
| −2 | 4 | α:…(eg)2(b2g)1(a1u)1(b1g)1(eg)2(b2u)0… β:…(eg)2(a2u)1(a1u)1(eg)0(a2u)0(b2u)0… | 4B1u |
| q | m | G | Γ0 | Γexc | Eexc [eV] | f | G | Γ0 | Γexc | Eexc [eV] | f |
|---|---|---|---|---|---|---|---|---|---|---|---|
| +1 | 1 | D4h | 1A1g | 11A2g | 0.156 | 0.000 | D4 | 1A1 | 11B1 | 0.167 | 0.000 |
| 11Eu | 0.158 | 0.002 | 11B2 | 0.255 | 0.000 | ||||||
| 11B2g | 0.159 | 0.000 | 11E | 0.259 | 0.000 | ||||||
| 11B1g | 0.349 | 0.000 | 11A2 | 0.267 | 0.000 | ||||||
| 21Eu | 0.353 | 0.081 | 21E | 0.631 | 0.014 | ||||||
| 11B1u | 0.377 | 0.000 | 11A1 | 0.642 | 0.000 | ||||||
| 11A1g | 0.487 | 0.000 | 21B1 | 0.858 | 0.000 | ||||||
| 11Eg | 1.010 | 0.000 | 31E | 1.187 | 0.050 | ||||||
| 11A1u | 1.010 | 0.000 | 21A1 | 1.192 | 0.001 | ||||||
| 11B1u | 1.010 | 0.000 | 21A2 | 1.200 | 0.000 | ||||||
| +1 | 3 | D4h | 3B1u | 13B2g | 0.011 | 0.000 | D4 | 3B1 | 13E | 0.188 | 0.007 |
| 13A2g | 0.015 | 0.001 | 13B2 | 0.190 | 0.000 | ||||||
| 13Eu | 0.016 | 0.001 | 13A2 | 0.195 | 0.000 | ||||||
| 13A1g | 0.235 | 0.000 | 13A1 | 0.600 | 0.000 | ||||||
| 23Eu | 0.235 | 0.014 | 23E | 0.617 | 0.298 | ||||||
| 13B2u | 0.239 | 0.000 | 13B1 | 0.779 | 0.000 | ||||||
| 23Eu | 1.255 | 0.000 | 33E | 1.244 | 0.001 | ||||||
| 33Eu | 1.327 | 0.003 | 43E | 1.391 | 0.033 | ||||||
| 13Eg | 1.493 | 0.008 | 23B1 | 1.400 | 0.000 | ||||||
| 0 | 2 | D4h | 2B1g | 12Eu | 1.195 | 0.000 | D4 | 2B1 | 12E | 1.157 | 0.000 |
| 12Eg | 1.306 | 0.000 | 22E | 1.305 | 0.000 | ||||||
| 12B1u | 2.014 | 0.000 | 32E | 1.901 | 0.624 | ||||||
| 22Eu | 2.050 | 0.710 | 12B2 | 1.942 | 0.000 | ||||||
| 22Eg | 2.140 | 0.000 | 12A2 | 1.944 | 0.000 | ||||||
| 12B2u | 2.140 | 0.000 | 42E | 1.956 | 0.004 | ||||||
| 12A2u | 2.140 | 0.000 | 22A2 | 1.969 | 0.000 | ||||||
| 32Eg | 2.163 | 0.000 | 12A1 | 2.055 | 0.000 | ||||||
| 22B2u | 2.164 | 0.000 | 32A2 | 2.056 | 0.000 | ||||||
| 22A2u | 2.164 | 0.000 | 12B1 | 2.059 | 0.001 | ||||||
| −2 | 4 | D4h | 4B1u | 14Eg | 0.957 | 0.000 | D4 | 4B1 | 14E | 0.888 | 0.191 |
| 14A2u | 0.976 | 0.000 | 14B1 | 1.356 | 0.000 | ||||||
| 14B2u | 0.978 | 0.000 | 24E | 1.360 | 0.010 | ||||||
| 24Eg | 1.025 | 0.000 | 14A1 | 1.360 | 0.000 | ||||||
| 14A1u | 1.042 | 0.000 | 34E | 1.396 | 0.010 | ||||||
| 14B1u | 1.048 | 0.000 | 14A2 | 1.415 | 0.000 | ||||||
| 34Eg | 1.118 | 0.110 | 14B2 | 1.417 | 0.000 | ||||||
| 14A1g | 1.495 | 0.000 | 44E | 1.436 | 0.012 | ||||||
| 14B1g | 1.495 | 0.000 | 24B2 | 1.472 | 0.001 | ||||||
| 14Eu | 1.496 | 0.000 | 24A2 | 1.481 | 0.000 | ||||||
| 24A1u | 1.501 | 0.000 | 34B1 | 1.523 | 0.000 |
| q | m | Γ0 | Γexc | Eexc [eV] | f | q | m | Γ0 | Γexc | Eexc [eV] | f |
|---|---|---|---|---|---|---|---|---|---|---|---|
| 0 | 4 | 4B2 | 14B1 | 0.349 | 0.000 | −1 | 1 | 1A | 11B2 | 0.523 | 0.000 |
| 14B3 | 0.814 | 0.012 | 11B1 | 0.539 | 0.000 | ||||||
| 24B1 | 0.829 | 0.000 | 11B3 | 0.815 | 0.000 | ||||||
| 14B2 | 0.927 | 0.006 | 21B2 | 1.337 | 0.023 | ||||||
| 34B1 | 0.948 | 0.000 | 21B3 | 1.478 | 0.028 | ||||||
| 24B3 | 1.253 | 0.000 | 31B2 | 1.551 | 0.005 | ||||||
| 24B2 | 1.254 | 0.213 | 41B2 | 1.793 | 0.809 | ||||||
| 14A | 1.291 | 0.000 | 31B3 | 1.965 | 0.018 | ||||||
| 34B3 | 1.356 | 0.164 | 11A | 2.056 | 0.000 | ||||||
| 24A | 1.423 | 0.000 | 41B3 | 2.097 | 0.011 | ||||||
| −1 | 3 | 3B2 | 13B1 | 0.272 | 0.000 | −2 | 2 | 2B1 | 12B1 | 0.048 | 0.000 |
| 13B3 | 1.256 | 0.000 | 22B1 | 0.377 | 0.000 | ||||||
| 13B2 | 1.350 | 0.021 | 12B2 | 0.900 | 0.007 | ||||||
| 23B3 | 1.356 | 0.014 | 22B2 | 1.095 | 0.283 | ||||||
| 23B2 | 1.796 | 0.792 | 12B3 | 1.112 | 0.306 | ||||||
| 33B3 | 1.835 | 0.007 | 32B2 | 1.168 | 0.000 | ||||||
| 43B3 | 1.987 | 0.012 | 12A | 1.343 | 0.000 | ||||||
| 13A | 1.993 | 0.000 | 42B2 | 1.348 | 0.002 | ||||||
| 23B1 | 2.000 | 0.000 | 22A | 1.362 | 0.000 | ||||||
| 23A | 2.092 | 0.000 | 22B3 | 1.367 | 0.002 |
Disclaimer/Publisher’s Note: The statements, opinions and data contained in all publications are solely those of the individual author(s) and contributor(s) and not of MDPI and/or the editor(s). MDPI and/or the editor(s) disclaim responsibility for any injury to people or property resulting from any ideas, methods, instructions or products referred to in the content. |
© 2023 by the author. Licensee MDPI, Basel, Switzerland. This article is an open access article distributed under the terms and conditions of the Creative Commons Attribution (CC BY) license (https://creativecommons.org/licenses/by/4.0/).
Share and Cite
Breza, M. On the Jahn–Teller Effect in Silver Complexes of Dimethyl Amino Phenyl Substituted Phthalocyanine. Molecules 2023, 28, 7019. https://doi.org/10.3390/molecules28207019
Breza M. On the Jahn–Teller Effect in Silver Complexes of Dimethyl Amino Phenyl Substituted Phthalocyanine. Molecules. 2023; 28(20):7019. https://doi.org/10.3390/molecules28207019
Chicago/Turabian StyleBreza, Martin. 2023. "On the Jahn–Teller Effect in Silver Complexes of Dimethyl Amino Phenyl Substituted Phthalocyanine" Molecules 28, no. 20: 7019. https://doi.org/10.3390/molecules28207019
APA StyleBreza, M. (2023). On the Jahn–Teller Effect in Silver Complexes of Dimethyl Amino Phenyl Substituted Phthalocyanine. Molecules, 28(20), 7019. https://doi.org/10.3390/molecules28207019

