The Effect of Bergenin on Isonicotinic Acid Hydrazide and Rifampicin-Induced Liver Injury Revealed by RNA Sequencing
Abstract
1. Introduction
2. Results
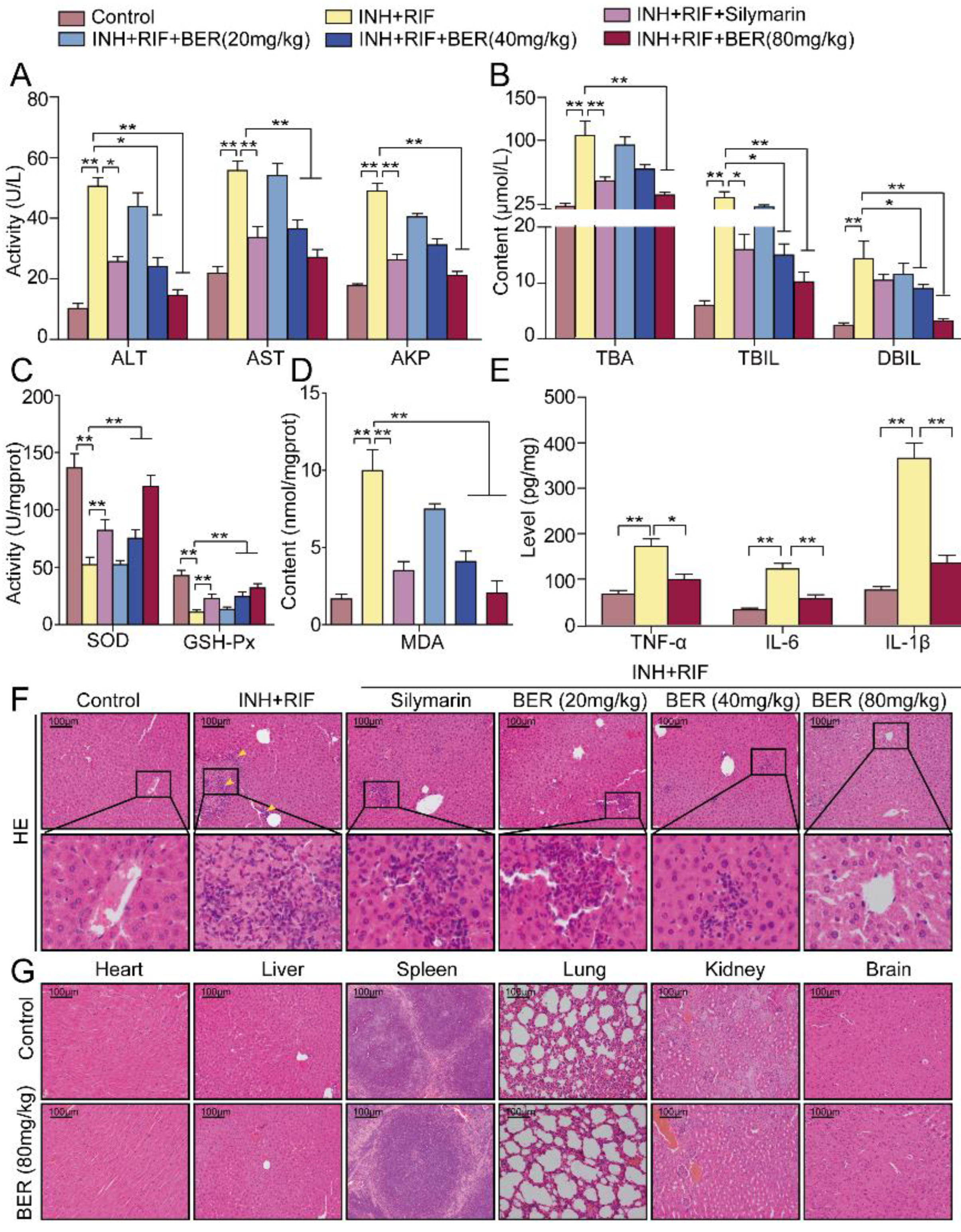
2.1. Effects of BER on Liver Function
2.2. RNA Sequencing Analysis Results
2.2.1. Overview of RNA Sequencing Analysis
2.2.2. Effects of BER on Drug Metabolism Genes
2.2.3. Effects of BER on Bile Acid Metabolism Genes
2.2.4. Effects of BER on Nrf2 Pathway Genes
2.2.5. Effects of BER on TLR4 Pathway Genes
2.3. Verification Experiment
2.3.1. The mRNA Expressions in Key Pathways Were Verified by qRT-PCR
2.3.2. The Protein Expressions of the Nrf2 Pathway Were Verified by Western Blot
2.3.3. The Protein Expressions of the TLR4 Pathway Were Verified by Western Blot
3. Discussion
4. Materials and Methods
4.1. Animal Experiments
4.2. Liver Histological Analysis
4.3. Analysis of Serum Samples and Liver Tissue Samples
4.4. RNA Sequencing Analysis
4.5. Quantitative Real-Time Polymerase Chain Reaction (qRT-PCR)
4.6. Western Blot
4.7. Statistical Analysis
5. Conclusions
Author Contributions
Funding
Institutional Review Board Statement
Informed Consent Statement
Data Availability Statement
Acknowledgments
Conflicts of Interest
Sample Availability
References
- Bouazzi, O.E.; Hammi, S.; Bourkadi, J.E.; Tebaa, A.; Tanani, D.S.; Soulaymani-Bencheikh, R.; Badrane, N.; Bengueddour, R. First line anti-tuberculosis induced hepatotoxicity: Incidence and risk factors. Pan. Afr. Med. J. 2016, 25, 167. [Google Scholar] [CrossRef]
- Shang, P.; Xia, Y.; Liu, F.; Wang, X.; Yuan, Y.; Hu, D.; Tu, D.; Chen, Y.; Deng, P.; Cheng, S.; et al. Incidence, clinical features and impact on anti-tuberculosis treatment of anti-tuberculosis drug induced liver injury (ATLI) in China. PLoS ONE 2011, 6, e21836. [Google Scholar] [CrossRef]
- Zhang, T.; Du, J.; Yin, X.; Xue, F.; Liu, Y.; Li, R.; Luo, C.; Li, L.; Li, X. Adverse Events in Treating Smear-Positive Tuberculosis Patients in China. Int. J. Environ. Res. Public Health 2015, 13, 86. [Google Scholar] [CrossRef]
- Metushi, I.; Uetrecht, J.; Phillips, E. Mechanism of isoniazid-induced hepatotoxicity: Then and now. Br. J. Clin. Pharmacol. 2016, 81, 1030–1036. [Google Scholar] [CrossRef] [PubMed]
- Chen, R.; Wang, J.; Zhang, Y.; Tang, S.; Zhan, S. Key factors of susceptibility to anti-tuberculosis drug-induced hepatotoxicity. Arch. Toxicol. 2015, 89, 883–897. [Google Scholar] [CrossRef]
- Wu, Z.R.; Bai, Z.T.; Sun, Y.; Chen, P.; Yang, Z.; Zhi, D.J.; Li, Y.; Wang, X.; Du, J.J.; Yang, R.; et al. Protective effects of the bioactive natural product N-trans-Caffeoyldopamine on hepatotoxicity induced by isoniazid and rifampicin. Bioorg. Med. Chem. Lett. 2015, 25, 5424–5426. [Google Scholar] [CrossRef]
- Sahu, N.; Rakshit, S.; Nirala, S.K.; Bhadauria, M. Naringenin protects hepato-renal tissues against antituberculosis drugs induced toxic manifestations by modulating interleukin-6, insulin like growth factor-1, biochemical and ultra-structural integrity. Mol. Biol. Rep. 2023, 50, 1019–1031. [Google Scholar] [CrossRef] [PubMed]
- Yang, J.; Li, G.; Bao, X.; Suo, Y.; Xu, H.; Deng, Y.; Feng, T.; Deng, G. Hepatoprotective Effects of Phloridzin against Isoniazid-Rifampicin Induced Liver Injury by Regulating CYP450 and Nrf2/HO-1 Pathway in Mice. Chem. Pharm. Bull. 2022, 70, 805–811. [Google Scholar] [CrossRef] [PubMed]
- Ji, X.; Guo, J.; Cao, T.; Zhang, T.; Liu, Y.; Yan, Y. Review on mechanisms and structure-activity relationship of hypoglycemic effects of polysaccharides from natural resources. Food Sci. Hum. Wellness 2023, 12, 1969–1980. [Google Scholar] [CrossRef]
- Wei, M.; Li, T.; Cao, H.; He, H.; Yang, C.; Yin, Y.; Lu, H.; Novák, P.; Zhang, K.; Gao, Y. The effects of scoparone on alcohol and high-fat diet-induced liver injury revealed by RNA sequencing. Biomed. Pharmacother. 2022, 155, 113770. [Google Scholar] [CrossRef]
- Koul, B.; Kumar, A.; Yadav, D.; Jin, J.O. Bergenia Genus: Traditional Uses, Phytochemistry and Pharmacology. Molecules 2020, 25, 5555. [Google Scholar] [CrossRef]
- Latief, U.; Kaur, M.; Dar, S.H.; Thakur, S.; Per, T.S.; Tung, G.K.; Jain, S.K. Preparation and Characterisation of Liposomes of Bergenia Ciliata Extract and Evaluation of their Hepatoprotective Activity. J. Pharm. Sci. 2023, 112, 328–335. [Google Scholar] [CrossRef] [PubMed]
- Xia, Y.; Li, J.; Chen, K.; Feng, J.; Guo, C. Bergenin Attenuates Hepatic Fibrosis by Regulating Autophagy Mediated by the PPAR-γ/TGF-β Pathway. PPAR Res. 2020, 2020, 6694214. [Google Scholar] [CrossRef]
- Salama, S.A.; Elshafey, M.M. Cross-talk between PPARγ, NF-κB, and p38 MAPK signaling mediates the ameliorating effects of bergenin against the iron overload-induced hepatotoxicity. Chem. Biol. Interact. 2022, 368, 110207. [Google Scholar] [CrossRef]
- Xv, J.; Gao, Y.; Ji, Y.; Lian, Y.; Zhang, K. Effect of bergenin on D-galactosamine-induced acute liver injury in rats. Chin. J. Public Health 2022, 3, 70–74. [Google Scholar]
- Czaja, M.J. Cell signaling in oxidative stress-induced liver injury. Semin. Liver Dis. 2007, 27, 378–389. [Google Scholar] [CrossRef] [PubMed]
- Kukurba, K.R.; Montgomery, S.B. RNA Sequencing and Analysis. Cold Spring Harb. Protoc. 2015, 11, 951–969. [Google Scholar] [CrossRef] [PubMed]
- Zhuang, X.; Li, L.; Liu, T.; Zhang, R.; Yang, P.; Wang, X.; Dai, L. Mechanisms of isoniazid and rifampicin-induced liver injury and the effects of natural medicinal ingredients: A review. Front. Pharmacol. 2022, 13, 1037814. [Google Scholar] [CrossRef]
- Song, Y.; Qu, X.; Tao, L.; Gao, H.; Zhang, Y.; Zhai, J.; Gong, J.; Hu, T. Exploration of the underlying mechanisms of isoniazid/rifampicin-induced liver injury in mice using an integrated proteomics and metabolomics approach. J. Biochem. Mol. Toxicol. 2022, 36, e23217. [Google Scholar] [CrossRef]
- Yuan, R.; Tao, X.; Liang, S.; Pan, Y.; He, L.; Sun, J.; Wenbo, J.; Li, X.; Chen, J.; Wang, C. Protective effect of acidic polysaccharide from Schisandra chinensis on acute ethanol-induced liver injury through reducing CYP2E1-dependent oxidative stress. Biomed. Pharmacother. 2018, 99, 537–542. [Google Scholar] [CrossRef]
- Wang, P.; Shehu, A.I.; Lu, J.; Joshi, R.H.; Venkataramanan, R.; Sugamori, K.S.; Grant, D.M.; Zhong, X.B.; Ma, X. Deficiency of N-acetyltransferase increases the interactions of isoniazid with endobiotics in mouse liver. Biochem. Pharmacol. 2017, 145, 218–225. [Google Scholar] [CrossRef] [PubMed]
- Ramanathan, R.; Sivanesan, K. Evaluation of ameliorative ability of Silibinin against zidovudine and isoniazid-induced hepatotoxicity and hyperlipidaemia in rats: Role of Silibinin in Phase I and II drug metabolism. Chem. Biol. Interact. 2017, 273, 142–153. [Google Scholar] [CrossRef]
- Hernandez-Gonzalez, O.; Del Carmen Milan-Segovia, R.; Zavala-Reyes, D.; Alvarado-Zamarripa, D.M.; Ortiz-Zamudio, J.J.; Correa-Gonzalez, L.C.; Vargas-Morales, J.M.; Uresti-Rivera, E.E.; Portales-Perez, D.P. Altered Arylamine N-acetyltransferase 1 and miR-1290 Levels in Childhood Acute Lymphoblastic Leukemia: A Pilot Study. In Vivo 2023, 37, 1129–1144. [Google Scholar] [CrossRef] [PubMed]
- Li, X.; Wang, X.; Li, Y.; Yuan, M.; Zhu, J.; Su, X.; Yao, X.; Fan, X.; Duan, Y. Effect of exposure to acute and chronic high-altitude hypoxia on the activity and expression of CYP1A2, CYP2D6, CYP2C9, CYP2C19 and NAT2 in rats. Pharmacology 2014, 93, 76–83. [Google Scholar] [CrossRef] [PubMed]
- Husain, A.; Zhang, X.; Doll, M.A.; States, J.C.; Barker, D.F.; Hein, D.W. Identification of N-acetyltransferase 2 (NAT2) transcription start sites and quantitation of NAT2-specific mRNA in human tissues. Drug Metab. Dispos. 2007, 35, 721–727. [Google Scholar] [CrossRef]
- Hu, D.G.; Mackenzie, P.I.; Hulin, J.A.; McKinnon, R.A.; Meech, R. Regulation of human UDP-glycosyltransferase (UGT) genes by miRNAs. Drug Metab. Rev. 2022, 54, 120–140. [Google Scholar] [CrossRef]
- Keitel, V.; Burdelski, M.; Warskulat, U.; Kühlkamp, T.; Keppler, D.; Häussinger, D.; Kubitz, R. Expression and localization of hepatobiliary transport proteins in progressive familial intrahepatic cholestasis. Hepatology 2005, 41, 1160–1172. [Google Scholar] [CrossRef]
- Zollner, G.; Wagner, M.; Fickert, P.; Silbert, D.; Gumhold, J.; Zatloukal, K.; Denk, H.; Trauner, M. Expression of bile acid synthesis and detoxification enzymes and the alternative bile acid efflux pump MRP4 in patients with primary biliary cirrhosis. Liver Int. 2007, 27, 920–929. [Google Scholar] [CrossRef]
- Ferslew, B.C.; Johnston, C.K.; Tsakalozou, E.; Bridges, A.S.; Paine, M.F.; Jia, W.; Stewart, P.W.; Barritt, A.S.; Brouwer, K.L. Altered morphine glucuronide and bile acid disposition in patients with nonalcoholic steatohepatitis. Clin. Pharmacol. Ther. 2015, 97, 419–427. [Google Scholar] [CrossRef]
- Sato, K.; Seki, T.; Mizutani, A.; Muranaka, Y.; Hirota, S.; Nishi, K.; Yamazaki, K.; Nishii, R.; Nakanishi, T.; Tamai, I.; et al. A single high-dose irradiation changes accumulation of methotrexate and gene expression levels of SLC and ABC transporters in cancer cells. Front. Pharmacol. 2022, 13, 1069321. [Google Scholar] [CrossRef]
- Benson, E.A.; Eadon, M.T.; Desta, Z.; Liu, Y.; Lin, H.; Burgess, K.S.; Segar, M.W.; Gaedigk, A.; Skaar, T.C. Rifampin Regulation of Drug Transporters Gene Expression and the Association of MicroRNAs in Human Hepatocytes. Front. Pharmacol. 2016, 7, 111. [Google Scholar] [CrossRef]
- Gourishankar, A.; Navarro, F.; Debroy, A.N.; Smith, K.C. Isoniazid hepatotoxicity with clinical and histopathology correlate. Ann. Clin. Lab. Sci. 2014, 44, 87–90. [Google Scholar] [PubMed]
- Audousset, C.; McGovern, T.; Martin, J.G. Role of Nrf2 in Disease: Novel Molecular Mechanisms and Therapeutic Approaches—Pulmonary Disease/Asthma. Front. Physiol. 2021, 12, 727806. [Google Scholar] [CrossRef]
- Chen, S.N.; Tan, Y.; Xiao, X.C.; Li, Q.; Wu, Q.; Peng, Y.Y.; Ren, J.; Dong, M.L. Deletion of TLR4 attenuates lipopolysaccharide-induced acute liver injury by inhibiting inflammation and apoptosis. Acta Pharmacol. Sin. 2021, 42, 1610–1619. [Google Scholar] [CrossRef]
- Komai, K.; Shichita, T.; Ito, M.; Kanamori, M.; Chikuma, S.; Yoshimura, A. Role of scavenger receptors as damage-associated molecular pattern receptors in Toll-like receptor activation. Int. Immunol. 2017, 29, 59–70. [Google Scholar] [CrossRef]
- Lin, C.; Wang, H.; Zhang, M.; Mustafa, S.; Wang, Y.; Li, H.; Yin, H.; Hutchinson, M.R.; Wang, X. TLR4 biased small molecule modulators. Pharmacol. Ther. 2021, 228, 107918. [Google Scholar] [CrossRef]
- Kuzmich, N.N.; Sivak, K.V.; Chubarev, V.N.; Porozov, Y.B.; Savateeva-Lyubimova, T.N.; Peri, F. TLR4 Signaling Pathway Modulators as Potential Therapeutics in Inflammation and Sepsis. Vaccines 2017, 5, 34. [Google Scholar] [CrossRef]











| Gene | Primer | Sequence (5′-3′) |
|---|---|---|
| Maob | Forward | ATGAGCAACAAAAGCGATGTGA |
| Reverse | TCCTAATTGTGTAAGTCCTGCCT | |
| Nat1 | Forward | AGATGCGAGCAGTTCCTTTTG |
| Reverse | CCTGTACTAGAAGGTGGACCATT | |
| Nat2 | Forward | ACACTCCAGCCAATAAGTACAGC |
| Reverse | GGTAGGAACGTCCAAACCCA | |
| Gstm3 | Forward | CCCCAACTTTGACCGAAGC |
| Reverse | GGTGTCCATAACTTGGTTCTCCA | |
| Abcc3 | Forward | CTGGGTCCCCTGCATCTAC |
| Reverse | GCCGTCTTGAGCCTGGATAAC | |
| Abcc4 | Forward | AGGAGCTTCAACGGTACTGG |
| Reverse | GCCTTTGTTAAGGAGGGCTTC | |
| Cyp2e1 | Forward | CGTTGCCTTGCTTGTCTGGA |
| Reverse | AAGAAAGGAATTGGGAAAGGTCC | |
| Keap1 | Forward | TGCCCCTGTGGTCAAAGTG |
| Reverse | GGTTCGGTTACCGTCCTGC | |
| Nrf2 | Forward | TCTTGGAGTAAGTCGAGAAGTGT |
| Reverse | GTTGAAACTGAGCGAAAAAGGC | |
| Hmox1 | Forward | AAGCCGAGAATGCTGAGTTCA |
| Reverse | GCCGTGTAGATATGGTACAAGGA | |
| Nqo1 | Forward | AGGATGGGAGGTACTCGAATC |
| Reverse | AGGCGTCCTTCCTTATATGCTA | |
| TLR4 | Forward | ATGGCATGGCTTACACCACC |
| Reverse | GAGGCCAATTTTGTCTCCACA | |
| MyD88 | Forward | TCATGTTCTCCATACCCTTGGT |
| Reverse | AAACTGCGAGTGGGGTCAG | |
| NF-κB p65 | Forward | AGGCTTCTGGGCCTTATGTG |
| Reverse | TGCTTCTCTCGCCAGGAATAC |
Disclaimer/Publisher’s Note: The statements, opinions and data contained in all publications are solely those of the individual author(s) and contributor(s) and not of MDPI and/or the editor(s). MDPI and/or the editor(s) disclaim responsibility for any injury to people or property resulting from any ideas, methods, instructions or products referred to in the content. |
© 2023 by the authors. Licensee MDPI, Basel, Switzerland. This article is an open access article distributed under the terms and conditions of the Creative Commons Attribution (CC BY) license (https://creativecommons.org/licenses/by/4.0/).
Share and Cite
Li, T.; Yang, C.; Cao, H.; Mo, S.; Li, B.; Huang, Z.; Zhang, R.; Wu, J.; Zhang, K.; Gao, Y. The Effect of Bergenin on Isonicotinic Acid Hydrazide and Rifampicin-Induced Liver Injury Revealed by RNA Sequencing. Molecules 2023, 28, 5496. https://doi.org/10.3390/molecules28145496
Li T, Yang C, Cao H, Mo S, Li B, Huang Z, Zhang R, Wu J, Zhang K, Gao Y. The Effect of Bergenin on Isonicotinic Acid Hydrazide and Rifampicin-Induced Liver Injury Revealed by RNA Sequencing. Molecules. 2023; 28(14):5496. https://doi.org/10.3390/molecules28145496
Chicago/Turabian StyleLi, Ting, Chaoyue Yang, Houkang Cao, Siyi Mo, Bo Li, Zhipeng Huang, Ruobing Zhang, Jianzhao Wu, Kefeng Zhang, and Ya Gao. 2023. "The Effect of Bergenin on Isonicotinic Acid Hydrazide and Rifampicin-Induced Liver Injury Revealed by RNA Sequencing" Molecules 28, no. 14: 5496. https://doi.org/10.3390/molecules28145496
APA StyleLi, T., Yang, C., Cao, H., Mo, S., Li, B., Huang, Z., Zhang, R., Wu, J., Zhang, K., & Gao, Y. (2023). The Effect of Bergenin on Isonicotinic Acid Hydrazide and Rifampicin-Induced Liver Injury Revealed by RNA Sequencing. Molecules, 28(14), 5496. https://doi.org/10.3390/molecules28145496

