Antioxidant Activity of Acanthopanax senticosus Flavonoids in H2O2-Induced RAW 264.7 Cells and DSS-Induced Colitis in Mice
Abstract
:1. Introduction
2. Results
2.1. In Vitro Experiment
2.1.1. Cytotoxicity Test
2.1.2. H2O2-Induced Oxidative Stress in RAW 264.7 Cells
2.1.3. Cell Viability Tests
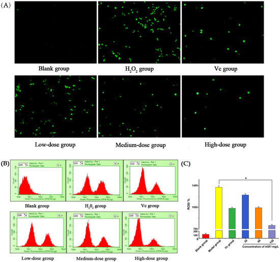
2.1.4. Intracellular ROS Level Detection
2.1.5. Determination of Contents of MDA, CAT, SOD, and GPx
2.1.6. Western Blot Assay
2.2. In Vivo Experiment
2.2.1. The Protective Effects of A. senticosus Flavonoids on DSS-Induced Colitis
2.2.2. Histopathological Observation of Colons
2.2.3. The Contents of MDA, CAT, SOD, and GPx in Colon Tissue
3. Discussion
4. Materials and Methods
4.1. Chemicals, Reagents, and Animals
4.2. Animals’ Care
4.3. In Vitro Experiment
4.3.1. Preparation of A. senticosus Flavonoid Extract
4.3.2. Determination of Total Flavonoids Content
4.3.3. Cell Culture
4.3.4. Cytotoxicity Test
4.3.5. Establishment of H2O2-Induced Oxidative Damage Model in RAW 264.7 Cells
4.3.6. Cell Viability Tests
4.3.7. Detection of Intracellular ROS Level
4.3.8. Detection of the Contents of MDA, CAT, SOD, and GPx
4.3.9. Western Blot Detection
4.4. In Vivo Experiment
4.4.1. Establishment of DSS-Induced Colitis Model
4.4.2. Animal Study
4.4.3. Observation of Colonic Histopathology
4.4.4. Measurement of the Contents of MDA, CAT, SOD, and GPx
4.5. Data Analysis
5. Conclusions
Author Contributions
Funding
Institutional Review Board Statement
Informed Consent Statement
Data Availability Statement
Conflicts of Interest
Sample Availability
References
- Akbarian, A.; Michiels, J.; Golian, A.; Buyse, J.; Wang, Y.; De Smet, S. Gene expression of heat shock protein 70 and antioxidant enzymes, oxidative status, and meat oxidative stability of cyclically heat-challenged finishing broilers fed Origanum compactum and Curcuma xanthorrhiza essential oils. Poult. Sci. 2014, 93, 1930–1941. [Google Scholar] [CrossRef] [PubMed]
- Hussain, T.; Tan, B.; Yin, Y.; Blachier, F.; Tossou, M.C.; Rahu, N. Oxidative Stress and Inflammation: What Polyphenols Can Do for Us? Oxidative Med. Cell. Longev. 2016, 2016, 7432797. [Google Scholar] [CrossRef] [PubMed] [Green Version]
- Sangeetha, T.; Chen, Y.; Sasidharan, S. Oxidative Stress and Aging and Medicinal Plants as Antiaging Agents. J. Complementary Med. Res. 2020, 11, 1–5. [Google Scholar] [CrossRef]
- Vona, R.; Gambardella, L.; Cittadini, C.; Straface, E.; Pietraforte, D. Biomarkers of Oxidative Stress in Metabolic Syndrome and Associated Diseases. Oxidative Med. Cell. Longev. 2019, 2019, 8267234. [Google Scholar] [CrossRef] [Green Version]
- Wootton, B.; Ryan, L. Improving public health?: The role of antioxidant-rich fruit and vegetable beverages. Food Res. Int. 2011, 44, 3135–3148. [Google Scholar] [CrossRef]
- Wu, P.P.; Ma, G.Z.; Li, N.H.; Deng, Q.G.; Yin, Y.Y.; Huang, R.Q. Investigation of in vitro and in vivo antioxidant activities of flavonoids rich extract from the berries of Rhodomyrtus tomentosa(Ait.) Hassk. Food Chem. 2015, 173, 194–202. [Google Scholar] [CrossRef]
- Zhao, C.; Cheng, J.; Li, C.; Li, S.; Tian, Y.; Wang, T.; Fu, Y. Quality evaluation of Acanthopanax senticosus via quantitative analysis of multiple components by single marker and multivariate data analysis. J. Pharm. Biomed. Anal. 2021, 201, 114090. [Google Scholar] [CrossRef]
- Chen, Y.; Zhang, J.; Li, Q.; Wu, J.; Sun, F.; Liu, Z.; Zhao, C.; Liang, S. Response Surface Methodology for Optimizing the Ultrasound-Assisted Extraction of Polysaccharides from Acanthopanax giraldii. Chem. Pharm. Bull. 2018, 66, 785–793. [Google Scholar] [CrossRef] [Green Version]
- Wang, Y.H.; Meng, Y.; Zhai, C.; Wang, M.; Avula, B.; Yuk, J.; Smith, K.M.; Isaac, G.; Khan, I.A. The Chemical Characterization of Eleutherococcus senticosus and Ci-wu-jia Tea using UHPLC-UV-QTOF/MS. Int. J. Mol. Sci. 2019, 20, 475. [Google Scholar] [CrossRef] [Green Version]
- Lu, M.X.; Yang, Y.; Zou, Q.P.; Luo, J.; Zhang, B.B.; Liu, X.Q.; Hwang, E.H. Anti-Diabetic Effects of Acankoreagenin from the Leaves of Acanthopanax Gracilistylus Herb in RIN-m5F Cells via Suppression of NF-κB Activation. Molecules 2018, 23, 958. [Google Scholar] [CrossRef] [Green Version]
- Diwakar, G.; Barnes, L.; Kern, D.; Olmos, C. 25617 Topical formulation with an ingredient blend composed of Rhodiola rosea and Eleutherococcus senticosus (Siberian ginseng) induces stress protective response on human skin against intrinsic and extrinsic stressors. J. Am. Acad. Dermatol. 2021, 85, AB63. [Google Scholar] [CrossRef]
- Wang, R.; Liu, S.; Liu, T.; Wu, J.; Zhang, H.; Sun, Z.; Liu, Z. Mass spectrometry-based serum lipidomics strategy to explore the mechanism of Eleutherococcus senticosus (Rupr. & Maxim.) Maxim. leaves in the treatment of ischemic stroke. Food Funct. 2021, 12, 4519–4534. [Google Scholar] [CrossRef] [PubMed]
- Song, W.; Shi, J.M.; Baranenko, D.; Jing, J.; Lu, W.H. Radioprotective effects of active compounds of Acanthopanax senticosus from the Lesser Khingan Mountain range in China. RSC Adv. 2016, 6, 65–72. [Google Scholar] [CrossRef]
- Jiang, Y.; Wang, M.H. Different solvent fractions of Acanthopanax senticosus harms exert antioxidant and anti-inflammatory activities and inhibit the human Kv1.3 channel. J. Med. Food 2015, 18, 468–475. [Google Scholar] [CrossRef] [PubMed]
- Kim, Y.H.; Cho, M.L.; Kim, D.B.; Shin, G.H.; Lee, J.H.; Lee, J.S.; Park, S.O.; Lee, S.J.; Shin, H.M.; Lee, O.H. The antioxidant activity and their major antioxidant compounds from Acanthopanax senticosus and A. koreanum. Molecules 2015, 20, 13281–13295. [Google Scholar] [CrossRef] [PubMed]
- Su, J.; Wang, Q.; Li, Z.; Feng, Y.; Li, Y.; Yang, S.; Feng, Y. Different Metabolites in the Roots, Seeds, and Leaves of Acanthopanax senticosus and Their Role in Alleviating Oxidative Stress. J. Anal. Methods Chem. 2021, 2021, 6628880. [Google Scholar] [CrossRef]
- Tur, J.; Pereira-Lopes, S.; Vico, T.; Marín, E.A.; Muñoz, J.P.; Hernández-Alvarez, M.; Cardona, P.J.; Zorzano, A.; Lloberas, J.; Celada, A. Mitofusin 2 in Macrophages Links Mitochondrial ROS Production, Cytokine Release, Phagocytosis, Autophagy, and Bactericidal Activity. Cell Rep. 2020, 32, 108079. [Google Scholar] [CrossRef]
- Robinson, N.; Ganesan, R.; Hegedus, C.; Kovacs, K.; Kufer, T.A.; Virag, L. Programmed necrotic cell death of macrophages: Focus on pyroptosis, necroptosis, and parthanatos. Redox Biol. 2019, 26, 101239. [Google Scholar] [CrossRef]
- Almeida, L.T.; Ferraz, A.C.; Caetano, C.C.D.; Menegatto, M.B.D.; Andrade, A.; Lima, R.L.S.; Camini, F.C.; Pereira, S.H.; Pereira, K.Y.D.; Silva, B.D.; et al. Zika virus induces oxidative stress and decreases antioxidant enzyme activities in vitro and in vivo. Virus Res. 2020, 286, 198084. [Google Scholar] [CrossRef]
- Grom, A.A.; Mellins, E.D. Macrophage activation syndrome: Advances towards understanding pathogenesis. Curr. Opin. Rheumatol. 2010, 22, 561–566. [Google Scholar] [CrossRef]
- Petryszyn, P.; Ekk-Cierniakowski, P.; Zurakowski, G. Infliximab, adalimumab, golimumab, vedolizumab and tofacitinib in moderate to severe ulcerative colitis: Comparative cost-effectiveness study in Poland. Ther. Adv. Gastroenterol. 2020, 13, 1756284820941179. [Google Scholar] [CrossRef] [PubMed]
- Mosli, M.H.; Parker, C.E.; Nelson, S.A.; Baker, K.A.; MacDonald, J.K.; Zou, G.Y.; Feagan, B.G.; Khanna, R.; Levesque, B.G.; Jairath, V. Histologic scoring indices for evaluation of disease activity in ulcerative colitis. Cochrane Database Syst. Rev. 2017, 5, Cd011256. [Google Scholar] [CrossRef] [PubMed]
- Li, B.; Alli, R.; Vogel, P.; Geiger, T.L. IL-10 modulates DSS-induced colitis through a macrophage-ROS-NO axis. Mucosal Immunol. 2014, 7, 869–878. [Google Scholar] [CrossRef] [PubMed]
- Zhu, H.; Li, Y.R. Oxidative stress and redox signaling mechanisms of inflammatory bowel disease: Updated experimental and clinical evidence. Exp. Biol. Med. 2012, 237, 474–480. [Google Scholar] [CrossRef]
- Zhu, H.; Jia, Z.; Zhang, L.; Yamamoto, M.; Misra, H.P.; Trush, M.A.; Li, Y. Antioxidants and phase 2 enzymes in macrophages: Regulation by Nrf2 signaling and protection against oxidative and electrophilic stress. Exp. Biol. Med. 2008, 233, 463–474. [Google Scholar] [CrossRef]
- Nissanka, N.; Moraes, C.T. Mitochondrial DNA damage and reactive oxygen species in neurodegenerative disease. FEBS Lett. 2018, 592, 728–742. [Google Scholar] [CrossRef]
- Bhaskaran, N.; Shukla, S.; Kanwal, R.; Srivastava, J.K.; Gupta, S. Induction of heme oxygenase-1 by chamomile protects murine macrophages against oxidative stress. Life Sci. 2012, 90, 1027–1033. [Google Scholar] [CrossRef] [Green Version]
- Shastri, S.; Shinde, T.; Sohal, S.S.; Gueven, N.; Eri, R. Idebenone Protects against Acute Murine Colitis via Antioxidant and Anti-Inflammatory Mechanisms. Int. J. Mol. Sci. 2020, 21, 484. [Google Scholar] [CrossRef] [Green Version]
- Liu, B.; Li, S.; Sui, X.; Guo, L.; Liu, X.; Li, H.; Gao, L.; Cai, S.; Li, Y.; Wang, T.; et al. Root Extract of Polygonum cuspidatum Siebold & Zucc. Ameliorates DSS-Induced Ulcerative Colitis by Affecting NF-kappaB Signaling Pathway in a Mouse Model via Synergistic Effects of Polydatin, Resveratrol, and Emodin. Front. Pharmacol. 2018, 9, 347. [Google Scholar] [CrossRef]
- Osafo, N.; Obiri, D.D.; Danquah, K.O.; Essel, L.B.; Antwi, A.O. Potential effects of xylopic acid on acetic acid-induced ulcerative colitis in rats. Turk. J. Gastroenterol. 2019, 30, 732–744. [Google Scholar] [CrossRef]
- Feng, S.; Luo, Z.; Zhang, Y.; Zhong, Z.; Lu, B. Phytochemical contents and antioxidant capacities of different parts of two sugarcane (Saccharum officinarum L.) cultivars. Food Chem. 2014, 151, 452–458. [Google Scholar] [CrossRef] [PubMed]
- Duan, Y.; Ying, Z.; He, F.; Ying, X.; Jia, L.; Yang, G. A new skeleton flavonoid and a new lignan from Portulaca oleracea L. and their activities. Fitoterapia 2021, 153, 104993. [Google Scholar] [CrossRef] [PubMed]
- Xie, J.; Zhuan, B.; Wang, H.; Wang, Y.; Wang, X.; Yuan, Q.; Yang, Z. Huaier extract suppresses non-small cell lung cancer progression through activating NLRP3-dependent pyroptosis. Anat. Rec. 2021, 304, 291–301. [Google Scholar] [CrossRef] [PubMed]
- Zhang, Q.; Zhu, M.D.; Cao, D.L.; Bai, X.Q.; Gao, Y.J.; Wu, X.B. Chemokine CXCL13 activates p38 MAPK in the trigeminal ganglion after infraorbital nerve injury. Inflammation 2017, 40, 762–769. [Google Scholar] [CrossRef]
- Chaudhary, G.; Mahajan, U.B.; Goyal, S.N.; Ojha, S.; Patil, C.R.; Subramanya, S.B. Protective effect of Lagerstroemia speciosa against dextran sulfate sodium induced ulcerative colitis in C57BL/6 mice. Am. J. Transl. Res. 2017, 9, 1792–1800. [Google Scholar]
- Marín, M.; Giner, R.M.; Ríos, J.L.; Recio Mdel, C. Protective effect of apocynin in a mouse model of chemically-induced colitis. Planta Med. 2013, 79, 1392–1400. [Google Scholar] [CrossRef]
- Siegmund, B.; Lehr, H.A.; Fantuzzi, G.; Dinarello, C.A. IL-1 beta -converting enzyme (caspase-1) in intestinal inflammation. Proc. Natl. Acad. Sci. USA 2001, 98, 13249–13254. [Google Scholar] [CrossRef] [Green Version]








| Score | Weight Loss [%] | Stool Consistency | Blood Stool |
|---|---|---|---|
| 0 | 0 | Normal | Normal |
| 1 | 1~5 | Slightly loose | Normal |
| 2 | 5~10 | Loose | Occult bleeding |
| 3 | 10~15 | Sticky | Occult bleeding |
| 4 | 15~ | Watery diarrhea | Overt bleeding |
| Score | 0 | 1 | 2 | 3 | 4 |
|---|---|---|---|---|---|
| Percent tissue damage | None | <25% | <50% | <75% | <100% |
| Extent of tissue damage | None | Mucosal layer | Submucosa | Muscle layer | Outer membrane |
| Degree of inflammation | None | Slight | Moderate | Severe | |
| Extent of crypt damage | None | Damage 1/3 | Damage 2/3 | Completely disappeared | |
Publisher’s Note: MDPI stays neutral with regard to jurisdictional claims in published maps and institutional affiliations. |
© 2022 by the authors. Licensee MDPI, Basel, Switzerland. This article is an open access article distributed under the terms and conditions of the Creative Commons Attribution (CC BY) license (https://creativecommons.org/licenses/by/4.0/).
Share and Cite
Su, J.; Zhang, X.; Kan, Q.; Chu, X. Antioxidant Activity of Acanthopanax senticosus Flavonoids in H2O2-Induced RAW 264.7 Cells and DSS-Induced Colitis in Mice. Molecules 2022, 27, 2872. https://doi.org/10.3390/molecules27092872
Su J, Zhang X, Kan Q, Chu X. Antioxidant Activity of Acanthopanax senticosus Flavonoids in H2O2-Induced RAW 264.7 Cells and DSS-Induced Colitis in Mice. Molecules. 2022; 27(9):2872. https://doi.org/10.3390/molecules27092872
Chicago/Turabian StyleSu, Jianqing, Xinyu Zhang, Qibin Kan, and Xiuling Chu. 2022. "Antioxidant Activity of Acanthopanax senticosus Flavonoids in H2O2-Induced RAW 264.7 Cells and DSS-Induced Colitis in Mice" Molecules 27, no. 9: 2872. https://doi.org/10.3390/molecules27092872
APA StyleSu, J., Zhang, X., Kan, Q., & Chu, X. (2022). Antioxidant Activity of Acanthopanax senticosus Flavonoids in H2O2-Induced RAW 264.7 Cells and DSS-Induced Colitis in Mice. Molecules, 27(9), 2872. https://doi.org/10.3390/molecules27092872

