Angelica sinensis Polysaccharide and Astragalus membranaceus Polysaccharide Accelerate Liver Regeneration by Enhanced Glycolysis via Activation of JAK2/STAT3/HK2 Pathway
Abstract
1. Introduction
2. Results
2.1. ASP-AMP Promoted Hepatocytes Proliferation In Vitro
2.2. ASP-AMP Accelerated Liver Regeneration and Reduced Liver Injury after Hepatectomy In Vivo
2.3. ASP-AMP Enhanced HK2 Involved Glycolysis to Promote Liver Regeneration
2.4. ASP-AMP Activated JAK2/STAT3 Signaling Pathway to Increase the Liver Regeneration
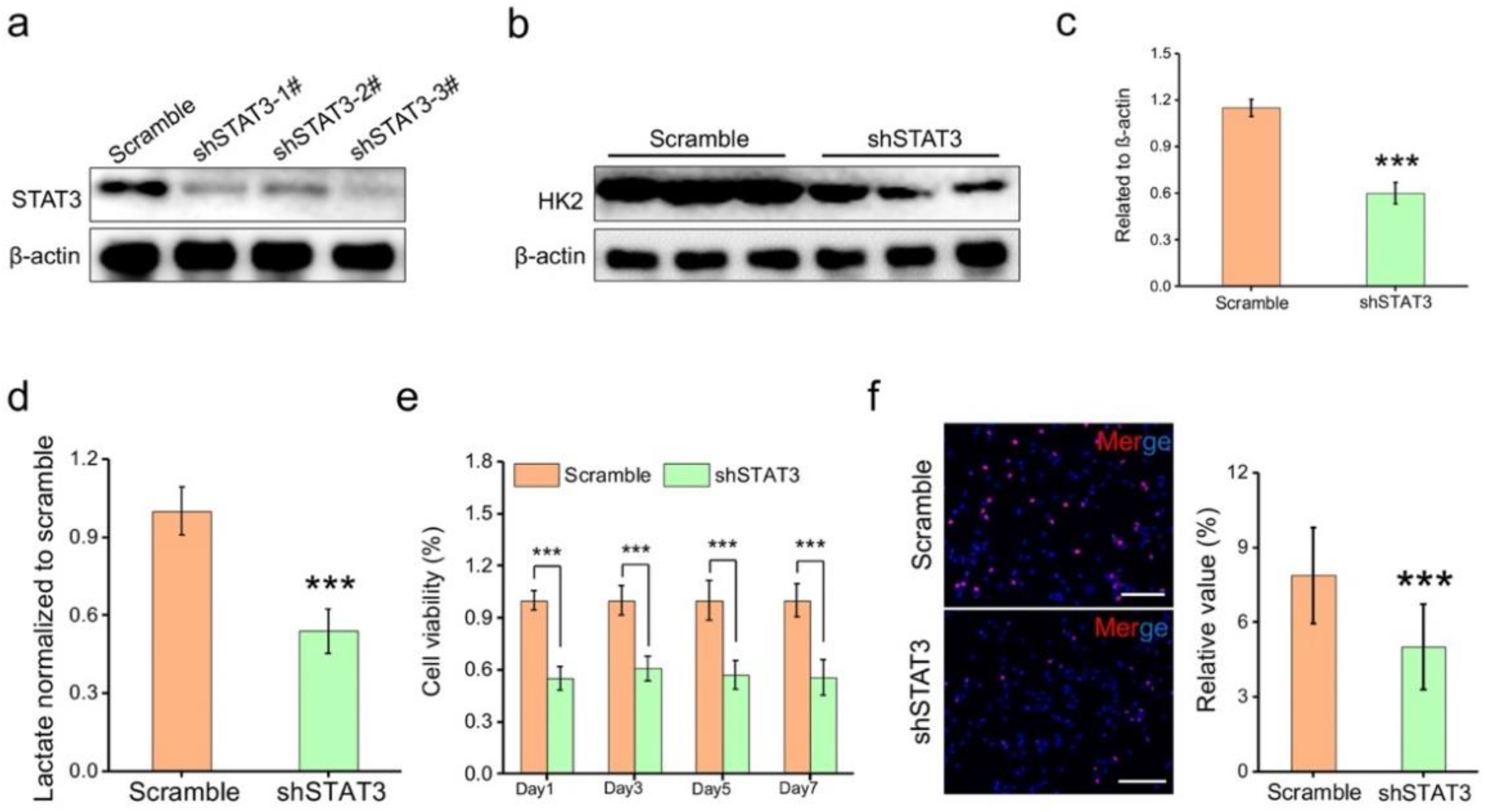
2.5. STAT3 Upregulated HK2 in the Process of the ASP-AMP Promoting Liver Regeneration
3. Discussion
4. Materials and Methods
4.1. Cell Culture and Reagent
4.2. Cell Viability
4.3. Click-iT Plus EdU Proliferation Staining
4.4. Experimental Animals
4.5. Seventy Percent Partial Hepatectomy in a Murine Model
4.6. Enzyme-Linked Immunosorbent Assay (ELISA)
4.7. Untargeted Metabolomics by Liquid Chromatography Coupled Mass Spectrometry (MS/MS)
4.8. Lactate Measurement
4.9. Western Blot
4.10. Histology and Immunohistochemistry (IHC) Analysis
4.11. Real-Time Quantitative PCR Analysis
4.12. Network Pharmacology and Bioinformatics
4.13. Statistical Analysis
5. Conclusions
Supplementary Materials
Author Contributions
Funding
Institutional Review Board Statement
Informed Consent Statement
Data Availability Statement
Conflicts of Interest
Sample Availability
References
- Golse, N.; Bucur, P.O.; Adam, R.; Castaing, D.; Sa Cunha, A.; Vibert, E. New paradigms in post-hepatectomy liver failure. J. Gastrointest. Surg. 2013, 17, 593–605. [Google Scholar] [CrossRef]
- Rassam, F.; Olthof, P.B.; Takkenberg, B.; Besselink, M.G.; Busch, O.R.; Erdmann, J.I.; Swijnenburg, R.J.; van Lienden, K.P.; Beuers, U.H.; Bennink, R.J.; et al. Functional assessment of liver regeneration after major hepatectomy. Hepatobiliary Surg. Nutr. 2022, 11, 530–538. [Google Scholar]
- van Mierlo, K.M.; Schaap, F.G.; Dejong, C.H.; Olde Damink, S.W. Liver resection for cancer: New developments in prediction, prevention and management of postresectional liver failure. J. Hepatol. 2016, 65, 1217–1231. [Google Scholar]
- Ober, E.A.; Lemaigre, F.P. Development of the liver: Insights into organ and tissue morphogenesis. J. Hepatol. 2018, 68, 1049–1062. [Google Scholar]
- Ray, S.; Mehta, N.N.; Golhar, A.; Nundy, S. Post hepatectomy liver failure—A comprehensive review of current concepts and controversies. Ann. Med. Surg. 2018, 34, 4–10. [Google Scholar]
- Herburger, K.; Glazowska, S.; Mravec, J. Bricks out of the wall: Polysaccharide extramural functions. Trends Plant Sci. 2022, 1385, 00188-1. [Google Scholar] [CrossRef]
- Lin, H.Q.; Gong, A.G.; Wang, H.Y.; Duan, R.; Dong, T.T.; Zhao, K.J.; Tsim, K.W. Danggui Buxue tang (Astragali Radix and Angelicae Sinensis Radix) for menopausal symptoms: A review. J. Ethnopharmacol. 2017, 199, 205–210. [Google Scholar] [CrossRef] [PubMed]
- Ma, C.-C.; Jiang, Y.-H.; Wang, Y.; Xu, R.-R. The latest research advances of Danggui Buxue Tang as an effective prescription for various diseases: A comprehensive review. Curr. Med. Sci. 2022, 42, 913–924. [Google Scholar] [PubMed]
- Wang, P.; Liang, Y.Z. Chemical composition and inhibitory effect on hepatic fibrosis of Danggui Buxue Decoction. Fitoterapia 2010, 81, 793–798. [Google Scholar] [PubMed]
- Wang, W.L.; Sheu, S.Y.; Chen, Y.S.; Kao, S.T.; Fu, Y.T.; Kuo, T.F.; Chen, K.Y.; Yao, C.H. Evaluating the bone tissue regeneration capability of the Chinese herbal decoction Danggui Buxue Tang from a molecular biology perspective. Biomed. Res. Int. 2014, 2014, 853234. [Google Scholar] [CrossRef] [PubMed]
- Nai, J.; Zhang, C.; Shao, H.; Li, B.; Li, H.; Gao, L.; Dai, M.; Zhu, L.; Sheng, H. Extraction, structure, pharmacological activities and drug carrier applications of Angelica sinensis polysaccharide. Int. J. Biol. Macromol. 2021, 183, 2337–2353. [Google Scholar] [PubMed]
- Zheng, Y.; Ren, W.; Zhang, L.; Zhang, Y.; Liu, D.; Liu, Y. A Review of the Pharmacological action of Astragalus Polysaccharide. Front. Pharmacol. 2020, 11, 349. [Google Scholar] [CrossRef]
- Hua, Y.; Xue, W.; Zhang, M.; Wei, Y.; Ji, P. Metabonomics study on the hepatoprotective effect of polysaccharides from different preparations of Angelica sinensis. J. Ethnopharmacol. 2014, 151, 1090–1099. [Google Scholar] [PubMed]
- Pu, X.; Fan, W.; Yu, S.; Li, Y.; Ma, X.; Liu, L.; Ren, J.; Zhang, W. Polysaccharides from Angelica and Astragalus exert hepatoprotective effects against carbon-tetrachloride-induced intoxication in mice. Can. J. Physiol. Pharmacol. 2015, 93, 39–43. [Google Scholar]
- Rui, L. Energy metabolism in the liver. Compr. Physiol. 2014, 4, 177–197. [Google Scholar]
- Saito, Y.; Morine, Y.; Iwahashi, S.; Ikemoto, T.; Imura, S.; Yamanaka-Okumura, H.; Hirayama, A.; Soga, T.; Tomita, M.; Shimada, M. Changes of liver metabolites following hepatectomy with ischemia reperfusion towards liver regeneration. Ann. Gastroenterol. Surg. 2018, 2, 204–211. [Google Scholar] [PubMed]
- Yang, B.; Luo, Y.; Wei, X.; Kan, J. Polysaccharide from Hovenia dulcis (Guaizao) improves pancreatic injury and regulates liver glycometabolism to alleviate STZ-induced type 1 diabetes mellitus in rats. Int. J. Biol. Macromol. 2022, 214, 655–663. [Google Scholar] [PubMed]
- Ye, Y.; Deng, T.; Wan, X.Y.; Ouyang, J.P.; Liu, M.; Mao, X.Q. The role of quantitative changes in the epxression of insulin receptor substrate-1 and nuclear ubiquitin in abnormal glycometabolism in the livers of KKay mice and the relative therapeutic mechanisms of Astragalus polysaccharide. Int. J. Mol. Med. 2014, 33, 341–350. [Google Scholar] [PubMed]
- Wang, P.; Cong, M.; Liu, T.; Li, Y.; Liu, L.; Sun, S.; Sun, L.; Zhu, Z.; Ma, H.; You, H.; et al. FoxA2 inhibits the proliferation of hepatic progenitor cells by reducing PI3K/Akt/HK2-mediated glycolysis. J. Cell Physiol. 2020, 235, 9524–9537. [Google Scholar] [PubMed]
- Zhang, J.; Feng, Q. Pharmacological effects and molecular protective mechanisms of Astragalus polysaccharides on nonalcoholic fatty liver disease. Front. Pharmacol. 2022, 13, 854674. [Google Scholar] [PubMed]
- Wang, K.; Wang, J.; Song, M.; Wang, H.; Xia, N.; Zhang, Y. Angelica sinensis polysaccharide attenuates CCl4-induced liver fibrosis via the IL-22/STAT3 pathway. Int. J. Biol. Macromol. 2020, 162, 273–283. [Google Scholar] [PubMed]
- Wu, T.H.; Yeh, K.Y.; Wang, C.H.; Wang, H.; Li, T.L.; Chan, Y.L.; Wu, C.J. The Combination of Astragalus membranaceus and Angelica sinensis inhibits lung cancer and cachexia through its immunomodulatory function. J. Oncol. 2019, 2019, 9206951. [Google Scholar]
- Wen, X.D.; Xiao, L. Associating liver partition and portal vein ligation for staged hepatectomy in the treatment of colorectal cancer liver metastases. World J. Gastrointest. Surg. 2021, 13, 814–821. [Google Scholar] [PubMed]
- Lin, C.W.; Chen, Y.S.; Lin, C.C.; Chen, Y.J.; Lo, G.H.; Lee, P.H.; Kuo, P.L.; Dai, C.Y.; Huang, J.F.; Chung, W.L.; et al. Amiodarone as an autophagy promoter reduces liver injury and enhances liver regeneration and survival in mice after partial hepatectomy. Sci. Rep. 2015, 5, 15807. [Google Scholar] [CrossRef] [PubMed]
- Hung, K.C.; Hsieh, P.M.; Yang, K.L.; Lin, K.J.; Chen, Y.S.; Hung, C.H. Effect of thalidomide on the expression of vascular endothelial growth factor in a rat model of liver regeneration. Oncol. Lett. 2013, 5, 852–856. [Google Scholar] [PubMed]
- Viswanathan, P.; Kapoor, S.; Kumaran, V.; Joseph, B.; Gupta, S. Etanercept blocks inflammatory responses orchestrated by TNF-alpha to promote transplanted cell engraftment and proliferation in rat liver. Hepatology 2014, 60, 1378–1388. [Google Scholar] [CrossRef]
- Yao, X.M.; Zhao, J.; Li, Y.; Li, Y. Effects of bicyclol on liver regeneration after partial hepatectomy in rats. Dig. Dis. Sci. 2009, 54, 774–781. [Google Scholar]
- Sadri, A.R.; Jeschke, M.G.; Amini-Nik, S. Advances in liver regeneration: Revisiting hepatic stem/progenitor cells and their origin. Stem Cells Int. 2016, 2016, 7920897. [Google Scholar] [CrossRef] [PubMed]
- Margagliotti, S.; Clotman, F.; Pierreux, C.E.; Beaudry, J.B.; Jacquemin, P.; Rousseau, G.G.; Lemaigre, F.P. The Onecut transcription factors HNF-6/OC-1 and OC-2 regulate early liver expansion by controlling hepatoblast migration. Dev. Biol. 2007, 311, 579–589. [Google Scholar]
- Xie, J.-H.; Jin, M.-L.; Morris, G.A.; Zha, X.-Q.; Chen, H.-Q.; Yi, Y.; Li, J.-E.; Wang, Z.-J.; Gao, J.; Nie, S.-P. Advances on bioactive polysaccharides from medicinal plants. Crit. Rev. Food Sci. Nutr. 2016, 56, S60–S84. [Google Scholar]
- Kazachenko, A.S.; Malyar, Y.N.; Vasilyeva, N.Y.; Borovkova, V.S.; Issaoui, N. Optimization of guar gum galactomannan sulfation process with sulfamic acid. Biomass Convers. Biorefin. 2021, 9, 1–10. [Google Scholar]
- Zeng, P.; Li, J.; Chen, Y.; Zhang, L. The structures and biological functions of polysaccharides from traditional Chinese herbs. Prog. Mol. Biol. Transl. Sci. 2019, 163, 423–444. [Google Scholar] [PubMed]
- Abatangelo, G.; Vindigni, V.; Avruscio, G.; Pandis, L.; Brun, P. Hyaluronic acid: Redefining its role. Cells 2020, 9, 1743. [Google Scholar] [CrossRef] [PubMed]
- Ma, R.; Chen, J.; Li, Z.; Tang, J.; Wang, Y.; Cai, X. Decorin accelerates the liver regeneration after partial hepatectomy in fibrotic mice. Chin. Med. J. 2014, 127, 2679–2685. [Google Scholar]
- Gao, Z.; Zhang, C.; Tian, W.; Liu, K.; Hou, R.; Yue, C.; Wu, Y.; Wang, D.; Liu, J.; Hu, Y.; et al. The antioxidative and hepatoprotective effects comparison of Chinese angelica polysaccharide (CAP) and selenizing CAP (sCAP) in CCl4 induced hepatic injury mice. Int. J. Biol. Macromol. 2017, 97, 46–54. [Google Scholar]
- Zeng, D.; Wang, Y.; Chen, Y.; Li, D.; Li, G.; Xiao, H.; Hou, J.; Wang, Z.; Hu, L.; Wang, L.; et al. Angelica polysaccharide antagonizes 5-FU-induced oxidative stress injury to reduce apoptosis in the liver through Nrf2 pathway. Front. Oncol. 2021, 11, 720620. [Google Scholar] [CrossRef]
- Mao, X.Q.; Wu, Y.; Wu, K.; Liu, M.; Zhang, J.F.; Zou, F.; Ou-Yang, J.P. Astragalus polysaccharide reduces hepatic endoplasmic reticulum stress and restores glucose homeostasis in a diabetic KKAy mouse model. Acta Pharmacol. Sin. 2007, 28, 1947–1956. [Google Scholar]
- Alvarez-Guaita, A.; Blanco-Munoz, P.; Meneses-Salas, E.; Wahba, M.; Pollock, A.H.; Jose, J.; Casado, M.; Bosch, M.; Artuch, R.; Gaus, K.; et al. Annexin A6 is critical to maintain glucose homeostasis and survival during liver regeneration in mice. Hepatology 2020, 72, 2149–2164. [Google Scholar]
- Abu Rmilah, A.; Zhou, W.; Nelson, E.; Lin, L.; Amiot, B.; Nyberg, S.L. Understanding the marvels behind liver regeneration. Wiley Interdiscip. Rev. Dev. Biol. 2019, 8, e340. [Google Scholar]
- Valdecantos, M.P.; Pardo, V.; Ruiz, L.; Castro-Sanchez, L.; Lanzon, B.; Fernandez-Millan, E.; Garcia-Monzon, C.; Arroba, A.I.; Gonzalez-Rodriguez, A.; Escriva, F.; et al. A novel glucagon-like peptide 1/glucagon receptor dual agonist improves steatohepatitis and liver regeneration in mice. Hepatology 2017, 65, 950–968. [Google Scholar] [CrossRef]
- Tang, N.; Zhang, J.; Fu, X.; Xie, W.; Qiu, Y. PP2Acalpha inhibits PFKFB2-induced glycolysis to promote termination of liver regeneration. Biochem. Biophys. Res. Commun. 2020, 526, 1–7. [Google Scholar] [CrossRef]
- Feng, J.; Li, J.; Wu, L.; Yu, Q.; Ji, J.; Wu, J.; Dai, W.; Guo, C. Emerging roles and the regulation of aerobic glycolysis in hepatocellular carcinoma. J. Exp. Clin. Cancer Res. 2020, 39, 126. [Google Scholar] [CrossRef]
- Du, D.; Liu, C.; Qin, M.; Zhang, X.; Xi, T.; Yuan, S.; Hao, H.; Xiong, J. Metabolic dysregulation and emerging therapeutical targets for hepatocellular carcinoma. Acta Pharm. Sin. B 2022, 12, 558–580. [Google Scholar] [CrossRef]
- Shimizu, T.; Togo, S.; Kumamoto, T.; Makino, H.; Morita, T.; Tanaka, K.; Kubota, T.; Ichikawa, Y.; Nagasima, Y.; Okazaki, Y.; et al. Gene expression during liver regeneration after partial hepatectomy in mice lacking type 1 tumor necrosis factor receptor. J. Surg. Res. 2009, 152, 178–188. [Google Scholar]
- Hata, S.; Namae, M.; Nishina, H. Liver development and regeneration: From laboratory study to clinical therapy. Dev. Growth Differ. 2007, 49, 163–170. [Google Scholar] [CrossRef]
- Johnson, D.E.; O’Keefe, R.A.; Grandis, J.R. Targeting the IL-6/JAK/STAT3 signalling axis in cancer. Nat. Rev. Clin. Oncol. 2018, 15, 234–248. [Google Scholar] [CrossRef]
- Ibrahim, S.; Weiss, T.S. Augmenter of liver regeneration: Essential for growth and beyond. Cytokine Growth Factor Rev. 2019, 45, 65–80. [Google Scholar]
- Otsuka, N.; Yoshioka, M.; Abe, Y.; Nakagawa, Y.; Uchinami, H.; Yamamoto, Y. Reg3alpha and Reg3beta expressions followed by JAK2/STAT3 activation play a pivotal role in the acceleration of liver hypertrophy in a rat ALPPS model. Int J. Mol. Sci 2020, 21, 4077. [Google Scholar] [CrossRef]
- Xiong, Y.; Torsoni, A.S.; Wu, F.; Shen, H.; Liu, Y.; Zhong, X.; Canet, M.J.; Shah, Y.M.; Omary, M.B.; Liu, Y.; et al. Hepatic NF-kB-inducing kinase (NIK) suppresses mouse liver regeneration in acute and chronic liver diseases. eLife 2018, 7, e34152. [Google Scholar]
- Wen, X.; Huan, H.; Wang, X.; Chen, X.; Wu, L.; Zhang, Y.; Liu, W.; Bie, P.; Xia, F. Sympathetic neurotransmitters promote the process of recellularization in decellularized liver matrix via activating the IL-6/Stat3 pathway. Biomed. Mater. 2016, 11, 065007. [Google Scholar]
- Chen, J.; Gao, P.; Peng, L.; Liu, T.; Wu, F.; Xu, K.; Chen, L.; Tan, F.; Xing, P.; Wang, Z.; et al. Downregulation of STK25 promotes autophagy via the Janus kinase 2/signal transducer and activator of transcription 3 pathway in colorectal cancer. Mol. Carcinog. 2022, 61, 572–586. [Google Scholar] [PubMed]
- Zheng, X.; Gou, Y.; Jiang, Z.; Yang, A.; Yang, Z.; Qin, S. Icaritin-induced FAM99A affects GLUT1-mediated glycolysis via regulating the JAK2/STAT3 pathway in hepatocellular carcinoma. Front. Oncol. 2021, 11, 740557. [Google Scholar]
- Zhao, Q.; Bai, J.; Chen, Y.; Liu, X.; Zhao, S.; Ling, G.; Jia, S.; Zhai, F.; Xiang, R. An optimized herbal combination for the treatment of liver fibrosis: Hub genes, bioactive ingredients, and molecular mechanisms. J. Ethnopharmacol. 2022, 297, 115567. [Google Scholar] [PubMed]
- Ren, F.; Li, J.; Wang, Y.; Wang, Y.; Feng, S.; Yuan, Z.; Qian, X. The Effects of Angelica sinensis polysaccharide on tumor growth and iron metabolism by regulating hepcidin in tumor-bearing mice. Cell. Physiol. Biochem. 2018, 47, 1084–1094. [Google Scholar] [CrossRef] [PubMed]
- Bai, Z.; Ye, Y.; Ye, X.; Yuan, B.; Tang, Y.; Wei, J.; Jin, M.; Wang, G.; Li, X. Leptin promotes glycolytic metabolism to induce dendritic cells activation via STAT3-HK2 pathway. Immunol. Lett. 2021, 239, 88–95. [Google Scholar] [PubMed]
- Pu, Z.; Xu, M.; Yuan, X.; Xie, H.; Zhao, J. Circular RNA circCUL3 accelerates the Warburg effect progression of gastric cancer through regulating the STAT3/HK2 axis. Mol. Ther. Nucleic Acids 2020, 22, 310–318. [Google Scholar] [CrossRef] [PubMed]
- Li, Y.; Wang, Y.; Liu, Z.; Guo, X.; Miao, Z.; Ma, S. Atractylenolide I induces apoptosis and suppresses glycolysis by blocking the JAK2/STAT3 signaling pathway in colorectal cancer cells. Front. Pharmacol. 2020, 11, 273. [Google Scholar] [CrossRef] [PubMed]
- Li, M.; Jin, R.; Wang, W.; Zhang, T.; Sang, J.; Li, N.; Han, Q.; Zhao, W.; Li, C.; Liu, Z. STAT3 regulates glycolysis via targeting hexokinase 2 in hepatocellular carcinoma cells. Oncotarget 2017, 8, 24777–24784. [Google Scholar]
- Zhou, Y.; Chen, S.; Yang, F.; Zhang, Y.; Xiong, L.; Zhao, J.; Huang, L.; Chen, P.; Ren, L.; Li, H.; et al. Rabeprazole suppresses cell proliferation in gastric epithelial cells by targeting STAT3-mediated glycolysis. Biochem. Pharmacol. 2021, 188, 114525. [Google Scholar]
- Ren, Z.; Ding, T.; He, H.; Wei, Z.; Shi, R.; Deng, J. Mechanism of selenomethionine inhibiting of PDCoV replication in LLC-PK1 cells based on STAT3/miR-125b-5p-1/HK2 signaling. Front. Immunol. 2022, 13, 952852. [Google Scholar]
- Mitchell, C.; Willenbring, H. A reproducible and well-tolerated method for 2/3 partial hepatectomy in mice. Nat. Protoc. 2008, 3, 1167–1170. [Google Scholar] [PubMed]








| Primer Name | Sequence 5′-3′ | Product Length |
|---|---|---|
| HK2 | Forward: ATGATCGCCTGCTTATTCACG | 110 bp |
| Reverse: CGCCTAGAAATCTCCAGAAGGG | ||
| LDHA | Forward: ACATTGTCAAGTACAGTCCACAC | 114 bp |
| Reverse: TTCCAATTACTCGGTTTTTGGGA | ||
| GAPDH | Forward: TGACCTCAACTACATGGTCTACA | 85 bp |
| Reverse: CTTCCCATTCTCGGCCTTG | ||
| PFKFB3 | Forward: CAACTCCCCAACCGTGATTGT | 83 bp |
| Reverse: TGAGGTAGCGAGTCAGCTTCT | ||
| PKM2 | Forward: CGCCTGGACATTGACTCTG | 135 bp |
| Reverse: GAAATTCAGCCGAGCCACATT | ||
| GLUT1 | Forward: TCAAACATGGAACCACCGCTA | 123 bp |
| Reverse: AAGAGGCCGACAGAGAAGGAA | ||
| C-JUN | Forward: ACTCGGACCTTCTCACGTC | 110 bp |
| Reverse: GGTCGGTGTAGTGGTGATGT | ||
| EGFR | Forward: ATGAAAACACCTATGCCTTAGCC | 83 bp |
| Reverse: TAAGTTCCGCATGGGCAGTTC | ||
| VEGFA | Forward: GCACATAGAGAGAATGAGCTTCC | 105 bp |
| Reverse: CTCCGCTCTGAACAAGGCT | ||
| IL-6 | Forward: CTGCAAGAGACTTCCATCCAG | 131 bp |
| Reverse: AGTGGTATAGACAGGTCTGTTGG | ||
| STAT3 | Forward: CACCTTGGATTGAGAGTCAAGAC | 112 bp |
| Reverse: AGGAATCGGCTATATTGCTGGT | ||
| JAK2 | Forward: GGAATGGCCTGCCTTACAATG | 108 bp |
| Reverse: TGGCTCTATCTGCTTCACAGAAT | ||
| MAPK1 | Forward: GGTTGTTCCCAAATGCTGACT | 84 bp |
| Reverse: CAACTTCAATCCTCTTGTGAGGG | ||
| SRC | Forward: TTTGGCAAGATCACTAGACGGG | 111 bp |
| Reverse: GAGGCAGTAGGCACCTTTTGT | ||
| INS | Forward: CACTTCCTACCCCTGCTGG | 177 bp |
| Reverse: ACCACAAAGATGCTGTTTGACA | ||
| TNF | Forward: CAGGCGGTGCCTATGTCTC | 89 bp |
| Reverse: CGATCACCCCGAAGTTCAGTAG | ||
| β-actin | Forward: GGCTGTATTCCCCTCCATCG | 154 bp |
| Reverse: CCAGTTGGTAACAATGCCATGT |
Publisher’s Note: MDPI stays neutral with regard to jurisdictional claims in published maps and institutional affiliations. |
© 2022 by the authors. Licensee MDPI, Basel, Switzerland. This article is an open access article distributed under the terms and conditions of the Creative Commons Attribution (CC BY) license (https://creativecommons.org/licenses/by/4.0/).
Share and Cite
Wen, X.-D.; Zhang, Y.-L.; Yang, L.; Ye, Z.; Fu, G.-C.; Hu, Y.-H.; Pan, T.; Ye, Q.-B. Angelica sinensis Polysaccharide and Astragalus membranaceus Polysaccharide Accelerate Liver Regeneration by Enhanced Glycolysis via Activation of JAK2/STAT3/HK2 Pathway. Molecules 2022, 27, 7890. https://doi.org/10.3390/molecules27227890
Wen X-D, Zhang Y-L, Yang L, Ye Z, Fu G-C, Hu Y-H, Pan T, Ye Q-B. Angelica sinensis Polysaccharide and Astragalus membranaceus Polysaccharide Accelerate Liver Regeneration by Enhanced Glycolysis via Activation of JAK2/STAT3/HK2 Pathway. Molecules. 2022; 27(22):7890. https://doi.org/10.3390/molecules27227890
Chicago/Turabian StyleWen, Xu-Dong, Yao-Lei Zhang, Ling Yang, Zhen Ye, Guo-Chuan Fu, Yong-He Hu, Tao Pan, and Qiao-Bo Ye. 2022. "Angelica sinensis Polysaccharide and Astragalus membranaceus Polysaccharide Accelerate Liver Regeneration by Enhanced Glycolysis via Activation of JAK2/STAT3/HK2 Pathway" Molecules 27, no. 22: 7890. https://doi.org/10.3390/molecules27227890
APA StyleWen, X.-D., Zhang, Y.-L., Yang, L., Ye, Z., Fu, G.-C., Hu, Y.-H., Pan, T., & Ye, Q.-B. (2022). Angelica sinensis Polysaccharide and Astragalus membranaceus Polysaccharide Accelerate Liver Regeneration by Enhanced Glycolysis via Activation of JAK2/STAT3/HK2 Pathway. Molecules, 27(22), 7890. https://doi.org/10.3390/molecules27227890

