Comparative Metabolomic Analysis of Moromi Fermented Using Different Aspergillus oryzae Strains
Abstract
:1. Introduction
2. Results and Discussion
2.1. Isolation and Identification of A. oryzae
2.2. Physiochemical Properties and Enzymatic Activities
2.3. Sensory Evaluation
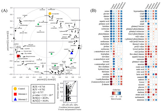
2.4. Metabolomic Analysis
2.5. Amino Acids and Peptides
2.6. Nucleotides
2.7. Other Metabolites and Metabolomic Pathway
2.8. Correlation Analysis
3. Materials and Methods
3.1. Isolation and Identification of A. oryzae
3.2. Moromi Fermentation
3.3. Physicochemical Properties of Moromi
3.4. Enzymatic Activities of Moromi
3.5. Sensory Evaluation
3.6. Free Amino Acid Analysis
3.7. Nucleotide Analysis
3.8. Metabolomic Analysis
3.8.1. GC/MS-Based Metabolite Analysis
3.8.2. UPLC-Q-TOF MS-Based Metabolite Analysis
3.8.3. Data Processing
3.9. Statistical Analysis
4. Conclusions
Supplementary Materials
Author Contributions
Funding
Institutional Review Board Statement
Informed Consent Statement
Data Availability Statement
Conflicts of Interest
Sample Availability
References
- Campbell-Platt, G. Fermented foods—A world perspective. Food Res. Int. 1994, 27, 253–257. [Google Scholar] [CrossRef]
- Liu, L.; Chen, X.; Hao, L.; Zhang, G.; Jin, Z.; Li, C.; Yang, Y.; Rao, J.; Chen, B. Traditional fermented soybean products: Processing, flavor formation, nutritional and biological activities. Crit. Rev. Food Sci. Nutr. 2022, 62, 1971–1989. [Google Scholar] [CrossRef]
- Cao, Z.-H.; Green-Johnson, J.M.; Buckley, N.D.; Lin, Q.-Y. Bioactivity of soy-based fermented foods: A review. Biotechnol. Adv. 2019, 37, 223–238. [Google Scholar] [CrossRef]
- Shrestha, A.K.; Dahal, N.R.; Ndungutse, V. Bacillus fermentation of soybean: A review. J. Food Sci. Technol. Nepal 2010, 6, 1–9. [Google Scholar] [CrossRef]
- Gille, D.; Schmid, A.; Walther, B.; Vergères, G. Fermented food and non-communicable chronic diseases: A review. Nutrients 2018, 10, 448. [Google Scholar] [CrossRef] [PubMed]
- Zhao, W.; Liu, Y.; Latta, M.; Ma, W.; Wu, Z.; Chen, P. Probiotics database: A potential source of fermented foods. Int. J. Food Prop. 2019, 22, 198–217. [Google Scholar] [CrossRef]
- Divya, J.B.; Varsha, K.K.; Nampoothiri, K.M.; Ismail, B.; Pandey, A. Probiotic fermented foods for health benefits. Eng. Life Sci. 2012, 12, 377–390. [Google Scholar] [CrossRef]
- Thapa, N.; Tamang, J. Functionality and therapeutic values of fermented foods. In Health Benefits of Fermented Foods and Beverages; CRC Press: Boca Raton, FL, USA, 2016; pp. 111–168. [Google Scholar]
- Lioe, H.N.; Selamat, J.; Yasuda, M. Soy sauce and its umami taste: A link from the past to current situation. J. Food Sci. 2010, 75, R71–R76. [Google Scholar] [CrossRef]
- Sassi, S.; Wan-Mohtar, W.A.A.Q.I.; Jamaludin, N.S.; Ilham, Z. Recent progress and advances in soy sauce production technologies: A review. J. Food Process. Preserv. 2021, 45, e15799. [Google Scholar] [CrossRef]
- Devanthi, P.V.P.; Gkatzionis, K. Soy sauce fermentation: Microorganisms, aroma formation, and process modification. Food Res. Int. 2019, 120, 364–374. [Google Scholar] [CrossRef]
- Zhang, L.; Zhou, R.; Cui, R.; Huang, J.; Wu, C. Characterizing soy sauce moromi manufactured by high-salt dilute-state and low-salt solid-state fermentation using multiphase analyzing methods. J. Food Sci. 2016, 81, C2639–C2646. [Google Scholar] [CrossRef]
- Zhong, Y.; Lu, X.; Xing, L.; Ho, S.W.A.; Kwan, H.S. Genomic and transcriptomic comparison of Aspergillus oryzae strains: A case study in soy sauce koji fermentation. J. Ind. Microbiol. Biotechnol. 2018, 45, 839–853. [Google Scholar] [CrossRef] [PubMed]
- Lv, G.; Xu, Y.; Tu, Y.; Cheng, X.; Zeng, B.; Huang, J.; He, B. Effects of nitrogen and phosphorus limitation on fatty acid contents in Aspergillus oryzae. Front. Microbiol. 2021, 12, 739569. [Google Scholar] [CrossRef] [PubMed]
- Zhao, G.; Liu, C.; Li, S.; Wang, X.; Yao, T. Exploring the flavor formation mechanism under osmotic conditions during soy sauce fermentation in Aspergillus oryzae by proteomic analysis. Food Funct. 2020, 11, 640. [Google Scholar] [CrossRef] [PubMed]
- Machida, M.; Asai, K.; Sano, M.; Tanaka, T.; Kumagai, T.; Terai, G.; Kusumoto, K.-I.; Arima, T.; Akita, O.; Kashiwagi, Y.; et al. Genome sequencing and analysis of Aspergillus oryzae. Nat. Cell Biol. 2005, 438, 1157–1161. [Google Scholar] [CrossRef] [PubMed]
- Kum, S.J.; Yang, S.O.; Lee, S.M.; Chang, P.S.; Choi, Y.H.; Lee, J.J.; Hurh, B.S.; Kim, Y.S. Effects of Aspergillus species inoculation and their enzymatic activities on the formation of volatile components in fermented soybean paste (doenjang). J. Agric. Food Chem. 2015, 63, 1401–1418. [Google Scholar] [CrossRef]
- Park, M.K.; Kim, Y.-S. Comparative metabolic expressions of fermented soybeans according to different microbial starters. Food Chem. 2020, 305, 125461. [Google Scholar] [CrossRef]
- Yang, S.; Choi, S.J.; Kwak, J.; Kim, K.; Seo, M.; Moon, T.W.; Lee, Y.-W. Aspergillus oeyzae strains isolated from traditional Korean nuruk: Fermentation properties and influence on rice wine quality. Food Sci. Biotechnol. 2013, 22, 425–432. [Google Scholar] [CrossRef]
- Xu, D.; Li, C.; Zhao, M.; Feng, Y.; Sun, L.; Wang, Y. Assessment on the improvement of soy sauce fermentation by Aspergillus oryzae HG76. Biocatal. Agric. Biotechnol. 2013, 2, 344–351. [Google Scholar] [CrossRef]
- Tian, Y.; Feng, Y.; Zhao, M.; Su, G. Comparison and application of the extraction method for the determination of enzymatic profiles in matured soybean koji. Food Biosci. 2022, 49, 101875. [Google Scholar] [CrossRef]
- Hong, S.-B.; Hong, S.-Y.; Jo, K.-H.; Kim, Y.-S.; Do, J.-H.; Noh, S.-B.; Yoon, H.-H.; Chung, S.-H. Taxonomic characterization and safety of Nuruk molds used industrially in Korea. Korea J. Mycol. 2015, 43, 149–157. [Google Scholar] [CrossRef]
- Wicklow, D.T.; McAlpin, C.E.; Yeoh, Q.L. Diversity of Aspergillus oryzae genotypes (RFLP) isolated from traditional soy sauce production within Malaysia and Southeast Asia. Mycoscience 2007, 48, 373–380. [Google Scholar] [CrossRef]
- Lee, S.K.; Hwang, J.Y.; Choi, S.H.; Kim, S.M. Purification and characterization of Aspergillus oryzae LK-101 salt-tolerant acid protease isolated from soybean paste. Food Sci. Biotechnol. 2010, 19, 327–334. [Google Scholar] [CrossRef]
- Li, F.; Liu, W.; Yamaki, K.; Liu, Y.; Fang, Y.; Li, Z.; Chem, M.; Wang, C. Angiotensin I-converting enzyme inhibitory effect of Chinese soypaste along fermentation and ripening: Contribution of early soybean protein borne peptides and late Maillard reaction products. Int. J. Food Prop. 2016, 19, 2805–2816. [Google Scholar] [CrossRef]
- Jiang, S.; Shi, Y.; Li, M.; Xiong, L.; Sun, Q. Characterization of Maillard reaction products micro/nano-particles present in fermented soybean sauce and vinegar. Sci. Rep. 2019, 9, 11285. [Google Scholar] [CrossRef]
- Chen, Z.Y.; Feng, Y.Z.; Cui, C.; Zhao, H.F.; Zhao, M.M. Effects of koji-making with mixed strains on physicochemical and sensory properties of Chinese-type soy sauce. J. Sci. Food Agric. 2015, 95, 2145–2154. [Google Scholar] [CrossRef]
- Shukla, S.; Lee, J.S.; Park, H.-K.; Yoo, J.-A.; Hong, S.-Y.; Kim, J.-K.; Kim, M. Effect of novel starter culture on reduction of biogenic amines, quality improvement, and sensory properties of Doenjang, a traditional Korean soybean fermented sauce variety. J. Food Sci. 2015, 80, M1794–M1803. [Google Scholar] [CrossRef]
- Sharma, R.; Garg, P.; Kumar, P.; Bhatia, S.K.; Kulshrestha, S. Microbial fermentation and its role in quality improvement of fermented foods. Fermentation 2020, 6, 106. [Google Scholar] [CrossRef]
- Tanaka, M.; Gomi, K. Induction and repression of hydrolase genes in Aspergillus oryzae. Front. Microbiol. 2021, 12, 677603. [Google Scholar] [CrossRef]
- Zhao, C.J.; Schieber, A.; Gänzle, M.G. Formation of taste-active amino acids, amino acid derivatives and peptides in food fermentations—A review. Food Res. Int. 2016, 89, 39–47. [Google Scholar] [CrossRef]
- Diez-Simon, C.; Eichelsheim, C.; Mumm, R.; Hall, R.D. Chemical and sensory characteristics of soy sauce: A review. J. Agric. Food. Chem. 2020, 68, 11612–11630. [Google Scholar] [CrossRef] [PubMed]
- Kim, M.J.; Kwak, H.S.; Jung, H.Y.; Kim, S.S. Microbial communities related to sensory attributes in Korean fermented soy bean paste (doenjang). Food Res. Int. 2016, 89, 724–732. [Google Scholar] [CrossRef] [PubMed]
- Syifaa, A.S.; Jinap, S.; Sanny, M.; Khatib, A. Chemical profiling of different types of soy sauce and the relationship with its sensory attributes. J. Food Qual. 2016, 39, 714–725. [Google Scholar] [CrossRef]
- Kim, S.S.; Kwak, H.S.; Kim, M.J. The effect of various salinity levels on metabolomic profiles, antioxidant capacities and sensory attributes of doenjang, a fermented soybean paste. Food Chem. 2020, 328, 127176. [Google Scholar] [CrossRef]
- Hyeon, H.; Min, C.W.; Moon, K.; Cha, J.; Gupta, R.; Park, S.U.; Kim, S.T.; Kim, J.K. Metabolic profiling-based evaluation of the fermentative behavior of Aspergillus oryzae and Bacillus subtilis for soybean residues treated at different temperatures. Foods 2020, 9, 117. [Google Scholar] [CrossRef]
- Rysová, J.; Šmídová, Z. Effect of salt content reduction on food processing technology. Foods 2021, 10, 2237. [Google Scholar] [CrossRef] [PubMed]
- Wang, Y.; Nie, S.; Li, C.; Xiang, H.; Zhao, Y.; Chen, S.; Li, L.; Wu, Y. Application of untargeted metabolomics to reveal the taste-related metabolite profiles during mandarin fish (Siniperca chuatsi) fermentation. Foods 2022, 11, 944. [Google Scholar] [CrossRef]
- Ogawa, T.; Hoshina, K.; Haginaka, J.; Honda, C.; Tanimoto, T.; Uchida, T. Screening of bitterness-suppressing agents for quinine: The use of molecularly imprinted polymers. J. Pharm. Sci. 2004, 94, 353–362. [Google Scholar] [CrossRef]
- Okuno, T.; Morimoto, S.; Nishikawa, H.; Haraguchi, T.; Kojima, H.; Tsujino, H.; Arisawa, M.; Yamashita, T.; Nishikawa, J.; Yoshida, M.; et al. Bitterness-suppressing effect of umami dipeptides and their constituent amino acids on diphenhydramine: Evaluation by gustatory sensation and taste sensor testing. Chem. Pharm. Bull. 2020, 68, 234–243. [Google Scholar] [CrossRef]
- Wang, W.; Ning, M.; Fan, Y.; Liu, X.; Chen, G.; Liu, Y. Comparison of physicochemical and umami characterization of aqueous and ethanolic Takifugu obscurus muscle extracts. Food Chem. Toxicol. 2021, 154, 112317. [Google Scholar] [CrossRef]
- Imamura, M. Descriptive terminology for the sensory evaluation of soy sauce. J. Sensory Stud. 2016, 31, 393–407. [Google Scholar] [CrossRef]
- Chen, L.-R.; Ko, N.-Y.; Chen, K.-H. Isoflavone supplements for menopausal women: A systematic review. Nutrients 2019, 11, 2649. [Google Scholar] [CrossRef]
- Zhao, G.; Yao, Y.; Wang, C.; Tian, F.; Liu, X.; Hou, L.; Yang, Z.; Zhao, J.; Zhang, H.; Cao, X. Transcriptome and proteome expression analysis of the metabolism of amino acids by the fungus Aspergillus oryzae in fermented soy sauce. BioMed Res. Intern. 2015, 2015, 456802. [Google Scholar] [CrossRef]
- Wikandari, R.; Kinanti, D.A.; Permatasari, R.D.; Rahmanigtyas, N.L.; Chairunisa, N.R.; Sardjono; Hellwig, C.; Taherzadeh, M.J. Correlations between the chemical, microbiological characteristics and sensory profile of fungal fermented food. Fermentation 2021, 7, 261. [Google Scholar] [CrossRef]
- Lee, S.; Kim, D.-S.; Son, Y.; Le, H.-G.; Jo, S.W.; Lee, J.; Song, Y.; Kim, H.-J. Effects of salt treatment time on the metabolites, microbial composition, and quality characteristics of the soy sauce moromi extract. Foods 2022, 11, 63. [Google Scholar] [CrossRef]
- Nargesi, S.; Abasrabar, M.; Valadan, R.; Mayahi, S.; Youn, J.-H.; Hedayati, M.T.; Seyedmousavi, S. Differentiation of Aspergillus flavus from Aspergillus oryzae targeting the cyp51A gene. Pathogens 2021, 10, 1279. [Google Scholar] [CrossRef] [PubMed]
- Park, T.H.; Choi, M.J.; Jin, J.H.; Lee, J.M.; Lee, C.K. Manufacturing Method for Fermented Soy Sauce with Short Aging Period. KR. Patent 0084783, 7 July 2014. [Google Scholar]
- Gupta, R.; Gigras, P.; Mohapatra, H.; Goswami, V.K.; Chauhan, B. Microbial α-amylases: A biotechnological perspective. Process Biochem. 2003, 38, 1599–1616. [Google Scholar] [CrossRef]
- Folin, O.; Ciocalteu, V. On tyrosine and tryptophane determination in proteins. J. Biol. Chem. 1927, 27, 627–650. [Google Scholar] [CrossRef]
- Jeong, S.Y.; Jeong, D.Y.; Kim, D.S.; Park, S. Chungkookjang with high contents of poly-gamma-glutamic acid improves insulin sensitizing activity in adipocytes and neuronal Cells. Nutrients 2018, 10, 1588. [Google Scholar] [CrossRef]
- Jung, S.; Bae, Y.S.; Kim, H.J.; Jayasena, D.D.; Lee, D.D.; Park, H.B.; Heo, K.N.; Jo, C. Carnosine, anserine, creatine, and inosine 5′-monophosphate contents in breast and thigh meats from 5 lines of Korean native chicken. Poult. Sci. 2013, 92, 3275–3282. [Google Scholar] [CrossRef]





| Control | Moromi-1 | Moromi-2 | ||
|---|---|---|---|---|
| Physiochemical characteristics | appearance of moromi | ![]() | ![]() | ![]() |
| L* | 82.07 b | 89.00 a | 68.38 c | |
| a* | 2.16 a | 0.29 c | 6.89 a | |
| b* | 13.48 b | 11.75 c | 19.19 a | |
| BI | 19.50 b | 14.07 c | 39.81 a | |
| pH | 6.41 a | 6.44 a | 6.17 b | |
| total acidity (%) | 2.08 b | 2.39 a | 2.41 a | |
| salinity (%) | 8.00 a | 8.10 a | 8.00 a | |
| moisture contents (%) | 11.25 a | 11.22 a | 11.78 a | |
| amino type nitrogen (mg %) | 1175.11 c | 2061.93 b | 2221.47 a | |
| Enzymatic activity (unit/g) | α-amylase | 952.57 c | 1046.78 a | 960.36 b |
| protease | 1192.53 b | 1022.75 c | 1273.15 a |
| Compounds | VIP | p-Value | Fold Change (vs. Control) | ||
|---|---|---|---|---|---|
| Moromi-1 | Moromi-2 | ||||
| amino acids | glycine | 1.68 | 1.46 × 10−9 | 2.38 | 3.73 |
| serine | 1.67 | 1.32 × 10−11 | 1.68 | 2.94 | |
| isoleucine | 1.67 | 4.30 × 10−7 | 2.13 | 2.53 | |
| aspartic acid | 1.68 | 2.17 × 10−9 | 1.96 | 2.49 | |
| glutamic acid | 1.68 | 4.59 × 10−11 | 1.99 | 2.49 | |
| stachydrine | 1.28 | 1.21 × 10−6 | UC | 2.46 | |
| alanine | 1.68 | 7.10 × 10−9 | 1.85 | 2.44 | |
| valine | 1.67 | 3.86 × 10−10 | 1.92 | 2.25 | |
| lysine | 1.68 | 2.06 × 10−9 | 1.72 | 2.22 | |
| arginine | 1.67 | 8.84 × 10−8 | 1.86 | 2.16 | |
| ammonia | 1.54 | 1.62 × 10−9 | 2.49 | 2.10 | |
| histidine | 1.68 | 1.20 × 10−8 | 1.49 | 1.72 | |
| leucine | 1.66 | 4.32 × 10−8 | 1.50 | 1.65 | |
| methionine | 1.62 | 1.33 × 10−8 | 1.59 | 1.61 | |
| phenylalanine | 1.67 | 5.87 × 10−8 | 1.41 | 1.56 | |
| proline | 1.37 | 4.44 × 10−13 | −2.91 | 1.43 | |
| norleucine | 1.20 | 1.61 × 10−6 | −1.58 | 1.20 | |
| tyrosine | 1.33 | 6.89 × 10−8 | 1.53 | 1.07 | |
| tryptophan | 1.05 | 1.58 × 10−4 | −2.22 | 1.10 | |
| α-aminoadipic acid | 1.32 | 1.21 × 10−8 | 1.58 | 1.04 | |
| α-aminobutyric acid | 1.33 | 2.92 × 10−6 | 1.20 | 1.04 | |
| γ-aminobutyric acid | 1.32 | 1.37 × 10−7 | −1.60 | −0.94 | |
| norvaline | 0.89 | 5.17 × 10−3 | −2.14 | −1.18 | |
| ornithine | 1.35 | 5.41 × 10−9 | 1.68 | −1.51 | |
| hydroxylysine | 1.52 | 2.48 × 10−7 | −1.98 | −1.55 | |
| β-alanine | 1.65 | 2.49 × 10−5 | −1.23 | −1.83 | |
| threonine | 1.34 | 1.36 × 10−9 | 2.33 | −1.86 | |
| β-aminoisobutyric acid | 1.64 | 2.02 × 10−7 | −1.19 | −4.19 | |
| Boc-ornithine | 1.19 | 4.94 × 10−7 | 63.28 | −7.63 | |
| β-methylhistidine | 1.62 | 1.99 × 10−5 | −1.27 | UC | |
| sarcosine | 1.62 | 5.46 × 10−8 | UC | UC | |
| peptides | glutamyl isoleucine | 1.11 | 1.79 × 10−5 | 29.58 | 2.30 |
| glutamyl leucine | 1.06 | 9.07 × 10−5 | −7.69 | 1.18 | |
| glutamyl phenylalanine | 0.93 | 1.72 × 10−3 | −4.89 | 1.09 | |
| tyrosyl proline | 1.00 | 8.92 × 10−3 | −2.31 | −1.80 | |
| anserine | 1.65 | 6.10 × 10−9 | −1.13 | −1.88 | |
| seryl proline | 0.88 | 2.96 × 10−2 | −2.75 | −1.88 | |
| prolyl valine | 1.11 | 7.87 × 10−4 | −3.30 | −1.92 | |
| carnosine | 1.52 | 9.23 × 10−4 | −1.03 | −2.14 | |
| aspartyl leucine | 0.94 | 2.77 × 10−2 | −1.42 | −2.26 | |
| glutamyl valine | 1.27 | 2.46 × 10−5 | 1.17 | −5.22 | |
| γ-glutamyl phenylalanine | 1.11 | 1.80 × 10−5 | 4.59 | −6.03 | |
| Boc-alanyl alanine | 1.09 | 5.09 × 10−3 | −3.22 | −8.84 | |
| threonyl valine | 1.27 | 5.85 × 10−9 | 3.41 | −9.72 | |
| valyl prolyl leucine | 0.98 | 9.19 × 10−4 | 2.79 | −9.98 | |
| valyl valine | 1.29 | 2.27 × 10−10 | 15.37 | −10.26 | |
| leucyl phenylalanine | 1.28 | 8.30 × 10−10 | + | UC | |
| nucleotides | CMP | 1.68 | 1.25 × 10−13 | 3.62 | 6.54 |
| GMP | 1.39 | 2.65 × 10−16 | 6.61 | 3.02 | |
| AMP | 1.36 | 7.04 × 10−16 | −2.85 | 1.39 | |
| IMP | 1.68 | 2.77 × 10−8 | 1.25 | 1.38 | |
| hypoxanthine | 1.68 | 2.91 × 10−12 | 1.13 | 1.26 | |
| UMP | 1.68 | 1.80 × 10−12 | UC | UC | |
| sugars | mannitol | 1.58 | 1.62 × 10−16 | −1.09 | 3.03 |
| arabitol | 1.36 | 4.40 × 10−13 | −6.42 | 1.43 | |
| lyxose | 1.33 | 8.18 × 10−13 | −3.03 | 1.04 | |
| inositol | 0.98 | 1.14 × 10−3 | −1.33 | −1.06 | |
| glucose | 1.37 | 5.94 × 10−22 | 2.81 | −1.54 | |
| acidic compounds | malic acid | 1.35 | 1.94 × 10−13 | UC | 1.40 |
| citric acid | 0.96 | 9.17 × 10−4 | 1.44 | −1.11 | |
| lactic acid | 1.59 | 3.92 × 10−16 | −3.07 | −3.12 | |
| oxalic acid | 1.67 | 1.41 × 10−18 | + | + | |
| lipids | stearic acid | 0.83 | 4.00 × 10−2 | 1.10 | 1.07 |
| melinamide | 0.96 | 1.43 × 10−3 | UC | −1.33 | |
| isoflavones | genistein | 1.01 | 3.37 × 10−3 | −3.58 | −1.79 |
| daidzein | 1.18 | 4.46 × 10−4 | −3.53 | −2.31 | |
Publisher’s Note: MDPI stays neutral with regard to jurisdictional claims in published maps and institutional affiliations. |
© 2022 by the authors. Licensee MDPI, Basel, Switzerland. This article is an open access article distributed under the terms and conditions of the Creative Commons Attribution (CC BY) license (https://creativecommons.org/licenses/by/4.0/).
Share and Cite
Jo, S.W.; An, J.-H.; Kim, D.-S.; Yim, E.J.; Kang, H.-J.; Kim, H.-J. Comparative Metabolomic Analysis of Moromi Fermented Using Different Aspergillus oryzae Strains. Molecules 2022, 27, 6182. https://doi.org/10.3390/molecules27196182
Jo SW, An J-H, Kim D-S, Yim EJ, Kang H-J, Kim H-J. Comparative Metabolomic Analysis of Moromi Fermented Using Different Aspergillus oryzae Strains. Molecules. 2022; 27(19):6182. https://doi.org/10.3390/molecules27196182
Chicago/Turabian StyleJo, Seung Wha, Ji-Hyun An, Dong-Shin Kim, Eun Jung Yim, Hyeon-Jin Kang, and Hyun-Jin Kim. 2022. "Comparative Metabolomic Analysis of Moromi Fermented Using Different Aspergillus oryzae Strains" Molecules 27, no. 19: 6182. https://doi.org/10.3390/molecules27196182
APA StyleJo, S. W., An, J.-H., Kim, D.-S., Yim, E. J., Kang, H.-J., & Kim, H.-J. (2022). Comparative Metabolomic Analysis of Moromi Fermented Using Different Aspergillus oryzae Strains. Molecules, 27(19), 6182. https://doi.org/10.3390/molecules27196182



