Morin-VitaminE-β-CyclodextrinInclusionComplexLoadedChitosanNanoparticles (M-Vit.E-CD-CSNPs) Ameliorate Arsenic-Induced Hepatotoxicityina Murine Model
Abstract
:1. Introduction
2. Results
2.1. Characterization of M-Vit.E-CD-CS NPs
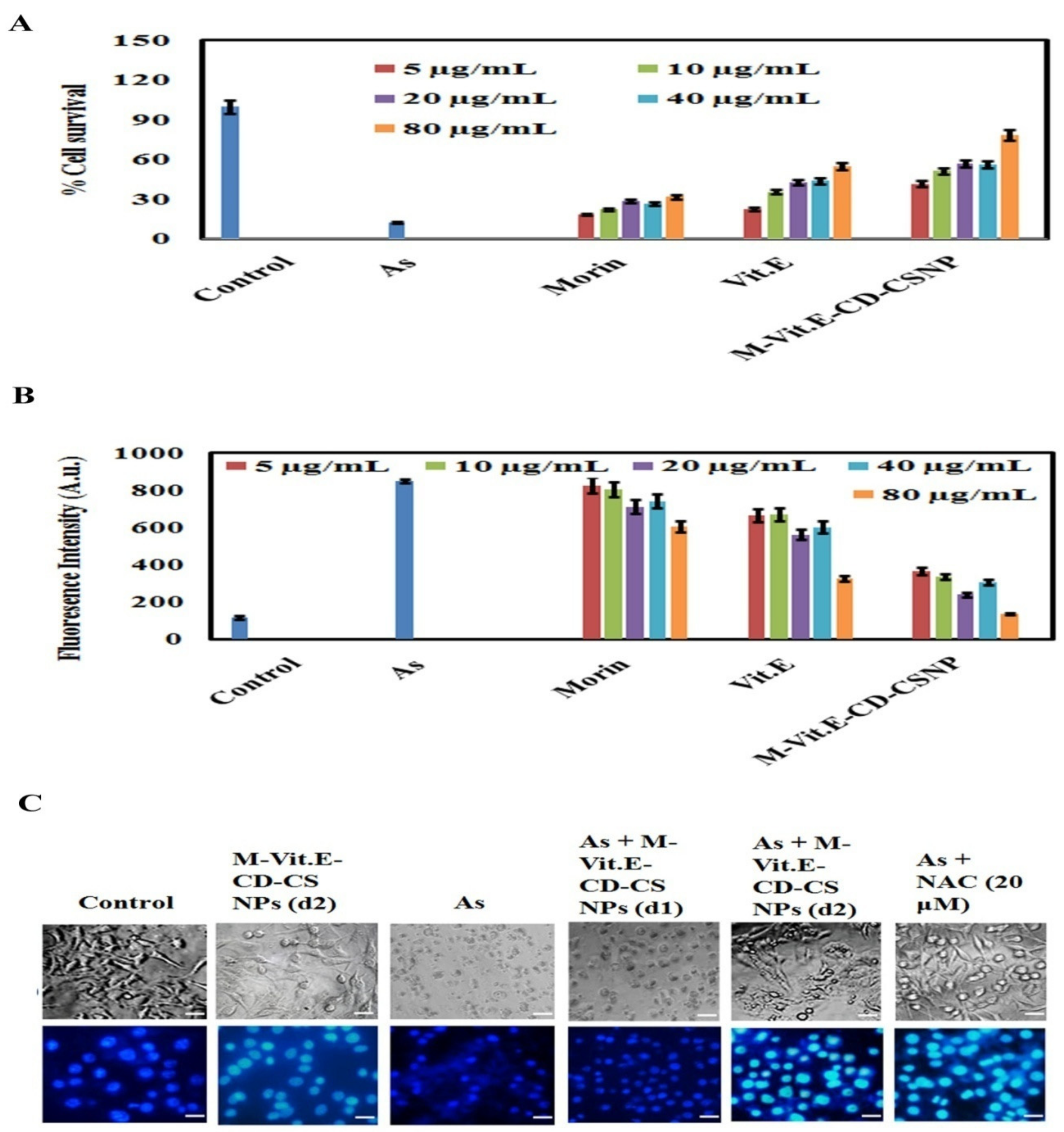
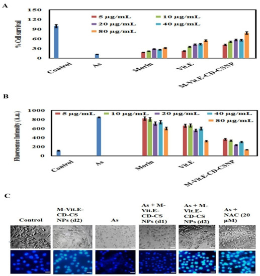
2.2. Effect of MOR, Vitamin E and M-Vit.E-CD-CS NPs on Arsenic Treated HepG2 Cells
2.3. Effect of MOR, Vitamin E, and M-Vit.E-CD-CS NPs on Liver Function Markers, Changing Body Weight, Hematological Parameters, Kidney Function Markers, and Lipid Profiles
2.4. Effect of MOR, Vitamin E, and M-Vit.E-CD-CS NPs on Arsenic Accumulation in Various Organs
2.5. M-Vit.E-CD-CS NPs Suppress Oxidative Stress in Mice Liver
2.6. Effect of M-Vit.E-CD-CS NPs on Arsenic-Induced Elevation of Antioxidant Factors
2.7. M-Vit.E-CD-CS NPs Inhibit Apoptosis in Liver Tissue Induced by Arsenic
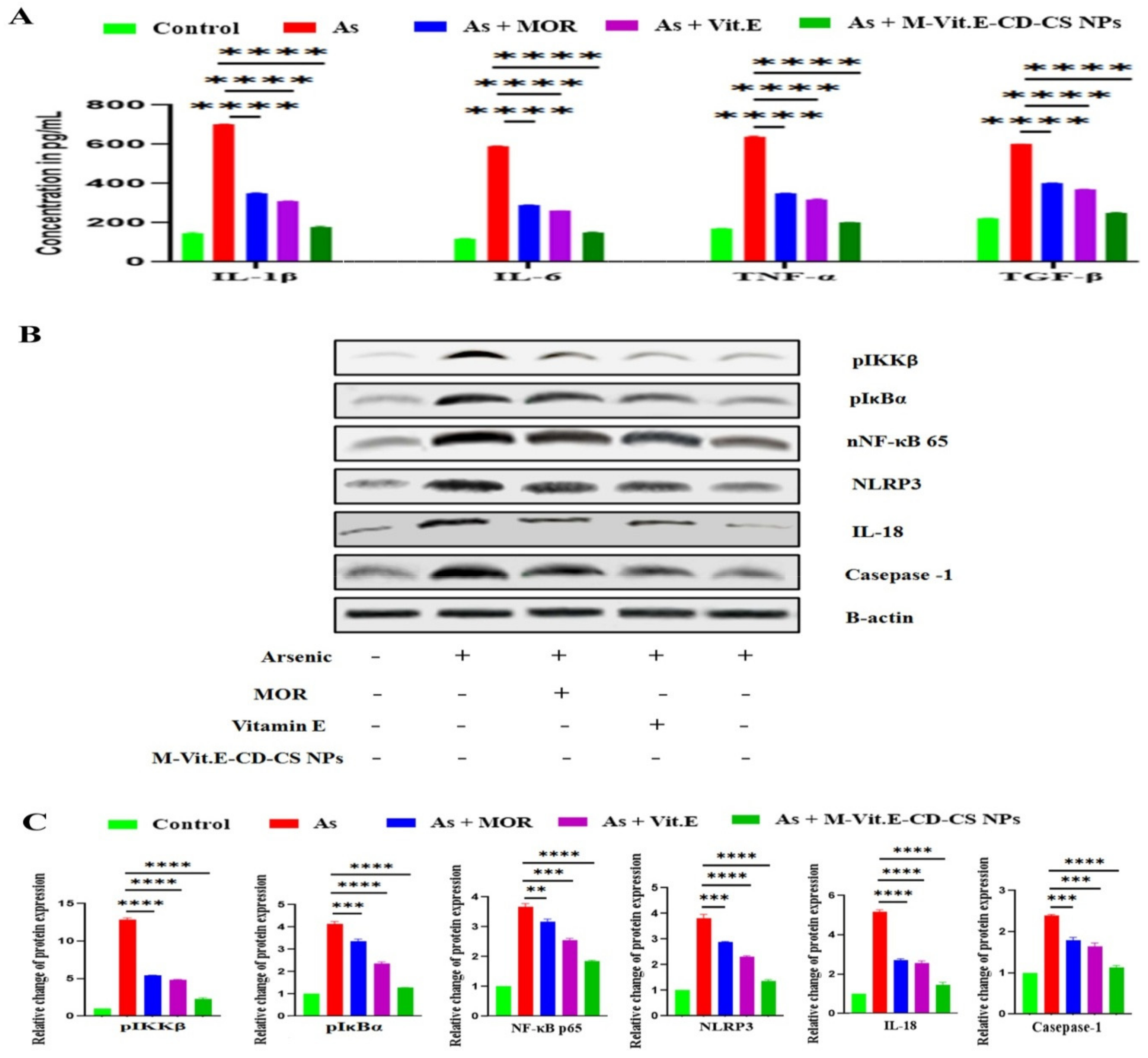
2.8. M-Vit.E-CD-CS NPs Suppressed Arsenic-Induced Inflammatory Responses
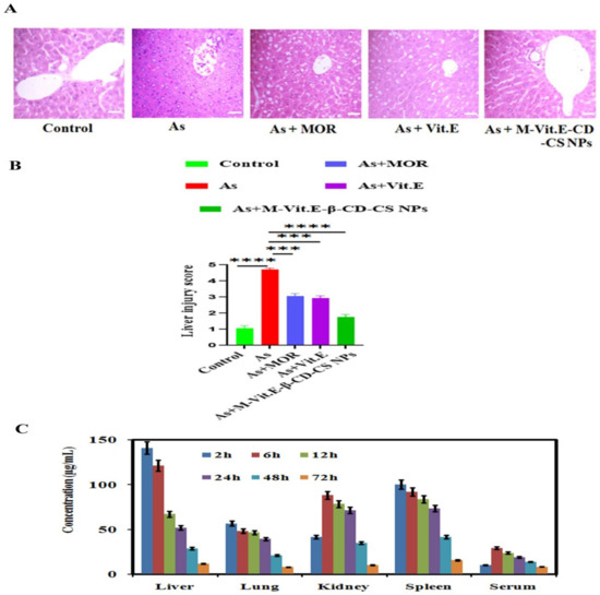
2.9. M-Vit.E-CD-CS NPs Ameliorate Liver Tissue Damage Induced by Arsenic
2.10. Tissue Distribution Study of M-Vit.E-CD-CS NPs in Various Organs
3. Discussion
4. Materials and Methods
4.1. Chemicals
4.2. Preparation of MOR-Vit.E-β-CD Inclusion Complex
4.3. Preparation of MOR-Vit.E-β-CD Inclusion Complex Loaded Chitosan NPs
4.4. Determination of MOR and Vitamin E Encapsulation Efficiency and Drug-Loading
NPs/Amount of drug initially taken to synthesize the M-Vit.E-CD-CS NPs) × 100.
lyophilized M-Vit.E-CD-CS NPs) × 100.
4.5. Particle Size Measurement
4.6. Fourier Transform Infrared Spectroscopy
4.7. Atomic Force Microscopy (AFM)
4.8. Transmission Electron Microscopy (TEM)
4.9. Differential Scanning Calorimetry (DSC) and X-ray Powder Diffraction (XRD)
4.10. Nuclear Magnetic Resonance (NMR) Spectroscopy
4.11. In Vitro Drug Release Studies
4.12. Cell Culture
4.13. Animals
4.14. Dose Selection of MOR, Vitamin E and M-Vit.E-CD-CS NPs
4.15. Experimental Design
4.16. Measurement of Serum ALT, AST, HDL, LDL, TG, TC, TC, TG, LDL, HDL, Uric Acid, Creatinine, and MDA
4.17. Assessment of Arsenic Deposition in Organs
4.18. Determination of ROS
4.19. Estimation of Lipid Peroxidation Levels in the Liver
4.20. Estimation of SOD, GSH, Catalase
4.21. Histological Evaluation
4.22. Assessment of Serum Cytokines
4.23. Tissue Distribution Study
4.24. Western Blot Analysis
4.25. Statistical Analysis
5. Conclusions
Supplementary Materials
Author Contributions
Funding
Institutional Review Board Statement
Informed Consent Statement
Data Availability Statement
Acknowledgments
Conflicts of Interest
Sample Availability
References
- Waleczek, K.J.; Cabral Marques, H.M.; Hempel, B.; Schmidt, P.C. Phase solubility studies of pure (-)-α-bisabolol and camomile essential oil with β-cyclodextrin. Eur. J. Pharm. Biopharm. 2003, 55, 247–251. [Google Scholar] [CrossRef]
- Sunil, A.A.; Nadagouda, N.M.; Tejraj, M.A. Recent advances on chitosan-based micro- and nanoparticles in drug delivery. J. Control. Release 2004, 100, 5–28. [Google Scholar]
- Jameela, S.R.; Latha, P.G.; Subramoniam, A.; Jayakrishnan, A. Antitumor activity of mitoxantrone-loaded chitosan microspheres against Ehrlich ascites carcinoma. J. Pharm. Pharmacol. 1996, 48, 685–688. [Google Scholar] [CrossRef]
- Mitra, S.; Gaur, U.; Ghosh, P.C.; Maitra, A.N. Tumor targeted delivery of encapsulated dextran–doxorubicin conjugate using chitosan nanoparticles as carrier. J. Control. Release 2001, 74, 317–323. [Google Scholar] [CrossRef]
- Gan, Q.; Wang, T. Chitosan nanoparticle as protein delivery carrier—Systematic examination of fabrication conditions for efficient loading and release. Colloids Surf. B Biointerfaces 2007, 59, 24–34. [Google Scholar] [CrossRef]
- Lubben, I.M.; Konings, F.A.J.; Borchard, G.; Verhoef, J.C.; Junginger, H.E. In vivo uptake of chitosan microparticles by murine Peyer’s patches: Visualization studies using confocal laser scanning microscopy and immuno-histochemistry. J. Drug Target. 2001, 9, 39–47. [Google Scholar] [CrossRef] [PubMed]
- Mao, H.Q.; Roy, K.; Troung-Le, V.L.; Janes, K.A.; Lim, K.Y.; Wang, Y.; August, J.T.; Leong, K.W. Chitosan DNA nanoparticles as gene delivery carriers: Synthesis, characterization and transfection efficiency. J. Control. Release 2001, 70, 399–421. [Google Scholar] [CrossRef]
- Choi, J.S.; Han, H.K. Pharmacokinetic interaction between diltiazem and morin, a flavonoid, in rats. Pharmacol. Res. Commun. 2005, 52, 386–391. [Google Scholar] [CrossRef]
- Rajput, S.A.; Wang, X.-Q.; Yan, H.-C. Morin hydrate: A comprehensive review on novel natural dietary bioactive compound with versatile biological and pharmacological potential. Biomed. Pharmacother. 2021, 138, 111511. [Google Scholar] [CrossRef] [PubMed]
- Milbury, P.E.; Chen, C.-Y.; Dolnikowski, A.G.G.; Blumberg, J.B. Determination of Flavonoids and Phenolics and Their Distribution in Almonds. J. Agric. Food Chem. 2006, 54, 5027–5033. [Google Scholar] [CrossRef] [PubMed]
- Xie, M.-X.; Long, M.; Liu, Y.; Qin, C.; Wang, Y.-D. Characterization of the interaction between human serum albumin and morin. Biochim. Biophys. Acta-Gen. Subj. 2006, 1760, 1184–1191. [Google Scholar] [CrossRef] [PubMed]
- Mondal, R.; Biswas, S.; Chatterjee, A.; Mishra, R.; Mukhopadhyay, A.; Bhadra, R.K.; Mukhopadhyay, P.K. Protection against arsenic-induced hematological and hepatic anomalies by supplementation of vitamin C and vitamin E in adult male rats. J. Basic Clin. Physiol. Pharmacol. 2016, 27, 643–652. [Google Scholar] [CrossRef]
- Bolukbas, C.; Bolukbas, F.F.; Horoz, M.; Aslan, M.; Celik, H.; Erel, O. Increased oxidative stress associated with the severity of the liver disease in various forms of hepatitis B virus infection. BMC Infect. Dis. 2005, 5, 95. [Google Scholar] [CrossRef] [PubMed]
- Adikwu, E.; Nelson, B. Hepatoprotective Effect of Vitamin E. Am. J. Pharmacol. Toxicol. 2012, 7, 154–163. [Google Scholar] [CrossRef]
- Li, B.; Li, X.; Zhu, B.; Zhang, X.; Wang, Y.; Xu, Y.; Wang, H.; Hou, Y.; Zheng, Q.; Sun, G. Sodium arsenite induced reactive oxygen species generation, nuclear factor (erythroid-2 related) factor 2 activation, heme oxygenase-1 expression, and glutathione elevation in Chang human hepatocytes. Environ. Toxicol. 2011, 28, 401. [Google Scholar] [CrossRef] [PubMed]
- Flora, S.J. Arsenic-induced oxidative stress and its reversibility. Free Radic. Biol. Med. 2011, 51, 257–281. [Google Scholar] [CrossRef]
- Zhu, J.; Wang, H.; Chen, F.; Fu, J.; Xu, Y.; Hou, Y.; Kou, H.H.; Zhai, C.; Nelson, M.B.; Zhang, Q.; et al. An overview of chemical inhibitors of the Nrf2-ARE signaling pathway and their potential applications in cancer therapy. Free Radic. Biol. Med. 2016, 99, 544–556. [Google Scholar] [CrossRef]
- Itoh, K.; Chiba, T.; Takahashi, S.; Ishii, T.; Igarashi, K.; Katoh, Y.; Oyake, T.; hayashi, N.; Satoh, K.; hatayama, I.; et al. An Nrf2/small Maf heterodimer mediates the induction of phase II detoxifying enzyme genes through antioxidant response elements. Biochem. Biophys. Res. Commun. 1997, 236, 313–322. [Google Scholar] [CrossRef]
- Mitsuishi, Y.; Taguchi, K.; Kawatani, Y.; Shibata, T.; Nukiwa, T.; Aburatani, H.; Yamamoto, M.; Motohashi, H. Nrf2 Redirects Glucose and Glutamine into Anabolic Pathways in Metabolic Reprogramming. Cancer Cell 2012, 22, 66–79. [Google Scholar] [CrossRef]
- Motohashi, H.; Katsuoka, F.; Engel, J.D.; Yamamoto, M. Small Maf proteins serve as transcriptional cofactors for keratinocyte differentiation in the Keap1–Nrf2 regulatory pathway. Proc. Natl. Acad. Sci. USA 2004, 101, 6379–6384. [Google Scholar] [CrossRef] [PubMed]
- Pan, H.; Wang, H.; Wang, X.; Zhu, L.; Mao, L. The absence of Nrf2 enhances NF-κB-dependent inflammation following scratch injury in mouse primary cultured astrocytes. Mediat. Inflamm. 2012, 2012, 217580. [Google Scholar] [CrossRef] [Green Version]
- Roozbehi, S.; Dadashzadeh, S.; Sajedi, R.H. An enzyme-mediated controlled release system for curcu-min based on cyclodextrin/cyclodextrin degrading enzyme. Enzym. Microb. Technol. 2021, 144, 109727. [Google Scholar] [CrossRef] [PubMed]
- Jiang, S.; Qiao, C.; Wang, X.; Li, Z.; Yang, G. Structure and properties of chitosan/sodium dodecyl sulfate composite films. RSC Adv. 2022, 12, 3969–3978. [Google Scholar] [CrossRef]
- Mondal, S.; Das, S.; Mahapatra, P.K.; Saha, K.D. Morin encapsulated Chitosan nanoparticles (MCNPs) ameliorate arsenic induced liver damage through improvement of antioxidant system, prevention of apoptosis and inflammation in mice. Nanoscale Adv. 2022, 4, 2857–2872. [Google Scholar] [CrossRef]
- Das, S.; Pradhan, G.K.; Das, S.; Nath, D.; Das Saha, K. Enhanced protective activity of nano formulated andrographolide against arsenic induced liver damage. Chem. Interact. 2015, 242, 281–289. [Google Scholar] [CrossRef]
- Kawaratani, H.; Tsujimoto, T.; Douhara, A.; Takaya, H.; Moriya, K.; Namisaki, T.; Noguchi, R.; Yoshiji, H.; Fujimoto, M.; Fukui, H. The Effect of Inflammatory Cytokines in Alcoholic Liver Disease. Mediat. Inflamm. 2013, 2013, 495156. [Google Scholar] [CrossRef] [PubMed]
- Carneiro, S.B.; Duarte, F.Í.C.; Heimfarth, L.; Quintans, J.S.S.; Quintans-Júnior, L.J.; Veiga Júnior, V.F.; Lima, Á.A.N. Cyclodextrin–Drug Inclusion Complexes: In Vivo and In Vitro Approaches. Int. J. Mol. Sci. 2019, 20, 642. [Google Scholar] [CrossRef]
- Fenyvesi, É.; Vikmon, M.; Szente, L. Cyclodextrins in Food Technology and Human Nutrition: Benefits and Limitations. Crit. Rev. Food Sci. Nutr. 2015, 56, 1981–2004. [Google Scholar] [CrossRef]
- Yuan, Z.; Ye, Y.; Gao, F.; Yuan, H.; Lan, M.; Lou, K.; Wang, W. Chitosan-graft-β-cyclodextrin nanoparticles as a carrier for controlled drug release. Int. J. Pharm. 2013, 446, 191–198. [Google Scholar] [CrossRef] [PubMed]
- ‘T Hart, N.A.; Van Der Plaats, A.; Leuvenink, H.G.D.; Wiersema-Buist, J.; Olinga, P.; Van Luyn, M.J.A.; Werkerke, G.J.; Rakhorst, G.; Ploeg, R.J. Initial blood washout duringorgan procurement determines liver injury and function after preservationand reperfusion. Am. J. Transplant. 2004, 4, 1836–1844. [Google Scholar] [CrossRef] [PubMed]
- Abdelhakim, M.A.; Radwan, M.S.; Rady, A.H. Chitosan nanoparticles as hepatoprotective agent against alcohol and fatty diet stress in rats. Biochem. Int. 2017, 4, 5–10. [Google Scholar]
- Bai, K.; Hong, B.; He, J.; Huang, W. Antioxidant Capacity and Hepatoprotective Role of Chitosan-Stabilized Selenium Nanoparticles in Concanavalin A-Induced Liver Injury in Mice. Nutrients 2020, 12, 857. [Google Scholar] [CrossRef] [Green Version]
- Tzankova, V.; Aluani, D.; Kondeva-Burdina, M.; Yordanov, Y.; Odzhakov, F.; Apostolov, A.; Yoncheva, K. Hepatoprotective and antioxidant activity of quercetin loaded chitosan/alginate particles in vitro and in vivo in a model of paracetamol-induced toxicity. Biomed. Pharmacother. 2017, 92, 569–579. [Google Scholar] [CrossRef] [PubMed]
- Lee, H.S.; Jung, K.H.; Hong, S.W.; Park, I.S.; Lee, C.; Han, H.K.; Lee, D.H.; Hong, S.S. Morin protects acute liver damage by carbon tetrachloride (CCl4) in rat. Arch. Pharm. Res. 2008, 31, 1160–1165. [Google Scholar] [CrossRef] [PubMed]
- Crini, G. Review: A history of cyclodextrins. Chem. Rev. 2014, 114, 10940–10975. [Google Scholar] [CrossRef] [PubMed]
- Gao, S.; Sun, J.; Fu, D.; Zhao, H.; Lan, M.; Gao, F. Preparation, characterization and pharmacokinetic studies of tacrolimus-dimethyl-β-cyclodextrin inclusion complex-loaded albumin nanoparticles. Int. J. Pharm. 2012, 427, 410–416. [Google Scholar] [CrossRef] [PubMed]
- Mahmoudi, R.; Ardakani, M.T.; Verdom, B.H.; Bagheri, A.; Beigi, H.M.; Aliakbari, F.; Salehpour, Z.; Alipour, M.; Afrouz, S.; Bardania, H. Chitosan nanoparticles containing Physalis alkekengi-L extract: Preparation, optimization and their antioxidant activity. Bull. Mater. Sci. 2019, 42, 131. [Google Scholar] [CrossRef]
- Pasha, C.; Narayana, B. Determination of arsenic in environmental and biological samples using toluidine blue or safanine O by simple spectrophotometric method. Bull. Environ. Contam. Toxicol. 2008, 81, 47–51. [Google Scholar] [CrossRef]
- Fraga, C.G.; Leibovitz, B.E.; Tappel, A.L. Lipid peroxidation measured as thiobarbituric acid-reactive substances in tissue slices: Characterization and comparison with homogenates and microsomes. Free Radic. Biol. Med. 1988, 4, 155–161. [Google Scholar] [CrossRef]
- Fu, Y.; Sun, X.; Wang, L.; Chen, S. Pharmacokinetics and Tissue Distribution Study of Pinosylvin in Rats by Ultra-High- Performance Liquid Chromatography Coupled with Linear Trap Quadrupole Orbitrap Mass Spectrometry. Evid.-Based Complementary Altern. Med. 2018, 2018, 4181084. [Google Scholar] [CrossRef]








| Parameters | Control Group | Arsenic (40 mg/L) Treated Mice | Arsenic + MOR (200 mg/kg) Treated Mice | Arsenic + Vitamin E (50 mg/kg) Treated Mice | Arsenic + M-Vit.E-CD-CS NPs (20 mg/kg) |
|---|---|---|---|---|---|
| Body weight gain (gm) | 0.52 ± 0.06 | 0.29 ± 0.03 | 0.45 ± 0.04 | 0.39 ± 0.02 | 0.49 ± 0.03 |
| RBC: No. of cells (106/μL) | 8.1 ± 0.53 | 5.2 ± 0.35 | 6.8 ± 0.27 | 6.1 ± 0.33 | 7.5 ± 0.41 |
| WBC: No. of cells (103/μL) | 12.6 ± 0.13 | 16.2 ± 0.31 | 15.1 ± 0.24 | 15.8 ± 0.41 | 13.1 ± 0.22 |
| Hb (gm/dl) | 13.6 ± 0.38 | 11.7 ± 0.23 | 12.5 ± 0.47 | 12.1 ± 0.17 | 12.9 ± 0.38 |
| PLT (103/μL) | 556 ± 31.2 | 412 ± 28.2 | 512 ± 25.8 | 516 ± 36.2 | 545 ± 19.7 |
| LDH (U/L) | 401 ± 24.3 | 742 ± 31.3 | 495 ± 14.5 | 481 ± 16.6 | 412 ± 11.3 |
| Uric acid (mg/dL) | 2.61 ± 0.72 | 4.73 ± 0.51 | 3.09 ± 0.34 | 3.21 ± 0.51 | 2.76 ± 0.42 |
| Creatinine (mg/dL) | 0.51 ± 0.04 | 2.8 ± 0.13 | 1.7 ± 0.09 | 1.5 ± 0.06 | 0.61 ± 0.03 |
| Cholesterol (mg/dL) | 145 ± 7.6 | 281 ± 31.2 | 162 ± 11.2 | 173 ± 16.3 | 151 ± 4.5 |
| TG (mg/dL) | 85.1 ± 8.2 | 163 ± 12.1 | 92.4 ± 9.1 | 104.4 ± 6.2 | 89.3 ± 3.8 |
| HDL (mg/dL) | 61.8 ± 2.9 | 35.6 ± 4.1 | 45.1 ± 2.3 | 48.4 ± 3.1 | 55.3 ± 3.5 |
| LDL (mg/dL) | 76.2 ± 5.7 | 165.6 ± 10.8 | 92.5 ± 6.1 | 95.6 ± 5.3 | 81.1 ± 4.6 |
| Phospholipid (mg/dL) | 45.5 ± 7.5 | 22.1 ± 4.3 | 38.1 ± 2.9 | 35.3 ± 3.1 | 42.5 ± 3.1 |
| Arsenic Concentration in μg/g of Tissue in 30 Days | ||||||
|---|---|---|---|---|---|---|
| Liver | Kidney | Cerebellum | Lung | Heart | Skin | |
| Arsenic, 40 mg/L | 145.3 ± 5.1 | 29.8 ± 1.8 | 12.5± 4.4 | 14.6 ± 1.3 | 12.8 ± 5.6 | 4.8 ± 2.6 |
| Arsenic + MOR (200 mg/kg) | 110.4 ± 2.5 | 18.1 ± 1.4 | 8.2 ± 2.1 | 9.9 ± 1.9 | 8.5 ± 2.2 | 1.9 ± 0.6 |
| Arsenic + vitamin E (50 mg/kg) | 95.2 ± 2.4 | 15.1 ± 1.6 | 6.6 ± 1.3 | 7.1 ± 1.1 | 6.1 ± 0.8 | 0.7 ± 0.16 |
| Arsenic + M-Vit.E-CD-CS NPs (20 mg/kg) | 41.6 ± 3.3 | 3.1 ± 1.2 | 0.52 ± 0.07 | 1.2 ± 0.03 | 1.5 ± 0.21 | 0 |
Publisher’s Note: MDPI stays neutral with regard to jurisdictional claims in published maps and institutional affiliations. |
© 2022 by the authors. Licensee MDPI, Basel, Switzerland. This article is an open access article distributed under the terms and conditions of the Creative Commons Attribution (CC BY) license (https://creativecommons.org/licenses/by/4.0/).
Share and Cite
Mondal, S.; Das, S.; Mahapatra, P.K.; Saha, K.D. Morin-VitaminE-β-CyclodextrinInclusionComplexLoadedChitosanNanoparticles (M-Vit.E-CD-CSNPs) Ameliorate Arsenic-Induced Hepatotoxicityina Murine Model. Molecules 2022, 27, 5819. https://doi.org/10.3390/molecules27185819
Mondal S, Das S, Mahapatra PK, Saha KD. Morin-VitaminE-β-CyclodextrinInclusionComplexLoadedChitosanNanoparticles (M-Vit.E-CD-CSNPs) Ameliorate Arsenic-Induced Hepatotoxicityina Murine Model. Molecules. 2022; 27(18):5819. https://doi.org/10.3390/molecules27185819
Chicago/Turabian StyleMondal, Sanchaita, Sujata Das, Pradip Kumar Mahapatra, and Krishna Das Saha. 2022. "Morin-VitaminE-β-CyclodextrinInclusionComplexLoadedChitosanNanoparticles (M-Vit.E-CD-CSNPs) Ameliorate Arsenic-Induced Hepatotoxicityina Murine Model" Molecules 27, no. 18: 5819. https://doi.org/10.3390/molecules27185819
APA StyleMondal, S., Das, S., Mahapatra, P. K., & Saha, K. D. (2022). Morin-VitaminE-β-CyclodextrinInclusionComplexLoadedChitosanNanoparticles (M-Vit.E-CD-CSNPs) Ameliorate Arsenic-Induced Hepatotoxicityina Murine Model. Molecules, 27(18), 5819. https://doi.org/10.3390/molecules27185819

