Antiproliferative and Pro-Apoptotic Effects of a Phenolic-Rich Extract from Lycium barbarum Fruits on Human Papillomavirus (HPV) 16-Positive Head Cancer Cell Lines
Abstract
1. Introduction
2. Results
2.1. Chemical Characterization of L. Barbarum Extract
2.2. Antiproliferative Activity and SI of L. barbarum Extract
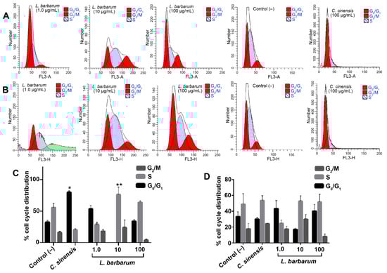
2.3. L. barbarum Induces G1/S Phase Arrest in SCC090 Cell Lines in a Dose-Dependent Manner
2.4. L. barbarum Induces Downregulation of Viral Oncoproteins E6 and E7 and Enhances p53 Levels in SCC090 Cell Line
2.5. L. barbarum Alters the Expression of Cell cycle Regulatory Proteins
3. Discussion
4. Materials and Methods
4.1. Botanical Extracts
4.2. Chemical Characterization of L. barbarum Extract
4.2.1. Measurements of Total Phenolic and Total Flavonoid Contents
4.2.2. Liquid Chromatography-Mass Spectrometry Analysis
4.3. In Vitro Culture of SCC090 Cells and CAL 27 Cells
4.4. Antiproliferative Activity Assay
4.5. Selectivity Index Analysis
4.6. Cell Cycle Analysis
4.7. RNA Extraction and RT-PCR Analysis
4.8. Immunohistochemistry
4.9. Data Analysis
5. Conclusions
Author Contributions
Funding
Institutional Review Board Statement
Informed Consent Statement
Data Availability Statement
Acknowledgments
Conflicts of Interest
Sample Availability
References
- De, C.; Ferreira, C.; Dufloth, R.; de Carvalho, A.C.; Reis, R.M.; Santana, I.; Carvalho, R.S.; Gama, R.R. Correlation of P16 Immunohistochemistry with Clinical and Epidemiological Features in Oropharyngeal Squamous-Cell Carcinoma. PLoS ONE 2021, 16, e0253418. [Google Scholar]
- Dalla Torre, D.; Burtscher, D.; Edlinger, M.; Sölder, E.; Widschwendter, A.; Rasse, M.; Puelacher, W. Comparison of the Prevalence of Human Papilloma Virus Infection in Histopathologically Confirmed Premalignant Oral Lesions and Healthy Oral Mucosa by Brush Smear Detection. Oral Surg. Oral Med. Oral Pathol. Oral Radiol. 2015, 119, 333–339. [Google Scholar] [CrossRef] [PubMed]
- Adams, A.K.; Wise-Draper, T.M.; Wells, S.I. Human Papillomavirus Induced Transformation in Cervical and Head and Neck Cancers. Cancers 2014, 6, 1793–1820. [Google Scholar] [CrossRef] [PubMed]
- Sundberg, J.; Öhman, J.; Korytowska, M.; Wallström, M.; Kjeller, G.; Andersson, M.; Horal, P.; Lindh, M.; Giglio, D.; Kovács, A.; et al. High-Risk Human Papillomavirus in Patients with Oral Leukoplakia and Oral Squamous Cell Carcinoma—A Multi-Centre Study in Sweden, Brazil and Romania. Oral Dis. 2021, 27, 183–192. [Google Scholar] [CrossRef] [PubMed]
- Nogues, J.C.; Fassas, S.; Mulcahy, C.; Zapanta, P.E. Human Papillomavirus-Associated Head and Neck Cancer. J. Am. Board Fam. Med. 2021, 34, 832–837. [Google Scholar] [CrossRef] [PubMed]
- Best, S.R.; Niparko, K.J.; Pai, S.I. Biology of Human Papillomavirus Infection and Immune Therapy for HPV-Related Head and Neck Cancers. Otolaryngol. Clin. North Am. 2012, 45, 807–822. [Google Scholar] [CrossRef]
- Ottria, L.; Candotto, V.; Cura, F.; Baggi, L.; Arcuri, C.; Nardone, M.; Gaudio, R.M.; Gatto, R.; Spadari, F.; Carinci, F. Human Papilloma Virus Associated with Oral Cancer and Preventive Strategies: The Role of Vaccines. J. Biol. Regul. Homeost. Agents 2018, 32, 61–65. [Google Scholar]
- Tuttle, S.W.; Hertan, L.; Daurio, N.A.; Porter, S.E.; Kaushik, C.; Li, D.; Myamoto, S.; Lin, A.; O’Malley, B.W.; Koumenis, C. The Chemopreventive and Clinically Used Agent Curcumin Sensitizes HPV—but Not HPV+ HNSCC to Ionizing Radiation, in Vitro and in a Mouse Orthotopic Model. Cancer Biol. Ther. 2012, 13, 575–584. [Google Scholar] [CrossRef]
- Ho, P.S.; Chen, P.L.; Warnakulasuriya, S.; Shieh, T.Y.; Chen, Y.K.; Huang, I.Y. Malignant Transformation of Oral Potentially Malignant Disorders in Males: A Retrospective Cohort Study. BMC Cancer 2009, 9, 260. [Google Scholar] [CrossRef]
- Koyfman, S.A.; Ismaila, N.; Crook, D.; D’Cruz, A.; Rodriguez, C.P.; Sher, D.J.; Silbermins, D.; Sturgis, E.M.; Tsue, T.T.; Weiss, J.; et al. Management of the Neck in Squamous Cell Carcinoma of the Oral Cavity and Oropharynx: ASCO Clinical Practice Guideline. J. Clin. Oncol. 2019, 37, 1753–1774. [Google Scholar] [CrossRef]
- Kao, H.K.; Abdelrahman, M.; Huang, Y.; Tsai, C.H.; Barrera, M.J.; Tsang, N.M.; Couves, A.J.; Cheng, M.H.; Chang, K.P. Multiple Concomitant Oral Cavity Cancers: Incidence, Management, and Outcomes. J. Surg. Oncol. 2017, 115, 835–841. [Google Scholar] [CrossRef] [PubMed]
- Warnakulasuriya, S.; Ariyawardana, A. Malignant Transformation of Oral Leukoplakia: A Systematic Review of Observational Studies. J. Oral Pathol. Med. 2016, 45, 155–166. [Google Scholar] [CrossRef] [PubMed]
- Thomford, N.E.; Senthebane, D.A.; Rowe, A.; Munro, D.; Seele, P.; Maroyi, A.; Dzobo, K. Natural Products for Drug Discovery in the 21st Century: Innovations for Novel Drug Discovery. Int. J. Mol. Sci. 2018, 19, 1578. [Google Scholar] [CrossRef] [PubMed]
- Cragg, G.M.; Pezzuto, J.M. Natural Products as a Vital Source for the Discovery of Cancer Chemotherapeutic and Chemopreventive Agents. Med. Princ. Pract. 2016, 25, 41–59. [Google Scholar] [CrossRef]
- Sansone, F.; Mencherini, T.; Picerno, P.; Lauro, M.R.; Cerrato, M.; Aquino, R.P. Development of Health Products from Natural Sources. Curr. Med. Chem. 2019, 26, 4606–4630. [Google Scholar] [CrossRef]
- Katiyar, S.K. Emerging Phytochemicals for the Prevention and Treatment of Head and Neck Cancer. Molecules 2016, 21, 1610. [Google Scholar] [CrossRef]
- Tewari, D.; Rawat, P.; Singh, P.K. Adverse Drug Reactions of Anticancer Drugs Derived from Natural Sources. Food Chem. Toxicol. 2019, 123, 522–535. [Google Scholar] [CrossRef]
- Zeng, P.; Li, J.; Chen, Y.; Zhang, L. The Structures and Biological Functions of Polysaccharides from Traditional Chinese Herbs. Prog. Mol. Biol. Transl. Sci. 2019, 163, 423–444. [Google Scholar] [CrossRef]
- Yao, X.; Peng, Y.; Xu, L.-J.; Li, L.; Wu, Q.-L.; Xiao, P.-G. Phytochemical and Biological Studies of Lycium Medicinal Plants. Chem. Biodivers. 2011, 8, 976–1010. [Google Scholar] [CrossRef]
- Tian, X.; Liang, T.; Liu, Y.; Ding, G.; Zhang, F.; Ma, Z. Extraction, Structural Characterization, and Biological Functions of Lycium barbarum Polysaccharides: A Review. Biomolecules 2019, 9, 389. [Google Scholar] [CrossRef]
- Qian, D.; Zhao, Y.; Yang, G.; Huang, L. Systematic Review of Chemical Constituents in the Genus Lycium (Solanaceae). Molecules 2017, 22, 911. [Google Scholar] [CrossRef] [PubMed]
- Tang, W.-M.; Chan, E.; Kwok, C.-Y.; Lee, Y.-K.; Wu, J.-H.; Wan, C.-W.; Chan, R.Y.-K.; Yu, P.H.-F.; Chan, S.-W. A Review of the Anticancer and Immunomodulatory Effects of Lycium Barbarum Fruit. Inflammopharmacology 2012, 20, 307–314. [Google Scholar] [CrossRef] [PubMed]
- Jiang, Y.; Fang, Z.; Leonard, W.; Zhang, P. Phenolic Compounds in Lycium Berry: Composition, Health Benefits and Industrial Applications. J. Funct. Foods 2021, 77, 104340. [Google Scholar] [CrossRef]
- Zhu, P.-F.; Zhao, Y.-L.; Dai, Z.; Qin, X.-J.; Yuan, H.-L.; Jin, Q.; Wang, Y.-F.; Liu, Y.-P.; Luo, X.-D. Phenolic Amides with Immunomodulatory Activity from the Nonpolysaccharide Fraction of Lycium barbarum Fruits. J. Agric. Food Chem. 2020, 68, 3079–3087. [Google Scholar] [CrossRef]
- Jia, Q.; Zhang, S.; Zhang, H.; Yang, X.; Cui, X.; Su, Z.; Hu, P. A Comparative Study on Polyphenolic Composition of Berries from the Tibetan Plateau by UPLC-Q-Orbitrap MS System. Chem. Biodivers. 2020, 17, e2000033. [Google Scholar] [CrossRef]
- Mocan, A.; Moldovan, C.; Zengin, G.; Bender, O.; Locatelli, M.; Simirgiotis, M.; Atalay, A.; Vodnar, D.C.; Rohn, S.; Crișan, G. UHPLC-QTOF-MS Analysis of Bioactive Constituents from Two Romanian Goji (Lycium barbarum L.) Berries Cultivars and Their Antioxidant, Enzyme Inhibitory, and Real-Time Cytotoxicological Evaluation. Food Chem. Toxicol. 2018, 115, 414–424. [Google Scholar] [CrossRef]
- Inbaraj, B.S.; Lu, H.; Kao, T.H.; Chen, B.H. Simultaneous Determination of Phenolic Acids and Flavonoids in Lycium barbarum Linnaeus by HPLC–DAD–ESI-MS. J. Pharm. Biomed. Anal. 2010, 51, 549–556. [Google Scholar] [CrossRef]
- Rousserie, P.; Rabot, A.; Geny-Denis, L. From Flavanols Biosynthesis to Wine Tannins: What Place for Grape Seeds? J. Agric. Food Chem. 2019, 67, 1325–1343. [Google Scholar] [CrossRef]
- Gao, K.; Ma, D.; Cheng, Y.; Tian, X.; Lu, Y.; Du, X.; Tang, H.; Chen, J. Three New Dimers and Two Monomers of Phenolic Amides from the Fruits of Lycium barbarum and Their Antioxidant Activities. J. Agric. Food Chem. 2015, 63, 1067–1075. [Google Scholar] [CrossRef]
- Wang, S.; Suh, J.H.; Hung, W.-L.; Zheng, X.; Wang, Y.; Ho, C.-T. Use of UHPLC-TripleQ with Synthetic Standards to Profile Anti-Inflammatory Hydroxycinnamic Acid Amides in Root Barks and Leaves of Lycium barbarum. J. Food Drug Anal. 2018, 26, 572–582. [Google Scholar] [CrossRef]
- Gillison, M.L.; Trotti, A.M.; Harris, J.; Eisbruch, A.; Harari, P.M.; Adelstein, D.J.; Sturgis, E.M.; Burtness, B.; Ridge, J.A.; Ringash, J.; et al. Radiotherapy plus Cetuximab or Cisplatin in Human Papillomavirus-Positive Oropharyngeal Cancer (NRG Oncology RTOG 1016): A Randomised, Multicentre, Non-Inferiority Trial. Lancet 2019, 393, 40–50. [Google Scholar] [CrossRef]
- Segun, P.A.; Ogbole, O.O.; Ismail, F.M.D.; Nahar, L.; Evans, A.R.; Ajaiyeoba, E.O.; Sarker, S.D. Resveratrol Derivatives from Commiphora africana (A. Rich.) Endl. Display Cytotoxicity and Selectivity against Several Human Cancer Cell Lines. Phyther. Res. 2019, 33, 159–166. [Google Scholar] [CrossRef] [PubMed]
- Kaminagakura, E.; Villa, L.L.; Andreoli, M.A.; Sobrinho, J.S.; Vartanian, J.G.; Soares, F.A.; Nishimoto, I.N.; Rocha, R.; Kowalski, L.P. High-Risk Human Papillomavirus in Oral Squamous Cell Carcinoma of Young Patients. Int. J. Cancer 2012, 130, 1726–1732. [Google Scholar] [CrossRef] [PubMed]
- Siegel, R.L.; Miller, K.D.; Jemal, A. Cancer Statistics, 2020. CA. Cancer J. Clin. 2020, 70, 7–30. [Google Scholar] [CrossRef]
- Santacroce, L.; Di Cosola, M.; Bottalico, L.; Topi, S.; Charitos, I.A.; Ballini, A.; Inchingolo, F.; Cazzolla, A.P.; Dipalma, G. Focus on HPV Infection and the Molecular Mechanisms of Oral Carcinogenesis. Viruses 2021, 13, 559. [Google Scholar] [CrossRef]
- Mocan, A.; Cairone, F.; Locatelli, M.; Cacciagrano, F.; Carradori, S.; Vodnar, D.C.; Crișan, G.; Simonetti, G.; Cesa, S. Polyphenols from Lycium barbarum (Goji) Fruit European Cultivars at Different Maturation Steps: Extraction, HPLC-DAD Analyses, and Biological Evaluation. Antioxidants 2019, 8, 562. [Google Scholar] [CrossRef]
- Ottaviani, J.I.; Heiss, C.; Spencer, J.P.E.; Kelm, M.; Schroeter, H. Recommending Flavanols and Procyanidins for Cardiovascular Health: Revisited. Mol. Aspects Med. 2018, 61, 63–75. [Google Scholar] [CrossRef]
- Farzaei, M.H.; Singh, A.K.; Kumar, R.; Croley, C.R.; Pandey, A.K.; Coy-Barrera, E.; Patra, J.K.; Das, G.; Kerry, R.G.; Annunziata, G.; et al. Targeting Inflammation by Flavonoids: Novel Therapeutic Strategy for Metabolic Disorders. Int. J. Mol. Sci. 2019, 20, 4957. [Google Scholar] [CrossRef]
- Cao, J.; Han, J.; Xiao, H.; Qiao, J.; Han, M. Effect of Tea Polyphenol Compounds on Anticancer Drugs in Terms of Anti-Tumor Activity, Toxicology, and Pharmacokinetics. Nutrients 2016, 8, 762. [Google Scholar] [CrossRef]
- Bernatoniene, J.; Kopustinskiene, D.M. The Role of Catechins in Cellular Responses to Oxidative Stress. Molecules 2018, 23, 965. [Google Scholar] [CrossRef]
- Skenderidis, P.; Mitsagga, C.; Giavasis, I.; Petrotos, K.; Lampakis, D.; Leontopoulos, S.; Hadjichristodoulou, C.; Tsakalof, A. The in Vitro Antimicrobial Activity Assessment of Ultrasound Assisted Lycium barbarum Fruit Extracts and Pomegranate Fruit Peels. J. Food Meas. Charact. 2019, 13, 2017–2031. [Google Scholar] [CrossRef]
- Ebeler, S.E.; Brenneman, C.A.; Kim, G.-S.; Jewell, W.T.; Webb, M.R.; Chacon-Rodriguez, L.; MacDonald, E.A.; Cramer, A.C.; Levi, A.; Ebeler, J.D.; et al. Dietary Catechin Delays Tumor Onset in a Transgenic Mouse Model. Am. J. Clin. Nutr. 2002, 76, 865–872. [Google Scholar] [CrossRef] [PubMed]
- Ružić, I.; Skerget, M.; Knez, Z. Potential of Phenolic Antioxidants. Acta Chim. Slov. 2010, 57, 263–271. [Google Scholar]
- Lu, Y.; Guo, S.; Zhang, F.; Yan, H.; Qian, D.-W.; Wang, H.-Q.; Jin, L.; Duan, J.-A. Comparison of Functional Components and Antioxidant Activity of Lycium barbarum L. Fruits from Different Regions in China. Molecules 2019, 24, 2228. [Google Scholar] [CrossRef] [PubMed]
- Fernandes, I.; Faria, A.; Azevedo, J.; Soares, S.; Calhau, C.; De Freitas, V.; Mateus, N. Influence of Anthocyanins, Derivative Pigments and Other Catechol and Pyrogallol-Type Phenolics on Breast Cancer Cell Proliferation. J. Agric. Food Chem. 2010, 58, 3785–3792. [Google Scholar] [CrossRef]
- Delgado, L.; Fernandes, I.; González-Manzano, S.; de Freitas, V.; Mateus, N.; Santos-Buelga, C. Anti-Proliferative Effects of Quercetin and Catechin Metabolites. Food Funct. 2014, 5, 797–803. [Google Scholar] [CrossRef]
- Nichenametla, S.N.; Taruscio, T.G.; Barney, D.L.; Exon, J.H. A Review of the Effects and Mechanisms of Polyphenolics in Cancer. Crit. Rev. Food Sci. Nutr. 2006, 46, 161–183. [Google Scholar] [CrossRef]
- Ivanova, A.; Serly, J.; Dinchev, D.; Ocsovszki, I.; Kostova, I.; Molnar, J. Screening of Some Saponins and Phenolic Components of Tribulus terrestris and Smilax excelsa as MDR Modulators. In Vivo (Brooklyn) 2009, 23, 545–550. [Google Scholar]
- Wang, C.C.; Chang, S.C.; Inbaraj, B.S.; Chen, B.H. Isolation of Carotenoids, Flavonoids and Polysaccharides from Lycium barbarum L. and Evaluation of Antioxidant Activity. Food Chem. 2010, 120, 184–192. [Google Scholar] [CrossRef]
- Wang, S.; Suh, J.H.; Zheng, X.; Wang, Y.; Ho, C.-T. Identification and Quantification of Potential Anti-Inflammatory Hydroxycinnamic Acid Amides from Wolfberry. J. Agric. Food Chem. 2017, 65, 364–372. [Google Scholar] [CrossRef]
- Shimada, C.; Uesawa, Y.; Ishihara, M.; Kagaya, H.; Kanamoto, T.; Terakubo, S.; Nakashima, H.; Takao, K.; Saito, T.; Sugita, Y.; et al. Quantitative Structure-Cytotoxicity Relationship of Phenylpropanoid Amides. Anticancer Res. 2014, 34, 3543–3548. [Google Scholar] [PubMed]
- Niedzwiecki, A.; Roomi, M.W.; Kalinovsky, T.; Rath, M. Anticancer Efficacy of Polyphenols and Their Combinations. Nutrients 2016, 8, 552. [Google Scholar] [CrossRef] [PubMed]
- Singh, C.K.; Siddiqui, I.A.; El-Abd, S.; Mukhtar, H.; Ahmad, N. Combination Chemoprevention with Grape Antioxidants. Mol. Nutr. Food Res. 2016, 60, 1406–1415. [Google Scholar] [CrossRef]
- Susanti, S.; Iwasaki, H.; Itokazu, Y.; Nago, M.; Taira, N.; Saitoh, S.; Oku, H. Tumor Specific Cytotoxicity of Arctigenin Isolated from Herbal Plant Arctium lappa L. J. Nat. Med. 2012, 66, 614–621. [Google Scholar] [CrossRef] [PubMed]
- Wawruszak, A.; Czerwonka, A.; Okła, K.; Rzeski, W. Anticancer Effect of Ethanol Lycium barbarum (Goji Berry) Extract on Human Breast Cancer T47D Cell Line. Nat. Prod. Res. 2016, 30, 1993–1996. [Google Scholar] [CrossRef]
- Luo, Q.; Li, Z.; Yan, J.; Zhu, F.; Xu, R.-J.; Cai, Y.-Z. Lycium Barbarum Polysaccharides Induce Apoptosis in Human Prostate Cancer Cells and Inhibits Prostate Cancer Growth in a Xenograft Mouse Model of Human Prostate Cancer. J. Med. Food 2009, 12, 695–703. [Google Scholar] [CrossRef]
- Zhu, C.-P.; Zhang, S.-H. Lycium barbarum Polysaccharide Inhibits the Proliferation of HeLa Cells by Inducing Apoptosis. J. Sci. Food Agric. 2013, 93, 149–156. [Google Scholar] [CrossRef]
- Gong, G.; Liu, Q.; Deng, Y.; Dang, T.; Dai, W.; Liu, T.; Liu, Y.; Sun, J.; Wang, L.; Liu, Y.; et al. Arabinogalactan Derived from Lycium barbarum Fruit Inhibits Cancer Cell Growth via Cell Cycle Arrest and Apoptosis. Int. J. Biol. Macromol. 2020, 149, 639–650. [Google Scholar] [CrossRef]
- Chen, F.; Ran, L.; Mi, J.; Yan, Y.; Lu, L.; Jin, B.; Li, X.; Cao, Y. Isolation, Characterization and Antitumor Effect on DU145 Cells of a Main Polysaccharide in Pollen of Chinese Wolfberry. Molecules 2018, 23, 2430. [Google Scholar] [CrossRef]
- Hoppe-Seyler, K.; Bossler, F.; Braun, J.A.; Herrmann, A.L.; Hoppe-Seyler, F. The HPV E6/E7 Oncogenes: Key Factors for Viral Carcinogenesis and Therapeutic Targets. Trends Microbiol. 2018, 26, 158–168. [Google Scholar] [CrossRef]
- Bharti, A.C.; Singh, T.; Bhat, A.; Pande, D.; Jadli, M. Therapeutic Startegies for Human Papillomavirus Infection and Associated Cancers. Front. Biosci. Elit. 2018, 10, 15–73. [Google Scholar] [CrossRef] [PubMed]
- Mao, F.; Xiao, B.; Jiang, Z.; Zhao, J.; Huang, X.; Guo, J. Anticancer Effect of Lycium barbarum Polysaccharides on Colon Cancer Cells Involves G0/G1 Phase Arrest. Med. Oncol. 2011, 28, 121–126. [Google Scholar] [CrossRef] [PubMed]
- Goodwin, E.C.; DiMaio, D. Repression of Human Papillomavirus Oncogenes in HeLa Cervical Carcinoma Cells Causes the Orderly Reactivation of Dormant Tumor Suppressor Pathways. Proc. Natl. Acad. Sci. USA 2000, 97, 12513–12518. [Google Scholar] [CrossRef] [PubMed]
- Liang, J.; Pan, Y.L.; Ning, X.X.; Sun, L.J.; Lan, M.; Hong, L.; Du, J.P.; Liu, N.; Liu, C.J.; Qiao, T.D.; et al. Overexpression of PrPC and Its Antiapoptosis Function in Gastric Cancer. Tumour Biol. 2006, 27, 84–91. [Google Scholar] [CrossRef]
- Martínez-Portilla, R.J.; López-Velázquez, J.L.; Martínez-Rojas, G.C.; Aguilar-Villagómez, M.I.; De la Torre-Rendón, F.E.; Villafán-Bernal, J.R. Prevalence of HPV High-Risk Serotypes Detected by PCR in Patients with Normal Cervical Cytology at the Hospital Regional Adolfo López Mateos, ISSSTE. Ginecol. Obstet. Mex. 2016, 84, 556–561. [Google Scholar]
- Gupta, S.; Kumar, P.; Das, B.C. HPV: Molecular Pathways and Targets. Curr. Probl. Cancer 2018, 42, 161–174. [Google Scholar] [CrossRef]
- Pal, A.; Kundu, R. Human Papillomavirus E6 and E7: The Cervical Cancer Hallmarks and Targets for Therapy. Front. Microbiol. 2020, 10, 3116. [Google Scholar] [CrossRef]
- Cheng, S.; Schmidt-Grimminger, D.C.; Murant, T.; Broker, T.R.; Chow, L.T. Differentiation-Dependent up-Regulation of the Human Papillomavirus E7 Gene Reactivates Cellular DNA Replication in Suprabasal Dlfferentiated Keratinocytes. Genes Dev. 1995, 9, 2335–2349. [Google Scholar] [CrossRef]
- Mahata, S.; Bharti, A.C.; Shukla, S.; Tyagi, A.; Husain, S.A.; Das, B.C. Berberine Modulates AP-1 Activity to Suppress HPV Transcription and Downstream Signaling to Induce Growth Arrest and Apoptosis in Cervical Cancer Cells. Mol. Cancer 2011, 10, 39. [Google Scholar] [CrossRef]
- Prusty, B.K.; Kumar, A.; Arora, R.; Batra, S.; Das, B.C. Human Papillomavirus (HPV) DNA Detection in Self-Collected Urine. Int. J. Gynecol. Obstet. 2005, 90, 223–227. [Google Scholar] [CrossRef]
- Divya, C.S.; Pillai, M.R. Antitumor Action of Curcumin in Human Papillomavirus Associated Cells Involves Downregulation of Viral Oncogenes, Prevention of NFkB and AP-1 Translocation, and Modulation of Apoptosis. Mol. Carcinog. 2006, 45, 320–332. [Google Scholar] [CrossRef] [PubMed]
- Butz, K.; Geisen, C.; Ullmann, A.; Spitkovsky, D.; Hoppe-Seyler, F. Cellular Responses of HPV-Positive Cancer Cells to Genotoxic Anti-Cancer Agnets: Repression of E6/E7-Oncogene Expression and Induction of Apoptosis. Int. J. Cancer 1996, 68, 506–513. [Google Scholar] [CrossRef]
- McConnell, B.B.; Gregory, F.J.; Stott, F.J.; Hara, E.; Peters, G. Induced Expression of P16INK4a Inhibits Both CDK4- and CDK2-Associated Kinase Activity by Reassortment of Cyclin-CDK-Inhibitor Complexes. Mol. Cell. Biol. 1999, 19, 1981–1989. [Google Scholar] [CrossRef] [PubMed]
- Albers, A.E.; Qian, X.; Kaufmann, A.M.; Coordes, A. Meta Analysis: HPV and P16 Pattern Determines Survival in Patients with HNSCC and Identifies Potential New Biologic Subtype. Sci. Rep. 2017, 7, 16715. [Google Scholar] [CrossRef]
- Martin, D.; Abba, M.C.; Molinolo, A.A.; Vitale-Cross, L.; Wang, Z.; Zaida, M.; Delic, N.C.; Samuels, Y.; Lyons, G.J.; Gutkind, J.S. The Head and Neck Cancer Cell Oncogenome: A Platform for the Development of Precision Molecular Therapies. Oncotarget 2014, 5, 8906–8923. [Google Scholar] [CrossRef]
- Wang, L.; Zhang, P.; Molkentine, D.P.; Chen, C.; Molkentine, J.M.; Piao, H.; Raju, U.; Zhang, J.; Valdecanas, D.R.; Tailor, R.C.; et al. TRIP12 as a Mediator of Human Papillomavirus/P16-Related Radiation Enhancement Effects. Oncogene 2017, 36, 820–828. [Google Scholar] [CrossRef]
- Pauck, A.; Lener, B.; Hoell, M.; Kaiser, A.; Kaufmann, A.M.; Zwerschke, W.; Jansen-Dürr, P. Depletion of the Cdk Inhibitor P16INK4a Differentially Affects Proliferation of Established Cervical Carcinoma Cells. J. Virol. 2014, 88, 5256–5262. [Google Scholar] [CrossRef]
- Serrano, M. The Tumor Suppressor Protein P16(INK4a). Exp. Cell Res. 1997, 237, 7–13. [Google Scholar] [CrossRef]
- Katsuda, K.; Kataoka, M.; Uno, F.; Murakami, T.; Kondo, T.; Roth, J.A.; Tanaka, N.; Fujiwara, T. Activation of Caspase-3 and Cleavage of Rb Are Associated with P16-Mediated Apoptosis in Human Non-Small Cell Lung Cancer Cells. Oncogene 2002, 21, 2108–2113. [Google Scholar] [CrossRef]
- Minami, R.; Muta, K.; Umemura, T.; Motomura, S.; Abe, Y.; Nishimura, J.; Nawata, H. P16INK4a Induces Differentiation and Apoptosis in Erythroid Lineage Cells. Exp. Hematol. 2003, 31, 355–362. [Google Scholar] [CrossRef]
- Nam, E.J.; Kim, J.W.; Hong, J.W.; Jang, H.S.; Lee, S.Y.; Jang, S.Y.; Lee, D.W.; Kim, S.W.; Kim, J.H.; Kim, Y.T.; et al. Expression of the P16INK4a and Ki-67 in Relation to the Grade of Cervical Intraepithelial Neoplasia and High-Risk Human Papillomavirus Infection. J. Gynecol. Oncol. 2008, 19, 162. [Google Scholar] [CrossRef] [PubMed]
- Buitrago, D.; Buitrago-Villanueva, I.; Barbosa-Cornelio, R.; Coy-Barrera, E. Comparative Examination of Antioxidant Capacity and Fingerprinting of Unfractionated Extracts from Different Plant Parts of Quinoa (Chenopodium quinoa) Grown under Greenhouse Conditions. Antioxidants 2019, 8, 238. [Google Scholar] [CrossRef] [PubMed]
- Moharamzadeh, K.; Van Noort, R.; Brook, I.M.; Scutt, A.M. Cytotoxicity of Resin Monomers on Human Gingival Fibroblasts and HaCaT Keratinocytes. Dent. Mater. 2007, 23, 40–44. [Google Scholar] [CrossRef] [PubMed]
- Gioanni, J.; Fischel, J.L.; Lambert, J.C.; Demard, F.; Mazeau, C.; Zanghellini, E.; Ettore, F.; Formento, P.; Chauvel, P.; Lalanne, C.M.; et al. Two New Human Tumor Cell Lines Derived from Squamous Cell Carcinomas of the Tongue: Establishment, Characterization and Response to Cytotoxic Treatment. Eur. J. Cancer Clin. Oncol. 1988, 24, 1445–1455. [Google Scholar] [CrossRef]
- Ragin, C.C.R.; Reshmi, S.C.; Gollin, S.M. Mapping and Analysis of HPV16 Integration Sites in a Head and Neck Cancer Cell Line. Int. J. Cancer 2004, 110, 701–709. [Google Scholar] [CrossRef] [PubMed]
- Page, B.; Page, M.; Noel, C. A New Fluorometric Assay for Cytotoxicity Measurements in Vitro. Int. J. Oncol. 1993, 3, 473–476. [Google Scholar] [CrossRef] [PubMed]
- Da’i, M.; Meilinasary, K.A.; Suhendi, A.; Haryanti, S. Selectivity Index of Alpinia Galanga Extract and 1′-Acetoxychavicol Acetate on Cancer Cell Lines. Indones. J. Cancer Chemoprevention 2019, 10, 95. [Google Scholar] [CrossRef]
- Prayong, P.; Barusrux, S.; Weerapreeyakul, N. Cytotoxic Activity Screening of Some Indigenous Thai Plants. Fitoterapia 2008, 79, 598–601. [Google Scholar] [CrossRef]
- Pfaffl, M.W. A New Mathematical Model for Relative Quantification in Real-Time RT-PCR. Nucleic Acids Res. 2001, 29, e45. [Google Scholar] [CrossRef]
- Allred, D.C.; Harvey, J.M.; Berardo, M.; Clark, G.M. Prognostic and Predictive Factors in Breast Cancer by Immunohistochemical Analysis. Mod. Pathol. 1998, 11, 155–168. [Google Scholar]





| # | rt a | RA b | m/zc | Molecular Formula d | Error (ppm) e | Fragment Ions f | Name g |
|---|---|---|---|---|---|---|---|
| (min) | (%) | ([M + H]+) | |||||
| 1 | 2.22 | 21.03 | 337.0938 | C16H17O8 | 4.45 | 175.0621 | 5-O-caffeoylshikimic acid |
| 2 | 2.37 | 3.57 | 607.1795 | C32H31O12 | −3.46 | 305.1018, 125.0611 | 4′,4′′′-O-dimethylprocyanidin B |
| 3 | 2.7 | 4.03 | 291.0854 | C15H15O6 | −5.02 | 182.0579 | catechin |
| 4 | 3.9 | 0.64 | 331.0805 | C17H15O7 | −3.87 | 195.0293 | 3′,4′-O-dimethylquercetin |
| 5 | 5.03 | 0.81 | 301.0721 | C14H13O6 | −2.99 | 192.0433 | 7-methoxyluteolin |
| 6 | 7.92 | 34.87 | 481.1702 | C23H29O11 | −1.66 | 319.1172, 197.0802 | 4′,7-O-dimethylcatechin 3-O-glucoside |
| 7 | 8.03 | 3.85 | 463.1228 | C22H23O11 | −2.59 | 301.0718, 179.0351 | 4′-O-methylcyanidin 3-O-glucoside |
| 8 | 8.48 | 6.36 | 611.1621 | C27H31O16 | 1.46 | 449.1072, 303.0511, 311.1331 | quercetin 3-O-rutinoside (rutin) |
| 9 | 8.91 | 4.52 | 481.1723 | C23H29O11 | 2.70 | 319.1163, 197.0806 | 4′,5-O-dimethylcatechin 3-O-glucoside |
| 10 | 9.79 | 0.69 | 300.1246 | C17H18NO4 | −3.33 | 163.0384, 137.0855 | N-caffeoyl tyramine |
| 11 | 10.22 | 1.45 | 284.1279 | C17H18NO3 | −2.82 | 147.0455, 137.0851 | N-coumaroyl tyramine |
| 12 | 10.26 | 12.02 | 314.1399 | C18H20NO4 | −2.23 | 177.0563, 137.0853 | N-feruloyl tyramine |
| 13 | 10.81 | 2.04 | 316.1195 | C17H18NO5 | −3.16 | 177.0559, 153.0779 | N-caffeoyl dopamine |
| 14 | 11.58 | 1.25 | 344.1486 | C19H22NO5 | 3.49 | 163.0387, 167.0958 | N-feruloyl 3-O-methyldopamine |
| 15 | 13.47 | 2.87 | 625.2539 | C36H37N2O8 | 1.76 | 489.1776, 352.0958, 137.0861 | grossamide |
| SCC090 a | CAL27 a | HGnF a | |||
|---|---|---|---|---|---|
| Treatments | IC50 b | SI c | IC50 a | SI c | IC50 a |
| L. barbarum Extract | 454.6 | 1.4 | 266.2 | 2.4 | 626.5 |
| C. sinensis Extract | 371.6 | 1.3 | 316.2 | 1.5 | 471.6 |
| Cisplatin | 5.84 | - | - | - | - |
| Primer | Sequence (5′ to 3′) | Genbank Sequence ID | Product Size (bp) |
| HPV 16 E6-F | GCACCAAAAGAGAACTGCAATGTT | MN705373.1 | |
| HPV 16 E6-R | AGTCATATACCTCACGTCGCAGTA | 152 | |
| HPV 16 E7-F | CAAGTGTGACTCTACGCTTCGG | MK343362.1 | |
| HPV 16 E7-R | GTGGCCCATTAACAGGTCTTCCAA | 81 | |
| p53-F | CAGCATCTTATCCGAGTG | MG595993.1 | 198 |
| p53-R | CAGTGTGATGATGGTGAG |
Publisher’s Note: MDPI stays neutral with regard to jurisdictional claims in published maps and institutional affiliations. |
© 2022 by the authors. Licensee MDPI, Basel, Switzerland. This article is an open access article distributed under the terms and conditions of the Creative Commons Attribution (CC BY) license (https://creativecommons.org/licenses/by/4.0/).
Share and Cite
Peraza-Labrador, A.; Buitrago, D.M.; Coy-Barrera, E.; Perdomo-Lara, S.J. Antiproliferative and Pro-Apoptotic Effects of a Phenolic-Rich Extract from Lycium barbarum Fruits on Human Papillomavirus (HPV) 16-Positive Head Cancer Cell Lines. Molecules 2022, 27, 3568. https://doi.org/10.3390/molecules27113568
Peraza-Labrador A, Buitrago DM, Coy-Barrera E, Perdomo-Lara SJ. Antiproliferative and Pro-Apoptotic Effects of a Phenolic-Rich Extract from Lycium barbarum Fruits on Human Papillomavirus (HPV) 16-Positive Head Cancer Cell Lines. Molecules. 2022; 27(11):3568. https://doi.org/10.3390/molecules27113568
Chicago/Turabian StylePeraza-Labrador, Alberto, Diana Marcela Buitrago, Ericsson Coy-Barrera, and Sandra J. Perdomo-Lara. 2022. "Antiproliferative and Pro-Apoptotic Effects of a Phenolic-Rich Extract from Lycium barbarum Fruits on Human Papillomavirus (HPV) 16-Positive Head Cancer Cell Lines" Molecules 27, no. 11: 3568. https://doi.org/10.3390/molecules27113568
APA StylePeraza-Labrador, A., Buitrago, D. M., Coy-Barrera, E., & Perdomo-Lara, S. J. (2022). Antiproliferative and Pro-Apoptotic Effects of a Phenolic-Rich Extract from Lycium barbarum Fruits on Human Papillomavirus (HPV) 16-Positive Head Cancer Cell Lines. Molecules, 27(11), 3568. https://doi.org/10.3390/molecules27113568

