Integrated Metabolomic and Transcriptomic Analysis Reveals Differential Mechanism of Flavonoid Biosynthesis in Two Cultivars of Angelica sinensis
Abstract
:1. Introduction
2. Results
2.1. Differenence of Flavonoid and Anthocyanin Contents between the Two Cultivars
2.2. Targeted-Flavonoids Metabolomic Analysis
2.2.1. Identification of Differentially Accumulated Flavonoids (DAFs) in M1 vs. M2
2.2.2. Pathway Enrichment of DAFs
2.3. Isoforms Analysis
2.4. Transcriptomic Analysis between M1 and M2
2.4.1. Global Gene Analysis
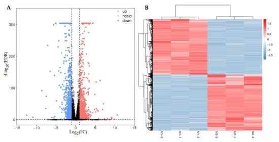
2.4.2. Identification of Differentially Expressed Genes (DEGs)
2.4.3. Functional Annotation and Enrichment of DEGs
2.5. DEGs Involved in Flavonoids Biosynthesis
2.6. Network of DAFs Regulated by DEGs
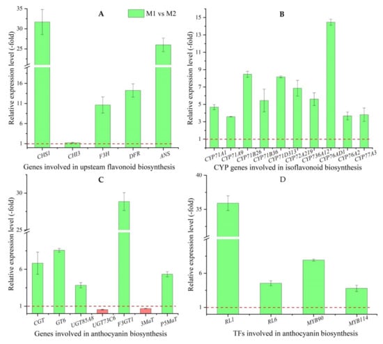
2.7. qRT-PCR Validation of Candidate Genes Involved in Flavonoid Biosynthesis
3. Discussion
4. Materials and Methods
4.1. Plant Material
4.2. Chemicals
4.3. Measurement of Total Flavonoid and Anthocyanin Contents
4.3.1. Measurement of Total Flavonoid Content
4.3.2. Measurement of Anthocyanin Content
4.4. Metabolomic Analysis
4.4.1. Sample Preparation and Extraction
4.4.2. UPLC Analysis
4.4.3. MS/MS Analysis
4.4.4. Metabolites Identification
4.4.5. Differential Metabolites Analysis
4.5. Isoform Sequencing and Transcriptomic Analysis
4.5.1. cDNA Library Construction and Single Molecular Real-Time (SMRT) Sequencing
4.5.2. Isoform Data Processing
4.5.3. Transcriptomic Analysis and DEGs Identification
4.6. qRT-PCR Validation of Genes Involved in Flavonoid Biosynthesis
4.7. Statistical Analysis
5. Conclusions
Supplementary Materials
Author Contributions
Funding
Informed Consent Statement
Data Availability Statement
Conflicts of Interest
Abbreviations
| DAFs | differentially accumulated flavonoids |
| DEGs | differentially expressed genes |
| DR | down-regulated |
| FLNC | full-length non-chimeric |
| GO | Gene Ontology |
| KEGG | Kyoto Encyclopedia of Genes and Genomes |
| KOG | euKaryotic orthologous groups of proteins |
| M1 | Mingui 1 |
| M2 | Mingui 2 |
| NCBI | National Center for Biotechnology Information |
| OPLS-DA | orthogonal projection to latent structures-discriminant analysis |
| PCA | principal component analysis |
| REL | relative expression level |
| RPKM | Reads Per kb per Million |
| TF | transcription factor |
| UR | up-regulated |
References
- Upton, R. American Herbal Pharmacopoeia and Therapeutic Compendium: Dang Gui Root-Angelica sinensis (Oliv.); American Herbal Pharmacopoeia: Scotts Valley, CA, USA, 2003; pp. 1–41. [Google Scholar]
- Zhang, H.Y.; Bi, W.G.; Yu, Y.; Liao, W.B. Angelica sinensis (Oliv.) Diels in China: Distribution, cultivation, utilization and variation. Genet. Resour. Crop Evol. 2012, 59, 607–613. [Google Scholar] [CrossRef]
- Li, M.F.; Liu, X.Z.; Wei, J.H.; Zhang, Z.; Chen, S.J.; Liu, Z.H.; Xing, H. Selection of high altitude planting area of Angelica sinensis based on biomass, bioactive compounds accumulation and antioxidant capacity. Chin. Tradit. Herbal Drugs 2020, 51, 474–481. [Google Scholar]
- Chinese Pharmacopoeia Commission. Pharmacopoeia of the People’s Republic of China (2015 Version) Volume I; Chinese Medical Science Press: Beijing, China, 2020; p. 139. [Google Scholar]
- Wei, W.L.; Zeng, R.; Gu, C.M.; Qu, Y.; Huang, L.F. Angelica sinensis in China-A review of botanical profile, ethnopharmacology, phytochemistry and chemical analysis. J. Ethnopharmacol. 2016, 190, 116–141. [Google Scholar] [CrossRef]
- Han, Y.; Chen, Y.; Zhang, Q.; Liu, B.W.; Li, Y.; Xu, Y.H.; Zhao, Y.H. Overview of therapeutic potentiality of Angelica sinensis for ischemic stroke. Phytomedicine 2021, 90, 153652. [Google Scholar] [CrossRef]
- Wang, B.H.; Ou Yang, J.P. Pharmacological actions of sodium ferulate in cardiovascular system. Cardiovasc. Drug. Rev. 2005, 23, 161–172. [Google Scholar] [CrossRef]
- Ma, J.P.; Gu, Z.B.; Jin, L.; Li, Y.D. Phytochemical progress made in investigations of Angelica sinensis (Oliv.) Diels. Chin. J. Nat. Med. 2015, 13, 241–249. [Google Scholar] [CrossRef]
- Xu, X.Q.; Zhu, T.T.; Shi, T.T.; Chen, J.; Jin, L. Quality suitability regionalization analysis of Angelica sinensis in Gansu, China. PLoS ONE 2020, 15, 0243750. [Google Scholar] [CrossRef]
- Lin, H.M.; Wu, Y.A.; Cao, Z.F.; Lv, S.L.; Mao, X.J. Influence of sun shade cultivation on premature bolting in Angelica sinensis and growth environment factors. Chin. J. Exp. Tradit. Med. Form. 2010, 16, 79–83. [Google Scholar]
- Liu, B.; Yao, B.Y.; Qian, C.; Wu, Z.J. Effect on different irrigation treatments on growth, yield and quality of Angelica sinensis. Mod. Agr. Sci. Technol. 2013, 2, 77–82. [Google Scholar]
- Xiang, H.; Li, Y.; Jin, Y. Effects of light intensity on yield and ferulic acid content in Angelica sinensis. J. Trad. Chin. Veter. Med. 2015, 2, 53–54. [Google Scholar]
- Li, M.F.; Kang, T.L.; Jin, L.; Wei, J.H. Research progress on bolting and flowering of Angelica sinensis and regulation pathways. Chin. Tradit. Herbal Drugs 2020, 51, 5894–5899. [Google Scholar]
- Li, J.; Li, M.L.; Zhu, T.T.; Zhang, X.N.; Li, M.F.; Wei, J.H. Integrated transcriptomics and metabolites at different growth stages reveals the regulation mechanism of bolting and flowering of Angelica sinensis. Plant Biology. 2021, 23, 574–582. [Google Scholar] [CrossRef]
- Li, M.F.; Li, J.; Wei, J.H.; Paré, P.W. Transcription controls for early bolting and flowering in Angelica sinensis. Plants 2021, 10, 1931. [Google Scholar] [CrossRef]
- Huang, L.Q.; Jin, L. Suitable Technology for Production and Processing of Angelica sinensis; China Pharmaceutical Science and Technology Press: Beijing, China, 2018; pp. 1–14. [Google Scholar]
- Li, Y.D. Research on Angelica sinensis (Oliv.) Diels; Science Press: Beijing, China, 2021; pp. 36–45. [Google Scholar]
- Jia, J.N. Report on new cultivar breeding of Angelica sinensis (Oliv.) Diels. Chin. Med. Mat. 2005, 28, 649–650. [Google Scholar]
- Wang, M.W.; Li, S.; Li, M.; Li, C.Y.; Yang, F.D. Comprehensive evaluation on medicinal quality of Angelica sinensis Radix of different cultivars (strains) by entropy TOPSIS model. Chin. J. Exp. Tradit. Med. Form. 2017, 23, 63–68. [Google Scholar]
- Li, S.N.; Wang, Y.Q.; Wang, F.S.; Fan, Q.; Luo, J.; An, P.K.; Zhang, Y.L.; Li, Q.; Peng, T. Metabonomics Analysis on Different Varieties of Angelica sinensis Based on UPLC-Q-TOF-MS. Chin. J. Exp. Tradit. Med. Form. 2020, 26, 138–147. [Google Scholar]
- Ramakrishna, A.; Ravishankar, G.A. Influence of abiotic stress signals on secondary metabolites in plants. Plant. Signal. Behav. 2011, 6, 1720–1731. [Google Scholar]
- Riasat, M.; Heidari, B.; Pakniyat, H.; Jafari, A.A. Assessment of variability in secondary metabolites and expected response to genotype selection in fenugreek (Trigonella spp.). Ind. Crop. Prod. 2018, 123, 221–231. [Google Scholar] [CrossRef]
- Li, Z.; Rubert-Nason, K.F.; Jamieson, M.A.; Jamieson, M.A.; Raffa, K.F.; Lindroth, R.L. Root Secondary Metabolites in Populus tremuloides: Effects of Simulated Climate Warming, Defoliation, and Genotype. J. Chem. Ecol. 2021, 47, 313–321. [Google Scholar] [CrossRef]
- Cushnie, T.P.T.; Lamb, A.J. Antimicrobial activity of flavonoids. Int. J. Antimicrob. Ag. 2005, 26, 343–356. [Google Scholar] [CrossRef]
- Forni, C.; Rossi, M.; Borromeo, I.; Feriotto, G.; Platamone, G.; Tabolacci, C.; Mischiati, C.; Beninati, S. Flavonoids: A Myth or a Reality for Cancer Therapy? Molecules 2021, 26, 3583. [Google Scholar] [CrossRef]
- Zhuang, H.; Lou, Q.; Liu, H.; Han, H.; Wang, Q.; Tang, Z.; Ma, Y.; Wang, H. Differential Regulation of Anthocyanins in Green and Purple Turnips Revealed by Combined De Novo Transcriptome and Metabolome Analysis. Int. J. Mol. Sci. 2019, 20, 4387. [Google Scholar] [CrossRef] [Green Version]
- Chen, C.; Zhou, G.; Chen, J.; Liu, X.; Lu, X.; Chen, H.; Tian, Y. Integrated Metabolome and Transcriptome Analysis Unveils Novel Pathway Involved in the Formation of Yellow Peel in Cucumber. Int. J. Mol. Sci. 2021, 22, 1494. [Google Scholar] [CrossRef]
- Ferreyra, M.L.F.; Rius, S.P.; Casati, P. Flavonoids: Biosynthesis, biological functions, and biotechnological applications. Front Plant. Sci. 2012, 3, 222. [Google Scholar]
- Saito, K.; Yonekura-Sakakibara, K.; Nakabayashi, R.; Higashi, Y.; Yamazaki, M.; Tohge, T.; Fernie, A.R. The flavonoid biosynthetic pathway in Arabidopsis: Structural and genetic diversity. Plant Physiol. Bioch. 2013, 72, 21–34. [Google Scholar] [CrossRef] [Green Version]
- Hirner, A.A.; Seitz, H.U. Isoforms of chalcone synthase in Daucus carota L. and their differential expression in organs from the European wild carrot and in ultraviolet-A-irradiated cell cultures. Planta 2000, 210, 993–998. [Google Scholar] [CrossRef]
- Tohge, T.; Nishiyama, Y.; Hirai, M.Y.; Yano, M.; Nakajima, J.; Awazuhara, M.; Inoue, E.; Takahashi, H.; Goodenowe, D.B.; Kitayama, M.; et al. Functional genomics by integrated analysis of metabolome and transcriptome of Arabidopsis plants over-expressing an MYB transcription factor. Plant J. 2005, 42, 218–235. [Google Scholar] [CrossRef]
- Helariutta, Y.; Elomaa, P.; Kotilainen, M.; Seppanen, P.; Teeri, T.H. Cloning of cDNA coding for dihydroflavonol-4-reductase (DFR) and characterization of dfr expression in the corollas of Gerbera hybrida var. Regina (Compositae). Plant Mol. Biol. 1993, 22, 183–193. [Google Scholar] [CrossRef]
- Linder, T. Taxonomic Distribution of Cytochrome P450 Monooxygenases (CYPs) among the Budding Yeasts (Sub-Phylum Saccharomycotina). Microorganisms 2019, 7, 247. [Google Scholar] [CrossRef] [Green Version]
- Ferdausi, A.; Chang, X.M.; Jones, M. Transcriptomic analysis for differential expression of genes involved in secondary metabolite production in Narcissus pseudonarcissus field derived bulb and In Vitro callus. Ind. Crop. Prod. 2021, 168, 113615. [Google Scholar] [CrossRef]
- Sunnadeniya, R.; Bean, A.; Brown, M.; Akhavan, N.; Hatlestad, G.; Gonzalez, A.; Symonds, V.V.; Lloyd, A. Tyrosine Hydroxylation in Betalain Pigment Biosynthesis Is Performed by Cytochrome P450 Enzymes in Beets (Beta vulgaris). PLoS ONE 2016, 11, e0149417. [Google Scholar] [CrossRef] [Green Version]
- Ahmad, N.; Liu, J.Y.; Xu, T.; Noman, M.; Jameel, A.; Yao, N.; Dong, Y.Y.; Wang, N.; Li, X.W.; Wang, F.W.; et al. Overexpression of a Novel Cytochrome P450 Promotes Flavonoid Biosynthesis and Osmotic Stress Tolerance in Transgenic Arabidopsis. Genes 2019, 10, 756. [Google Scholar] [CrossRef] [Green Version]
- Yu, J.Y.; Hu, F.; Dossa, K.; Wang, Z.K.; Ke, T. Genome-wide analysis of UDP-glycosyltransferase super family in Brassica rapa and Brassica oleracea reveals its evolutionary history and functional characterization. BMC Genom. 2017, 18, 474. [Google Scholar] [CrossRef] [Green Version]
- Chen, D.; Chen, R.; Wang, R.; Li, J.; Xie, K.; Bian, C.; Sun, L.; Zhang, X.; Liu, J.; Yang, L.; et al. Probing the Catalytic Promiscuity of a Regio- and Stereospecific C-Glycosyltransferase from Mangifera indica. Angew. Chem. Int. Ed. Engl. 2015, 54, 12678–12682. [Google Scholar] [CrossRef]
- Griesser, M.; Vitzthum, F.; Fink, B.; Bellido, M.L.; Raasch, C.; Munoz-Blanco, J.; Schwab, W. Multi-substrate flavonol O-glucosyltransferases from strawberry (Fragaria × ananassa) achene and receptacle. J. Exp. Bot. 2008, 59, 2611–2625. [Google Scholar] [CrossRef] [Green Version]
- Jones, P.; Messner, B.; Nakajima, J.; Schaffner, A.R.; Saito, K. UGT73C6 and UGT78D1, glycosyltransferases involved in flavonol glycoside biosynthesis in Arabidopsis thaliana. J. Biol. Chem. 2003, 278, 43910–43918. [Google Scholar] [CrossRef] [Green Version]
- Lim, E.K.; Ashford, D.A.; Hou, B.; Jackson, R.G.; Bowles, D.J. Arabidopsis glycosyltransferases as biocatalysts in fermentation for regioselective synthesis of diverse quercetin glucosides. Biotechnol. Bioeng. 2004, 87, 623–631. [Google Scholar] [CrossRef]
- Montefiori, M.; Espley, R.V.; Stevenson, D.; Cooney, J.; Datson, P.M.; Saiz, A.; Atkinson, R.G.; Hellens, R.P.; Allan, A.C. Identification and characterisation of F3GT1 and F3GGT1, two glycosyltransferases responsible for anthocyanin biosynthesis in red-fleshed kiwifruit (Actinidia chinensis). Plant J. 2011, 65, 106–118. [Google Scholar] [CrossRef]
- Suzuki, H.; Nakayama, T.; Yonekura-Sakakibara, K.; Fukui, Y.; Nakamura, N.; Yamaguchi, M.A.; Tanaka, Y.; Kusumi, T.; Nishino, T. cDNA cloning, heterologous expressions, and functional characterization of malonyl-coenzyme a:anthocyanidin 3-o-glucoside-6″-o-malonyltransferase from dahlia flowers. Plant Physiol. 2002, 130, 2142–2151. [Google Scholar] [CrossRef] [Green Version]
- Suzuki, H.; Sawada, S.; Watanabe, K.; Nagae, S.; Yamaguchi, M.A.; Nakayama, T.; Nishino, T. Identification and characterization of a novel anthocyanin malonyltransferase from scarlet sage (Salvia splendens) flowers: An enzyme that is phylogenetically separated from other anthocyanin acyltransferases. Plant J. 2004, 38, 994–1003. [Google Scholar] [CrossRef]
- Ambawat, S.; Sharma, P.; Yadav, N.R.; Yadav, R.C. MYB transcription factor genes as regulators for plant responses: An overview. Physiol. Mol. Biol. Plants 2013, 19, 307–321. [Google Scholar] [CrossRef] [Green Version]
- Nakatsuka, T.; Saito, M.; Yamada, E.; Fujita, K.; Kakizaki, Y.; Nishihara, M. Isolation and characterization of GtMYBP3 and GtMYBP4, orthologues of R2R3-MYB transcription factors that regulate early flavonoid biosynthesis, in gentian flowers. J. Exp. Bot. 2012, 63, 6505–6517. [Google Scholar] [CrossRef] [Green Version]
- Pierantoni, L.; Dondini, L.; Franceschi, P.D.; Musacchi, S.; Winkel, B.S.J.; Sansavini, S. Mapping of an anthocyanin-regulating MYB transcription factor and its expression in red and green pear, Pyrus communis. Plant Physiol. Biochem. 2010, 48, 1020–1026. [Google Scholar] [CrossRef]
- Chen, Y.; Yang, X.; He, K.; Liu, M.; Li, J.; Gao, Z.; Lin, Z.; Zhang, Y.; Wang, X.; Qiu, X.; et al. The MYB transcription factor superfamily of Arabidopsis: Expression analysis and phylogenetic comparison with the rice MYB family. Plant Mol. Biol. 2006, 60, 107–124. [Google Scholar]
- Borevitz, J.O.; Xia, Y.; Blount, J.; Dixon, R.A.; Lamb, C. Activation tagging identifies a conserved MYB regulator of phenylpropanoid biosynthesis. Plant Cell 2000, 12, 2383–2393. [Google Scholar] [CrossRef] [Green Version]
- Zimmermann, I.M.; Heim, M.A.; Weisshaar, B.; Uhrig, J.F. Comprehensive identification of Arabidopsis thaliana MYB transcription factors interacting with R/B-like BHLH proteins. Plant J. 2004, 40, 22–34. [Google Scholar] [CrossRef]
- Ma, M.L.; Karsani, S.A.; Mohajer, S.; Malek, S.N.A. Phytochemical constituents, nutritional values, phenolics, flavonols, flavonoids, antioxidant and cytotoxicity studies on Phaleria macrocarpa (Scheff.) Boerl fruits. BMC. Complement. Altern. Med. 2014, 14, 1187–1198. [Google Scholar]
- Lv, M.; Su, H.Y.; Li, M.L.; Yang, D.L.; Yao, R.Y.; Li, M.F.; Wei, J.H. Effect of UV-B radiation on growth, flavonoid and podophyllotoxin accumulation, and related gene expression in sinopodophyllum hexandrum. Plant Biol. 2021, 23, 202–209. [Google Scholar] [CrossRef]
- Meng, X.C.; Zhang, Y.J.; Wang, X.Q. Content changes of anthocyanin, reducing sugar and soluble protein during the flower development of Petunia hybrid. J. S. China Norm. Univ. 2001, 2, 96–99. [Google Scholar]
- Gordon, S.P.; Tseng, E.; Salamov, A.; Zhang, J.; Meng, X.; Zhao, Z.; Kang, D.; Underwood, J.; Grigoriev, I.V.; Figueroa, M.; et al. Widespread polycistronic transcripts in fungi revealed by single-molecule mRNA sequencing. PLoS ONE 2015, 10, e0132628. [Google Scholar]
- Li, M.F.; Sun, P.; Kang, T.L.; Xing, H.; Yang, D.L.; Zhang, J.L.; Paré, P.W. Mapping podophyllotoxin biosynthesis and growth-related transcripts with high elevation in Sinopodophyllum hexandrum. Ind. Crop. Prod. 2018, 124, 510–518. [Google Scholar] [CrossRef]
- Grabherr, M.G.; Haas, B.J.; Yassour, M.; Levin, J.Z.; Thompson, D.A.; Amit, I.; Adiconis, X.; Fan, L.; Raychowdhury, R.; Zeng, Q.D.; et al. Full-length transcriptome assembly from RNA-Seq data without a reference genome. Nat. Biotechnol. 2011, 29, 644–652. [Google Scholar] [CrossRef] [Green Version]
- Mortazavi, A.; Williams, B.A.; McCue, K.; Schaeffer, L.; Wold, B. Mapping and quantifying mammalian transcriptomes by RNA-Seq. Nat. Methods 2008, 5, 621–628. [Google Scholar] [CrossRef]
- Love, M.I.; Huber, W.; Anders, S. Moderated estimation of fold change and dispersion for RNAseq data with DESeq2. Genome Biol. 2014, 15, 550. [Google Scholar] [CrossRef] [Green Version]
- Robinson, M.D.; McCarthy, D.J.; Smyth, G.K. EdgeR: A Bioconductor package for differential expression analysis of digital gene expression data. Bioinformatics 2010, 26, 139–140. [Google Scholar] [CrossRef] [Green Version]
- Willems, E.; Leyns, L.; Vandesompele, J. Standardization of real-time PCR gene expression data from independent biological replicates. Anal. Biochem. 2008, 379, 127–129. [Google Scholar] [CrossRef]








| No. | Compounds Name | Formula | log2FC(M1 vs. M2) |
|---|---|---|---|
| 1 | Quercetin-3-O-(6″-O-arabinosyl) glucoside | C26H28O16 | 0.90 ± 0.12 |
| 2 | Quercetin-3-O-arabinoside (Guaijaverin) | C20H18O11 | 0.65 ± 0.07 |
| 3 | Quercetin-3-O-apiosyl(1→2) galactoside | C26H28O16 | 0.65 ± 0.06 |
| 4 | Quercetin-3-O-sambubioside | C26H28O16 | 0.55 ± 0.01 |
| 5 | Quercetin-3-O-xyloside (Reynoutrin) | C20H18O11 | 0.35 ± 0.07 |
| 6 | Quercetin-3-O-rhamnoside (Quercitrin) | C21H20O11 | 0.34 ± 0.06 |
| 7 | Quercetin-7-O-rutinoside | C27H30O16 | 0.21 ± 0.02 |
| 8 | Quercetin-4′-O-glucoside (Spiraeoside) | C21H20O12 | −1.02 ± 0.11 |
| 9 | Quercetin-3-O-galactoside (Hyperin) | C21H20O12 | −0.93 ± 0.06 |
| 10 | Quercetin-3-O-glucoside (Isoquercitrin) | C21H20O12 | −0.78 ± 0.06 |
| 11 | Quercetin-7-O-glucoside | C21H20O12 | −0.66 ± 0.14 |
| 12 | Isorhamnetin-3-O-sophoroside | C28H32O17 | 0.63 ± 0.07 |
| 13 | Isorhamnetin-3-O-Glucoside | C22H22O12 | 0.38 ± 0.01 |
| 14 | Rhamnetin-3-O-Glucoside | C22H22O12 | 0.38 ± 0.01 |
| 15 | Chrysoeriol-5-O-glucoside | C22H22O11 | −2.17 ± 0.21 |
| 16 | Naringenin-7-O-glucoside (Prunin) | C21H22O10 | 1.15 ± 0.16 |
| 17 | Hesperetin-5-O-glucoside | C22H24O11 | −0.86 ± 0.11 |
| 18 | 6-Hydroxykaempferol-7,6-O-Diglucoside | C27H30O17 | 0.47 ± 0.06 |
| 19 | Kaempferol-4′-O-glucoside | C21H20O11 | −0.39 ± 0.05 |
| 20 | Isosalipurposide (Phlorizin Chalcone) | C21H22O10 | 1.56 ± 0.24 |
| 21 | Butin-7-O-glucoside | C21H22O10 | 0.95 ± 0.21 |
| 22 | Luteolin-7-O-rutinoside | C27H30O15 | 0.37 ± 0.06 |
| 23 | Pelargonidin-3-O-glucoside-5-O-arabinoside | C26H29O14+ | 18.66 ± 1.22 |
| 24 | Cyanidin-3-O-glucoside (Kuromanin) | C21H21O11+ | 19.15 ± 1.73 |
| 25 | Cyanidin-3-O-sambubioside | C26H29O15+ | 8.85 ± 1.09 |
| 26 | Peonidin-3-O-sambubioside | C27H31O15+ | 6.26 ± 0.85 |
| M1 | M2 | |
|---|---|---|
| Filtered data | ||
| Data of reads number (million) | 38.65 ± 1.34 | 38.73 ± 1.90 |
| Data of reads number × read length (million) | 5773.93 ± 2.00 | 5784.44 ± 2.83 |
| Q20(%) | 97.82 ± 0.03 | 98.09 ± 0.21 |
| Q30(%) | 93.39 ± 0.08 | 94.05 ± 0.54 |
| Mapped data against full-length isoforms | ||
| Data of unique mapped reads (million) | 6.21 ± 0.19 | 6.25 ± 0.29 |
| Data of multiple mapped reads (million) | 27.92 ± 0.87 | 28.36 ± 1.35 |
| Mapping ratio (%) | 88.32 ± 0.31 | 89.37 ± 0.17 |
| Exon rate (%) | 100 | 100 |
| Gene Name | Protein Name | SwissProt ID | log2FC(M1 vs. M2) |
|---|---|---|---|
| CHS1 | Chalcone synthase 1 | Q9ZS41 | 8.63 |
| CHI3 | Probable chalcone--flavonone isomerase 3 | Q8VZW3 | 1.06 |
| F3H | Flavanone 3-dioxygenase | Q7XZQ7 | 1.97 |
| DFR | Dihydroflavonol 4-reductase | P51105 | 6.50 |
| ANS | Leucoanthocyanidin dioxygenase | P51091 | 7.51 |
| CGT | UDP-glycosyltransferase 13 | A0A0M4KE44 | 1.06 |
| GT6 | UDP-glucose flavonoid 3-O-glucosyltransferase 6 | Q2V6K0 | 2.25 |
| UGT85A8 | UDP-glycosyltransferase 85A8 | Q6VAB3 | 1.31 |
| UGT73C6 | UDP-glycosyltransferase 73C6 | Q9ZQ95 | −1.52 |
| F3GT1 | Anthocyanidin 3-O-galactosyltransferase F3GT1 | A0A2R6Q8R5 | 1.17 |
| 3MaT | Malonyl-coenzyme A:anthocyanin 3-O-glucoside-6″-O-malonyltransferase | Q8GSN8 | −1.28 |
| P5MaT | Pelargonidin 3-O-(6-caffeoylglucoside) 5-O-(6-O-malonylglucoside) 4‴-malonyltransferase | Q6TXD2 | 1.21 |
| CYP71A1 | Cytochrome P450 71A1 | P24465 | 1.19 |
| CYP71A9 | Cytochrome P450 71A9 | O81970 | 1.04 |
| CYP71D313 | Cytochrome P450 CYP71D313 | H2DH20 | 2.21 |
| CYP71B26 | Cytochrome P450 71B26 | Q9LTL0 | 1.77 |
| CYP71B36 | Cytochrome P450 71B36 | Q9LIP4 | 1.33 |
| CYP72A219 | Cytochrome P450 CYP72A219 | H2DH21 | 1.21 |
| CYP736A12 | Cytochrome P450 CYP736A12 | H2DH18 | 1.37 |
| CYP76AD1 | Cytochrome P450 76AD1 | I3PFJ5 | 2.59 |
| CYP76A2 | Cytochrome P450 76A2 | P37122 | 1.15 |
| CYP77A3 | Cytochrome P450 77A3 | O48928 | 1.79 |
| CYP71B34 | Cytochrome P450 71B34 | Q9LIP6 | −1.05 |
| CYP71B35 | Cytochrome P450 71B35 | Q9LIP5 | −1.35 |
| CYP81Q32 | Cytochrome P450 81Q32 | W8JMU7 | −1.12 |
| Gene Name | Protein Name | SwissProt ID | log2 FC(M1 vs. M2) |
|---|---|---|---|
| RL1 | Protein RADIALIS-like 1 | F4JVB8 | 3.76 |
| RL6 | Protein RADIALIS-like 6 | Q1A173 | 1.15 |
| MYB90 | Transcription factor MYB90 | Q9ZTC3 | 1.19 |
| MYB114 | Transcription factor MYB114 | Q9FNV8 | 2.40 |
| Gene Name | Primer Sequences (5′ to 3′) | Amplicon Size (bp) |
|---|---|---|
| ACT | Forward: TGGTATTGTGCTGGATTCTGGT | 109 |
| Reverse: TGAGATCACCACCAGCAAGG | ||
| Flavonoid biosynthesis (22) | ||
| CHS1 | Forward: CATTTCGGGGGCCTAACGAT | 197 |
| Reverse: CCCAACCTCCCGAAGATGAC | ||
| CHI3 | Forward: CACGGACATTGAGATACACTTCC | 111 |
| Reverse: TCTCCAGTTTTTCCCTTCCAGT | ||
| F3H | Forward: AGTGAGAAGTTGATGGCGCT | 160 |
| Reverse: GTCCCAGTGTCAAGTCAGGT | ||
| DFR | Forward: ACAGCACTATCACCGCTCAC | 134 |
| Reverse: ATGTATCTTCCCTGCGCTGT | ||
| ANS | Forward: GGCCTCAAGTGCCTACAGTT | 169 |
| Reverse: TGTCCAGCCACTCTAACACG | ||
| CGT | Forward: GCAGCCCGCAAAATCTGTAG | 163 |
| Reverse: ACGCAACCCTTCCTTGTCTT | ||
| GT6 | Forward: GTGCCACAGGTGACGATTCT | 173 |
| Reverse: ACTCCCAGTCCCAACTCCTT | ||
| UGT85A8 | Forward: ATGCAGTATCGCCAACTCGT | 111 |
| Reverse: GTCTTTCATTCCAGGAGCCCA | ||
| UGT73C6 | Forward: GTATGGGCAGTAAGGGCTGG | 110 |
| Reverse: GCCCAACCACGGATCAAAAG | ||
| F3GT1 | Forward: GCTTTGGAACTGTGGCGATG | 165 |
| Reverse: AGGCCACGATTTTTCCGGTT | ||
| 3MaT | Forward: CTCCGTGACATCTCTGCCTC | 175 |
| Reverse: AGCCAACGGAGTGAAGTGTT | ||
| P5MaT | Forward: AGGCGAAAAAGGGGTGGAAT | 193 |
| Reverse: GCACCAGTCGGTAAACAAGC | ||
| CYP71A1 | Forward: GTTTACGTGAGTGCATGGGC | 138 |
| Reverse: TGCCCCAAAAGGAACCAACT | ||
| CYP71A9 | Forward: CAATGCTTGGGCAACAAACG | 153 |
| Reverse: TTTCTGCTTCTCGGATAGGGC | ||
| CYP71D313 | Forward: GCTTGGTGAGATCCCTCTGG | 108 |
| Reverse: TCACCAAGTACAAGTCCTGGC | ||
| CYP71B26 | Forward: TGTTGTGTGGGCCATGACTT | 157 |
| Reverse: TCTCATTGCCTCCTTCACCAC | ||
| CYP71B36 | Forward: GGGCTGAGAACAGGTCAAGT | 199 |
| Reverse: CTTGTATCGGCTCCTGCAAC | ||
| CYP72A219 | Forward: TTGCTCGTGTGGACTGTTGT | 186 |
| Reverse: TCGTAGAAGCATACCTGCCG | ||
| CYP736A12 | Forward: GGAAACCTCCCTCATCGCTC | 167 |
| Reverse: GCCTCAAATTCTGGACGGCT | ||
| CYP76AD1 | Forward: AATCGGAGCGAAAGGAAGCC | 132 |
| Reverse: ACGTTGGTCACCGTTTTGTG | ||
| CYP76A2 | Forward: GCAGGTTTCACCGAGAGTGT | 164 |
| Reverse: TGTTGCCTCTCCATCACACG | ||
| CYP77A3 | Forward: TTAGCAGTGCGGATTTGGCT | 134 |
| Reverse: CGGACCGTAGAGTGAGGAGT | ||
| MYB transcription factor (4) | ||
| RL1 | Forward: TTGAAAAGGCTCTGGCTGTGT | 127 |
| Reverse: CTGATGTCTGCCACGAGGATT | ||
| RL6 | Forward: GCGTAACTGTGGCTCTACCT | 102 |
| Reverse: GCTATGTTATGCCAGCGGTC | ||
| MYB114 | Forward: TTCGTAAGGGTGCATGGTGT | 140 |
| Reverse: AAGCCACCTCAGTCTACAGC | ||
| MYB90 | Forward: AAAGGCACAAGCCTACCCTG | 136 |
| Reverse: CTGGGGGCAGTGTCTTCATC | ||
Publisher’s Note: MDPI stays neutral with regard to jurisdictional claims in published maps and institutional affiliations. |
© 2022 by the authors. Licensee MDPI, Basel, Switzerland. This article is an open access article distributed under the terms and conditions of the Creative Commons Attribution (CC BY) license (https://creativecommons.org/licenses/by/4.0/).
Share and Cite
Zhu, T.; Zhang, M.; Su, H.; Li, M.; Wang, Y.; Jin, L.; Li, M. Integrated Metabolomic and Transcriptomic Analysis Reveals Differential Mechanism of Flavonoid Biosynthesis in Two Cultivars of Angelica sinensis. Molecules 2022, 27, 306. https://doi.org/10.3390/molecules27010306
Zhu T, Zhang M, Su H, Li M, Wang Y, Jin L, Li M. Integrated Metabolomic and Transcriptomic Analysis Reveals Differential Mechanism of Flavonoid Biosynthesis in Two Cultivars of Angelica sinensis. Molecules. 2022; 27(1):306. https://doi.org/10.3390/molecules27010306
Chicago/Turabian StyleZhu, Tiantian, Minghui Zhang, Hongyan Su, Meiling Li, Yuanyuan Wang, Ling Jin, and Mengfei Li. 2022. "Integrated Metabolomic and Transcriptomic Analysis Reveals Differential Mechanism of Flavonoid Biosynthesis in Two Cultivars of Angelica sinensis" Molecules 27, no. 1: 306. https://doi.org/10.3390/molecules27010306
APA StyleZhu, T., Zhang, M., Su, H., Li, M., Wang, Y., Jin, L., & Li, M. (2022). Integrated Metabolomic and Transcriptomic Analysis Reveals Differential Mechanism of Flavonoid Biosynthesis in Two Cultivars of Angelica sinensis. Molecules, 27(1), 306. https://doi.org/10.3390/molecules27010306

