α-Trifluoromethyl Chalcones as Potent Anticancer Agents for Androgen Receptor-Independent Prostate Cancer
Abstract
1. Introduction
2. Results and Discussion
2.1. Chemistry
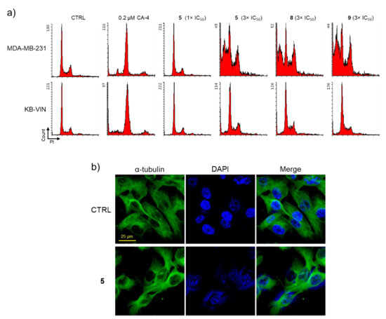
2.2. Biological Evaluation
Antiproliferative Activity of Compounds against AR-Independent Cells
3. Materials and Methods
3.1. Chemistry
3.2. General Procedures for Chalcones
3.2.1. (E)-3-(3,4-difluorophenyl)-1-(naphthalen-1-yl)prop-2-en-1-one (10)
3.2.2. (E)-3-(benzo[b]thiophen-3-yl)-1-phenylprop-2-en-1-one (11)
3.3. General Procedures for a-CF3 Chalcones
3.3.1. (E)-3-(4-nitrophenyl)-1-phenyl-2-(trifluoromethyl)prop-2-en-1-one (2)
3.3.2. (E)-3-[4-(dimethylamino)phenyl]-1-phenyl-2-(trifluoromethyl)prop-2-en-1-one (3)
3.3.3. (E)-1-phenyl-2-(trifluoromethyl)-3-(4-(trifluoromethyl)phenyl)prop-2-en-1-one (4)
3.3.4. (E)-3-(3,4-difluorophenyl)-1-phenyl-2-(trifluoromethyl)prop-2-en-1-one (5)
3.3.5. (E)-3-(3,4-difluorophenyl)-1-(naphthalen-1-yl)-2-(trifluoromethyl)prop-2-en-1-one (6)
3.3.6. (E)-3-(benzo[b]thiophen-3-yl)-1-phenyl-2-(trifluoromethyl)prop-2-en-1-one (7)
3.3.7. (E)-1-(4-aminophenyl)-3-(3,4-difluorophenyl)-2-(trifluoromethyl)prop-2-en-1-one (8)
3.4. (E)-3-(3,4-difluorophenyl)-1-[4-(prop-2-yn-1-ylamino)phenyl]-2-(trifluoromethyl)prop-2-en-1-one (9)
3.5. Cell Proliferation Assay Using PCa Cells
3.6. Antiproliferative Activity against Non-Prostate Cancer Cell Lines
3.7. Xenograft Model in Mice
3.8. Flow Cytometric Analysis
3.9. Immunostaining
3.10. Affinity Purification of Binding Proteins
4. Conclusions
Supplementary Materials
Author Contributions
Funding
Institutional Review Board Statement
Informed Consent Statement
Data Availability Statement
Acknowledgments
Conflicts of Interest
Sample Availability
References
- Saito, Y.; Taniguchi, Y.; Hirazawa, S.; Miura, Y.; Tsurimoto, H.; Nakayoshi, T.; Oda, A.; Hamel, E.; Yamashita, K.; Goto, M.; et al. Effects of substituent pattern on the intracellular target of antiproliferative benzo[b]thiophenyl chromone derivatives. Eur. J. Med. Chem. 2021. under review. [Google Scholar]
- Nakagawa-Goto, K.; Bastow, K.F.; Chen, T.H.; Morris-Natschke, S.L.; Lee, K.H. Antitumor agents 260. New desmosdumotin B analogues with improved in vitro anticancer activity. J. Med. Chem. 2008, 51, 3297–3303. [Google Scholar] [CrossRef]
- Gillis, E.P.; Eastman, K.J.; Hill, M.D.; Donnelly, D.J.; Meanwell, N.A. Applications of fluorine in medicinal chemistry. J. Med. Chem. 2015, 58, 8315–8359. [Google Scholar] [CrossRef]
- Saito, Y.; Mizokami, A.; Maeda, S.; Takahashi, K.; Izumi, K.; Goto, M.; Nakagawa-Goto, K. Bicyclic chalcones as mitotic inhibitors for overcoming androgen receptor-independent and multidrug-resistant prostate cancer. ACS Omega 2021, 6, 4842–4849. [Google Scholar] [CrossRef] [PubMed]
- Saito, Y.; Mizokami, A.; Tsurimoto, H.; Izumi, K.; Goto, M.; Nakagawa-Goto, K. 5’-Chloro-2,2’-dihydroxychalcone and related flavanoids as treatments for prostate cancer. Eur. J. Med. Chem. 2018, 157, 1143–1152. [Google Scholar] [CrossRef] [PubMed]
- Al-Rifai, N.; Rücker, H.; Amslinger, S. Opening or closing the lock? When reactivity is the key to biological activity. Chem. Eur. J. 2013, 19, 15384–15395. [Google Scholar] [CrossRef] [PubMed]
- Meanwell, N.A. Synopsis of some recent tactical application of bioisosteres in drug design. J. Med. Chem. 2011, 54, 2529–2591. [Google Scholar] [CrossRef] [PubMed]
- Feldman, B.J.; Feldman, D. The development of androgen-independent prostate cancer. Nat. Rev. Cancer 2001, 1, 34–45. [Google Scholar] [CrossRef] [PubMed]
- Yan, J.; Chen, J.; Zhang, S.; Hu, J.; Huang, L.; Li, X. Synthesis, evaluation, and mechanism study of novel indole-chalcone derivatives exerting effective antitumor activity through microtubule destabilization in vitro and in vivo. J. Med. Chem. 2016, 59, 5264–5283. [Google Scholar] [CrossRef] [PubMed]
- Bueno, O.; Tobajas, G.; Quesada, E.; Estévez-Gallego, J.; Noppen, S.; Camarasa, M.-J.; Díaz, J.-F.; Liekens, S.; Priego, E.-M.; Pérez-Pérez, M.-J. Conformational mimetics of the a-methyl chalcone TUB091 binding tubulin: Design, synthesis and antiproliferative activity. Eur. J. Med. Chem. 2018, 148, 337–348. [Google Scholar] [CrossRef]
- Canela, M.-D.; Noppen, S.; Bueno, O.; Prota, A.E.; Bargsten, K.; Sáez-Calvo, G.; Jimeno, M.-L.; Benkheil, M.; Ribatti, D.; Velázquez, S.; et al. Antivascular and antitumor properties of the tubulin-binding chalcone TUB091. Oncotarget 2017, 8, 14325–14342. [Google Scholar] [CrossRef]
- Bizet, V.; Pannecoucke, X.; Renaud, J.-L.; Cahard, D. Synthesis of β-CF3 ketones from trifluoromethylated allylic alcohols by rutheniumcatalyzed isomerization. J. Fluor. Chem. 2013, 152, 56–61. [Google Scholar] [CrossRef]
- Sinistierra, J.V.; Garcia-Raso, A.; Cabello, J.A.; Marinas, J.M. An improved procedure for the Claisen-Schmidt reaction. Synthesis 1984, 6, 502–504. [Google Scholar] [CrossRef]
- Akiyama, S.; Nakatsuji, S.; Nakashima, K.; Yamasaki, S. Diphenylmethane and triphenylmethane dye ethynovinylogues with absorption bands in the near-infrared. Dyes Pigm. 1988, 9, 459–466. [Google Scholar] [CrossRef]
- Hino, K.; Nagai, Y.; Uno, H.; Masuda, Y.; Oka, M.; Karasawa, T. A novel class of potential central nervous system agents. 3-Phenyl-2-(1-piperazinyl)-5H-1-benzazepines. J. Med. Chem. 1988, 31, 107–117. [Google Scholar] [CrossRef]
- Chen, X.-L.; Zhang, J.-M.; Shang, W.-L.; Lu, B.-Q.; Jin, J.-A. Microwave promoted one-pot preparation of fluorinated propargylamines and their chemical transformation. J. Fluor. Chem. 2012, 133, 139–145. [Google Scholar] [CrossRef]
- Eisenberger, P.; Gischig, S.; Togni, A. Novel 10-I-3 hypervalent iodine-based compounds for electrophilic trifluoromethylation. Chem. Eur. J. 2006, 12, 2579–2586. [Google Scholar] [CrossRef]
- Fang, Z.; Ning, Y.; Mi, P.; Liao, P.; Bi, X. Catalytic C−H α-trifluoromethylation of α,β-unsaturated carbonyl compounds. Org. Lett. 2014, 16, 1522–1525. [Google Scholar] [CrossRef]
- Nakagawa-Goto, K.; Wu, P.C.; Lai, C.Y.; Hamel, E.; Zhu, H.; Zhang, L.; Kozaka, T.; Ohkoshi, E.; Goto, M.; Bastow, K.F.; et al. Antitumor agents. 284. New desmosdumotin B analogues with bicyclic B-ring as cytotoxic and antitubulin agents. J. Med. Chem. 2011, 54, 1244–1255. [Google Scholar] [CrossRef]
- Nakagawa-Goto, K.; Taniguchi, Y.; Watanabe, Y.; Oda, A.; Ohkoshi, E.; Hamel, E.; Lee, K.H.; Goto, M. Triethylated chromones with substituted naphthalenes as novel tubulin inhibitors. Bioorg. Med. Chem. 2016, 24, 6048–6057. [Google Scholar] [CrossRef][Green Version]
- Machioka, K.; Izumi, K.; Kadono, Y.; Iwamoto, H.; Naito, R.; Makino, T.; Kadomoto, S.; Natsugdorj, A.; Keller, E.T.; Zhang, J.; et al. Establishment and characterization of two cabazitaxel-resistant prostate cancer cell lines. Oncotarget 2018, 9, 16185–16195. [Google Scholar] [CrossRef] [PubMed]
- Simons, L.J.; Caprathe, B.W.; Callahan, M.; Graham, J.M.; Kimura, T.; Lai, Y.; LeVine, H., III; Lipinski, W.; Sakkab, A.T.; Tasaki, Y.; et al. The synthesis and structure–activity relationship of substituted N-phenyl anthranilic acid analogs as amyloid aggregation inhibitors. Bioorg. Med. Chem. Lett. 2009, 19, 654–657. [Google Scholar] [CrossRef] [PubMed]
- Ducki, S. Antimitotic chalcones and related compounds as inhibitors of tubulin assembly. Anticancer Agents Med. Chem. 2009, 9, 336–347. [Google Scholar] [CrossRef] [PubMed]
- Zhuang, C.; Zhang, W.; Sheng, C.; Zhang, W.; Xing, C.; Miao, Z. Chalcone: A privileged structure in medicinal chemistry. Chem. Rev. 2017, 117, 7762–7810. [Google Scholar] [CrossRef]
- Naito, R.; Kano, H.; Shimada, T.; Makino, T.; Kadomoto, S.; Iwamoto, H.; Yaegashi, H.; Izumi, K.; Kadono, Y.; Nakata, H.; et al. A new flavonoid derivative exerts anti-tumor effects against androgen-sensitive to cabazitaxel-resistant prostate cancer cells. Prostate 2021, 81, 295–306. [Google Scholar] [CrossRef]
- Wu, J.; Liu, T.; Rios, Z.; Mei, Q.; Lin, X.; Cao, S. Heat shock proteins and cancer. Trends. Pharmacol. Sci. 2017, 38, 226–256. [Google Scholar] [CrossRef]
- Chistofk, H.R.; Vander Heiden, M.G.; Harris, M.H.; Ramanathan, A.; Gerszten, R.E.; Wei, R.; Fleming, M.D.; Schreiber, S.L.; Cantley, L.C. The M2 splice isoform of pyruvate kinase is important for cancer metabolism and tumour growth. Nature 2008, 452, 230–233. [Google Scholar] [CrossRef]
- Capello, M.; Ferri-Borgogno, S.; Cappello, P.; Novelli, F. α-Enolase: A promising therapeutic and diagnostic tumor target. FEBS J. 2011, 278, 1064–1074. [Google Scholar] [CrossRef]
- Tsai, P.; Lin, C.-H.; Hsieh, C.-H.; Papakyrikos, A.M.; Kim, M.J.; Napolioni, V.; Schoor, C.; Couthouis, J.; Wu, R.-M.; Wszolek, Z.K.; et al. PINK1 phosphorylates MIC60/Mitofilin to control structural plasticity of mitochondrial crista junctions. Mol. Cell 2018, 69, 744–756. [Google Scholar] [CrossRef]
- Stevenson, B.W.; Gorman, M.A.; Koach, J.; Cheung, B.B.; Marshall, G.M.; Parker, M.W.; Holien, J.K. A structural view of PA2G4 isoforms with opposing functions in cancer. J. Biol. Chem. 2020, 295, 16100–16112. [Google Scholar] [CrossRef]
- Nakagawa-Goto, K.; Oda, A.; Hamel, E.; Ohkoshi, E.; Lee, K.-H.; Goto, M. Development of a novel class of tubulin inhibitor from desmosdumotin B with a hydroxylated bicyclic B-ring. J. Med. Chem. 2015, 58, 2378–2389. [Google Scholar] [CrossRef]





| Cell Lines/IC50 (µM) a | Cell Lines/IC50 (µM) a | ||||
|---|---|---|---|---|---|
| Compounds | DU145 | PC-3 | Compounds | DU145 | PC-3 |
| 1 | 0.69 ± 0.30 | 0.44 ± 0.06 | 5 | 0.19 ± 0.04 | 0.15 ± 0.03 |
| 2 | 0.19 ± 0.01 | 0.15 ± 0.02 | 6 | 0.54 ± 0.05 | 0.44 ± 0.12 |
| 3 | 0.94 ± 0.27 | 0.44 ± 0.03 | 7 | 1.44 ± 0.18 | 1.07 ± 0.18 |
| 4 | 0.45 ± 0.05 | 0.46 ± 0.01 | Cl-DHC b | 4.50 ± 0.89 | 1.52 ± 0.25 |
| Compounds | Cell Line a (IC50 μM) b | ||||
|---|---|---|---|---|---|
| A549 | MDA-MB-231 | MCF-7 | KB | KB-VIN | |
| 1 | 4.41 ± 0.27 | 3.82 ± 0.24 | 4.21 ± 0.14 | 4.47 ± 0.07 | 4.56 ± 0.16 |
| 2 | 0.52 ± 0.01 | 0.47 ± 0.02 | 0.68 ± 0.04 | 0.55 ± 0.01 | 0.84 ± 0.00 |
| 3 | 4.29 ± 0.12 | 3.94 ± 0.30 | 4.93 ± 0.10 | 4.20 ± 0.41 | 4.93 ± 0.10 |
| 4 | 2.97 ± 0.35 | 0.42 ± 0.06 | 1.49 ± 0.21 | 0.88 ± 0.12 | 2.45 ± 0.38 |
| 5 | 0.33 ± 0.03 | 0.46 ± 0.01 | 0.60 ± 0.01 | 0.58 ± 0.02 | 0.67 ± 0.35 |
| 6 | 3.71 ± 0.07 | 3.14 ± 0.61 | 4.07 ± 0.14 | 4.24 ± 0.00 | 4.33 ± 0.12 |
| 7 | 1.32 ± 0.16 | 0.62 ± 0.01 | 0.89 ± 0.05 | 4.61 ± 0.10 | 4.29 ± 0.20 |
| paclitaxel (nM) | 4.90 ± 0.05 | 6.78 ± 0.20 | 10.94 ± 0.16 | 5.24 ± 0.08 | 1843.5 ± 29.9 |
| Cell Lines/IC50 (µM) a | ||||
|---|---|---|---|---|
| Compounds | DU145/TxR | DU145/TxR/CxR | PC-3/TxR | PC-3/TxR/CxR |
| 5 | 0.14 ± 0.03 | 0.21 ± 0.01 | 0.28 ± 0.08 | 0.25 ± 0.02 |
| Compounds | Cell Line (IC50 μM) | ||||||
|---|---|---|---|---|---|---|---|
| DU145 a | PC-3 a | A549 b | MDA-MB-231 b | MCF-7 b | KB b | KB-VIN b | |
| 8 | 3.25 ± 0.90 | 2.48 ± 0.60 | 4.10 ± 0.40 | 4.81 ± 0.05 | 4.89 ± 0.05 | 4.56 ± 0.09 | 4.98± 0.01 |
| 9 | 1.43 ± 0.13 | 1.34 ± 0.07 | 4.20 ± 0.01 | 4.53 ± 0.26 | 4.88 ± 0.05 | 3.97 ± 0.09 | 4.51 ± 0.06 |
Publisher’s Note: MDPI stays neutral with regard to jurisdictional claims in published maps and institutional affiliations. |
© 2021 by the authors. Licensee MDPI, Basel, Switzerland. This article is an open access article distributed under the terms and conditions of the Creative Commons Attribution (CC BY) license (https://creativecommons.org/licenses/by/4.0/).
Share and Cite
Saito, Y.; Mizokami, A.; Izumi, K.; Naito, R.; Goto, M.; Nakagawa-Goto, K. α-Trifluoromethyl Chalcones as Potent Anticancer Agents for Androgen Receptor-Independent Prostate Cancer. Molecules 2021, 26, 2812. https://doi.org/10.3390/molecules26092812
Saito Y, Mizokami A, Izumi K, Naito R, Goto M, Nakagawa-Goto K. α-Trifluoromethyl Chalcones as Potent Anticancer Agents for Androgen Receptor-Independent Prostate Cancer. Molecules. 2021; 26(9):2812. https://doi.org/10.3390/molecules26092812
Chicago/Turabian StyleSaito, Yohei, Atsushi Mizokami, Kouji Izumi, Renato Naito, Masuo Goto, and Kyoko Nakagawa-Goto. 2021. "α-Trifluoromethyl Chalcones as Potent Anticancer Agents for Androgen Receptor-Independent Prostate Cancer" Molecules 26, no. 9: 2812. https://doi.org/10.3390/molecules26092812
APA StyleSaito, Y., Mizokami, A., Izumi, K., Naito, R., Goto, M., & Nakagawa-Goto, K. (2021). α-Trifluoromethyl Chalcones as Potent Anticancer Agents for Androgen Receptor-Independent Prostate Cancer. Molecules, 26(9), 2812. https://doi.org/10.3390/molecules26092812

