Abstract
For decades, high-resolution 1H NMR spectroscopy has been routinely utilized to analyze both naturally occurring steroid hormones and synthetic steroids, which play important roles in regulating physiological functions in humans. Because the 1H signals are inevitably superimposed and entangled with various JH–H splitting patterns, such that the individual 1H chemical shift and associated JH–H coupling identities are hardly resolved. Given this, applications of thess information for elucidating steroidal molecular structures and steroid/ligand interactions at the atomic level were largely restricted. To overcome, we devoted to unraveling the entangled JH–H splitting patterns of two similar steroidal compounds having fully unsaturated protons, i.e., androstanolone and epiandrosterone (denoted as 1 and 2, respectively), in which only hydroxyl and ketone substituents attached to C3 and C17 were interchanged. Here we demonstrated that the JH–H values deduced from 1 and 2 are universal and applicable to other steroids, such as testosterone, 3β, 21-dihydroxygregna-5-en-20-one, prednisolone, and estradiol. On the other hand, the 1H chemical shifts may deviate substantially from sample to sample. In this communication, we propose a simple but novel scheme for resolving the complicate JH–H splitting patterns and 1H chemical shifts, aiming for steroidal structure determinations.
1. Introduction
It is well accepted that one-dimensional (1D) 1H NMR spectroscopy serves as the most popular and quantitative analytical tool for small molecules [1] as well as for metabolomics [2,3,4]. The resulting 1H NMR spectra reveal distinct 1H spectral patterns for identifying the molecular structure and yet very often they are superimposed and coupled with neighboring spins via spin–spin scalar interactions. Typically, in steroidal compounds, resulting from the spin-spin couplings among adjacent 1H nuclei, the 1H signals are superimposed on each other and thereby convoluted severely with various scalar (JH–H; spin–spin) coupling patterns. As an outcome, it is extremely difficult to identify each of their 1H resonances as well as the corresponding JH–H coupling constants. Although the 1H NMR spectroscopy acts as an important tool in analyzing molecular structure and dynamics at atomic resolution, and yet its applications to steroidal compounds are still limited.
Regardless of structural similarity, steroid hormones mediate a variety of physiological functions in humans [5,6,7,8,9]. In the steroid hormones, their 1H spectra are actually quite different from one another. Each 1H nucleus exists in a unique but slightly different local environment such that the associated scalar coupling pattern is made of either a doublet or a multiple of doublets. For those 1H signals that are partially overlapped or superimposed, one has to make additional efforts and tedious measurements to resolve. Conventionally, one needs to apply traditional two-dimensional (2D) heteronuclear correlation spectroscopy, such as heteronuclear single-quantum correlation (HSQC) [10], heteronuclear multiple bond correlation (HMBC) [11], and homonuclear correlation spectroscopy (COSY) [12] experiments, to verify each of the 1H chemical shifts and to unravel associated JH–H coupling constants. Aside from the traditional 2D NMR experiments, 2D JH–H-resolved spectroscopy is available for better resolving the JH–H splitting patterns in various schemes, for details see review article [13] and references therein. These JH–H-resolved 2D methods are aimed at detecting JH–H at the expense of signal sensitivity, which requires more measurement time than traditional 2D NMR experiments. Typically, a high field spectrometer (>600 MHz) is recommended to achieve higher spectral resolution. For interpretation of 1H NMR spectra of complex compounds, in terms of their 1H chemical shifts and JH–H coupling constants, an iterative 1H Full Spin Analysis (HiFSA) method was first developed by Pauli and coworkers based on quantum mechanical calculations [14,15,16]. So far, there are no other alternatives that one can utilize to resolve 1H chemical shifts and JH–H coupling constants, free from field strength-dependent measurements and/or laborious processes.
In this work, we initiate a new approach that allows one to uncover the superimposed 1H chemical shifts as well as the JH–H coupling constants straightforwardly and reliably, aiming for structure determination.
2. Results
2.1. Chemical Shift Assignments
In the NMR spectra of steroidal compounds, the intrinsic JH–H coupling constants are basically invariant whereas their 1H chemical shifts often vary substantially. For proof-of-concept, we selected two nearly identical steroidal compounds, i.e., compounds 1 and 2, and measured their 1H spectra for comparison. Molecular structures of 1 and 2 do show the same steroidal scaffold with slight modifications, in which the substituents attached to C3 and C17, i.e., ketone and hydroxyl groups, are interchanged (Scheme 1).
Scheme 1.
Molecular structure of androstanolone (1), epiandrosterone (2), testosterone (3), 3β, 21-dihydroxygregna-5-en-20-one (4), prednisolone (5), estradiol (6), hydrocortisone (7).
As demonstrated by the spectrum of 1 (Figure 1a), several 1H signals are superimposed and entangled with multiple JH–H splitting patterns, in the ranges of δ = 0.9–1.0, 1.05–1.09, 1.33–1.5, 1.55–1.65, and 1.94–2.03 ppm. Same for 2 (Figure 1c), more than half of the 1H signals are seriously overlapped with multiple JH–H splitting patterns, in the ranges of δ = 1.0–1.1, 1.15–1.47, 1.53–1.72, and 1.73–1.80 ppm. Regardless of the structural similarity, the two spectra are so dissimilar and complicate that are difficult to assign.
Figure 1.
Solution NMR analysis of the steroidal compounds 1 and 2. 1D 1H spectrum of (a) 1 and (c) 2. Note that 1 and 2 share a high degree of structural similarity (see Scheme 1), and yet their 1H NMR spectra are rather dissimilar. In (a), half of the 1H signals are superimposed and feature multiple JH–H splitting patterns, in the ranges of δ = 0.9–1.0, 1.05–1.09, 1.33–1.5, 1.55–1.65, and 1.94–2.03 ppm. Whereas, in (c), more than half of the 1H signals are overlapped and coupled with multiple JH–H splitting patterns, in the ranges of δ = 1.0–1.1, 1.15–1.47, and 1.53–1.80 ppm. Given signal overlapping and the signal scrambling effect, the two spectral patterns are dissimilar. The 1H chemical shift assignments were determined from the 2D HSQC experiment accordingly (Supporting Information Figures S1 and S2). (b,d) are a simulated spectrum of 1 and 2, based on the 1H chemical shift assignments and associated JH–H values (Table 1), using the Daisy software program (version 2.0.0 Bruker BioSpin GmbH, Rheinstetten, Germany); for details see text. For better clarity, these spectra are present on different scales.
Figure 1. Solution NMR analysis of the steroidal compounds 1 and 2. 1D 1H spectrum of (a) 1 and (c) 2. Note that 1 and 2 share a high degree of structural similarity (see Scheme 1), and yet their 1H NMR spectra are rather dissimilar. In (a), half of the 1H signals are superimposed and feature multiple JH–H splitting patterns, in the ranges of δ = 0.9–1.0, 1.05–1.09, 1.33–1.5, 1.55–1.65, and 1.94–2.03 ppm. Whereas, in (c), more than half of the 1H signals are overlapped and coupled with multiple JH–H splitting patterns, in the ranges of δ = 1.0–1.1, 1.15–1.47, and 1.53–1.80 ppm. Given signal overlapping and the signal scrambling effect, the two spectral patterns are dissimilar. The 1H chemical shift assignments were determined from the 2D HSQC experiment accordingly (Supporting Information Figure S1 and S2). (b,d) are a simulated spectrum of 1 and 2, based on the 1H chemical shift assignments and associated JH–H values (Table 1), using the Daisy software program (version 2.0.0 Bruker BioSpin GmbH, Rheinstetten, Germany); for details see text. For better clarity, these spectra are present on different scales.
Table 1.
1H chemical shifts and JH-H coupling constants of 1 and 2. 1
To facilitate the chemical shift assignments, we then conducted 2D 1H/13C HSQC and DEPT experiments to identify the 1H and 13C chemical shifts of 1 and 2 (see Supplementary Figures S1–S4), respectively. The 1H chemical shifts were further confirmed by 2D HMBC and COSY (correlation spectroscopy) experiments (Figures S5–S8). Both the 1H and 13C chemical shift assignments were determined (Table 1 and Table S1). To confirm the spectral dissimilarity is mainly due to 1H chemical shift differences but not associated JH–H coupling constant variations, we also carried out an iterative simulation analysis to unravel the JH–H values of 1 and 2 (Table 1), respectively, to be elaborated below. As suggested, most of their 1H chemical shifts (18 out of 24) differ by 0.1–1.0 ppm, equivalent to 50–500 Hz as measured by a 500 MHz spectrometer. In contrast, most of the JH–H values remained basically invariant. There are only a few residues in rings A and D, indicating deviations in the range of 0.3–5.7 Hz. Thus, it was confirmed that the spectral dissimilarity between 1 and 2 is primarily due to the 1H chemical shift deviations, but not the variations of the JH–H coupling constants.
2.2. Resonance Hopping Effect
Note that the 1H resonances of 1 and 2 display different sequential ordering from the downfield to upfield regions. In the case of 1, as revealed by steroidal ring B, the signals arising from H7β (1.730 ppm), H5 (1.526 ppm), H8 (1.486 ppm), H6β (1.358 ppm), H6α (1.350 ppm), H7α (0.934 ppm) and H9 (0.766 ppm) displayed in descending order. Whereas in 2, the same signals followed a dissimilar sequential ordering, i.e., H7β (1.847 ppm), H8 (1.628 ppm), H6β (1.359 ppm), H6α (1.358 ppm), H5 (1.173 ppm), H7α (1.046 ppm), and H9 (0.750 ppm). We termed this as a resonance hopping effect or sequential disordering effect. As suggested, a modification of certain substituents, in this case, an interexchange of ketone and hydroxyl groups, could lead to a substantial change of the chemical environment in remote and non-related sites. For example, the hopping effect was also detected from those signals arising from steroidal ring C as well, i.e., H12β (1.848 ppm in 1 and 1.759 ppm in 2), H15α (1.593 ppm in 1 and 1.961 ppm in 2), H12α (1.063 ppm in 1 and 1.235 ppm in 2), and H14 (0.982 ppm in 1 and 1.330 ppm in 2). Notice that the 1H chemical shifts of 1 and 2 vary in a wide range from −0.62 to +0.107 ppm, not limited to rings A and D. Given this hopping effect, aside from the signal superimpositions, the signal assignments of 1 and 2 are rather complicated.
2.3. Fingerprint Pattern Identification
In steroidal compounds, each 1H nucleus is experienced in a unique chemical environment, in which the respective scalar coupling pattern is made of either a doublet or a multiple of doublets, depending on the adjacent 1H nuclei. As reported in the literature [17,18], each 1H signal typically is involved three to four spin-spin couplings of different “sizes”. And the overall splitting pattern is mainly dependent on the number of the JH–H coupling constants and their sizes. As referring to the size variations in a unit of Hz, the geminal coupling constants (2Jgem) distributed in the range of −12 to −14 Hz, the axial-axial coupling constants (3Jax–ax) vary within 10.5 to 14.5 Hz, the axial-equatorial coupling constants (3Jax–eq) within 3.5 to 5.0 Hz, the equatorial-equatorial coupling constants (3Jeq–eq) near 3.0 Hz, as well as other (4JH–H) coupling constants below 3–4 Hz. To facilitate JH–H coupling constant determinations, we here divided the JH–H values of steroids into four categories based on their “sizes”, namely large (14–10 Hz), medium-large (9–6 Hz), medium (5–3 Hz) and small (below 3 Hz). As revealed in Figure 2, various scenarios, including “doublet” of “quartets”, “triplet” of “doublets”, and “triplet” of “quartets”, are representative of the JH–H values of certain combinations. In the light of the distinct spectral patterns, one can identify the associated JH–H coupling constants directly from its 1D spectrum. For example, the H1β signal of 1 (Figure 1a) resembles that of “doublet” of “quartets” pattern (Figure 2b), and the H12α signal of 2 (Figure 1c) is quite similar to that of “triplet” of “doublets” feature (Figure 2e).
Figure 2.
Characteristic multiple doublet fingerprint patterns observable from steroidal compounds. Simulations of splitting patterns in various JH–H combinations: (a) 13.5, 4.0, 2.5 Hz; (b) 13.5, 5.0, 1.5 Hz; (c) 13.5, 6.5, 2.0, 1.5 Hz; (d) 13.5, 4.5, 4.5, 2.5 Hz; (e) 13.5, 12.5, 4.5, 0.5 Hz, and (f) 13.5, 13.5, 12.5, 4.0 Hz. Notice that the distinct splitting patterns are strictly dependent on the number and the “size” of JH–H values. For brevity, the JH–H values were divided into four categories that differed in size, i.e., large (14–10 Hz), medium-large (9–6 Hz), medium (5–3 Hz), and small (below 3 Hz). As revealed by the distinct splitting patterns, one can deduce the associated JH–H values accordingly; for details see text.
For those 1H signal patterns free from any signal overlap, one can follow the abovementioned simulation analysis to deduce the JH–H values directly. For those signals with partial or serious overlap, one needs to pay extra efforts to verify manually possible scenarios in different combinations of chemical shifts and JH–H values, which is considered labor-intensive and time-consuming. For this, we proposed an iterative simulation scheme for unraveling the 1H chemical shits and the JH–H values stepwise, to be elaborated below.
2.4. Resolving Entangled JH–H Coupling Patterns
Because of the spectral complexity, it is highly advisable to resolve the JH–H coupling constants stepwise, first starting from those signals free from signal overlap, then moving on to those with partial signal overlap, and finally to those with serious signal overlap. As suggested, one shall first eliminate impossible combinations and then worked on the simulation for better fitting of the experimental spectrum. Having the chemical shifts deduced from the 2D HSQC spectra, we then uncovered the entangled JH–H splitting patterns iteratively. In the 1D spectra of 1 and 2 (Figure 1a,c), the most difficult part arose from those 1H signals with serious overlap, i.e., H8/H16α/H11β in 1 as well as H11β/H6β/H6α/H14/H4β in 2. In these cases, we mainly focused on the uncovered upfield portion for simulation to extract the JH–H coupling constants. With our great efforts, we achieved to determine the JH–H coupling constants of 1 and 2, respectively. As indicated, the simulated 1H spectra of 1 and 2 (Figure 1b,d) are in good agreement with the experimental results (Figure 1a,c), indicating that the JH–H values deduced from 1 and 2 are validated.
To validate whether the JH–H values deduced from 1 and 2 apply to other steroidal compounds, we chose four steroidal compounds, i.e., testosterone (3), 3β, 21-dihydroxypregna-5-en-20-one (4), prednisolone (5), and estradiol (6) (Scheme 1) for NMR spectral analysis. According to the JH–H values deduced from 1 and 2 (Table 1) and the 1H chemical shifts determined from their 2D HSQC spectrum (Figures S9–S12), we simulated the 1H spectra and divided it into four subspectra, corresponding to rings A (H1-H5), B (H6-H9), C (H11-H12), and D (H14-H17), respectively, to reduce the spectral overlaps. As displayed (Figure 3 and Figures S13–S15), the 1H signals were better resolved such that one could identify characteristic spectral patterns. For example, similar spectral patterns were found in 1 and 3 (Figure 1a and Figure 3), i.e., H7α, H11α, H11β, H12β, H14, H15β, H16β, and H17α; in 2 and 6 (Figure 2c and Figure S15), i.e., H3β, H7β, H9, H11α, and H12α; in 4 and 5 (Figures S13 and S14), i.e., H1, H2, H4, H6β, and H7α, and in 3 and 5 (Figure 3 and Figure S14), i.e., H6α and H7α. For more applications, we then deduced several JH–H values from different ring structures (Table 2), in association with human steroid hormones [19].
Figure 3.
Characteristic 1H NMR segmental spectra patterns of steroidal compounds. Four subspectra of 3 were generated using the Daisy software program, corresponding to steroidal rings (a) A, (b) B, (c) C, and (d) D, respectively. Given the 1H chemical shifts deduced from the 2D HSQC measurements (Supporting Information Figure S9) and associated JH–H coupling constants determined from 1 and 2 (Table 1), the 1H NMR subspectra were constructed, for details see text. Note that the spectral similarities can be identified in different steroidal compounds. (e) A summation of the four subspectra (a–d) in the simulation of the respective 1H NMR spectrum. (f) Experimental 1H NMR spectrum. For better clarity, the subspectra are presented on different scales.
Table 2.
JH-H coupling constants deduced from various steroidal ring combinations 1.
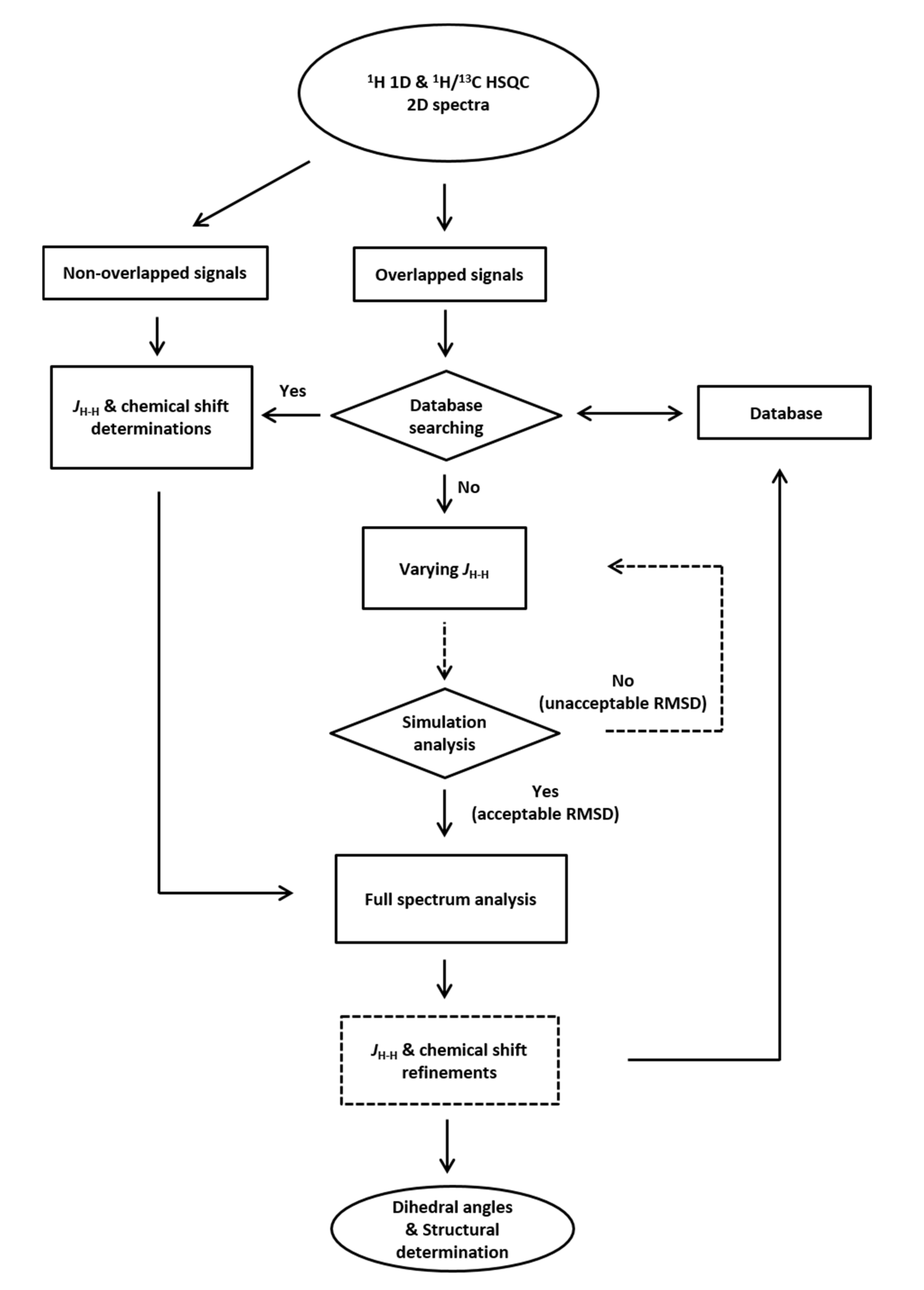
Here we proposed a simple and iterative scheme for unraveling JH–H values, aiming for molecular structure determination by solution NMR spectroscopy (Scheme 2). In this scheme, we first measured 1D 1H and 2D 1H/13C HSQC spectra of the steroidal compound to be studied. For un-overlapped signals, both the chemical shifts and JH–H values can be determined straightforward, as described above. On the other hand, for each of the overlapped signals, one can identify how many 1H signals are needed for database searching. Given their 1H chemical shifts, we then carry out a simulation analysis for each of the overlapped spectral patterns in a stepwise manner, first starting from those with two signals, then moving on to those with three signals, and so on. If any spectral pattern fits well the experimental data, one can determine the chemical shifts and J values directly. If not, one has to follow the iterative loop process (labeled by dotted lines) to simulate each of the spectral patterns. Once it is done for all, we can put all the chemical shifts and JH–H values together to do a full spectrum analysis. In the final step, if necessary, one can manually adjust the 1H chemical shifts and the JH–H values, including linewidths, to refine the simulated spectrum (Scheme 2). A high accuracy of ±0.01 ppm for the 1H chemical shift determination and ±0.3 Hz for the JH–H value determinations are achievable (Figure S16). For time-saving, we here generated an abovementioned database to store the 1H chemical shifts and the JH–H values of the known compounds, such as 1 and 2. Before start working on a “new” steroidal compound, one can first check the database whether any similar spectral pattern that are available and therefore can be used directly. Aside, it is possible to make use of structural similarity to predict 1H chemical shifts of “new” compound out of the known compound. For example, presumably 3 and 5 are both known compounds available in the database and 7 is the new compound, one can make use of the 1H chemical shifts from 3 (for ring A) and those from 5 (for rings B–D), as well as associated JH–H values (Table 2) to simulate the full spectrum for 7. As shown (Figure 4), by properly adjusting a few chemical shifts for better curve fitting, one can easily uncover their 1H chemical shifts. It is highly expected that the database will grow rapidly, while more and more information to be included, which greatly facilitates the analysis.
Scheme 2.
Flowchart of resolving JH–H coupling constants as well as 1H chemical shifts of steroidal compounds aiming for structural determination. The spectral fitting analysis for each of the overlapped spectral patterns is labeled by dotted lines. If necessary, the JH–H coupling constants, 1H chemical shifts, and linewidths are to be refined manually for better curve fitting.
Figure 4.
A 1H NMR spectral simulation for hydrocortisone 7. The spectral simulation was made from the subspectra of 3 and 5 in different combinations. (a) A summation of the subspectra of 3 (ring A) and 5 (rings B–D). (b) A summation of the subspectra of 3 (rings A and B) and 5 (rings C and D). Comparing to that of (b), most of the signals of (a) are better correlated with that of the (d) experimental 1H NMR spectrum with a few discrepancies, in which the H1β, H1α, and H16α signals revealed downfield shifts whereas the H6β, H6α, H8, and H7β signals exhibited upfield shifts. By appropriately adjusting these chemical shifts for better curve fitting, the resulting simulated spectrum (c) is nearly identical to the experimental (d).
2.5. Deducing Dihedral Angles and Structural Determinations
Using the Bothner-By equation [20], we calculated the dihedral angles of 1, 2, 3, 4, 5, and 7 from three-bond JH–H (3JH–H) values, respectively. These data are in good agreement with that extracted from their X-ray crystal structures (Tables S2–S7), with only a few exceptions seen in rings A and D showing deviations greater than 10°. The discrepancies were possibly due to electronegativity in the steroidal rings A and D. At the final step of the scheme, one can make use of the 3JH–H values to constitute the molecular structure of steroids or related compounds. In this work, we conducted an ab initio computer modeling simulation for 1, 2, 3, 4, 5, and 7 while setting their dihedral angles as angular constrains. Without violating the NOE distance constraints (Table S8), the most probable conformations resulting from the energy minimization in the simulation allow us to decipher its molecular structure accordingly. And the resulting molecular structures for compounds 1, 2, 3, 4, 5, and 7 (Figure 5) are in good agreements with that observed by X-ray crystallography [21,22,23,24,25,26]. Based on this, we claimed that the molecular structures resolved from the 3JH–H are validated.
Figure 5.
Molecular structure determination of steroidal compounds by computer simulation. The most probable conformations resulted from energy minimization calculation of six steroidal compounds, including (a) 1, (b) 2, (c) 3, (d) 4, (e) 5, and (f) 7, were presented. All the dihedral angles were deduced from three-bond JH-H values following the Bothner-By equation [20], for details see text. In the computer modeling simulation, no violation of the distance NOE constraints (Table S8) is allowed. For comparison, the X-ray structures of these compounds [21,22,23,24,25] are overlaid (colored in yellow and green). In the case of 4, because no X-ray structure is available, an X-ray structure of its analog 3β-hydroxygregn-5-en-20-one [26] was shown instead.
3. Discussion
Despite that steroidal compounds 1 and 2 are structurally similar, however, their 1H NMR spectra are very different. To explain why, we devoted great efforts to analyze their 1H chemical shifts and associated JH–H coupling constants, respectively. Here we reported that their JH–H coupling constants remain basically invariant, however, their 1H chemical shifts deviate substantially. Due to the chemical shift deviations, it explains why their 1H spectra are dissimilar. As believed, the JH–H coupling constants are universal and applicable to steroidal compounds as well as other organic compounds. Here we proposed a direct and simple approach for unraveling both JH–H coupling constants and 1H chemical shifts of steroidal compounds. Making use of the JH–H values extracted from various steroidal structures, one can easily determine their 1H chemical shifts without going through time-consuming 2D measurements and related data analysis.
It is anticipated that this NMR study approach will have a great impact in the field of steroidal conformational analyses and steroidal drug developments. In the application of steroid/metal ion chelation, we reported previously that ring D is responsible for the metal ion chelation and therefore its conformation is rather sensitive to the presence of metal ions, such as Mg2+ and Ca2+ [27]. By this means, one can probe steroidal conformational change due to the presence the metal ions. More conformational analyses of steroid/metal ion mixtures are currently undergoing in our lab. Apart from this, the simulation scheme we report here can be applicable for studying organic and inorganic compounds as well. As demonstrated, the JH–H coupling constants deduced from a certain type of organic or inorganic compounds remain in principle invariant, only the relevant 1H chemical shifts might vary from sample to sample. By the same token, one can generate a set of 1H chemical shift database of a related compound. It shall be aware that the spectral patterns measured at different magnetic field strengths are rather different because the chemical shifts are field strength dependent and yet the JH–H coupling splitting are field strength independent. Aside, the 1H signal patterns of organic or inorganic compounds are undoubtedly sensitive to salt concentration and solvent being used. To avoid spectral overlaps due to solvent signal, one can use deuterated methanol as D-solvent in the NMR measurements. Thus, it is advised to measure the spectra under the same condition throughout the study, including the magnetic field strength and the solvent as well.
4. Materials and Methods
4.1. Sample Preparation
The commercially available androstanolone, epiandrosterone, prednisolone, testosterone, estradiol and hydrocortisone (purity ≥ 99%) were purchased from Sigma-Aldrich (St. Louis, MO, USA) and used without further purification. Pregnenolone derivative, namely, 3β, 21-dihydroxypregna-5-en-20-one was synthesized based on the following procedure. Potassium carbonate (25 mg, 0.18 mmol) was added to a solution of 3β, 21-acetoxypregna-5-en-20-one (200 mg, 0.54 mmol) in anhydrous methanol (20 mL) and the resulting mixture stirred at room temperature for 1 h. The reaction mixture was quenched with acid resin and filtered. The residue was purified using column chromatography on silica gel (hexane/EtOAc:4/1) to afford the desired product (195 mg, 98%) as a white solid. mp 271–274 °C. (Lit. [28] 273–274.5 °C), TLC (Rf = 0.37, EtOAc/hexane = 1/1) 1H NMR (500 MHz, CD3OD): δ 5.37–5.33 (m, 1H, 6-H), 4.21 (d, J = 19.4 Hz, 1H, 21-Hb), 4.15 (d, J = 19.4 Hz, 1H, 21-Ha), 3.44–3.36 (m, 1H, 3-H), 2.59 (dd, J = 10.2 Hz, J = 9.2 Hz, 1H, 17-H), 2.28–2.23 (m, 1H, 4α-H), 2.26–2.20 (m, 1H, 4β-H), 2.22–2.14 (m, 1H, 16β-H), 2.06–1.98 (m, 1H, 7β-H), 1.97–1.91 (m, 1H, 12β-H), 1.91–1.85 (m, 1H, 1β-H), 1.84–1.77 (m, 1H, 2α-H), 1.77–1.70 (m, 1H, 15α-H), 1.75–1.66 (m, 1H, 16α-H), 1.70–1.63 (m, 1H, 11α-H), 1.63–1.55 (m, 1H, 7α-H), 1.59–1.47 (m, 1H, 11β-H), 1.58–1.52 (m, 1H, 2β-H), 1.55–1.45 (m, 1H, 8-H), 1.47–1.39 (m, 1H, 12α-H), 1.35–1.25 (m, 1H, 15β-H), 1.25–1.17 (m, 1H, 14-H), 1.14–1.05 (m, 1H, 1α-H), 1.03 (s, 3H, 19-CH3), 1.05–0.97 (m, 1H, 9-H), 0.66 (s, 3H, 18-CH3); 13C NMR (125 MHz, CD3OD): δ 212.1, 142.4, 122.4, 72.5, 70.3, 60.0, 58.3, 51.7, 45.7, 43.1, 39.9, 38.7, 37.9, 33.4, 33.1, 32.4, 25.8, 24.1, 22.3, 20.0, 13.9; HRMS (EI+): m/z calcd for C21H32O3: 332.2351; found: 332.2358.
4.2. NMR Experiments
Steroids were dried via lyophilization for 3 h to remove adsorbed moisture completely before NMR detection. Approximately 3 mg of sample was dissolved in 500 µL of anhydrous d4-methanol (Sigma-Aldrich, St. Louis, MO, USA) and analyzed using high-resolution NMR spectroscopy. For sake of consistency, all NMR measurements were performed on Bruker AV500 MHz spectrometer (Bruker BioSpin GmbH, Rheinstetten, Germany) equipped with a 5 mm z-gradient CryoProbe Prodigy BBO probe head at 298 K. All spectra were calibrated using the residual deuterated solvent signals as an internal reference (d4-methanol, 1H δ 4.87 ppm; 13C δ 49.15 ppm) and processed with Topspin 3.6 (Bruker BioSpin GmbH, Germany). For 2D experiments, 1H/1H homonuclear and 1H/13C heteronuclear chemical shift correlations were performed with the advanced version, including HSQC, HMBC, COSY, and nuclear Overhauser effect spectroscopy. The 1H chemical shifts and JH–H coupling constants were deduced from the 1H NMR spectra via iterative full-spin analysis of steroids using the Daisy software package (Bruker BioSpin GmbH, Germany). The NMR subspectra were generated for steroidal rings of the steroidal compounds using the same software package.
4.3. Modelling of Steroid Structure and MD Simulation
Structures for compounds 1, 2, 3, 4, and 5 were retrieved from an online X-ray structure database while compound 7 structure was built using the GaussView software (version 4.1, Gaussian Inc., Wallingford, Connecticut, USA) [29,30]. Dihedral angles were initially set according to the calculated values from the J coupling constants. The OPLS-AA force field [29,30] was used for the simulation of all seven compounds. Using an OPLA force field basis model, simulation boxes containing the steroids and methanol solvents were generated. The GROMACS (2020.4) [31] package was employed as the MD engine to do the molecular dynamics simulations. All systems were analyzed comprising of the optimized steroid structures solvated with methanol inside a 5 nm cubic box. The system was initially subjected to energy minimization using the steepest descent method for 50,000 steps. The minimization step was followed by an equilibration step for 100 ps with a time-step of 2 femtoseconds at the canonical (NVT) ensemble while keeping the bonds for the steroids and methanol constrained using the LINCS algorithm. During NVT equilibration, the temperature of the system was maintained at 300 K. After NVT equilibration, it was followed by equilibration at an isothermal-isobaric (NPT) ensemble using the same parameters as in NVT equilibration while maintaining the system pressure at 1 bar using the Parrinello–Rahman isotropic coupling method. Afterward, MD simulations were then performed for all seven solvated steroid systems. After simulation, the final structure of the steroids was probed using GaussView 4.1, while setting the dihedral angles and the NOE data as angular and distance constraints, respectively.
Supplementary Materials
The following are available online, Figures S1 and S2: Solution 1H/13C 2D HSQC NMR spectrum of 1 and 2, Figures S3 and S4: Solution 1H/13C DEPT NMR spectrum of 1 and 2, Figures S5 and S6: Solution 1H/13C 2D HMBC NMR spectrum of 1 and 2, Figures S7 and S8: Solution 2D COSY NMR spectrum of 1–2, Figures S9–S12: Solution 1H/13C 2D HSQC NMR spectrum of 3–6, Figures S13–S15: Characteristic 1H NMR segmental spectra patterns of steroidal compound 4–6, Figure S16: Superimpositions of multiple doublet splitting patterns of overlapped signals of prednisolone in various combinations, Table S1: 13C chemical shift assignments of 1 and 2, Tables S2–S7: Dihedral angles deduced from the vicinal 3JH-H coupling constants of 1–7, Table S8: NOE constraints deduced from 2D NOESY experiments.
Author Contributions
Conceptualization: D.-L.M.T. and J.-J.S.; synthesis: D.W., investigation: D.W. and K.J.C.; methodology: D.W., K.J.C. and D.-L.M.T.; validation: S.S.-F.Y.; writing—original draft preparation: D.W. and K.J.C.; writing—review and editing: D.-L.M.T.; supervision: D.-L.M.T. and J.-J.S. All authors have read and agreed to the published version of the manuscript.
Funding
This research was funded by the Ministry of Science and Technology of Taiwan, grant MOST 108-2113-M-001-016 and 109-2113-M-001-030 (D.-L.M.T.).
Institutional Review Board Statement
Not applicable.
Informed Consent Statement
Not applicable.
Data Availability Statement
The data presented in this study are available on request from the corresponding author.
Acknowledgments
NMR spectra were collected at the Institute of Chemistry, Academia Sinica, and the High-field NMR Center (HFNMRC), Academia Sinica, supported by Academia Sinica Core Facility and Innovative Instrument Project (AS-CFII-108-112). We thank Claire Yang (Institute of Chemistry, Academia Sinica) for help in preparing the manuscript.
Conflicts of Interest
The authors declare there is no conflict of interest.
Sample Availability
Samples of the compounds are available from the authors.
References
- Bharti, S.K.; Roy, R. Quantitative 1H NMR spectroscopy. TrAC Trends Anal. Chem. 2012, 35, 5–26. [Google Scholar] [CrossRef]
- Irwin, C.; Van Reenen, M.; Mason, S.; Mienie, L.J.; Wevers, R.A.; Westerhuis, J.A.; Reinecke, C.J. The 1H-NMR-based metabolite profile of acute alcohol consumption: A metabolomics intervention study. PLoS ONE 2018, 13, e0196850. [Google Scholar] [CrossRef]
- Gardner, A.; Parkes, H.G.; Carpenter, G.H.; So, P.-W. Developing and Standardizing a Protocol for Quantitative Proton Nuclear Magnetic Resonance (1H NMR) Spectroscopy of Saliva. J. Proteome Res. 2018, 17, 1521–1531. [Google Scholar] [CrossRef]
- Lenz, E.M.; Wilson, I.D. Analytical Strategies in Metabonomics. J. Proteome Res. 2007, 6, 443–458. [Google Scholar] [CrossRef]
- Kozlova, T.; Thummel, C.S. Steroid Regulation of Postembryonic Development and Reproduction in Drosophila. Trends Endocrinol. Metab. 2000, 11, 276–280. [Google Scholar] [CrossRef]
- Morley, J.E. The politics of testosterone. J. Sex. Med. 2007, 4, 554–557. [Google Scholar] [CrossRef]
- Maser, C.; Janssens, P.A.; Hanke, W. Stimulation of interrenal secretion in amphibia. I. Direct effects of electrolyte concentration on steroid release. Gen. Comp. Endocrinol. 1982, 47, 458–466. [Google Scholar] [CrossRef]
- Enriori, P.J.; Enriori, C.L. The pathogenesis of osteoporosis in older women and men: A review. J. Steroid Biochem. Mol. Biol. 2002, 82, 1–6. [Google Scholar] [CrossRef]
- Miner, J.N.; Chang, W.; Chapman, M.S.; Finn, P.D.; Hong, M.H.; Lopez, F.J.; Marschke, K.B.; Rosen, J.; Schrader, W.; Turner, R.; et al. An Orally Active Selective Androgen Receptor Modulator Is Efficacious on Bone, Muscle, and Sex Function with Reduced Impact on Prostate. Endocrinology 2007, 148, 363–373. [Google Scholar] [CrossRef]
- Bodenhausen, G.; Ruben, D.J. Natural abundance nitrogen-15 NMR by enhanced heteronuclear spectroscopy. Chem. Phys. Lett. 1980, 69, 185–189. [Google Scholar] [CrossRef]
- Bax, A.; Summers, M.F. Proton and carbon-13 assignments from sensitivity-enhanced detection of heteronuclear multiple-bond connectivity by 2D multiple quantum NMR. J. Am. Chem. Soc. 1986, 108, 2093–2094. [Google Scholar] [CrossRef]
- Aue, W.P.; Bartholdi, E.; Ernst, R.R. Two-dimensional spectroscopy. Application to nuclear magnetic resonance. J. Chem. Phys. 1976, 64, 2229–2246. [Google Scholar] [CrossRef]
- Lin, Y.; Zeng, Q.; Lin, L.; Chen, Z.; Barker, P.B. High-resolution methods for the measurement of scalar coupling constants. Prog. Nucl. Magn. Reson. Spectrosc. 2018, 109, 135–159. [Google Scholar] [CrossRef] [PubMed]
- Napolitano, J.G.; Gödecke, T.; Rodríguez-Brasco, M.F.; Jaki, B.U.; Chen, S.-N.; Lankin, D.C.; Pauli, G.F. The Tandem of Full Spin Analysis and qHNMR for the Quality Control of Botanicals Exemplified with Ginkgo biloba. J. Nat. Prod. 2012, 75, 238–248. [Google Scholar] [CrossRef] [PubMed]
- Napolitano, J.G.; Lankin, D.C.; McAlpine, J.B.; Niemitz, M.; Korhonen, S.-P.; Chen, S.-N.; Pauli, G.F. Proton Fingerprints Portray Molecular Structures: Enhanced Description of the1H NMR Spectra of Small Molecules. J. Org. Chem. 2013, 78, 9963–9968. [Google Scholar] [CrossRef]
- Pauli, G.F.; Chen, S.-N.; Lankin, D.C.; Bisson, J.; Case, R.J.; Chadwick, L.R.; Gödecke, T.; Inui, T.; Krunic, A.; Jaki, B.U.; et al. Essential Parameters for Structural Analysis and Dereplication by1H NMR Spectroscopy. J. Nat. Prod. 2014, 77, 1473–1487. [Google Scholar] [CrossRef] [PubMed]
- Becerra-Martínez, E.; Ramírez-Gualito, K.E.; Pérez-Hernández, N.; Joseph-Nathan, P. Total 1H NMR assignment of 3β-acetoxypregna-5,16-dien-20-one. Steroids 2015, 104, 208–213. [Google Scholar] [CrossRef] [PubMed]
- Hayamizu, K.; Kamo, O. Complete assignments of the1H and13C NMR spectra of testosterone and 17α-methyltestosterone and the1H parameters obtained from 600 MHz spectra. Magn. Reson. Chem. 1990, 28, 250–256. [Google Scholar] [CrossRef]
- Hu, J.; Zhang, Z.; Shen, W.-J.; Azhar, S. Cellular cholesterol delivery, intracellular processing and utilization for biosynthesis of steroid hormones. Nutr. Metab. 2010, 7, 47. [Google Scholar] [CrossRef] [PubMed]
- Bothner-By, A.A. Geminal and vicinal proton-proton coupling constants in organic compounds. In Advances in Magnetic and Optical Resonance; Waugh, J.S., Ed.; Academic Press: Cambridge, MA, USA, 1965; Volume 1, pp. 195–316. [Google Scholar]
- Information, N.C.f.B. Androstanolone, Pubchem Compound Summary for Cid 10635. Available online: https://pubchem.ncbi.nlm.nih.gov/compound/Androstanolone (accessed on 4 February 2021).
- Information, N.C.f.B. Epiandrosterone, Pubchem Compound Summary for Cid 441302. Available online: https://pubchem.ncbi.nlm.nih.gov/compound/Epiandrosterone (accessed on 4 February 2021).
- Thakkar, A.L.; Jones, N.D.; Rose, H.A.; Tensmeyer, L.G.; Hall, N.A. Crystallographic data for testosterone hydrate and anhydrate. Acta Crystallogr. Sect. B Struct. Crystallogr. Cryst. Chem. 1970, 26, 1184. [Google Scholar] [CrossRef]
- Suitchmezian, V.; Jess, I.; Sehnert, J.; Seyfarth, L.; Senker, J.; Näther, C. Structural, Thermodynamic, and Kinetic Aspects of the Polymorphism and Pseudopolymorphism of Prednisolone (11,17α,21-Trihydroxy-1,4-pregnadien-3,20-dion). Cryst. Growth Des. 2008, 8, 98–107. [Google Scholar] [CrossRef]
- Roberts, P.J.; Coppola, J.C.; Isaacs, N.W.; Kennard, O. Crystal and molecular structure of cortisol (11β,17α,21-trihydroxypregn-4-ene-3,20-dione) methanol solvate. J. Chem. Soc. Perkin Trans. 1973, 2, 774–781. [Google Scholar] [CrossRef]
- Bordner, J.; Hennessee, G.L.A.; Chandross, R.J. Pregnanes pr116 3b-hydroxy-s-pregnene-zo-one pregnenolone. Cryst. Struct. Comm. 1978, 7, 513–515. [Google Scholar]
- Carillo, K.D.; Wu, D.; Lin, S.-C.; Tsai, S.-L.; Shie, J.-J.; Tzou, D.-L.M. Magnesium and calcium reveal different chelating effects in a steroid compound: A model study of prednisolone using NMR spectroscopy. Steroids 2019, 150, 108429. [Google Scholar] [CrossRef] [PubMed]
- Hamilton, N.M.; Dawson, M.; Fairweather, E.E.; Hamilton, N.S.; Hitchin, J.R.; James, D.I.; Jones, S.D.; Jordan, A.M.; Lyons, A.J.; Small, H.F.; et al. Novel Steroid Inhibitors of Glucose 6-Phosphate Dehydrogenase. J. Med. Chem. 2012, 55, 4431–4445. [Google Scholar] [CrossRef] [PubMed]
- Robertson, M.J.; Tirado-Rives, J.; Jorgensen, W.L. Improved Peptide and Protein Torsional Energetics with the OPLS-AA Force Field. J. Chem. Theory Comput. 2015, 11, 3499–3509. [Google Scholar] [CrossRef]
- Jorgensen, W.L.; Maxwell, D.S.; Tirado-Rives, J. Development and Testing of the OPLS All-Atom Force Field on Conformational Energetics and Properties of Organic Liquids. J. Am. Chem. Soc. 1996, 118, 11225–11236. [Google Scholar] [CrossRef]
- Abraham, M.J.; Murtola, T.; Schulz, R.; Páll, S.; Smith, J.C.; Hess, B.; Lindahl, E. GROMACS: High performance molecular simulations through multi-level parallelism from laptops to supercomputers. SoftwareX 2015, 1–2, 19–25. [Google Scholar] [CrossRef]
Publisher’s Note: MDPI stays neutral with regard to jurisdictional claims in published maps and institutional affiliations. |
© 2021 by the authors. Licensee MDPI, Basel, Switzerland. This article is an open access article distributed under the terms and conditions of the Creative Commons Attribution (CC BY) license (https://creativecommons.org/licenses/by/4.0/).



















