6,7,4′-Trihydroxyflavanone Mitigates Methamphetamine-Induced Neurotoxicity in SH-SY5y Cells via Nrf2/heme Oxyganase-1 and PI3K/Akt/mTOR Signaling Pathways
Abstract
1. Introduction
2. Results
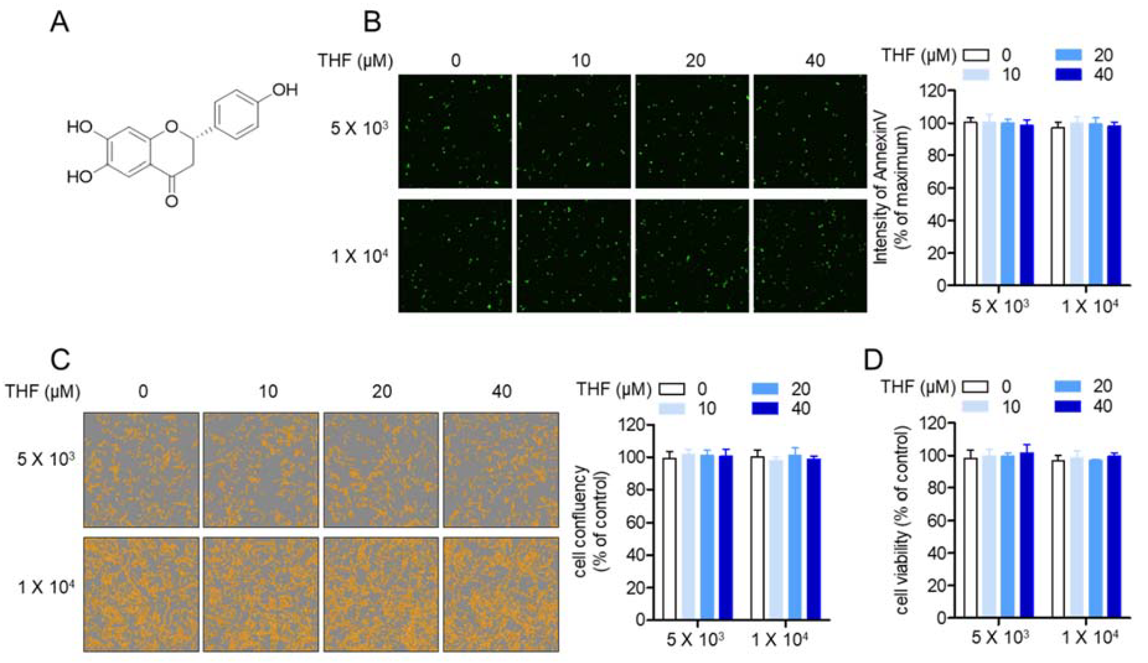
2.1. Treatment with THF Does Not Have a Negative Effect on SH-SY5y Neuronal Cells
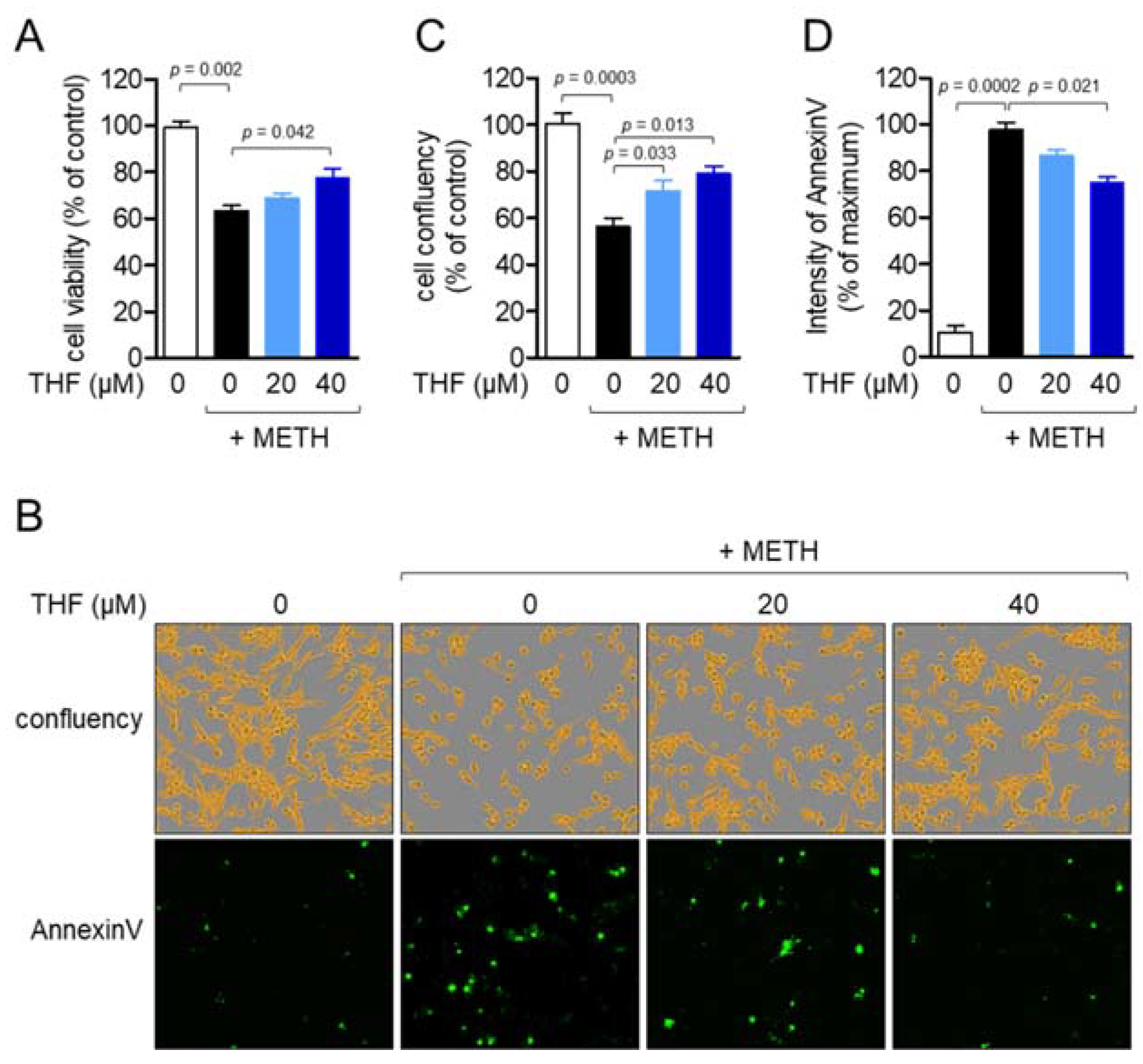
2.2. THF Attenuates METH-Induced Neurotoxicity in SH-SY5y Neuronal Cells
2.3. THF Modulates the Expression of Apoptosis-Related Proteins in METH-Exposed Condition
2.4. THF Regulates METH-Induced Oxidative Stress in SH-SY5y Cells
2.5. THF Restores PI3K/Akt/mTOR Phosphorylation in METH-Exposed SH-SY5y Cells
2.6. THF Induces Nrf2 Nuclear Translocation and HO-1 Expression in SH-SY5y Cells
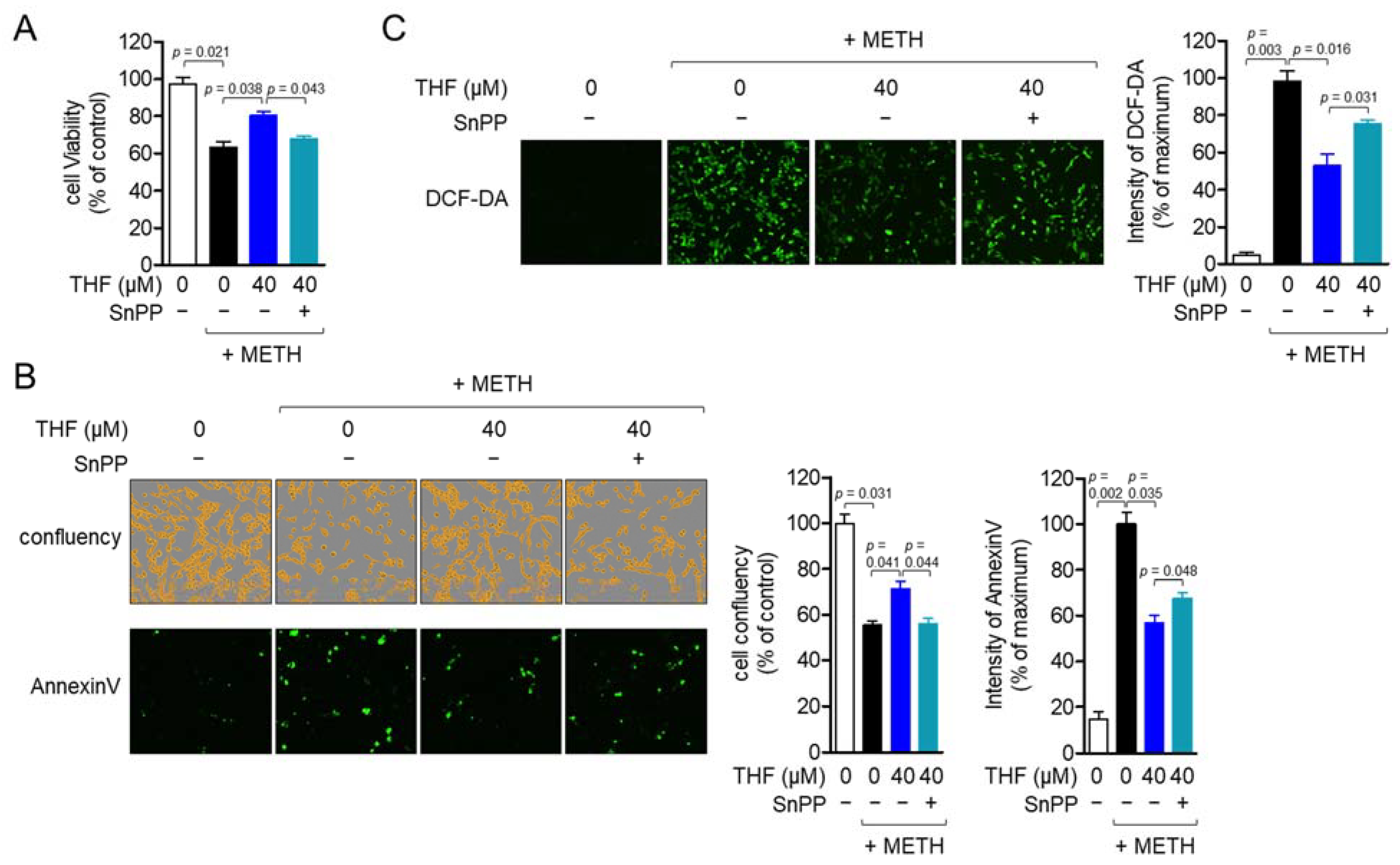
2.7. Induction of HO-1 by THF Treatment Attenuates METH-Induced Neurotoxicity
2.8. Post-Treatment with THF Possesses a Protective Effect on METH-Induced Neurotoxicity
3. Discussion
4. Materials and Methods
4.1. Cells
4.2. Preparation of THF from Dalbergia Odorifera
4.3. Reagents and Antibodies
4.4. Determination of Confluency and Intensity of Annexin V
4.5. MTT Viability Assay
4.6. Western Blot Analysis
4.7. Quantitative Real-Time PCR Analysis
4.8. Determination of ROS Production Using IncuCyte Imaging System
4.9. Determination of Nrf2 Nuclear Translocation
4.10. Statistical Analysis
Supplementary Materials
Author Contributions
Funding
Institutional Review Board Statement
Informed Consent Statement
Data Availability Statement
Conflicts of Interest
Sample Availability
References
- Parrott, A.C. MDMA in humans: Factors which affect the neuropsychobiological profiles of recreational ecstasy users, the integrative role of bioenergetic stress. J. Psychopharmacol. 2006, 20, 147–163. [Google Scholar] [CrossRef] [PubMed]
- Kalant, H. The pharmacologicy and toxicology of “ecstasy” (MDMA) and related drugs. Can. Med. Assoc. J. 2001, 165, 917–928. [Google Scholar]
- Xu, X.; Huang, E.; Luo, B.; Cai, D.; Zhao, X.; Luo, Q.; Jin, Y.; Chen, L.; Wang, Q.; Liu, C.; et al. Methamphetamine exposure triggers apoptosis and autophagy in neuronal cells by activating the C/EBPb-related signaling pathway. FASEB J. 2018, 32, 6737–6759. [Google Scholar] [CrossRef] [PubMed]
- Kita, T.; Takeshima, M.; Wagner, G.C.; Hozumi, H.; Miyazaki, I.; Asanuma, M. New perspectives on the mechanism of methamphetamine-induced neurotoxicity. Nihon Shinkei Seishin Yakurigaku Zasshi 2008, 28, 49–61. [Google Scholar] [PubMed]
- Shukla, M.; Vincent, B. The multi-faceted impact of methamphetamine on Alzheimer’s disease: From a triggering role to a possible therapeutic use. Ageing Res. Rev. 2020, 60, 101062. [Google Scholar] [CrossRef] [PubMed]
- Granado, N.; Ares-Santos, S.; Moratalla, R. Methamphetamine and parkinson’s disease. Parkinsons Dis. 2013, 2013, 308052. [Google Scholar] [CrossRef] [PubMed]
- Jeng, W.; Ramkissoon, A.; Parman, T.; Wells, P.G. Prostaglandin H synthase-catalyzed bioactivation of amphetamines to free radical intermediates that cause CNS regional DNA oxidation and nerve terminal degeneration 1. FASEB J. 2006, 20, 638–650. [Google Scholar] [CrossRef] [PubMed]
- Jayanthi, S.; Ladenheim, B.; Cadet, J.L. Methamphetamine-Induced Changes in Antioxidant Enzymes and Lipid Peroxidation in Copper/Zinc-Superoxide Dismutase Transgenic Mice. Ann. N. Y. Acad. Sci. 1998, 844, 92–102. [Google Scholar] [CrossRef] [PubMed]
- Kesic, M.J.; Simmons, S.O.; Bauer, R.; Jaspers, I. Nrf2 expression modifies influenza A entry and replication in nasal epithelial cells. Free Radic. Biol. Med. 2011, 51, 444–453. [Google Scholar] [CrossRef] [PubMed]
- Kundu, J.; Kim, D.H.; Kundu, J.K.; Chun, K.S. Thymoquinone induces heme oxygenase-1 expression in HaCaT cells via Nrf2/ARE activation: Akt and AMPKα as upstream targets. Food Chem. Toxicol. 2014, 65, 18–26. [Google Scholar] [CrossRef] [PubMed]
- Chen, L.; Yang, R.; Qiao, W.; Zhang, W.; Chen, J.; Mao, L.; Goltzman, D.; Miao, D. 1,25-Dihydroxyvitamin D exerts an antiaging role by activation of Nrf2-antioxidant signaling and inactivation of p16/p53-senescence signaling. Aging Cell 2019, 18, e12951. [Google Scholar] [CrossRef] [PubMed]
- Mendonca, P.; Soliman, K.F.A. Flavonoids activation of the transcription factor NRF2 as a hypothesis approach for the prevention and modulation of SARS-CoV-2 infection severity. Antioxidants 2020, 9, 659. [Google Scholar] [CrossRef] [PubMed]
- Itoh, K.; Wakabayashi, N.; Katoh, Y.; Ishii, T.; Igarashi, K.; Engel, J.D.; Yamamoto, M. Keap1 represses nuclear activation of antioxidant responsive elements by Nrf2 through binding to the amino-terminal Neh2 domain. Genes Dev. 1999, 13, 76–86. [Google Scholar] [CrossRef] [PubMed]
- Lee, J.M.; Calkins, M.J.; Chan, K.; Kan, Y.W.; Johnson, J.A. Identification of the NF-E2-related factor-2-dependent genes conferring protection against oxidative stress in primary cortical astrocytes using oligonucleotide microarray analysis. J. Biol. Chem. 2003, 278, 12029–12038. [Google Scholar] [CrossRef] [PubMed]
- Dhénaut, A.; Hollenbach, S.; Eckert, I.; Epe, B.; Boiteux, S.; Radicella, J.P. Characterization of hOGG1 promoter structure, expression during cell cycle and overexpression in mammalian cells. Adv. Exp. Med. Biol. 2001, 500, 613–616. [Google Scholar] [PubMed]
- Singh, B.; Chatterjee, A.; Ronghe, A.M.; Bhat, N.K.; Bhat, H.K. Antioxidant-mediated up-regulation of OGG1 via NRF2 induction is associated with inhibition of oxidative DNA damage in estrogen-induced breast cancer. BMC Cancer 2013, 13, 353. [Google Scholar] [CrossRef] [PubMed]
- Petrache, I.; Otterbein, L.E.; Alam, J.; Wiegand, G.W.; Choi, A.M.K. Heme oxygenase-1 inhibits TNF-α-induced apoptosis in cultured fibroblasts. Am. J. Physiol. Lung Cell. Mol. Physiol. 2000, 278, L312–L319. [Google Scholar] [CrossRef] [PubMed]
- Nakamura, K.; Kageyama, S.; Yue, S.; Huang, J.; Fujii, T.; Ke, B.; Sosa, R.A.; Reed, E.F.; Datta, N.; Zarrinpar, A.; et al. Heme oxygenase-1 regulates sirtuin-1–autophagy pathway in liver transplantation: From mouse to human. Am. J. Transplant. 2018, 18, 1110–1121. [Google Scholar] [CrossRef] [PubMed]
- Yamamoto, H.; Saito, M.; Goto, T.; Ueshima, K.; Ishida, M.; Hayashi, S.; Ikoma, K.; Mazda, O.; Kubo, T. Heme oxygenase-1 prevents glucocorticoid and hypoxia-induced apoptosis and necrosis of osteocyte-like cells. Med. Mol. Morphol. 2019, 52, 173–180. [Google Scholar] [CrossRef] [PubMed]
- Saudemont, A.; Colucci, F. PI3K signaling in lymphocyte migration. Cell Cycle 2009, 8, 3307–3310. [Google Scholar] [CrossRef] [PubMed][Green Version]
- Liu, H.Q.; An, Y.W.; Hu, A.Z.; Li, M.H.; Wu, J.L.; Liu, L.; Shi, Y.; Cui, G.H.; Chen, Y. Critical roles of the PI3K-Akt-mTOR signaling pathway in apoptosis and autophagy of astrocytes induced by methamphetamine. Open Chem. 2019, 17, 96–104. [Google Scholar] [CrossRef]
- Meng, X.; Zhang, C.; Guo, Y.; Han, Y.; Wang, C.; Chu, H.; Kong, L.; Ma, H. TBHQ Attenuates Neurotoxicity Induced by Methamphetamine in the VTA through the Nrf2/HO-1 and PI3K/AKT Signaling Pathways. Oxid. Med. Cell. Longev. 2020, 2020, 8787156. [Google Scholar] [CrossRef] [PubMed]
- Kim, E.N.; Kim, Y.G.; Lee, J.H.; Min, B.S.; Jeong, G.S. 6,7,4′-Trihydroxyflavone inhibits osteoclast formation and bone resorption in vitro and in vivo. Phyther. Res. 2019, 33, 2948–2959. [Google Scholar] [CrossRef] [PubMed]
- Lee, D.S.; Kim, K.S.; Ko, W.; Li, B.; Keo, S.; Jeong, G.S.; Oh, H.; Kim, Y.C. The neoflavonoid latifolin isolated from meoh extract of Dalbergia odorifera attenuates inflammatory responses by inhibiting NF-κB activation via Nrf2-mediated heme oxygenase-1 expression. Phyther. Res. 2014, 28, 1216–1223. [Google Scholar] [CrossRef] [PubMed]
- Lee, H.-S.; Jeong, G.-S. 6,7,4′-Trihydroxyflavanone Protects Against Dextran Sulfate Sodium-Induced Colitis by Regulating the Activity of T Cells and Colon Cells In Vivo. Int. J. Mol. Sci. 2021, 22, 2083. [Google Scholar] [CrossRef] [PubMed]
- Lee, H.S.; Jeong, G.S. 6,7,4′-Trihydroxyflavanone Prevents Methamphetamine-Induced T Cell Deactivation by Protecting the Activated T Cells from Apoptosis. Am. J. Chin. Med. 2021, 49, 95–111. [Google Scholar] [CrossRef] [PubMed]
- Lee, H.-S.; Jeong, G.-S. Protective Effects of 6,7,4′-Trihydroxyflavanone on Hypoxia-Induced Neurotoxicity by Enhancement of HO-1 through Nrf2 Signaling Pathway. Antioxidants 2021, 10, 341. [Google Scholar] [CrossRef] [PubMed]
- McDonnell-Dowling, K.; Kelly, J. The Role of Oxidative Stress in Methamphetamine-induced Toxicity and Sources of Variation in the Design of Animal Studies. Curr. Neuropharmacol. 2017, 15, 300–314. [Google Scholar] [CrossRef] [PubMed]
- Yu, J.S.L.; Cui, W. Proliferation, survival and metabolism: The role of PI3K/AKT/ mTOR signalling in pluripotency and cell fate determination. Development 2016, 143, 3050–3060. [Google Scholar] [CrossRef] [PubMed]
- Lee, H.-S.; Kim, E.-N.; Jeong, G.-S. Lupenone Protects Neuroblastoma SH-SY5y Cells Against Methamphetamine-Induced Apoptotic Cell Death via PI3K/Akt/mTOR Signaling Pathway. Int. J. Mol. Sci. 2020, 21, 1617. [Google Scholar] [CrossRef] [PubMed]
- Xiong, Q.; Tian, X.; Li, W.; Chen, L.; Zhou, M.; Xu, C.; Ru, Q. Sulforaphane alleviates methamphetamine-induced oxidative damage and apoptosis via the Nrf2-mediated pathway in vitro and in vivo. Food Agric. Immunol. 2020, 31, 859–880. [Google Scholar] [CrossRef]
- Le, L.; Fu, H.; Lv, Q.; Bai, X.; Zhao, Y.; Xiang, J.; Jiang, B.; Hu, K.; Chen, S. The protective effects of the native flavanone flavanomarein on neuronal cells damaged by 6-OHDA. Phytomedicine 2019, 53, 193–204. [Google Scholar] [CrossRef] [PubMed]
- Kiasalari, Z.; Khalili, M.; Baluchnejadmojarad, T.; Roghani, M. Protective Effect of Oral Hesperetin Against Unilateral Striatal 6-Hydroxydopamine Damage in the Rat. Neurochem. Res. 2016, 41, 1065–1072. [Google Scholar] [CrossRef] [PubMed]
- Hwang, S.L.; Yen, G.C. Neuroprotective effects of the citrus flavanones against H2O2-induced cytotoxicity in PC12 cells. J. Agric. Food Chem. 2008, 56, 859–864. [Google Scholar] [CrossRef] [PubMed]
- Tang, C.; Lu, Y.H.; Xie, J.H.; Wang, F.; Zou, J.N.; Yang, J.S.; Xing, Y.Y.; Xi, T. Downregulation of survivin and activation of caspase-3 through the PI3K/Akt pathway in ursolic acid-induced HepG2 cell apoptosis. Anticancer. Drugs 2009, 20, 249–258. [Google Scholar] [CrossRef] [PubMed]
- Jover-Mengual, T.; Miyawaki, T.; Latuszek, A.; Alborch, E.; Zukin, R.S.; Etgen, A.M. Acute estradiol protects CA1 neurons from ischemia-induced apoptotic cell death via the PI3K/Akt pathway. Brain Res. 2010, 1321, 1–12. [Google Scholar] [CrossRef] [PubMed]
- Reddy, N.M.; Potteti, H.R.; Vegiraju, S.; Chen, H.J.; Tamatam, C.M.; Reddy, S.P. PI3K-AKT signaling via Nrf2 protects against hyperoxia-induced acute lung injury, but promotes inflammation post-injury independent of Nrf2 in mice. PLoS ONE 2015, 10, e0129676. [Google Scholar] [CrossRef] [PubMed]
- Jayanthi, S.; McCoy, M.T.; Beauvais, G.; Ladenheim, B.; Gilmore, K.; Wood, W.; Becker, K.; Cadet, J.L. Methamphetamine Induces Dopamine D1 Receptor-Dependent Endoplasmic Reticulum Stress-Related Molecular Events in the Rat Striatum. PLoS ONE 2009, 4, e6092. [Google Scholar] [CrossRef] [PubMed]
- Shen, C.C.; Cheng, J.J.; Lay, H.L.; Wu, S.Y.; Ni, C.L.; Teng, C.M.; Chen, C.C. Cytotoxic apigenin derivatives from Chrysopogon aciculatis. J. Nat. Prod. 2012, 75, 198–201. [Google Scholar] [CrossRef] [PubMed]








Publisher’s Note: MDPI stays neutral with regard to jurisdictional claims in published maps and institutional affiliations. |
© 2021 by the authors. Licensee MDPI, Basel, Switzerland. This article is an open access article distributed under the terms and conditions of the Creative Commons Attribution (CC BY) license (https://creativecommons.org/licenses/by/4.0/).
Share and Cite
Lee, H.-S.; Jeong, G.-S. 6,7,4′-Trihydroxyflavanone Mitigates Methamphetamine-Induced Neurotoxicity in SH-SY5y Cells via Nrf2/heme Oxyganase-1 and PI3K/Akt/mTOR Signaling Pathways. Molecules 2021, 26, 2442. https://doi.org/10.3390/molecules26092442
Lee H-S, Jeong G-S. 6,7,4′-Trihydroxyflavanone Mitigates Methamphetamine-Induced Neurotoxicity in SH-SY5y Cells via Nrf2/heme Oxyganase-1 and PI3K/Akt/mTOR Signaling Pathways. Molecules. 2021; 26(9):2442. https://doi.org/10.3390/molecules26092442
Chicago/Turabian StyleLee, Hyun-Su, and Gil-Saeng Jeong. 2021. "6,7,4′-Trihydroxyflavanone Mitigates Methamphetamine-Induced Neurotoxicity in SH-SY5y Cells via Nrf2/heme Oxyganase-1 and PI3K/Akt/mTOR Signaling Pathways" Molecules 26, no. 9: 2442. https://doi.org/10.3390/molecules26092442
APA StyleLee, H.-S., & Jeong, G.-S. (2021). 6,7,4′-Trihydroxyflavanone Mitigates Methamphetamine-Induced Neurotoxicity in SH-SY5y Cells via Nrf2/heme Oxyganase-1 and PI3K/Akt/mTOR Signaling Pathways. Molecules, 26(9), 2442. https://doi.org/10.3390/molecules26092442
