Cytotoxicity and Apoptosis Effects of Curcumin Analogue (2E,6E)-2,6-Bis(2,3-Dimethoxybenzylidine) Cyclohexanone (DMCH) on Human Colon Cancer Cells HT29 and SW620 In Vitro
Abstract
1. Introduction
2. Results
2.1. DMCH Inhibits the Cell Proliferation of SW620 and HT29
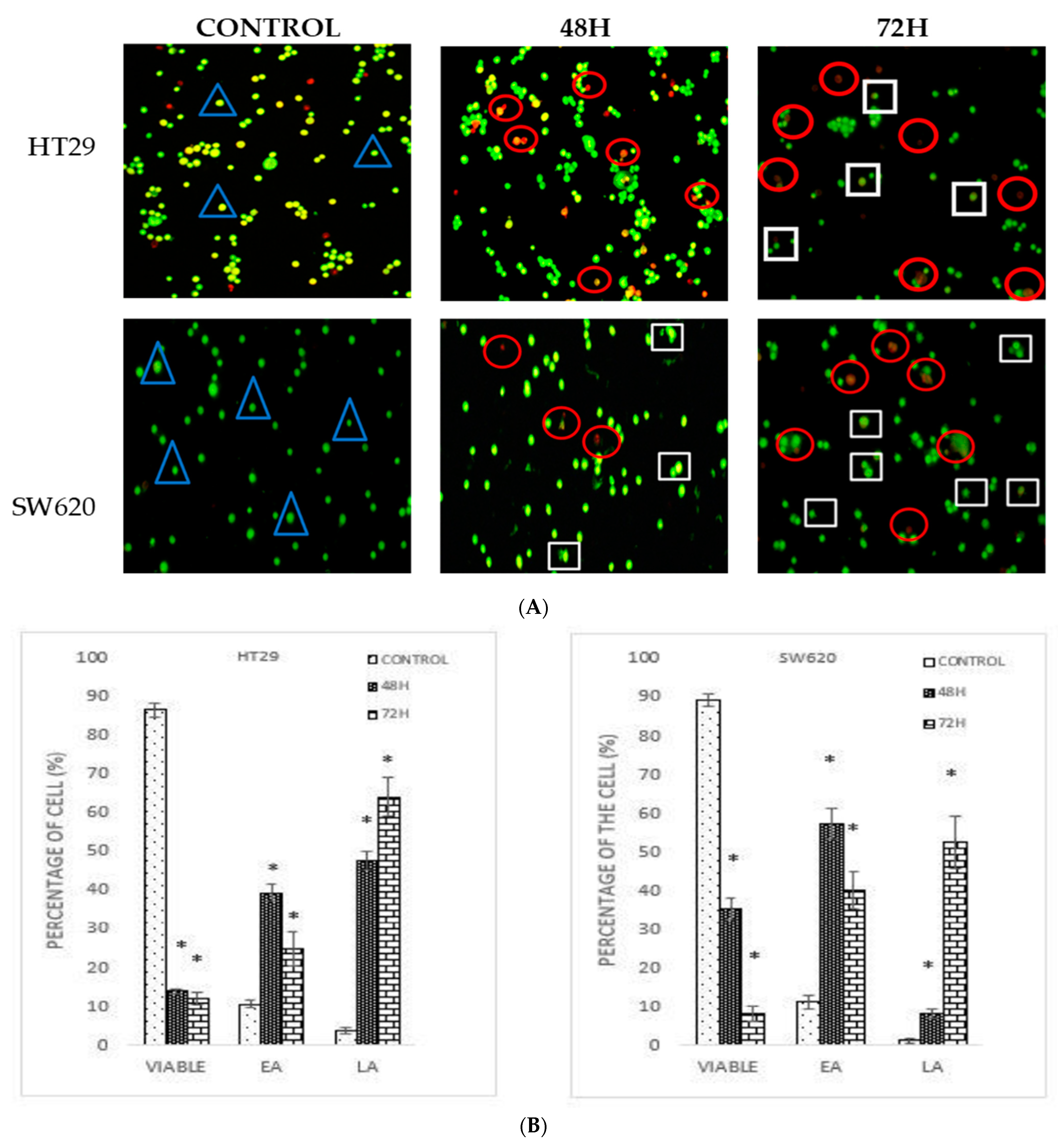
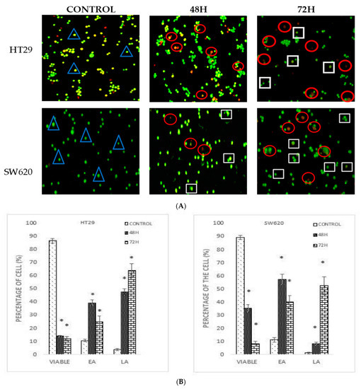
2.2. DMCH Alters the Morphology and Induces Apoptosis in SW620 and HT29
2.3. DMCH Induces Apoptotic Cell Death in Colon Cancer Cells HT29 and SW620
2.4. DMCH Induces Cell Cycle Accumulation at Sub-G0/G1 in HT29 and SW620
2.5. DMCH Induces Changes in the Mitochondrial Membrane Potential in SW620 and HT29
2.6. DMCH Regulates Several Apoptosis-Related Genes and Proteins
3. Discussion
4. Materials and Methods
4.1. Synthesis of (2E,6E)-2,6-Bis(2,3-Dimethoxybenzylidene) Cyclohexanone (DMCH)
4.2. Cell Culture
4.3. Cell Viability Assay (MTT Assay)
4.4. Cell Treatment
4.5. Acridine Orange/Propidium Iodide (AO/PI) Double Staining Assay
4.6. Cell Cycle Analysis
4.7. Annexin V/FITC Assay
4.8. JC-1 (Mitoscreen) Assay
4.9. Proteome Profiler Angiogenesis
4.10. Statistical Analysis
5. Conclusions
Author Contributions
Funding
Institutional Review Board Statement
Informed Consent Statement
Data Availability Statement
Conflicts of Interest
Sample Availability
References
- De Rosa, M.; Rega, D.; Costabile, V.; Duraturo, F.; Niglio, A.; Izzo, P.; Pace, U.; Delrio, P. The biological complexity of colorectal cancer: Insights into biomarkers for early detection and personalized care. Ther. Adv. Gastroenterol. 2016, 9, 861–886. [Google Scholar] [CrossRef] [PubMed]
- Aziah, A.M.; Hashimah, B.; Nirmal, K.; Siti Zubaidah, A.R.; Puteri, N.A.; Nabihah, A.; Sukumaran, R.; Balqis, B.; Nadia, S.M.R.; Sharifah, S.S.S.; et al. Malaysia National Cancer Registry Report (MNCR) 2012–2016. Natl. Cancer Registry NCI 2019, 3, 34–37. [Google Scholar]
- Ahad, S.; Figueredo, E.J. Laparoscopic Colectomy. Medscape Gen. Med. 2007, 9, 37. [Google Scholar]
- Abidin, S.A.Z.; Rajadurai, P.; Chowdhury, E.H.; Othman, I.; Naidu, R. Cytotoxic, Anti-Proliferative and Apoptosis Activity of l-Amino Acid Oxidase from Malaysian Cryptelytrops purpureomaculatus (CP-LAAO) Venom on Human Colon Cancer Cells. Molecules 2018, 23, 1388. [Google Scholar] [CrossRef]
- Nobili, S.; Lippi, D.; Witort, E.; Donnini, M.; Bausi, L.; Mini, E.; Capaccioli, S. Natural compounds for cancer treatment and prevention. Pharmacol. Res. 2009, 59, 365–378. [Google Scholar] [CrossRef]
- Dholwani, K.K.; Saluja, A.K.; Gupta, A.R.; Shah, D.R. A review on plant-derived natural products and their analogs with anti-tumor activity. Indian J. Pharmacol. 2008, 40, 49–58. [Google Scholar] [CrossRef]
- Ali, N.M.; Yeap, S.K.; Abu, N.; Lim, K.L.; Ky, H.; Pauzi, A.Z.M.; Ho, W.Y.; Tan, S.W.; Alan-Ong, H.K.; Zareen, S.; et al. Synthetic curcumin derivative DK1 possessed G2/M arrest and induced apoptosis through accumulation of intracellular ROS in MCF-7 breast cancer cells. Cancer Cell Int. 2017, 17, 30. [Google Scholar] [CrossRef] [PubMed]
- Zhang, X.; Tian, Y.; Li, Z.; Tian, X.; Sun, H.; Liu, H.; Moore, A.; Ran, C. Design and Synthesis of Curcumin Analogues for in Vivo Fluorescence Imaging and Inhibiting Copper-Induced Cross-Linking of Amyloid Beta Species in Alzheimer’s Disease. J. Am. Chem. Soc. 2013, 135, 16397–16409. [Google Scholar] [CrossRef] [PubMed]
- Srinivasan, M. Effect of curcumin on blood sugar as seen in a diabetic subject. Indian J. Med. Sci. 1972, 26, 269–270. [Google Scholar] [PubMed]
- Ming-Tatt, L.; Khalivulla, S.I.; Akhtar, M.N.; Mohamad, A.S.; Perimal, E.K.; Khalid, M.H.; Akira, A.; Lajis, N.H.; Israf, D.S.; Sulaiman, M.R. Antinociceptive activity of a synthetic curcuminoid analogue, 2,6-bis-(4-hydroxy-3- methoxybenzylidene) cyclohexanone, on nociception-induced models in mice. Basic Clin. Pharmacol. Toxicol. 2012, 110, 275–282. [Google Scholar] [CrossRef] [PubMed]
- Razak, N.A.; Akhtar, M.N.; Abu, N.; Ho, W.Y.; Tan, S.W.; Zareen, S.; Tajuddin, S.N.; Long, K.; Yeap, S.K.; Alitheen, N.B. In vivo anti-tumor effect of curcumin derivative(2E,6E)-2,6-bis(4-hydroxy-3-methoxybenzylidene) cyclohexanone (BHMC) on 4T1 breast cancer cells. RSC Adv. 2017, 7, 36185–36192. [Google Scholar] [CrossRef]
- Zamrus, S.N.H.; Akhtar, M.N.; Yeap, S.K.; Quah, C.K.; Loh, W.-S.; Alitheen, N.B.; Zareen, S.; Tajuddin, S.N.; Hussin, Y.; Shah, S.A.A. Design, synthesis and cytotoxic effects of curcuminoids on HeLa, K562, MCF-7 and MDA-MB-231 cancer cell lines. Chem. Cent. J. 2018, 12, 31. [Google Scholar] [CrossRef] [PubMed]
- Baharara, J.; Namvar, F.; Ramezani, T.; Mousavi, M.; Mohamad, R. Silver Nanoparticles Biosynthesized Using Achillea biebersteinii Flower Extract: Apoptosis Induction in MCF-7 Cells via Caspase Activation and Regulation of Bax and Bcl-2 Gene Expression. Molecules 2015, 20, 2693–2706. [Google Scholar] [CrossRef] [PubMed]
- Aziz, M.N.M.; Hussin, Y.; Rahim, N.F.C.; Nordin, N.; Mohamad, N.E.; Yeap, S.K.; Yong, C.Y.; Masarudin, M.J.; Cheah, Y.K.; Abu, N.; et al. Curcumin Analog DK1 Induces Apoptosis in Human Osteosarcoma Cells In Vitro through Mitochondria-Dependent Signaling Pathway. Molecules 2018, 23, 75. [Google Scholar] [CrossRef]
- Zhao, Z.; Yang, Y.; Liu, W.; Li, Z. T59, a New Compound Reconstructed from Curcumin, Induces Cell Apoptosis through Reactive Oxygen Species Activation in Human Lung Cancer Cells. Molecules 2018, 23, 1251. [Google Scholar] [CrossRef]
- Xue, C.; Pasolli, H.A.; Piscopo, I.; Gros, D.J.; Liu, C.; Chen, Y.; Chiao, J.W. Mitochondrial structure alteration in human prostate cancer cells upon initial interaction with a chemo-preventive agent phenethyl isothiocyanate. Cancer Cell Int. 2014, 14, 30. [Google Scholar] [CrossRef]
- Chakravarthi, B.V.; Sujay, R.; Kuriakose, G.C.; Karande, A.A.; Jayabaskaran, C. Inhibition of cancer cell proliferation and apoptosis-inducing activity of fungal Taxol and its precursor baccatin III purified from endophytic Fusarium solani. Cancer Cell Int. 2013, 13, 105. [Google Scholar] [CrossRef] [PubMed]
- Hussin, Y.; Aziz, M.N.M.; Rahim, N.F.C.; Yeap, S.K.; Mohamad, N.E.; Masarudin, M.J.; Nordin, N.; Rahman, N.M.A.-N.A.; Yong, C.Y.; Akhtar, M.N.; et al. DK1 Induces Apoptosis via Mitochondria-Dependent Signaling Pathway in Human Colon Carcinoma Cell Lines In Vitro. Int. J. Mol. Sci. 2018, 19, 1151. [Google Scholar] [CrossRef] [PubMed]
- Elmore, S. Apoptosis: A Review of Programmed Cell Death. Toxicol. Pathol. 2007, 35, 495–516. [Google Scholar] [CrossRef] [PubMed]
- Karimian, H.; Mohan, S.; Moghadamtousi, S.Z.; Fadaeinasab, M.; Razavi, M.; Arya, A.; Kamalidehghan, B.; Ali, H.M.; Noordin, M.I. Tanacetum polycephalum (L.) Schultz-Bip. Induces Mitochondrial-Mediated Apoptosis and Inhibits Migration and Invasion in MCF7 Cells. Molecules 2014, 19, 9478–9501. [Google Scholar] [CrossRef] [PubMed]
- Kiraz, Y.; Adan, A.; Yandim, M.K.; Baran, Y. Major apoptotic mechanisms and genes involved in apoptosis. Tumor Biol. 2016, 37, 8471–8486. [Google Scholar] [CrossRef] [PubMed]
- Kasof, G.M.; Gomes, B.C. Livin, a Novel Inhibitor of Apoptosis Protein Family Member. J. Biol. Chem. 2001, 276, 3238–3246. [Google Scholar] [CrossRef]








| Cells | HT29 | SW620 | Splenocyctes | ||||||
|---|---|---|---|---|---|---|---|---|---|
| Time | 24 h | 48 h | 72 h | 24 h | 48 h | 72 h | 24 h | 48 h | 72 h |
| IC50 of DMCH (μM) | >30 | 9.800 ± 0.553 | 8.200 ± 0.761 | >30 | 7.500 ± 1.185 | 5.000 ± 0.157 | >30 | >30 | >30 |
| IC50 of curcumin (μM) | >30 | 26.700 ± 1.527 | 20.660 ± 1.155 | >30 | 18.630 ± 0.321 | 15.660 ± 1.524 | >30 | >30 | >30 |
| Cell Lines | Proteins | Relative Intensity (Fold Change) | Regulation |
|---|---|---|---|
| HT29 | Bad | 1.100 * ± 0.130 | Up |
| Bax | 1.200 * ± 0.060 | Up | |
| Bcl x | −0.700 * ± 0.130 | Down | |
| Pro caspase 3 | 2.100 * ± 0.180 | Up | |
| Cytochrome c | 1.300 * ± 0.003 | Up | |
| Livin | −0.900 * ± 0.090 | Down | |
| SMAC/Diablo | 1.500 * ± 0.050 | Up | |
| SW620 | Bad | 1.100 * ± 0.005 | Up |
| Bax | 1.100 * ± 0.600 | Up | |
| Bcl x | 1.200 * ± 0.060 | Up | |
| Pro caspase 3 | −0.200 * ± 0.030 | Down | |
| Cytochrome c | −0.900 ± 0.006 | Down | |
| Livin | −0.900 ± 0.040 | Down | |
| SMAC/Diablo | −0.900 ± 0.070 | Down |
Publisher’s Note: MDPI stays neutral with regard to jurisdictional claims in published maps and institutional affiliations. |
© 2021 by the authors. Licensee MDPI, Basel, Switzerland. This article is an open access article distributed under the terms and conditions of the Creative Commons Attribution (CC BY) license (http://creativecommons.org/licenses/by/4.0/).
Share and Cite
Rahim, N.F.C.; Hussin, Y.; Aziz, M.N.M.; Mohamad, N.E.; Yeap, S.K.; Masarudin, M.J.; Abdullah, R.; Akhtar, M.N.; Alitheen, N.B. Cytotoxicity and Apoptosis Effects of Curcumin Analogue (2E,6E)-2,6-Bis(2,3-Dimethoxybenzylidine) Cyclohexanone (DMCH) on Human Colon Cancer Cells HT29 and SW620 In Vitro. Molecules 2021, 26, 1261. https://doi.org/10.3390/molecules26051261
Rahim NFC, Hussin Y, Aziz MNM, Mohamad NE, Yeap SK, Masarudin MJ, Abdullah R, Akhtar MN, Alitheen NB. Cytotoxicity and Apoptosis Effects of Curcumin Analogue (2E,6E)-2,6-Bis(2,3-Dimethoxybenzylidine) Cyclohexanone (DMCH) on Human Colon Cancer Cells HT29 and SW620 In Vitro. Molecules. 2021; 26(5):1261. https://doi.org/10.3390/molecules26051261
Chicago/Turabian StyleRahim, Nurul Fattin Che, Yazmin Hussin, Muhammad Nazirul Mubin Aziz, Nurul Elyani Mohamad, Swee Keong Yeap, Mas Jaffri Masarudin, Rasedee Abdullah, Muhammad Nadeem Akhtar, and Noorjahan Banu Alitheen. 2021. "Cytotoxicity and Apoptosis Effects of Curcumin Analogue (2E,6E)-2,6-Bis(2,3-Dimethoxybenzylidine) Cyclohexanone (DMCH) on Human Colon Cancer Cells HT29 and SW620 In Vitro" Molecules 26, no. 5: 1261. https://doi.org/10.3390/molecules26051261
APA StyleRahim, N. F. C., Hussin, Y., Aziz, M. N. M., Mohamad, N. E., Yeap, S. K., Masarudin, M. J., Abdullah, R., Akhtar, M. N., & Alitheen, N. B. (2021). Cytotoxicity and Apoptosis Effects of Curcumin Analogue (2E,6E)-2,6-Bis(2,3-Dimethoxybenzylidine) Cyclohexanone (DMCH) on Human Colon Cancer Cells HT29 and SW620 In Vitro. Molecules, 26(5), 1261. https://doi.org/10.3390/molecules26051261

