Cyclometalated Iridium(III) Complex–Cationic Peptide Hybrids Trigger Paraptosis in Cancer Cells via an Intracellular Ca2+ Overload from the Endoplasmic Reticulum and a Decrease in Mitochondrial Membrane Potential
Abstract
:1. Introduction
2. Results
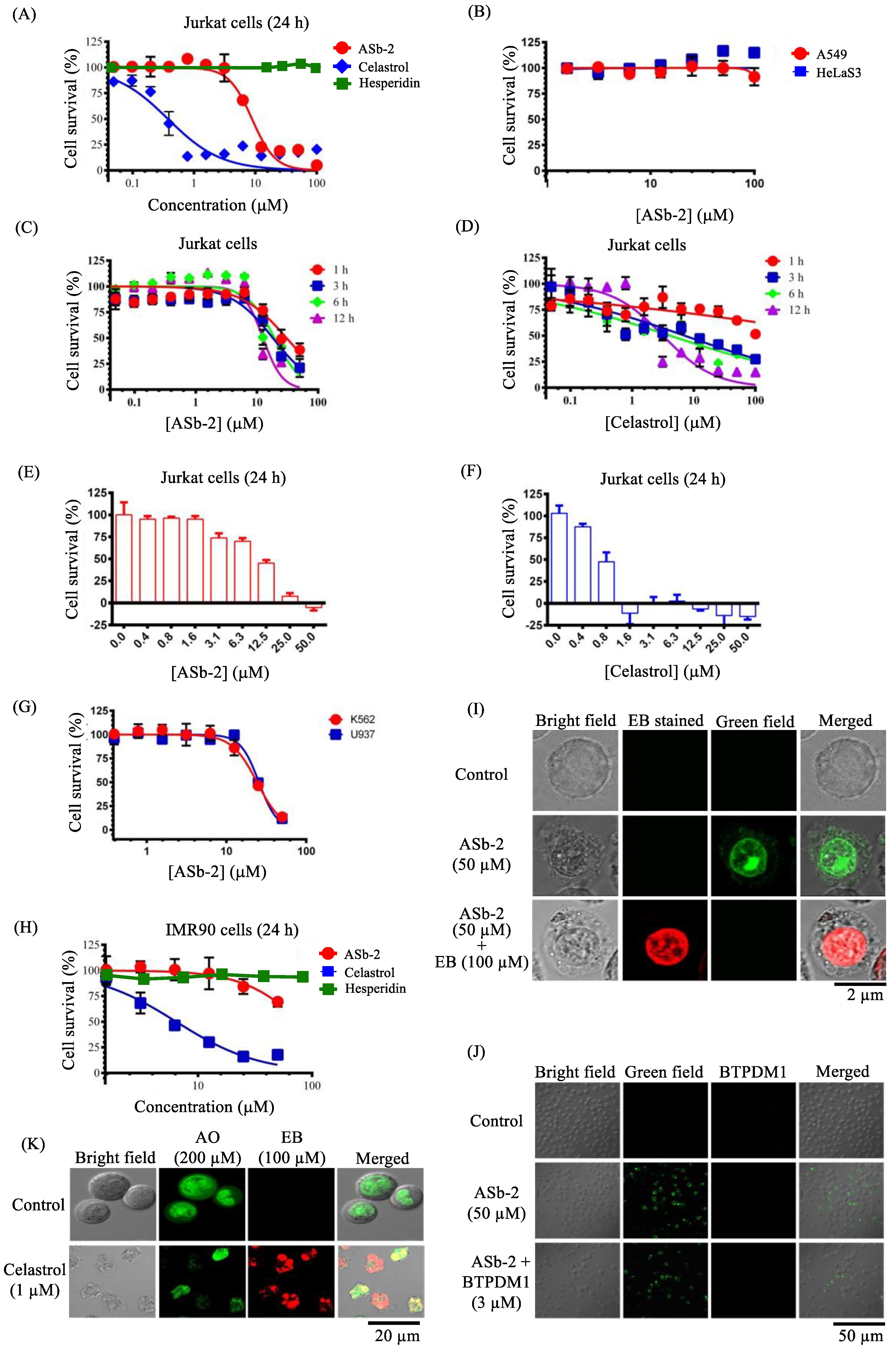
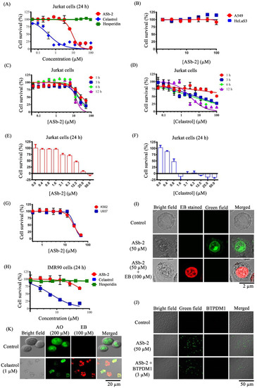
2.1. Cytotoxic Study of ASb-2, Celastrol, and Hesperidin against Jurkat, HeLaS3, A549, U937, K562, and IMR-90 Cells, as Evaluated by MTT Assay
2.2. Mechanistic Studies of Cell Death Induced by ASb-2 and Celastrol
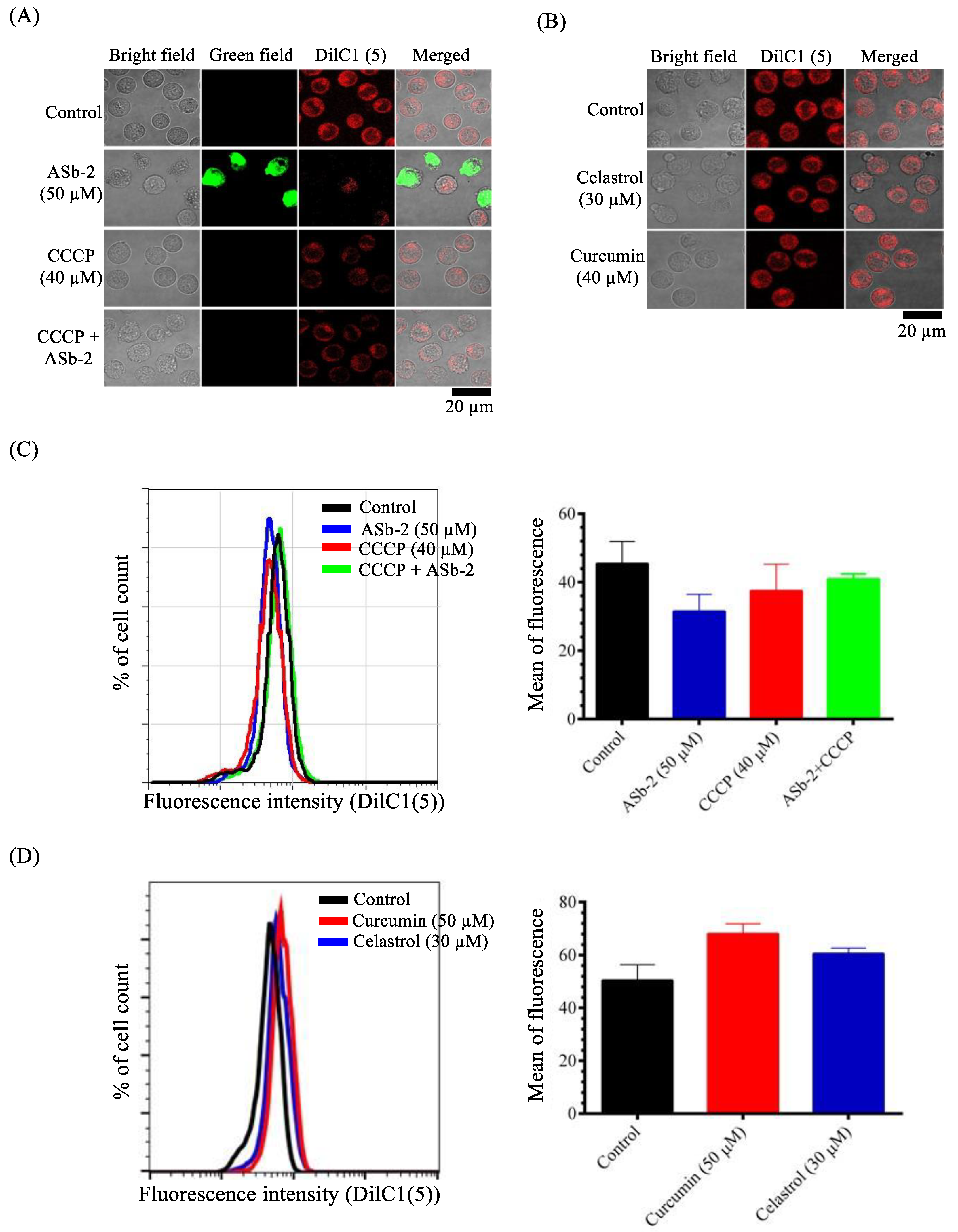
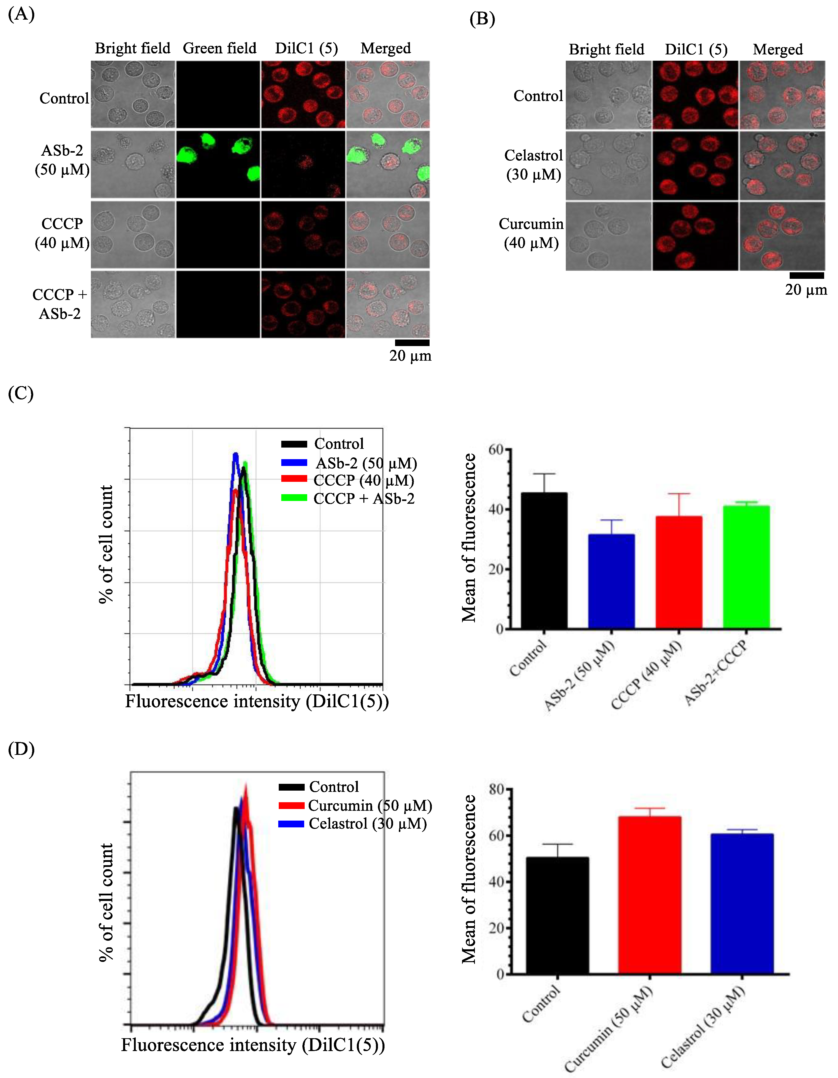
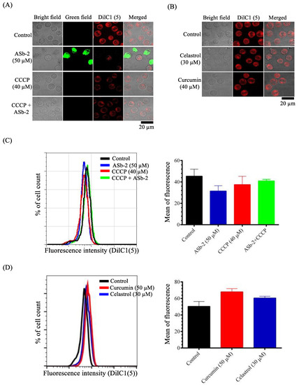
2.3. Measurement of Mitochondrial Membrane Potential (ΔΨm)
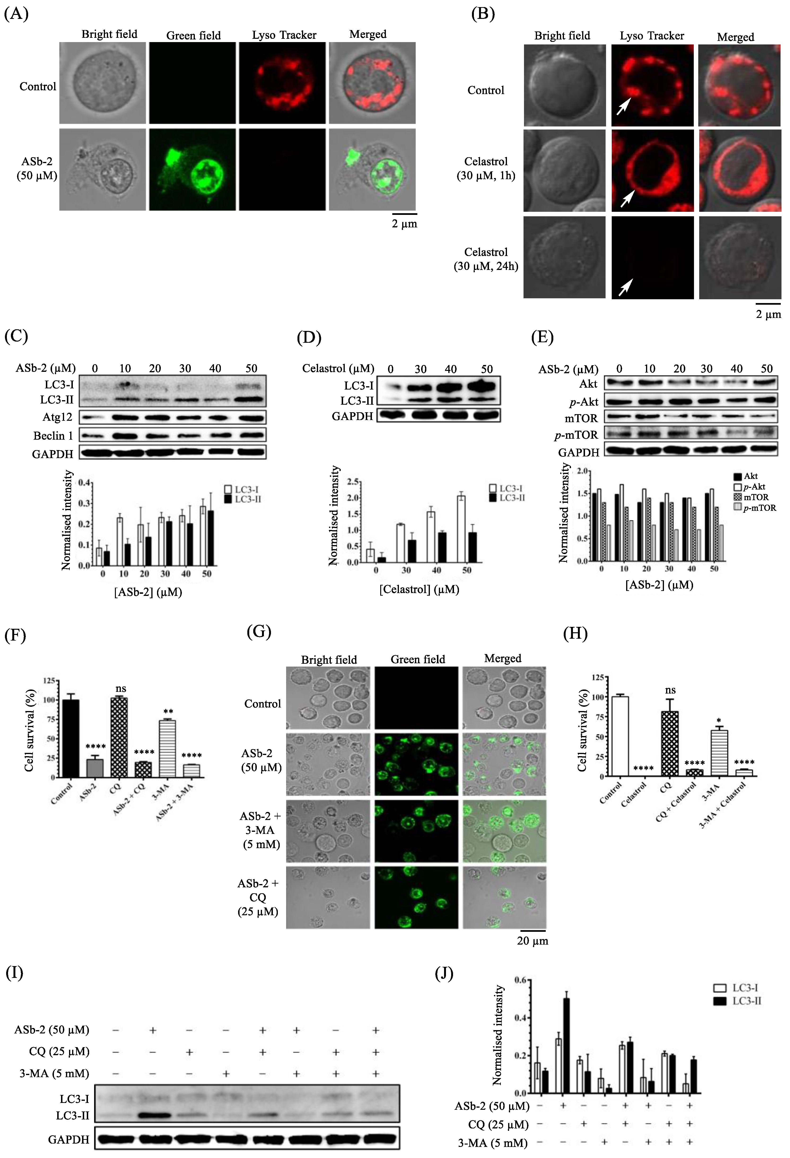
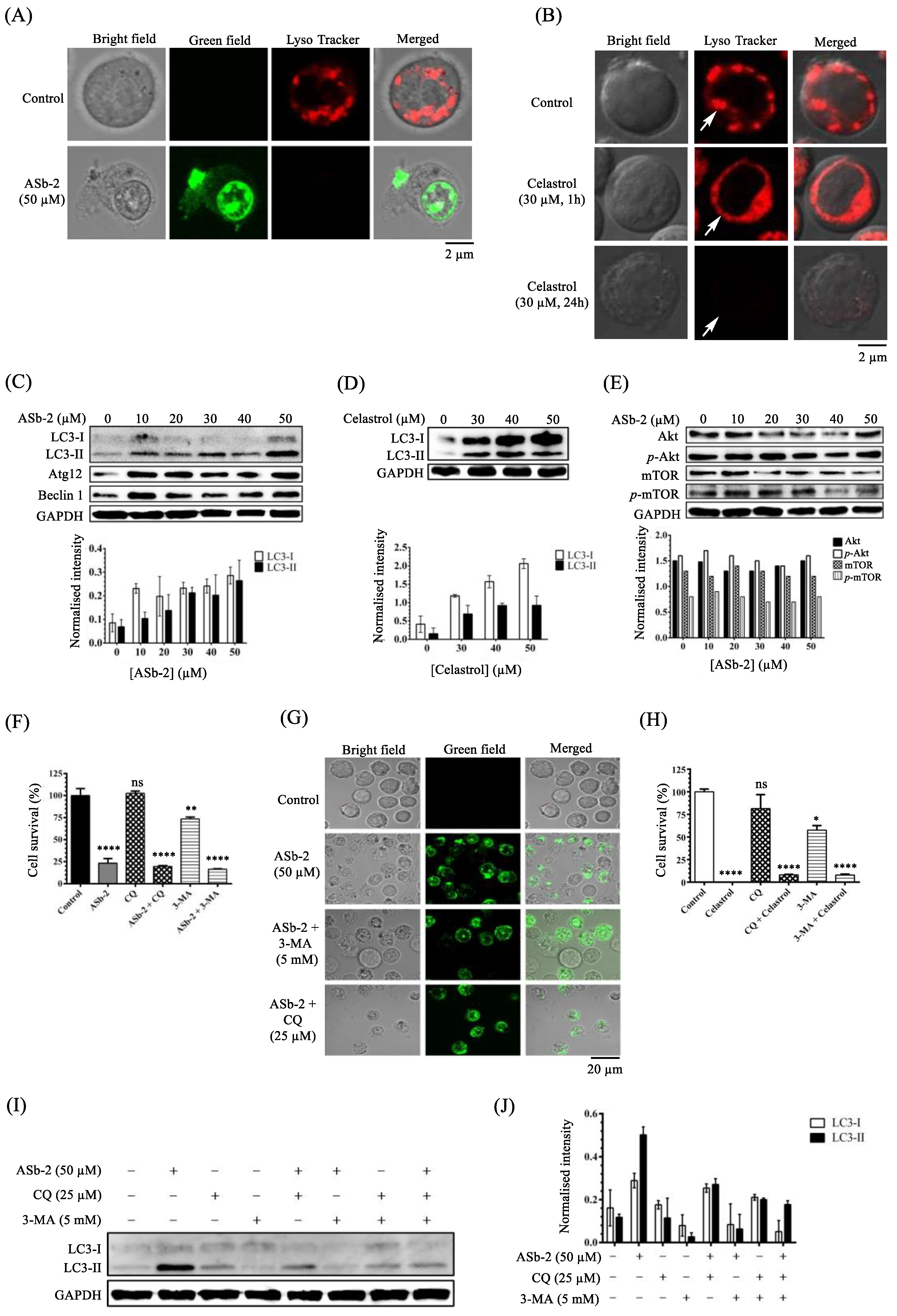
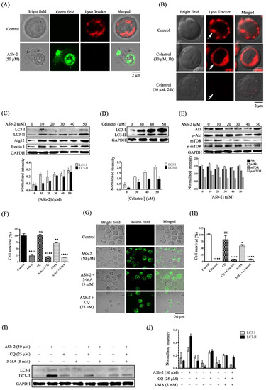
2.4. Relationship of Autophagy with Paraptosis Induced by ASb-2 and Celastrol
2.5. Effect of ASb-2 and Celastrol on the MAPK Signaling Pathway
2.6. Relationship between ASb-2—Induced Cell Death and ER Stress in Jurkat Cells
3. Discussion
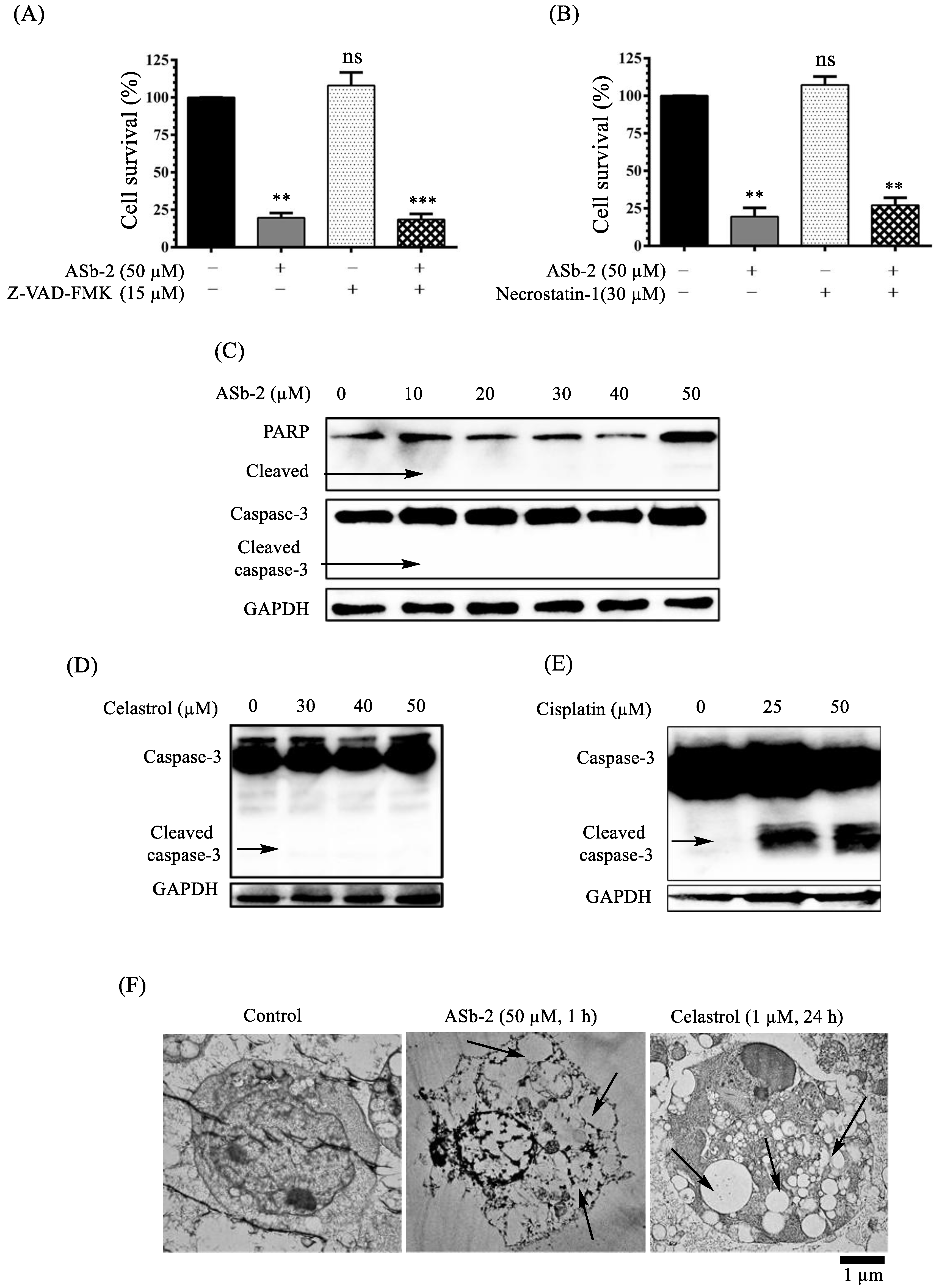
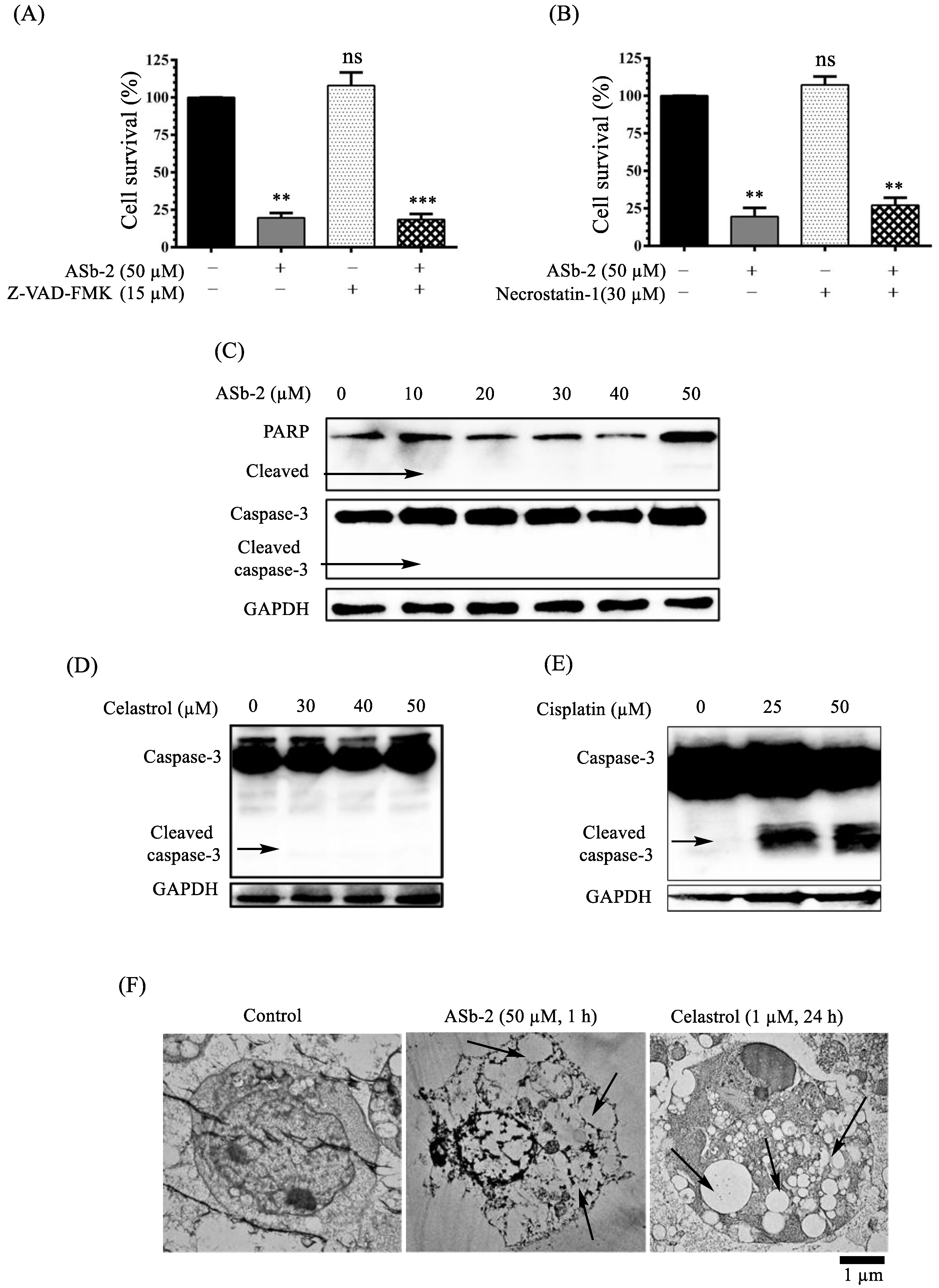
- ASb-2 and celastrol induce paraptotic cell death in Jurkat cells rather than apoptosis and necroptosis-mediated cell death, as confirmed by TEM analysis, confocal microscopic observations using Z-VAD-FMK and necrostatin-1, and Western blot analyses (Figure 4).
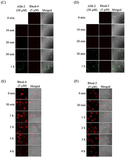
- ASb-2 induces the transfer of Ca2+ possibly from the ER to mitochondria in 30 min (Figure 6A–F) and reduces the mitochondrial membrane potential (ΔΨm) (Figure 10A) to induce paraptosis, while celastrol increases the cytoplasmic Ca2+ concentration in 2–4 h (Figure 6G–L) and negligibly alters the ΔΨm (Figure 10). Curcumin, an apoptosis inducer, promotes Ca2+ overload in mitochondria and cytoplasm (Figure 9), while it induces a small increase in ΔΨm (Figure 10D). The direct transport of Ca2+ from the ER to mitochondria (not from outside the cell) is supported by the experimental finding that the cell death induced by ASb-2 was not inhibited by BAPTA-AM, a cytosolic Ca2+ chelator (Figure 5A,B), and was not affected by the use of a Ca2+-free medium (Figure 8). It has been reported that a close contact exists between the ER and mitochondria and that the Ca2+ transport systems between them play important roles, not only in cell survival but also in cell death [67,68,69,70,71]. It is also well known that an overload of intracellular Ca2+ or a perturbation in intracellular Ca2+ compartmentalization induces cell death (apoptosis, necroptosis, paraptosis, or autophagy) either in caspase-dependent or -independent manners [72,73,74,75,76].
- Although the expression of LC3-I/II, a typical autophagy marker, was dramatically changed after the treatment of Jurkat cells with ASb-2 and celastrol (Figure 11C,D), negligible inhibition of cell death was observed in the presence of 3-MA and CQ (Figure 11F–J), suggesting that autophagy is not responsible for the paraptosis caused by ASb-2 and celastrol. Moreover, the phosphorylation of ERK, JNK, and p38, members of the MAPK signaling pathway, was gradually upregulated by ASb-2 and celastrol and this upregulation was dose-dependent (Figure 12A,B). However, the pre-treatment with MAPK inhibitors such as SCH772984, SP600125, U0126, and SB203580 had little effect on blocking the cell death by ASb-2 (1 h) and celastrol (24 h) (Figure 12C–H). These results suggest that the MAPK signaling pathway is not the main pathway for ASb-2-induced paraptosis.
- Based on the aforementioned results, we speculate that cell death possibly involves the inhibition of the complexation of Ca2+ with CaM or the interaction of the Ca2+–CaM complex with its downstream target proteins [44], followed by an extensive overload of Ca2+ from the ER to mitochondria (Figure 6A–F), which is associated with ER stress (Figure 13A,C). These phenomena induce the loss of ΔΨm (Figure 10A–D) related to mitochondrial dysfunction, resulting in a paraptosis with vacuolization of intracellular organelles such as lysosomes and the ER in Jurkat cells (Scheme 1). On the other hand, ER stress markers had a negligible effect after treatment with celastrol (Figure 13D), which increases cytoplasmic Ca2+ concentrations to induce paraptosis in Jurkat cells, suggesting that ASb-2 and celastrol induce paraptosis via different signaling pathways. It has been reported that the ER and mitochondria are main reservoirs for intracellular Ca2+ [73] and that damage to the ER and mitochondria by Ca2+ distribution, Ca2+ overload, and a loss of Ca2+ homeostasis induces cytotoxicity, oxidative stress, and mitochondrial dysfunction, resulting in PCD such as paraptosis [77], although the molecular target of ASb-2 has not been precisely identified. It was also found that curcumin increases cytoplasmic and mitochondrial Ca2+ concentrations and ER stress to induce apoptosis in Jurkat cells (Figure 9C,D and Figure 13E,F).
4. Materials and Methods
4.1. Chemicals and Reagents
4.2. MTT Assay
4.3. Fluorescent Microscopic Studies of Jurkat Cells in the Presence of Various Inhibitors
4.4. Confocal Microscopic Images of Jurkat Cells
4.5. Transmission Electron Microscopy (TEM) Analysis of Jurkat Cells Treated with ASb-2 and Cleastrol
4.6. Flow Cytometric Analysis
4.7. Western Blot Analysis
4.8. Knockdown of the LC3-II and ERK 1/2 Genes by siRNA (Small Interfering RNA)
4.9. Statistical Analysis
5. Conclusions
Supplementary Materials
Author Contributions
Funding
Institutional Review Board Statement
Informed Consent Statement
Data Availability Statement
Acknowledgments
Conflicts of Interest
Sample Availability
References
- Hanahan, D.; Weinberg, R.A. Hallmarks of cancer: The next generation. Cell 2011, 144, 646–674. [Google Scholar] [CrossRef] [Green Version]
- Dewachter, L.; Verstraeten, N.; Monteyne, D.; Kint, C.I.; Versées, W.; Pérez-Morga, D.; Michiels, J.; Fauvart, M. A single-amino-acid substitution in obg activates a new programmed cell death pathway in Escherichia coli. ASM 2015, 6, e01935-15. [Google Scholar] [CrossRef] [PubMed] [Green Version]
- Tan, M.L.; Ooi, J.P.; Ismail, N.; Moad, A.I.; Muhammad, T.S. Programmed cell death pathways and current antitumor targets. Pharmacol. Res. 2009, 26, 1547–1560. [Google Scholar] [CrossRef] [PubMed]
- Maltese, W.A.; Overmeyer, J.H. Methuosis: Nonapoptotic cell death associated with vacuolization of macropinosome and endosome compartments. Am. J. Pathol. 2014, 184, 1630–1642. [Google Scholar] [CrossRef] [Green Version]
- Kutscher, L.M.; Shaham, S. Non-apoptitic cell death in animal development. Cell. Death. Differ. 2017, 24, 1326–1336. [Google Scholar] [CrossRef]
- Liu, Y.; Levine, B. Autosis and autophagic cell death: The dark side of autophagy. Cell. Death. Differ. 2015, 22, 367–376. [Google Scholar] [CrossRef] [Green Version]
- Lee, D.; Kim, I.Y.; Saha, S.; Choi, K.S. Paraptosis in the anti-cancer arsenal of natural products. Pharmacol. Ther. 2019, 162, 120–133. [Google Scholar] [CrossRef] [PubMed]
- Sperandio, S.; de Belle, I.; Bredesen, D.E. An alternative, nonapoptotic form of programmed cell death. Proc. Natl. Acad. Sci. USA 2000, 97, 14376–14381. [Google Scholar] [CrossRef] [Green Version]
- Yoon, M.J.; Kim, E.H.; Kwon, T.K.; Park, S.A.; Choi, K.S. Simultaneous mitochondrial Ca2+ overload and proteasomal inhibition are responsible for the induction of paraptosis in malignant breast cancer cells. Cancer Lett. 2012, 324, 197–209. [Google Scholar] [CrossRef]
- Wang, Y.; Wen, X.; Zhang, N.; Wang, L.; Hao, D.; Jiang, X.; He, G. Small-molecule compounds target paraptosis to improve cancer therapy. Biomed. Pharmacother. 2019, 118, 109203. [Google Scholar] [CrossRef]
- Shubin, A.V.; Demidyuk, I.V.; Komissarov, A.A.; Rafieva, L.M.; Kostrov, S.V. Cytoplasmic vacuolization in cell death and survival. Oncotarget 2016, 7, 55863–55889. [Google Scholar] [CrossRef] [Green Version]
- Monel, B.; Compton, A.A.; Bruel, T.; Amraoui, S.; Burlaud-Gaillard, J.; Roy, N.; Guivel-Benhassine, F.; Porrot, F.; Génin, P.; Meertens, L. Zika virus induces massive cytoplasmic vacuolization and paraptosis-like death in infected cells. EMBO J. 2017, 36, 1653–1668. [Google Scholar] [CrossRef]
- Tardito, S.; Bassanetti, I.; Bignardi, C.; Elviri, L.; Tegoni, M.; Mucchino, C.; Bussolati, O.; Franchi-Gazzola, R.; Marchiò, L. Copper binding agents acting as copper ionophores lead to caspase inhibition and paraptotic cell death in human cancer cells. J. Am. Chem. Soc. 2011, 133, 6235–6242. [Google Scholar] [CrossRef]
- Gandin, V.; Tisato, F.; Dolmella, A.; Pellei, M.; Santini, C.; Giorgetti, M.; Marzano, C.; Porchia, M. In vitro and in vivo anticanceractivity of copper (I) complexes with homoscorpionate tridentate tris(pyrazolyl) borate and auxiliary monodentate phosphine ligands. J. Med. Chem. 2014, 57, 4745–4760. [Google Scholar] [CrossRef]
- Marzano, C.; Gandin, V.; Pellei, M.; Colavito, D.; Papini, G.; Lobbia, G.G.; Del Giudice, E.; Porchia, M.; Tisato, F.; Santini, C. In vitro antitumor activity of the water-soluble copper (I) complexes bearing the tris (hydroxymethyl) phosphine ligand. J. Med. Chem. 2008, 51, 798–808. [Google Scholar] [CrossRef] [PubMed]
- Chen, X.; Zhang, X.; Chen, J.; Yang, Q.; Yang, L.; Xu, D.; Zhang, P.; Wang, X.; Liu, J. Hinokitiol copper complex inhibits proteasomal deubiquitination and induces paraptosis-like cell death in human cancer cells. Eur. J. Pharmacol. 2017, 815, 147–155. [Google Scholar] [CrossRef]
- Li, C.; Ip, K.W.; Man, W.L.; Song, D.; He, M.L.; Yiu, S.M.; Lau, T.C.; Zhu, G. Cytotoxic (salen) ruthenium (III) anticancer complexes exhibit different modes of cell death directed by axialligands. Chem. Sci. 2017, 8, 6865–6870. [Google Scholar] [CrossRef] [PubMed] [Green Version]
- Pierroz, V.; Rubbiani, R.; Gentili, C.; Patra, M.; Mari, C.; Gasser, G.; Ferrari, S. Dual mode of cell death upon the photo-irradiation of a Ru II polypyridyl complex in interphase or mitosis. Chem. Sci. 2016, 7, 6115–6124. [Google Scholar] [CrossRef] [PubMed] [Green Version]
- Cini, M.; Williams, H.; Fay, M.W.; Searle, M.S.; Woodward, S.; Bradshaw, T.D. Enantiopure titanocene complexes−direct evidence for paraptosis in cancer cells. Metallomics 2016, 8, 286–297. [Google Scholar] [CrossRef] [Green Version]
- He, L.; Wang, K.; Zheng, Y.; Cao, J.; Zhang, M.; Tan, C.; Ji, L.; Mao, Z. Cyclometalated Iridium(III) complexes induce mitochondria-derived paraptotic cell death and inhibit tumor growth in vivo. Dalton Trans. 2018, 47, 6942–6953. [Google Scholar] [CrossRef]
- Tripathy, S.K.; De, U.; Dehury, N.; Laha, P.; Panda, M.K.; Kim, H.S.; Patra, S. Cyclometallated Iridium complexes inducing paraptotic cell death like natural products: Synthesis, structure and mechanistic aspects. Dalton Trans. 2016, 45, 15122–15136. [Google Scholar] [CrossRef]
- Ye, R.R.; Tan, C.P.; Chen, M.H.; Hao, L.; Ji, L.N.; Mao, Z.W. Mono-and dinuclear phosphorescent rhenium (I) complexes: Impact of subcellular localization on anticancer mechanisms. Chem. Eur. J. 2016, 22, 7800–7809. [Google Scholar] [CrossRef] [PubMed]
- Zheng, H.; Dong, Y.; Li, L.; Sun, B.; Liu, L.; Yuan, H.; Lou, H. Novel benzo[a]quinolizidine analogs induce cancer cell death through paraptosis and apoptosis. J. Med. Chem. 2016, 59, 5063–5076. [Google Scholar] [CrossRef] [PubMed]
- Tian, W.; Li, J.; Su, Z.; Lan, F.; Li, Z.; Liang, D.; Wang, C.; Li, D.; Hou, H. Novel anthraquinone compounds induce cancer cell death through paraptosis. ACS Med. Chem. Lett. 2019, 10, 732–736. [Google Scholar] [CrossRef]
- Chen, T.S.; Wang, X.P.; Sun, L.; Wang, L.X.; Xing, D.; Mok, M. Taxol induces caspase-independent cytoplasmic vacuolization and cell death through endoplasmic reticulum (ER) swelling in ASTC-a-1 cells. Cancer. Lett. 2008, 270, 164–172. [Google Scholar] [CrossRef]
- Sun, Q.; Chen, T.; Wang, X.; Wei, X. Taxol induces paraptosis independent of both protein synthesis and MAPK pathway. J. Cell. Physiol. 2010, 222, 421–432. [Google Scholar] [CrossRef] [PubMed]
- Yoon, M.J.; Lee, A.R.; Jeong, S.A.; Kim, Y.; Kim, J.Y.; Kwon, Y.; Choi, K.S. Release of Ca2+ from the endoplasmic reticulum and its subsequent influx into mitochondria trigger celastrol-induced paraptosis in cancer cells. Oncotarget 2014, 5, 6816–6830. [Google Scholar] [CrossRef] [Green Version]
- Wang, W.B.; Feng, L.X.; Yue, Q.X.; Wu, W.Y.; Guan, S.H.; Jiang, B.H.; Yang, M.; Liu, X.; Guo, D.A. Paraptosis accompanied by autophagy and apoptosis was induced by celastrol, a natural compound with influence on proteasome, ER stress and Hsp90. J. Cell. Physiol. 2012, 227, 2196–2206. [Google Scholar] [CrossRef]
- Garg, A.; Garg, S.; Zaneveld, L.J.D.; Singla, A.K. Chemistry and pharmacology of the citrus bioflavonoid hesperidin. Phytother. Res. 2001, 15, 655–669. [Google Scholar] [CrossRef]
- Yumnam, S.; Hong, G.E.; Raha, S.G.; Saralamma, V.V.; Lee, H.J.; Lee, W.S.; Kim, E.H.; Kim, G.S. Mitochondrial dysfunction and Ca2+ overload contributes to hesperidin induced paraptosis in hepatoblastoma cells HepG2. J. Cell. Physiol. 2016, 231, 1261–1268. [Google Scholar] [CrossRef]
- Yumnam, S.; Park, H.S.; Kim, M.K.; Nagappan, A.; Hong, G.E.; Lee, H.J.; Lee, W.S.; Kim, E.H.; Cho, J.H.; Shin, S.C.; et al. Hesperidin induces paraptosis like cell death in hepatoblatoma, HepG2 cells: Involvement of ERK1/2 MAPK. PLoS ONE 2014, 9, e101321. [Google Scholar] [CrossRef] [PubMed]
- Anderson, A.M.; Mitchell, M.S.; Mohan, R.S. Isolation of curcumin from turmeric. J. Chem. Educ. 2000, 77, 359. [Google Scholar] [CrossRef]
- Yoon, M.J.; Kang, Y.J.; Lee, J.A.; Kim, Y.M.I.; Kim, A.; Lee, Y.S.; Park, J.H.; Lee, B.Y.; Kim, I.A.; Kim, H.S.; et al. Stronger proteasomal inhibition and higher CHOP induction are responsible for more effective induction of paraptosis by dimethoxycurcumin than curcumin. Cell. Death. Dis. 2017, 5, e1112. [Google Scholar] [CrossRef] [PubMed]
- Chen, X.; Chen, X.; Zhang, X.; Wang, L.; Cao, P.; Rajamanickam, V.; Wu, C.; Zhou, H.; Cai, Y.; Liang, G.; et al. Curcuminoid B63 induces ROS-mediated paraptosis-like cell death by targeting TrxR1 in gastric cells. Redox. Biol. 2019, 21, 101061. [Google Scholar] [CrossRef]
- Zheng, K.; Liao, C.; Li, Y.; Fan, X.; Fan, L.; Xu, H.; Kang, Q.; Zeng, Y.; Wu, X.; Wu, H.; et al. Gypenoside L isolated from gynostemma pentaphyllum, induces cytoplasmic vacuolation death in hepatocellular carcinoma cells through reactive-oxygen-species-mediated unfolded protein response. J. Agric. Food. Chem. 2016, 64, 1702–1711. [Google Scholar] [CrossRef]
- Xue, J.; Li, R.; Zhao, X.; Ma, C.; Lv, X.; Liu, L.; Liu, P. Morusin induces paraptosis-like cell death through mitochondrial calcium overload and dysfunction in epithelial ovarian cancer. Chem. Biol. Interact. 2018, 283, 59–74. [Google Scholar] [CrossRef]
- Han, H.; Chou, C.; Li, R.; Liu, J.; Zhang, L.; Zhu, W.; Hu, J.; Yang, B.; Tian, J. Chalcomoracin is a potent anticancer agent acting through triggering Oxidative stress via a mitophagy- and paraptosis dependent mechanism. Sci. Rep. 2018, 8, 9566. [Google Scholar] [CrossRef] [PubMed]
- Ram, B.M.; Ramakrishna, G. Endoplasmic reticulum vacuolation and unfolded protein response leading to paraptosis like cell death in cyclosporine A treated cancer cervix cells is mediated by cyclophilin B inhibition. Biochim. Biophys. Acta 2014, 1843, 2497–2512. [Google Scholar] [CrossRef] [Green Version]
- Bury, M.; Girault, A.; Me´Galizzi, V.; Spiegl-Kreinecker, S.; Mathieu, V.; Berger, W.; Evidente, A.; Kornienko, A.; Gailly, P.; Vandier, C.; et al. Ophiobolin a induces paraptosis-like cell death in human glioblastoma cells by decreasing BKCa channel activity. Cell. Death Dis. 2013, 4, e561. [Google Scholar] [CrossRef] [Green Version]
- Hisamatsu, Y.; Shibuya, A.; Suzuki, N.; Suzuki, T.; Abe, R.; Aoki, S. Design and synthesis of amphiphilic and luminescent tris-cyclometalated Iridium(III) complexes containing cationic peptides as inducers and detectors of cell death via a calcium-dependent pathway. Bioconjugate Chem. 2015, 26, 857–879. [Google Scholar] [CrossRef]
- Hisamatsu, Y.; Suzuki, N.; Masum, A.A.; Shibuya, A.; Abe, A.; Sato, A.; Tanuma, S.; Aoki, S. Cationic amphiphilic tris-cyclometalated Iridium(III) complexes induce cancer cell death via interaction with Ca2+-calmodulin complex. Bioconjugate Chem. 2017, 28, 507–523. [Google Scholar] [CrossRef]
- Naito, K.; Yokoi, K.; Balachandran, C.; Hisamatsu, Y.; Aoki, S. Design, synthesis, and anticancer activity of Iridium(III) complex-peptide hybrids that contain hydrophobic acyl groups at the N-terminus of the peptide units. J. Inorg. Biochem. 2019, 199, 110785. [Google Scholar] [CrossRef]
- Yokoi, K.; Hisamatsu, Y.; Naito, K.; Aoki, S. Design, synthesis, and anticancer activities of cyclometalated Tris(2-phenylpyridine) Iridium(III) complexes with cationic peptides at the 4′-position of the 2-phenylpyridine ligand. Eur. J. Inorg. Chem. 2017, 2017, 5295–5309. [Google Scholar] [CrossRef] [Green Version]
- Yokoi, K.; Balachandran, C.; Umezawa, M.; Tsuchiya, K.; Mitrić, A.; Aoki, S. Amphiphilic cationic triscyclometalated iridium(III) complex-peptide hybrids induce paraptosis-like cell death of cancer cells via an intracellular Ca2+-Dependent Pathway. ACS Omega 2020, 5, 6983–7001. [Google Scholar] [CrossRef] [Green Version]
- Haribabu, J.; Tamura, Y.; Yokoi, K.; Balachandran, C.; Umezawa, M.; Tsuchiya, K.; Yamada, Y.; Karvembu, R.; Aoki, S. Synthesis and anticancer properties of bis and mono(cationic peptide) hybrids of cyclometalated Ir(III) complexes: Effect of the number of peptide units on anticancer activity. Eur. J. Inorg. Chem. 2021, 2021, 1796–1814. [Google Scholar] [CrossRef]
- Yoshihara, T.; Hosaka, M.; Terata, M.; Ichikawa, K.; Murayama, S.; Tanaka, A.; Mori, M.; Itabashi, H.; Takeuchi, T.; Tobita, S. Intracellular and in vivo oxygen sensing using phosphorescent Ir(III) complexes with a modified acetylacetonato ligand. Anal. Chem. 2015, 87, 2710–2717. [Google Scholar] [CrossRef]
- Yoshihara, T.; Hirakawa, Y.; Hosaka, M.; Nangaku, M.; Tobita, S. Oxygen imaging of living cells and tissues using luminescent molecular probes. J. Photochem. Photobiol. C 2017, 30, 71–95. [Google Scholar] [CrossRef]
- Mizukami, K.; Katano, A.; Shinozaki, S.; Yoshihara, T.; Goda, N.; Tobita, S. In vivo O2 imaging in hepatic tissues by phosphorescencelifetime imaging microscopy using Ir(III) complexes as intracellular probes. Sci. Rep. 2020, 10, 21053. [Google Scholar] [CrossRef]
- Slee, E.A.; Zhu, H.; Chow, S.C.; MacFarlane, M.; Nicholson, D.W.; Cohen, G.M. Benzyloxycarbonyl-Val-Ala-Asp (OMe) fluoromethylketone (Z-VAD-FMK) inhibits apoptosis by blocking the processing of CPP32. Biochem. J. 1996, 315, 21–24. [Google Scholar] [CrossRef] [Green Version]
- Degterev, A.; Hitomi, J.; Germscheid, M.; Ch’en, I.L.; Korkina, O.; Teng, X.; Abbott, D.; Cuny, G.D.; Yuan, C.; Wagner, G.; et al. Identification of RIP1 kinase as a specific cellular target of necrostatins. Nat. Chem. Biol. 2008, 4, 313–321. [Google Scholar] [CrossRef] [PubMed] [Green Version]
- Henkels, K.M.; Turchi, J.J. Cisplatin-induced apoptosis proceeds by caspase-3-dependent and -independent pathways in cisplatin-resistant and -sensitive human ovarian cancer cell lines. Cancer Res. 1999, 59, 3077–3083. [Google Scholar] [PubMed]
- Horvath, B.; Szentandrassy, N.; Veress, R.; Baranyai, D.; Kistamas, K.; Almassy, J.; Toth, A.; Magyar, J.; Banyasz, T.; Nanasi, P.P. Effect of the intracellular calcium concentration chelator BAPTA acetoxy-methylester on action potential duration canine ventricular myocytes. J. Physiol. Pharmacol. 2018, 69, 99–107. [Google Scholar] [PubMed]
- Trollinger, D.R.; Cascio, W.E.; Lemasters, J.J. Selective loading of Rhod 2 into mitochondria shows mitochondrial ca2+ transients during the contractile cycle in adult rabbit cardiac myocytes. Biochem. Biophys. Res. Commun. 1997, 236, 738. [Google Scholar] [CrossRef] [PubMed]
- Liu, T.; Tan, Z.; Jiang, L.; Gu, J.; Wu, X.; Cao, Y.; Li, M.; Wu, K.; Liu, Y. Curcumin induces apoptosis in gallbladder carcinoma cell line GBC-SD cells. Cancer Cell Int. 2013, 13, 64. [Google Scholar] [CrossRef] [PubMed] [Green Version]
- Levine, B.; Kroemer, G. Autophagy in the pathogenesis of disease. Cell 2008, 132, 27–42. [Google Scholar] [CrossRef] [Green Version]
- Kennedy, S.G.; Wagner, A.J.; Conzen, S.D.; Jordán, J.; Bellacosa, A.; Tsichlis, P.N.; Hay, N. The PI3-kinase/Akt signaling pathway delivers an anti-apoptotic signal. Genes Dev. 1997, 11, 701–713. [Google Scholar] [CrossRef] [Green Version]
- Laplante, M.; Sabatini, D.M. mTOR signaling at a glance. J. Cell. Sci. 2009, 122, 3589–3594. [Google Scholar] [CrossRef] [Green Version]
- Kimura, T.; Takabatake, Y.; Takahashi, T.; Isaka, Y. Chloroquine in cancer therapy: A double-edged sword of autophagy. Cancer Res. 2013, 73, 3–7. [Google Scholar] [CrossRef] [Green Version]
- Seglen, P.O.; Gordon, P.B. 3-Methyladenine: Specific inhibitor of autophagic/lysosomal protein degradation in isolated rat hepatocytes. Proc. Natl. Acad. Sci. USA 1982, 79, 1889–1892. [Google Scholar] [CrossRef] [Green Version]
- Chen, Z.; Gibson, T.B.; Robinson, F.; Silvestro, L.; Pearson, G.; Xu, B.; Wright, A.; Vanderbilt, C.; Cobb, M.H. MAP kinases. Chem. Rev. 2001, 101, 2449–2476. [Google Scholar] [CrossRef]
- Kyriakis, J.M.; Avruch, J. Mammalian mitogen-activated protein kinase signal transduction pathways activated by stress and inflammation. Physiol. Rev. 2001, 81, 807–869. [Google Scholar] [CrossRef] [Green Version]
- Pearson, G.; Robinson, F.; Gibson, T.B.; Xu, B.E.; Karandikar, M.; Berman, K.; Cobb, M.H. Mitogen-activated protein (MAP) kinase pathways: Regulation and physiological functions. Endocrinol. Rev. 2001, 22, 153–183. [Google Scholar]
- Kopp, M.C.; Larburu, N.; Durairaj, V.; Adams, C.J.; Ali, M.M.U. UPR proteins IRE1 and PERK switch BiP from chaperone to ER stress sensor. Nat. Struct. Mol. Biol. 2019, 26, 1053–1062. [Google Scholar] [CrossRef]
- Read, A.; Schröder, M. The unfolded protein response: An overview. Biology 2021, 10, 384. [Google Scholar] [CrossRef]
- Marciniak, S.J.; Yun, C.Y.; Oyadomari, S.; Novoa, I.; Zhang, Y.; Jungreis, R.; Nagata, K.; Harding, H.P.; Ron, D. CHOP induces death by promoting protein synthesis and oxidation in the stressed endoplasmic reticulum. Genes Dev. 2004, 18, 3066–3077. [Google Scholar] [CrossRef] [PubMed] [Green Version]
- Li, X.; Sun, S.; Appathurai, S.; Sundaram, A.; Plumb, R.; Mariappan, M. A molecular mechanism for turning off IRE1a signaling during endoplasmic reticulum stress. Cell Rep. 2020, 33, 108563. [Google Scholar] [CrossRef]
- Marchi, S.; Patergnani, S.; Missiroli, S.; Morciano, G.; Rimessi, A.; Ieckowski, M.R.; Giorgi, C.; Pinton, P. Mitochondrial and endoplasmic reticulum calcium homeostasis and cell death. Cell Calcium. 2018, 69, 62–72. [Google Scholar] [CrossRef]
- Rizzuto, R.; Marchi, S.; Bonora, M.; Aguiari, P.; Bononi, A.; Stefani, D.D.; Giorgi, C.; Leo, S.; Rimessi, A.; Siviero, R.; et al. Ca2+ transfer from the ER to mitochondria: When, how and why. Biochim. Biophys. Acta 2009, 1787, 1342–1351. [Google Scholar] [CrossRef] [Green Version]
- Chikando, A.C.; Kettlewell, S.; Williams, G.S.; Smith, G.; Lederer, W. Ca2+ dynamics in the mitochondria–state of the art. J. Mol. Cell. Cardiol. 2011, 51, 627–631. [Google Scholar] [CrossRef] [PubMed] [Green Version]
- Rizzuto, R.; Pinton, P.; Carrington, W.; Fay, F.S.; Fogarty, K.E.; Lifshitz, L.M.; Tuft, R.A.; Pozzan, T.T. Close contacts with the endoplasmic reticulum as determinants of mitochondrial Ca2+ responses. Science 1998, 280, 1763–1766. [Google Scholar] [CrossRef] [PubMed]
- Hirabayashi, Y.; Kwon, S.K.; Paek, H.; Pernice, W.M.; Paul, M.A.; Lee, J.; Erfani, P.; Raczkowski, R.; Petrey, D.S.; Pon, L.A.; et al. ER-mitochondria tethering by PDZD8 regulates Ca2+ dynamics in mammalian neurons. Science 2017, 358, 623–630. [Google Scholar] [CrossRef] [Green Version]
- Alice, H.L.B.; Monteith, G.R. Calcium signaling and the therapeutic targeting of cancer cells. BBA Mol. Cell Res. 2018, 1865, 1786–1794. [Google Scholar]
- Pinton, P.; Giorgi, C.; Siviero, R.; Zecchini, E.; Rizzuto, R. Calcium and apoptosis: ER-mitochondria Ca2+ transfer in the control of apoptosis. Oncogene 2008, 27, 6407–6418. [Google Scholar] [CrossRef] [PubMed] [Green Version]
- Pinton, P.; Rizzuto, R. Bcl-2 and Ca2+ homeostasis in the endoplasmic reticulum. Cell. Death. Differ. 2006, 13, 1409–1418. [Google Scholar] [CrossRef] [PubMed]
- Giorgi, C.; Romagnoli, A.; Pinton, P.; Rizzuto, R. Ca2+ signaling, mitochondria and cell death. Curr. Mol. Med. 2008, 8, 119–130. [Google Scholar] [PubMed]
- Contreras, L.; Drago, I.; Zampese, E.; Pozzan, T. Mitochondria: The calcium connection. Biochim. Biophys. Acta 2017, 1797, 607–618. [Google Scholar] [CrossRef] [PubMed] [Green Version]
- Kim, E.; Lee, D.M.; Seo, M.J.; Lee, H.J.; Choi, K.S. Intracellular Ca2+ imbalance critically contributes to paraptosis. Front. Cell. Dev. Biol. 2021, 8, 607844. [Google Scholar] [CrossRef]


















Publisher’s Note: MDPI stays neutral with regard to jurisdictional claims in published maps and institutional affiliations. |
© 2021 by the authors. Licensee MDPI, Basel, Switzerland. This article is an open access article distributed under the terms and conditions of the Creative Commons Attribution (CC BY) license (https://creativecommons.org/licenses/by/4.0/).
Share and Cite
Balachandran, C.; Yokoi, K.; Naito, K.; Haribabu, J.; Tamura, Y.; Umezawa, M.; Tsuchiya, K.; Yoshihara, T.; Tobita, S.; Aoki, S. Cyclometalated Iridium(III) Complex–Cationic Peptide Hybrids Trigger Paraptosis in Cancer Cells via an Intracellular Ca2+ Overload from the Endoplasmic Reticulum and a Decrease in Mitochondrial Membrane Potential. Molecules 2021, 26, 7028. https://doi.org/10.3390/molecules26227028
Balachandran C, Yokoi K, Naito K, Haribabu J, Tamura Y, Umezawa M, Tsuchiya K, Yoshihara T, Tobita S, Aoki S. Cyclometalated Iridium(III) Complex–Cationic Peptide Hybrids Trigger Paraptosis in Cancer Cells via an Intracellular Ca2+ Overload from the Endoplasmic Reticulum and a Decrease in Mitochondrial Membrane Potential. Molecules. 2021; 26(22):7028. https://doi.org/10.3390/molecules26227028
Chicago/Turabian StyleBalachandran, Chandrasekar, Kenta Yokoi, Kana Naito, Jebiti Haribabu, Yuichi Tamura, Masakazu Umezawa, Koji Tsuchiya, Toshitada Yoshihara, Seiji Tobita, and Shin Aoki. 2021. "Cyclometalated Iridium(III) Complex–Cationic Peptide Hybrids Trigger Paraptosis in Cancer Cells via an Intracellular Ca2+ Overload from the Endoplasmic Reticulum and a Decrease in Mitochondrial Membrane Potential" Molecules 26, no. 22: 7028. https://doi.org/10.3390/molecules26227028
APA StyleBalachandran, C., Yokoi, K., Naito, K., Haribabu, J., Tamura, Y., Umezawa, M., Tsuchiya, K., Yoshihara, T., Tobita, S., & Aoki, S. (2021). Cyclometalated Iridium(III) Complex–Cationic Peptide Hybrids Trigger Paraptosis in Cancer Cells via an Intracellular Ca2+ Overload from the Endoplasmic Reticulum and a Decrease in Mitochondrial Membrane Potential. Molecules, 26(22), 7028. https://doi.org/10.3390/molecules26227028

