Identification of Nutritional Ingredients and Medicinal Components of Pueraria lobata and Its Varieties Using UPLC-MS/MS-Based Metabolomics
Abstract
:1. Introduction
2. Results
2.1. Widely Targeted Metabolome Analysis in P. lobata and Its Two Varieties
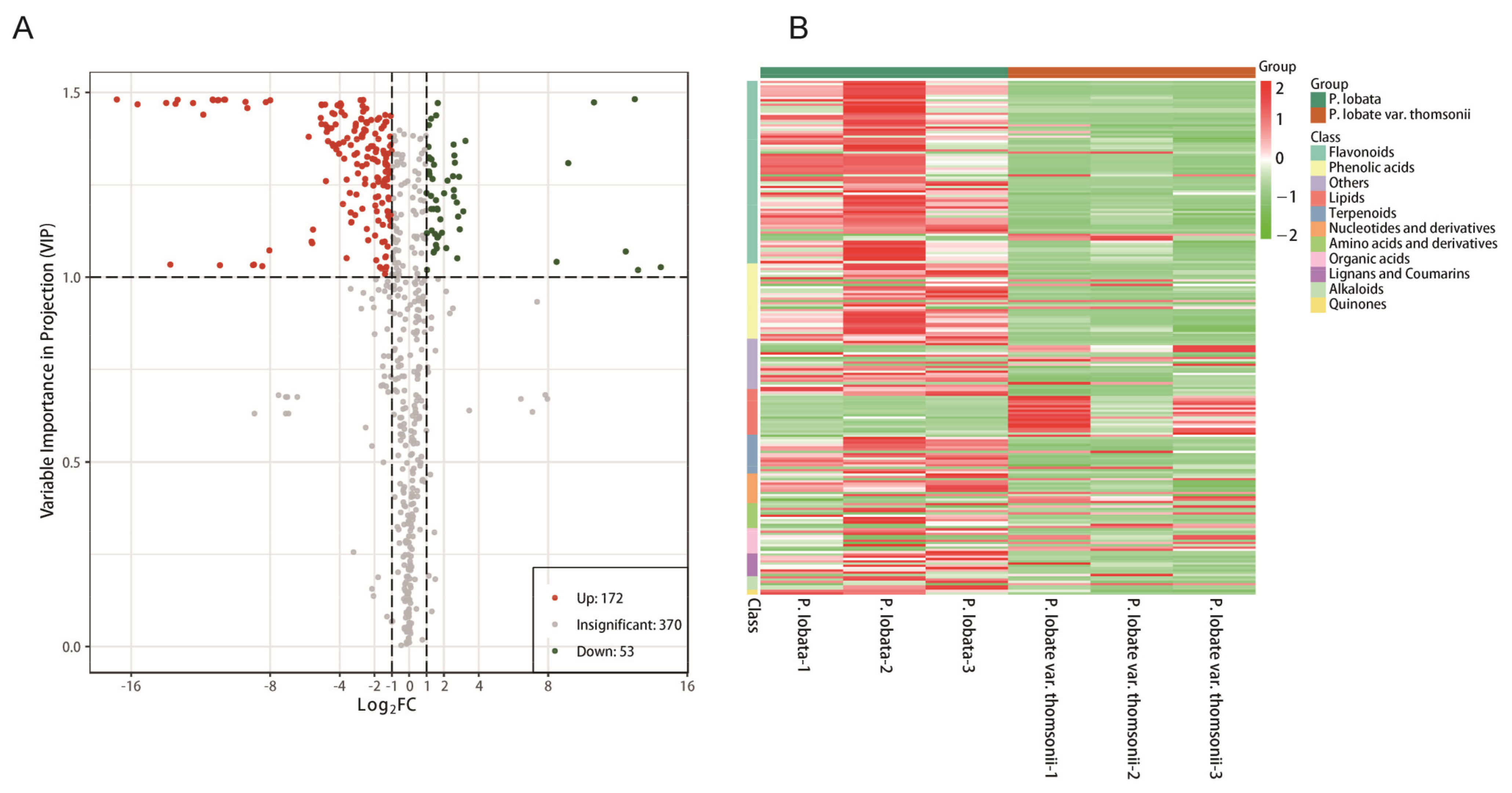
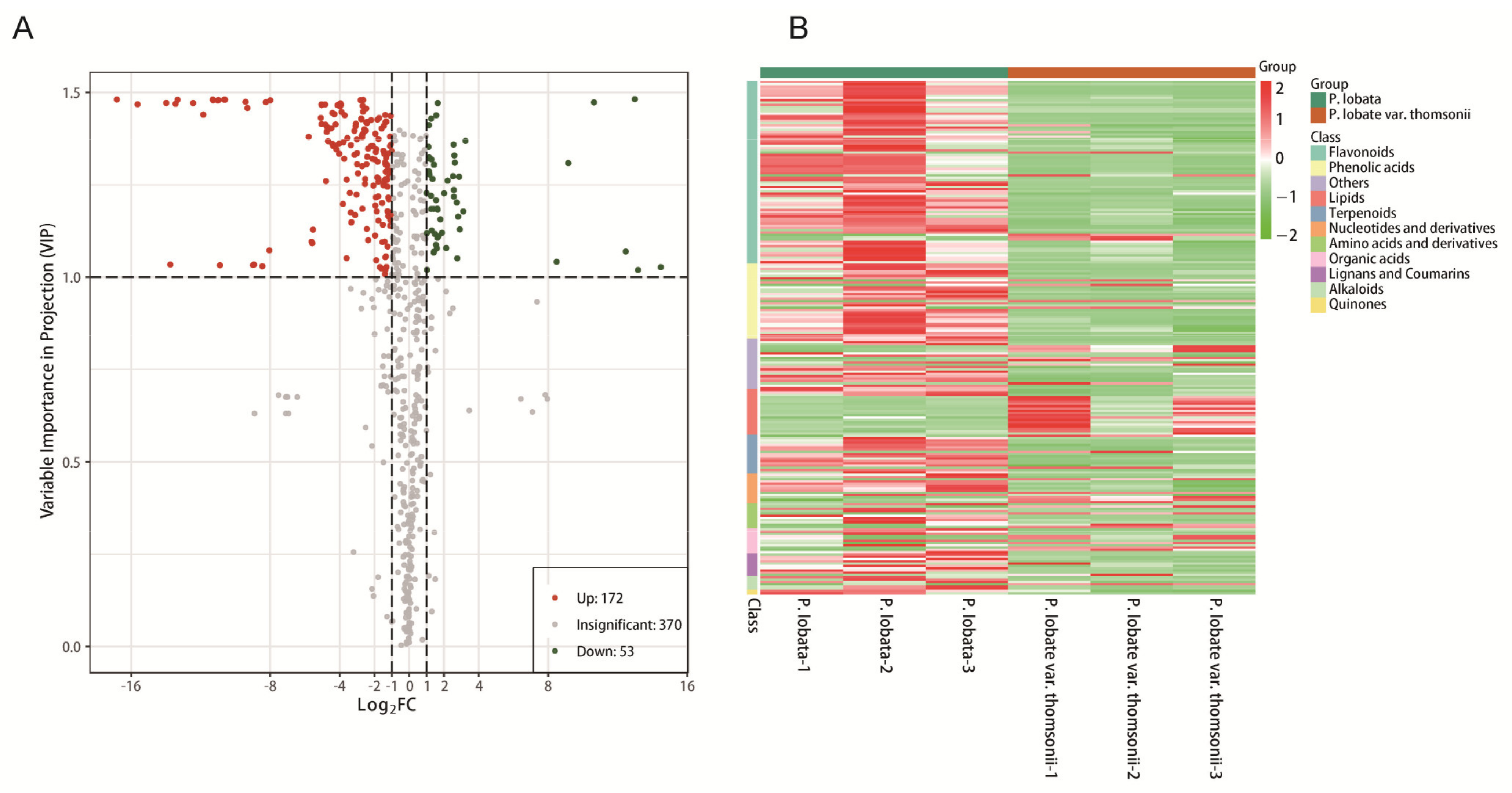
2.2. Multivariate Analysis of Identified Metabolites
2.3. Nutritional and Medicinal Component Differences among P. lobata and Its Two Varieties
3. Discussion
4. Materials and Methods
4.1. Sample Preparation and Extraction
4.2. UPLC Conditions
4.3. ESI-Q TRAP-MS/MS
4.4. Qualitative and Quantitative Analysis of Metabolites
4.5. Statistical Analysis
4.6. Hierarchical Cluster Analysis and Pearson Correlation Coefficients
4.7. Differential Metabolites Analysis
4.8. KEGG Annotation and Enrichment Analysis
5. Conclusions
Supplementary Materials
Author Contributions
Funding
Institutional Review Board Statement
Informed Consent Statement
Data Availability Statement
Acknowledgments
Conflicts of Interest
References
- Rizzo, G.; Baroni, L. Soy, Soy Foods and Their Role in Vegetarian Diets. Nutrients 2018, 10, 43. [Google Scholar] [CrossRef] [Green Version]
- Burlando, B.; Palmero, S.; Cornara, L. Nutritional and medicinal properties of underexploited legume trees from West Africa. Crit. Rev. Food Sci. Nutr. 2019, 59 (Suppl. 1), S178–S188. [Google Scholar] [CrossRef] [PubMed]
- Veitch, N.C. Isoflavonoids of the leguminosae. Nat. Prod. Rep. 2013, 30, 988–1027. [Google Scholar] [CrossRef]
- Manríquez-Torres, J.J.; Hernández-Lepe, M.A.; Chávez-Méndez, J.R.; González-Reyes, S.; Serafín-Higuera, I.R.; Rodríguez-Uribe, G.; Torres-Valencia, J.M. Isolation and Cytotoxic Activity of Phyllocladanes from the Roots of Acacia schaffneri (Leguminosae). Molecules 2020, 25, 3944. [Google Scholar] [CrossRef] [PubMed]
- Li, N.; Wu, X.; Zhuang, W.; Xia, L.; Chen, Y.; Zhao, R.; Yi, M.; Wan, Q.; Du, L.; Zhou, Y. Soy and Isoflavone Consumption and Multiple Health Outcomes: Umbrella Review of Systematic Reviews and Meta-Analyses of Observational Studies and Randomized Trials in Humans. Mol. Nutr. Food Res. 2020, 64, e1900751. [Google Scholar] [CrossRef] [PubMed]
- Wong, K.H.; Li, G.Q.; Li, K.M.; Razmovski-Naumovski, V.; Chan, K. Kudzu root: Traditional uses and potential medicinal benefits in diabetes and cardiovascular diseases. J. Ethnopharmacol. 2011, 134, 584–607. [Google Scholar] [CrossRef] [PubMed]
- Zhou, Y.X.; Zhang, H.; Peng, C. Puerarin: A review of pharmacological effects. Phytother. Res. 2014, 28, 961–975. [Google Scholar] [CrossRef]
- Jeon, Y.D.; Lee, J.H.; Lee, Y.M.; Kim, D.K. Puerarin inhibits inflammation and oxidative stress in dextran sulfate sodium-induced colitis mice model. Biomed. Pharmacother. 2020, 124, 109847. [Google Scholar] [CrossRef]
- Ahmad, B.; Khan, S.; Liu, Y.; Xue, M.; Nabi, G.; Kumar, S.; Alshwmi, M.; Qarluq, A.W. Molecular Mechanisms of Anticancer Activities of Puerarin. Cancer Manag. Res. 2020, 12, 79–90. [Google Scholar] [CrossRef] [PubMed] [Green Version]
- Wang, H.X.; Zeng, M.S.; Ye, Y.; Liu, J.Y.; Xu, P.P. Antiviral activity of puerarin as potent inhibitor of influenza virus neuraminidase. Phytother. Res. 2021, 35, 324–336. [Google Scholar] [CrossRef] [PubMed]
- Bentley, K.E.; Mauricio, R. High degree of clonal reproduction and lack of large-scale geographic patterning mark the introduced range of the invasive vine, kudzu (Pueraria montana var. lobata), in North America. Am. J. Bot. 2016, 103, 1499–1507. [Google Scholar] [CrossRef] [Green Version]
- Egan, A.N.; Vatanparast, M.; Cagle, W. Parsing polyphyletic Pueraria: Delimiting distinct evolutionary lineages through phylogeny. Mol. Phylogenet. Evol. 2016, 104, 44–59. [Google Scholar] [CrossRef] [Green Version]
- Haynsen, M.S.; Vatanparast, M.; Mahadwar, G.; Zhu, D.; Moger-Reischer, R.Z.; Doyle, J.J.; Crandall, K.A.; Egan, A.N. De novo transcriptome assembly of Pueraria montana var. lobata and Neustanthus phaseoloides for the development of eSSR and SNP markers: Narrowing the US origin(s) of the invasive kudzu. BMC Genomics. 2018, 19, 439. [Google Scholar] [CrossRef]
- Leisso, R.; Rudell, D.; Mazzola, M. Targeted Metabolic Profiling Indicates Apple Rootstock Genotype-Specific Differences in Primary and Secondary Metabolite Production and Validate Quantitative Contribution From Vegetative Growth. Front. Plant. Sci. 2018, 9, 1336. [Google Scholar] [CrossRef] [Green Version]
- Robe, K.; Izquierdo, E.; Vignols, F.; Rouached, H.; Dubos, C. The Coumarins: Secondary Metabolites Playing a Primary Role in Plant Nutrition and Health. Trends Plant. Sci. 2021, 26, 248–259. [Google Scholar] [CrossRef]
- Poiroux-Gonord, F.; Bidel, L.P.; Fanciullino, A.L.; Gautier, H.; Lauri-Lopez, F.; Urban, L. Health benefits of vitamins and secondary metabolites of fruits and vegetables and prospects to increase their concentrations by agronomic approaches. J. Agric. Food Chem. 2010, 58, 12065–12082. [Google Scholar] [CrossRef]
- Fedenko, V.S.; Shemet, S.A.; Landi, M. UV-vis spectroscopy and colorimetric models for detecting anthocyanin-metal complexes in plants: An overview of in vitro and in vivo techniques. Plant. Physiol. 2017, 212, 13–28. [Google Scholar] [CrossRef] [PubMed]
- Ma, Y.; Shang, Y.; Zhong, Z.; Zhang, Y.; Yang, Y.; Feng, J.; Wei, Z. A new isoflavone glycoside from flowers of Pueraria Montana var. lobata (Willd.) Sanjappa & Pradeep. Nat. Prod. Res. 2021, 35, 1459–1464. [Google Scholar] [PubMed]
- Maji, A.K.; Pandit, S.; Banerji, P.; Banerjee, D. Pueraria tuberosa: A review on its phytochemical and therapeutic potential. Nat. Prod. Res. 2014, 28, 2111–2127. [Google Scholar] [CrossRef] [PubMed]
- Liu, D.; Ma, L.; Zhou, Z.; Liang, Q.; Xie, Q.; Ou, K.; Liu, Y.; Su, Y. Starch and mineral element accumulation during root tuber expansion period of Pueraria thomsonii Benth. Food Chem. 2021, 343, 128445. [Google Scholar] [CrossRef]
- Gonda, S. Special Issue: Plant Metabolomics. Metabolites 2020, 10, 467. [Google Scholar] [CrossRef]
- Wong, K.H.; Razmovski-Naumovski, V.; Li, K.M.; Li, G.Q.; Chan, K. Comparing morphological, chemical and anti-diabetic characteristics of Puerariae Lobatae Radix and Puerariae Thomsonii Radix. J. Ethnopharmacol. 2015, 164, 53–63. [Google Scholar] [CrossRef] [PubMed]
- Chen, S.B.; Liu, H.P.; Tian, R.T.; Yang, D.J.; Chen, S.L.; Xu, H.X.; Chan, A.S.; Xie, P.S. High-performance thin-layer chromatographic fingerprints of isoflavonoids for distinguishing between Radix Puerariae Lobate and Radix Puerariae Thomsonii. J. Chromatogr. A. 2006, 1121, 114–119. [Google Scholar] [CrossRef] [PubMed]
- Wong, K.H.; Razmovski-Naumovski, V.; Li, K.M.; Li, G.Q.; Chan, K. Differentiating Puerariae Lobatae Radix and Puerariae Thomsonii Radix using HPTLC coupled with multivariate classification analyses. J. Pharmaceut. Biomed. 2014, 95, 11–19. [Google Scholar] [CrossRef]
- Coiner, H.A.; Hayhoe, K.; Ziska, L.H.; Van Dorn, J.; Sage, R.F. Tolerance of subzero winter cold in kudzu (Pueraria montana var. lobata). Oecologia 2018, 187, 839–849. [Google Scholar] [CrossRef] [PubMed]
- Ramalingam, V.; Song, Z.; Hwang, I. The potential role of secondary metabolites in modulating the flavor and taste of the meat. Food Res. Int. 2019, 122, 174–182. [Google Scholar] [CrossRef]
- Katz, L.; Baltz, R.H. Natural product discovery: Past, present, and future. J. Ind. Microbiol. Biot. 2016, 43, 155–176. [Google Scholar] [CrossRef] [PubMed]
- Li, L.; Lv, Y.; Xu, L.; Zheng, Q. Quantitative efficacy of soy isoflavones on menopausal hot flashes. Brit. J. Clin. Pharmaco. 2015, 79, 593–604. [Google Scholar] [CrossRef] [Green Version]
- Han, Y.; Zhou, M.; Wang, L.; Ying, X.; Peng, J.; Jiang, M.; Bai, G.; Luo, G. Comparative evaluation of different cultivars of Flos Chrysanthemi by an anti-inflammatory-based NF-κB reporter gene assay coupled to UPLC-Q/TOF MS with PCA and ANN. J. Ethnopharmacol. 2015, 174, 387–395. [Google Scholar] [CrossRef] [PubMed]
- Pérez-Navarro, J.; Izquierdo-Cañas, P.M.; Mena-Morales, A.; Martínez-Gascueña, J.; Chacón-Vozmediano, J.L.; García-Romero, E.; Hermosín-Gutiérrez, I.; Gómez-Alonso, S. Phenolic compounds profile of different berry parts from novel Vitis vinifera L. red grape genotypes and Tempranillo using HPLC-DAD-ESI-MS/MS: A varietal differentiation tool. Food Chem. 2019, 295, 350–360. [Google Scholar] [CrossRef]
- Chen, W.; Gong, L.; Guo, Z.; Wang, W.; Zhang, H.; Liu, X.; Yu, S.; Xiong, L.; Luo, J. A novel integrated method for large-scale detection, identification, and quantification of widely targeted metabolites: Application in the study of rice metabolomics. Mol. Plant. 2013, 6, 1769–1780. [Google Scholar] [CrossRef] [PubMed] [Green Version]





Publisher’s Note: MDPI stays neutral with regard to jurisdictional claims in published maps and institutional affiliations. |
© 2021 by the authors. Licensee MDPI, Basel, Switzerland. This article is an open access article distributed under the terms and conditions of the Creative Commons Attribution (CC BY) license (https://creativecommons.org/licenses/by/4.0/).
Share and Cite
Shang, X.; Huang, D.; Wang, Y.; Xiao, L.; Ming, R.; Zeng, W.; Cao, S.; Lu, L.; Wu, Z.; Yan, H. Identification of Nutritional Ingredients and Medicinal Components of Pueraria lobata and Its Varieties Using UPLC-MS/MS-Based Metabolomics. Molecules 2021, 26, 6587. https://doi.org/10.3390/molecules26216587
Shang X, Huang D, Wang Y, Xiao L, Ming R, Zeng W, Cao S, Lu L, Wu Z, Yan H. Identification of Nutritional Ingredients and Medicinal Components of Pueraria lobata and Its Varieties Using UPLC-MS/MS-Based Metabolomics. Molecules. 2021; 26(21):6587. https://doi.org/10.3390/molecules26216587
Chicago/Turabian StyleShang, Xiaohong, Ding Huang, Ying Wang, Liang Xiao, Ruhong Ming, Wendan Zeng, Sheng Cao, Liuying Lu, Zhengdan Wu, and Huabing Yan. 2021. "Identification of Nutritional Ingredients and Medicinal Components of Pueraria lobata and Its Varieties Using UPLC-MS/MS-Based Metabolomics" Molecules 26, no. 21: 6587. https://doi.org/10.3390/molecules26216587
APA StyleShang, X., Huang, D., Wang, Y., Xiao, L., Ming, R., Zeng, W., Cao, S., Lu, L., Wu, Z., & Yan, H. (2021). Identification of Nutritional Ingredients and Medicinal Components of Pueraria lobata and Its Varieties Using UPLC-MS/MS-Based Metabolomics. Molecules, 26(21), 6587. https://doi.org/10.3390/molecules26216587

