Synthesis and Biological Evaluation of New Bis-Indolinone Derivatives Endowed with Cytotoxic Activity
Abstract
:1. Introduction
2. Results and Discussion
2.1. Chemistry
2.2. Biological Studies
2.2.1. Effects in Cultured Human Tumor Cell Lines
2.2.2. Structure–Activity Relationships
- (a)
- Wings Modification
- (b)
- Core modification
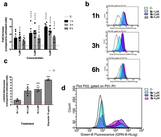
2.2.3. Effect on Jurkat Cells Proliferation
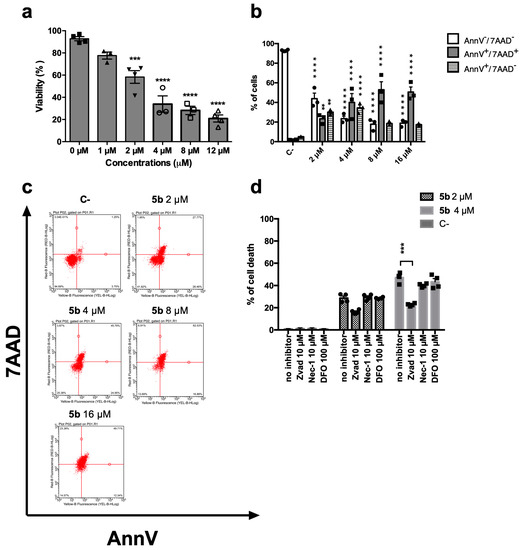
2.2.4. Cytotoxic Effect on Jurkat Cells
2.2.5. Oxidative Stress and DNA Damage Analysis
3. Materials and Methods
3.1. Chemistry
3.2. Synthesis of Compounds 4a–g, 5b–f, 8h–j
3.2.1. Method 1 (Compounds 4a–c, f–g, 5e–f, 8h–j)
3.2.2. Method 2 (Compounds 4d–e)
3.2.3. Method 3 (Compound 5b)
3.2.4. Method 4 (Compounds 5c–d)
3.3. NCI Screening
3.4. Cell Culture
3.5. Analysis of Cell Cycle
3.6. Analysis of Cell Viability
3.7. Annexin V assay
3.8. Detection of Intracellular ROS
3.9. DNA Damage Analysis
3.10. Flow Cytometry
3.11. Statistical Analysis
4. Conclusions
Supplementary Materials
Author Contributions
Funding
Institutional Review Board Statement
Informed Consent Statement
Data Availability Statement
Conflicts of Interest
Sample Availability
References
- Bray, F.; Ferlay, J.; Soerjomataram, I.; Siegel, R.L.; Torre, L.A.; Jemal, A. Global cancer statistics 2018: GLOBOCAN estimates of incidence and mortality worldwide for 36 cancers in 185 countries. CA Cancer J. Clin. 2018, 68, 394–424. [Google Scholar] [CrossRef] [Green Version]
- Tang, D.; Kang, R.; Berghe, T.V.; Vandenabeele, P.; Kroemer, G. The molecular machinery of regulated cell death. Cell Res. 2019, 29, 347–364. [Google Scholar] [CrossRef] [Green Version]
- Yang, H.; Ma, Y.; Chen, G.; Zhou, H.; Yamazaki, T.; Klein, C.; Pietrocola, F.; Vacchelli, E.; Souquere, S.; Sauvat, A.; et al. Contribution of RIP3 and MLKL to immunogenic cell death signaling in cancer chemotherapy. Oncoimmunology 2016, 5, e1149673. [Google Scholar] [CrossRef] [PubMed] [Green Version]
- Galluzzi, L.; Vitale, I.; Warren, S.; Adjemian, S.; Agostinis, P.; Martinez, A.B.; Chan, T.A.; Coukos, G.; Demaria, S.; Deutsch, E.; et al. Consensus guidelines for the definition, detection and interpretation of immunogenic cell death. J. Immunother. Cancer 2020, 8, e000337. [Google Scholar] [CrossRef] [Green Version]
- Gong, Y.; Fan, Z.; Luo, G.; Yang, C.; Huang, Q.; Fan, K.; Cheng, H.; Jin, K.; Ni, Q.; Yu, X.; et al. The role of necroptosis in cancer biology and therapy. Mol. Cancer 2019, 18, 100. [Google Scholar] [CrossRef] [PubMed] [Green Version]
- Dixon, S.J.; Lemberg, K.M.; Lamprecht, M.R.; Skouta, R.; Zaitsev, E.M.; Gleason, C.E.; Patel, D.N.; Bauer, A.J.; Cantley, A.M.; Yang, W.S.; et al. Ferroptosis: An Iron-Dependent Form of Nonapoptotic Cell Death. Cell 2012, 149, 1060–1072. [Google Scholar] [CrossRef] [PubMed] [Green Version]
- Liang, C.; Zhang, X.; Yang, M.; Dong, X. Recent Progress in Ferroptosis Inducers for Cancer Therapy. Adv. Mater. 2019, 31, e1904197. [Google Scholar] [CrossRef] [PubMed]
- Leoni, A.; Locatelli, A.; Morigi, R.; Rambaldi, M. 2-Indolinone a versatile scaffold for treatment of cancer: A patent review (2008–2014). Expert Opin. Ther. Pat. 2015, 26, 149–173. [Google Scholar] [CrossRef]
- Andreani, A.; Bellini, S.; Burnelli, S.; Granaiola, M.; Leoni, A.; Locatelli, A.; Morigi, R.; Rambaldi, M.; Varoli, L.; Calonghi, N.; et al. Substituted E-3-(3-Indolylmethylene)-1,3-dihydroindol-2-ones with Antitumor Activity. In-depth Study of the Effect on Growth of Breast Cancer Cells. J. Med. Chem. 2010, 53, 5567–5575. [Google Scholar] [CrossRef] [Green Version]
- Andreani, A.; Granaiola, M.; Locatelli, A.; Morigi, R.; Rambaldi, M.; Varoli, L.; Calonghi, N.; Cappadone, C.; Farruggia, G.; Stefanelli, C.; et al. Substituted 3-(5-Imidazo[2,1-b]thiazolylmethylene)-2-indolinones and Analogues: Synthesis, Cytotoxic Activity, and Study of the Mechanism of Action. J. Med. Chem. 2012, 55, 2078–2088. [Google Scholar] [CrossRef] [Green Version]
- Leoni, A.; Locatelli, A.; Morigi, R.; Rambaldi, M.; Cappadone, C.; Farruggia, G.; Iotti, S.; Merolle, L.; Zini, M.; Stefanelli, C. New substituted E-3-(3-indolylmethylene)1,3-dihydroindol-2-ones with antiproliferative activity. Study of effects on HL-60 leukemia cells. Eur. J. Med. Chem. 2014, 79, 298–339. [Google Scholar] [CrossRef]
- Morigi, R.; Locatelli, A.; Leoni, A.; Rambaldi, M.; Bortolozzi, R.; Mattiuzzo, E.; Ronca, R.; Maccarinelli, F.; Hamel, E.; Bai, R.; et al. Synthesis, in vitro and in vivo biological evaluation of substituted 3-(5-imidazo[2,1-b]thiazolylmethylene)-2-indolinones as new potent anticancer agents. Eur. J. Med. Chem. 2019, 166, 514–530. [Google Scholar] [CrossRef]
- Andreani, A.; Burnelli, S.; Granaiola, M.; Leoni, A.; Locatelli, A.; Morigi, R.; Rambaldi, M.; Varoli, L.; Landi, L.; Prata, C.; et al. Antitumor Activity of Bis-indole Derivatives. J. Med. Chem. 2008, 51, 4563–4570. [Google Scholar] [CrossRef] [PubMed] [Green Version]
- Andreani, A.; Burnelli, S.; Granaiola, M.; Leoni, A.; Locatelli, A.; Morigi, R.; Rambaldi, M.; Varoli, L.; Landi, L.; Prata, C.; et al. Antitumor activity and COMPARE analysis of bis-indole derivatives. Bioorg. Med. Chem. 2010, 18, 3004–3011. [Google Scholar] [CrossRef] [PubMed]
- Efimova, I.; Catanzaro, E.; Van Der Meeren, L.; Turubanova, V.D.; Hammad, H.; Mishchenko, T.A.; Vedunova, M.V.; Fimognari, C.; Bachert, C.; Coppieters, F.; et al. Vaccination with early ferroptotic cancer cells induces efficient antitumor immunity. J. Immunother. Cancer 2020, 8, e001369. [Google Scholar] [CrossRef] [PubMed]
- Shlomovitz, I.; Speir, M.; Gerlic, M. Flipping the dogma—Phosphatidylserine in non-apoptotic cell death. Cell Commun. Signal. 2019, 17, 139. [Google Scholar] [CrossRef] [PubMed] [Green Version]
- Šalipur, F.R.; Reyes-Reyes, E.M.; Xu, B.; Hammond, G.B.; Bates, P.J. A novel small molecule that induces oxidative stress and selectively kills malignant cells. Free Radic. Biol. Med. 2014, 68, 110–121. [Google Scholar] [CrossRef] [PubMed]
- Digby, E.M.; Rana, R.; Nitz, M.; Beharry, A.A. DNA directed damage using a brominated DAPI derivative. Chem. Commun. 2019, 55, 9971–9974. [Google Scholar] [CrossRef]
- Demchenko, A.P. Beyond annexin V: Fluorescence response of cellular membranes to apoptosis. Cytotechnology 2013, 65, 157–172. [Google Scholar] [CrossRef] [Green Version]
- Roos, W.P.; Kaina, B. DNA damage-induced cell death by apoptosis. Trends Mol. Med. 2006, 12, 440–450. [Google Scholar] [CrossRef]
- Donohoe, C.; Senge, M.O.; Arnaut, L.G.; da Silva, L.C. Cell death in photodynamic therapy: From oxidative stress to anti-tumor immunity. BBA Rev. Cancer 2019, 1872, 188308. [Google Scholar] [CrossRef]
- Sun, L.; Tran, N.; Tang, F.; App, H.; Hirth, P.; McMahon, G.; Tang, C. Synthesis and Biological Evaluations of 3-Substituted Indolin-2-ones: A Novel Class of Tyrosine Kinase Inhibitors That Exhibit Selectivity toward Particular Receptor Tyrosine Kinases. J. Med. Chem. 1998, 41, 2588–2603. [Google Scholar] [CrossRef]
- Huisgen, R.; König, H.; Lepley, A.R. Nucleophile aromatische Substitutionen, XVIII. Neue Ringschlüsse über Arine. Chem. Ber. 1960, 93, 1496–1506. [Google Scholar] [CrossRef]
- Beer, R.J.S.; Davenport, H.F.; Robertson, A. Some extensions of the synthesis of hydroxyindoles from p-benzoquinones. J. Chem. Soc. 1953, 1262–1264. [Google Scholar] [CrossRef]
- Porter, J.C.; Robinson, R.; Wyler, M. Monothiophthalimide and some derivatives of oxindole. J. Chem. Soc. 1941, 620–624. [Google Scholar] [CrossRef]
- Mayer, F.; Oppenheimer, T. Über Naphthyl-essigsäuren. 3. Abhandlung: 1-Nitronaphthyl-2-brenztraubensäure und 1-Nitronaphthyl-2-essigsäure. Chem. Ber. 1918, 51, 1239–1245. [Google Scholar] [CrossRef] [Green Version]
- Andreani, A.; Rambaldi, M.; Locatelli, A.; Bossa, R.; Galatulas, I.; Ninci, M. Synthesis and cardiotonic activity of 2-indolinones. Eur. J. Med. Chem. 1990, 25, 187–190. [Google Scholar] [CrossRef]
- Andreani, A.; Granaiola, M.; Leoni, A.; Locatelli, A.; Morigi, R.; Rambaldi, M.; Garaliene, V. Synthesis and Antitumor Activity of 1,5,6-Substituted E-3-(2-Chloro-3-indolylmethylene)-1,3-dihydroindol-2-ones. J. Med. Chem. 2002, 45, 2666–2669. [Google Scholar] [CrossRef] [PubMed]
- Amato, J.; Morigi, R.; Pagano, B.; Pagano, A.; Ohnmacht, S.; De Magis, A.; Tiang, Y.-P.; Capranico, G.; Locatelli, A.; Graziadio, A.; et al. Toward the Development of Specific G-Quadruplex Binders: Synthesis, Biophysical, and Biological Studies of New Hydrazone Derivatives. J. Med. Chem. 2016, 59, 5706–5720. [Google Scholar] [CrossRef] [Green Version]
- Monks, A.; Scudiero, D.; Skehan, P.; Shoemaker, R.; Paull, K.; Vistica, D.; Hose, C.; Langley, J.; Cronise, P.; Vaigro-Wolff, A.; et al. Feasibility of a High-Flux Anticancer Drug Screen Using a Diverse Panel of Cultured Human Tumor Cell Lines. J. Natl. Cancer Inst. 1991, 83, 757–766. [Google Scholar] [CrossRef] [PubMed]
- Grootjans, S.; Hassannia, B.; Delrue, I.; Goossens, V.; Wiernicki, B.; Dondelinger, Y.; Bertrand, M.; Krysko, D.; Vuylsteke, M.; Vandenabeele, P.; et al. A real-time fluorometric method for the simultaneous detection of cell death type and rate. Nat. Protoc. 2016, 11, 1444–1454. [Google Scholar] [CrossRef] [PubMed]





| Comp a | Modes | Leukemia | NSCLC | Colon | CNS | Melanoma | Ovarian | Renal | Prostate | Breast | MG-MID b |
|---|---|---|---|---|---|---|---|---|---|---|---|
| 4a | GI50 | 3.98 | 6.76 | 4.68 | 4.37 | 4.90 | 6.76 | 4.90 | 5.01 | 5.62 | 5.13 |
| TGI | 21.38 | 20.89 | 16.60 | 17.38 | 16.60 | 20.42 | 18.62 | 16.60 | 18.20 | 18.62 | |
| LC50 | 79.43 | 51.29 | 43.65 | 45.71 | 45.71 | 53.70 | 47.86 | 43.65 | 50.12 | 51.29 | |
| 4bc | GI50 | 2.69 | 3.98 | 4.27 | 2.19 | 2.40 | 2.75 | 2.40 | 3.09 | 2.45 | 2.88 |
| TGI | 11.48 | 13.80 | 13.80 | 7.94 | 7.08 | 11.48 | 11.48 | 13.18 | 7.76 | 10.47 | |
| LC50 | 75.86 | 41.69 | 38.90 | 63.10 | 20.42 | 44.67 | 33.11 | 43.65 | 30.20 | 36.31 | |
| 4c | GI50 | 1.86 | 2.57 | 2.45 | 1.29 | 1.66 | 1.82 | 2.24 | 1.95 | 1.82 | 1.95 |
| TGI | 7.59 | 7.59 | 6.76 | 3.31 | 3.89 | 5.13 | 7.59 | 4.79 | 4.79 | 5.62 | |
| LC50 | 51.29 | 20.89 | 21.88 | 8.32 | 9.33 | 20.89 | 22.39 | 15.49 | 17.38 | 18.20 | |
| 4d | GI50 | 2.04 | 2.51 | 2.57 | 1.78 | 1.82 | 2.40 | 3.24 | 3.31 | 2.40 | 2.63 |
| TGI | 12.59 | 8.13 | 8.71 | 8.32 | 4.27 | 8.91 | 10.23 | 13.18 | 12.02 | 8.51 | |
| LC50 | 93.33 | 28.84 | 28.18 | 38.90 | 12.02 | 30.90 | 32.36 | 45.71 | 46.77 | 30.90 | |
| 4fc | GI50 | 1.48 | 3.55 | 2.95 | 2.88 | 2.45 | 4.27 | 4.37 | 2.14 | 3.31 | 3.09 |
| TGI | 8.91 | 10.72 | 8.13 | 9.77 | 6.92 | 15.49 | 12.88 | 9.12 | 15.14 | 10.47 | |
| LC50 | 100.00 | 33.88 | 22.91 | 33.88 | 23.44 | 46.77 | 31.62 | 37.15 | 51.29 | 37.15 | |
| 4g | GI50 | 3.31 | 7.94 | 11.22 | 6.76 | 7.41 | 7.94 | 12.30 | 6.76 | 5.75 | 7.76 |
| TGI | 20.42 | 30.90 | 45.71 | 38.90 | 27.54 | 50.12 | 51.29 | 70.79 | 50.12 | 38.90 | |
| LC50 | 97.72 | 79.43 | 79.43 | 83.18 | 79.43 | 79.43 | 85.11 | 100.00 | 95.50 | 83.18 | |
| 5bc | GI50 | 0.51 | 1.62 | 0.63 | 1.10 | 0.72 | 1.35 | 0.98 | 1.10 | 0.74 | 0.91 |
| TGI | 3.16 | 8.32 | 1.95 | 4.57 | 2.29 | 6.61 | 3.63 | 5.25 | 5.89 | 4.07 | |
| LC50 | 61.66 | 43.65 | 7.59 | 19.50 | 8.91 | 31.62 | 16.22 | 25.70 | 23.99 | 21.38 | |
| 5c | GI50 | 0.56 | 2.04 | 0.89 | 1.05 | 0.89 | 1.62 | 1.23 | 2.04 | 0.89 | 1.15 |
| TGI | 5.50 | 7.59 | 2.19 | 3.98 | 2.19 | 7.08 | 3.72 | 12.88 | 4.68 | 4.27 | |
| LC50 | 100.00 | 25.12 | 5.01 | 17.38 | 5.01 | 19.50 | 12.88 | 50.12 | 12.30 | 14.79 | |
| 5dc | GI50 | 0.55 | 2.95 | 1.58 | 2.19 | 2.09 | 2.95 | 2.75 | 2.51 | 2.00 | 2.04 |
| TGI | 6.61 | 29.51 | 5.01 | 12.88 | 6.76 | 13.18 | 22.91 | 45.71 | 12.02 | 12.88 | |
| LC50 | 100.00 | 77.62 | 20.89 | 56.23 | 25.70 | 75.86 | 89.13 | 100.00 | 66.07 | 57.54 | |
| 5e | GI50 | 2.95 | 3.98 | 2.63 | 2.19 | 2.14 | 4.79 | 6.17 | 2.69 | 2.57 | 3.24 |
| TGI | 33.11 | 16.98 | 10.00 | 6.46 | 4.79 | 15.49 | 30.20 | 9.77 | 7.24 | 12.30 | |
| LC50 | 100.00 | 47.86 | 44.67 | 28.18 | 15.85 | 54.95 | 69.18 | 56.23 | 41.69 | 45.71 | |
| 5f | GI50 | 0.87 | 2.69 | 1.29 | 1.66 | 1.74 | 2.45 | 2.40 | 1.62 | 1.74 | 1.82 |
| TGI | 11.22 | 7.08 | 2.88 | 3.72 | 3.55 | 7.24 | 4.90 | 3.39 | 5.13 | 5.01 | |
| LC50 | 100.00 | 21.88 | 8.13 | 8.71 | 7.94 | 23.99 | 10.47 | 7.08 | 21.88 | 15.14 | |
| 8hc | GI50 | 5.49 | 5.54 | 5.54 | 5.59 | 5.39 | 5.30 | 5.55 | 5.30 | 5.47 | 5.48 |
| TGI | 4.46 | 4.26 | 4.44 | 4.37 | 4.29 | 4.12 | 4.28 | 4.16 | 4.21 | 4.29 | |
| Vincristinesulfate d | GI50 | 0.10 | 0.25 | 0.10 | 0.13 | 0.16 | 0.32 | 0.32 | 0.13 | 0.32 | 0.20 |
| TGI | 15.85 | 15.85 | 3.98 | 6.31 | 7.94 | 19.95 | 19.95 | 6.31 | 7.94 | 10.00 |
Publisher’s Note: MDPI stays neutral with regard to jurisdictional claims in published maps and institutional affiliations. |
© 2021 by the authors. Licensee MDPI, Basel, Switzerland. This article is an open access article distributed under the terms and conditions of the Creative Commons Attribution (CC BY) license (https://creativecommons.org/licenses/by/4.0/).
Share and Cite
Morigi, R.; Catanzaro, E.; Locatelli, A.; Calcabrini, C.; Pellicioni, V.; Leoni, A.; Fimognari, C. Synthesis and Biological Evaluation of New Bis-Indolinone Derivatives Endowed with Cytotoxic Activity. Molecules 2021, 26, 6277. https://doi.org/10.3390/molecules26206277
Morigi R, Catanzaro E, Locatelli A, Calcabrini C, Pellicioni V, Leoni A, Fimognari C. Synthesis and Biological Evaluation of New Bis-Indolinone Derivatives Endowed with Cytotoxic Activity. Molecules. 2021; 26(20):6277. https://doi.org/10.3390/molecules26206277
Chicago/Turabian StyleMorigi, Rita, Elena Catanzaro, Alessandra Locatelli, Cinzia Calcabrini, Valentina Pellicioni, Alberto Leoni, and Carmela Fimognari. 2021. "Synthesis and Biological Evaluation of New Bis-Indolinone Derivatives Endowed with Cytotoxic Activity" Molecules 26, no. 20: 6277. https://doi.org/10.3390/molecules26206277
APA StyleMorigi, R., Catanzaro, E., Locatelli, A., Calcabrini, C., Pellicioni, V., Leoni, A., & Fimognari, C. (2021). Synthesis and Biological Evaluation of New Bis-Indolinone Derivatives Endowed with Cytotoxic Activity. Molecules, 26(20), 6277. https://doi.org/10.3390/molecules26206277

