Utilizing AgNPt-SALDI to Classify Edible Oils by Multivariate Statistics of Triacylglycerol Profile
Abstract
:1. Introduction
2. Results
2.1. Use of AgNPs in Edible Oil Detection Using MALDI-MS
2.2. Fingerprint-Based Quality Control
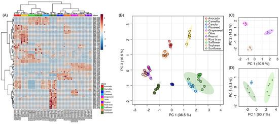
2.3. Classification of Edible Oils by Multivariate Statistics
3. Discussion
4. Materials and Methods
4.1. Materials and Instrumentations
4.2. Silver Nanoparticle (AgNP) Preparation
4.3. Sample Preparation
4.4. Data Acquisition in MALDI-TOF MS and Statistical Analysis
5. Conclusions
Supplementary Materials
Author Contributions
Funding
Institutional Review Board Statement
Informed Consent Statement
Data Availability Statement
Conflicts of Interest
References
- Peng, G.-J.; Chang, M.-H.; Fang, M.; Liao, C.-D.; Tsai, C.-F.; Tseng, S.-H.; Kao, Y.-M.; Chou, H.-K.; Cheng, H.-F. Incidents of Major Food Adulteration in Taiwan between 2011 and 2015. Food Control 2017, 72, 145–152. [Google Scholar] [CrossRef]
- Hong, E.; Lee, S.Y.; Jeong, J.Y.; Park, J.M.; Kim, B.H.; Kwon, K.; Chun, H.S. Modern Analytical Methods for the Detection of Food Fraud and Adulteration by Food Category. J. Sci. Food Agric. 2017, 97, 3877–3896. [Google Scholar] [CrossRef]
- Zhang, L.; Shuai, Q.; Li, P.; Zhang, Q.; Ma, F.; Zhang, W.; Ding, X. Ion Mobility Spectrometry Fingerprints: A Rapid Detection Technology for Adulteration of Sesame Oil. Food Chem. 2016, 192, 60–66. [Google Scholar] [CrossRef] [PubMed]
- Tsopelas, F.; Konstantopoulos, D.; Kakoulidou, A.T. Voltammetric Fingerprinting of Oils and Its Combination with Chemometrics for the Detection of Extra Virgin Olive Oil Adulteration. Anal. Chim. Acta 2018, 1015, 8–19. [Google Scholar] [CrossRef]
- Jamwal, R.; Amit; Kumari, S.; Balan, B.; Dhaulaniya, A.S.; Kelly, S.; Cannavan, A.; Singh, D.K. Attenuated Total Reflectance–Fourier Transform Infrared (ATR–FTIR) Spectroscopy Coupled with Chemometrics for Rapid Detection of Argemone Oil Adulteration in Mustard Oil. LWT 2020, 120, 108945. [Google Scholar] [CrossRef]
- Huang, F.; Li, Y.; Guo, H.; Xu, J.; Chen, Z.; Zhang, J.; Wang, Y. Identification of Waste Cooking Oil and Vegetable Oil via Raman Spectroscopy. J. Raman Spectrosc. 2016, 47, 860–864. [Google Scholar] [CrossRef]
- Hu, W.; Zhang, L.; Li, P.; Wang, X.; Zhang, Q.; Xu, B.; Sun, X.; Ma, F.; Ding, X. Characterization of Volatile Components in Four Vegetable Oils by Headspace Two-Dimensional Comprehensive Chromatography Time-of-Flight Mass Spectrometry. Talanta 2014, 129, 629–635. [Google Scholar] [CrossRef] [PubMed]
- Llorent-Martínez, E.J.; Ortega-Barrales, P.; Fernández-de Córdova, M.L.; Domínguez-Vidal, A.; Ruiz-Medina, A. Investigation by ICP-MS of Trace Element Levels in Vegetable Edible Oils Produced in Spain. Food Chem. 2011, 127, 1257–1262. [Google Scholar] [CrossRef] [PubMed]
- Tu, A.; Du, Z.; Qu, S. Rapid Profiling of Triacylglycerols for Identifying Authenticity of Edible Oils Using Supercritical Fluid Chromatography-Quadruple Time-of-Flight Mass Spectrometry Combined with Chemometric Tools. Anal. Methods 2016, 8, 4226–4238. [Google Scholar] [CrossRef]
- Liu, M.; Wei, F.; Lv, X.; Dong, X.; Chen, H. Rapid and Sensitive Detection of Free Fatty Acids in Edible Oils Based on Chemical Derivatization Coupled with Electrospray Ionization Tandem Mass Spectrometry. Food Chem. 2018, 242, 338–344. [Google Scholar] [CrossRef]
- Law, W.S.; Chen, H.W.; Balabin, R.; Berchtold, C.; Meier, L.; Zenobi, R. Rapid Fingerprinting and Classification of Extra Virgin Olive Oil by Microjet Sampling and Extractive Electrospray Ionization Mass Spectrometry. Analyst 2010, 135, 773. [Google Scholar] [CrossRef] [PubMed]
- Li, Y.; Jiang, B.; Lou, Y.; Shi, Q.; Zhuang, R.; Zhan, Z. Molecular Characterization of Edible Vegetable Oils via Free Fatty Acid and Triacylglycerol Fingerprints by Electrospray Ionization Fourier Transform Ion Cyclotron Resonance Mass Spectrometry. Int. J Food Sci. Technol. 2020, 55, 165–174. [Google Scholar] [CrossRef]
- Piñero, M.-Y.; Amo-González, M.; Ballesteros, R.D.; Pérez, L.R.; de la Mora, G.F.; Arce, L. Chemical Fingerprinting of Olive Oils by Electrospray Ionization-Differential Mobility Analysis-Mass Spectrometry: A New Alternative to Food Authenticity Testing. J. Am. Soc. Mass Spectrom. 2020, 31, 527–537. [Google Scholar] [CrossRef]
- Cao, G.; Hong, Y.; Wu, H.; Chen, Z.; Lu, M.; Cai, Z. Visual Authentication of Edible Vegetable Oil and Used Cooking Oil Using MALDI Imaging Mass Spectrometry. Food Control 2021, 125, 107966. [Google Scholar] [CrossRef]
- Chen, R.; Xu, W.; Xiong, C.; Zhou, X.; Xiong, S.; Nie, Z.; Mao, L.; Chen, Y.; Chang, H.-C. High-Salt-Tolerance Matrix for Facile Detection of Glucose in Rat Brain Microdialysates by MALDI Mass Spectrometry. Anal. Chem. 2012, 84, 465–469. [Google Scholar] [CrossRef]
- Lee, C.; Lu, I.-C.; Hsu, H.C.; Lin, H.-Y.; Liang, S.-P.; Lee, Y.-T.; Ni, C.-K. Formation of Metal-Related Ions in Matrix-Assisted Laser Desorption Ionization. J. Am. Soc. Mass Spectrom. 2016, 27, 1491–1498. [Google Scholar] [CrossRef]
- Lee, C.; Ni, C.-K. Soft Matrix–Assisted Laser Desorption/Ionization for Labile Glycoconjugates. J. Am. Soc. Mass Spectrom. 2019, 30, 1455–1463. [Google Scholar] [CrossRef]
- Huang, P.; Huang, C.-Y.; Lin, T.-C.; Lin, L.-E.; Yang, E.; Lee, C.; Hsu, C.-C.; Chou, P.-T. Toward the Rational Design of Universal Dual Polarity Matrix for MALDI Mass Spectrometry. Anal. Chem. 2020, 92, 7139–7145. [Google Scholar] [CrossRef]
- Ng, T.-T.; So, P.-K.; Zheng, B.; Yao, Z.-P. Rapid Screening of Mixed Edible Oils and Gutter Oils by Matrix-Assisted Laser Desorption/Ionization Mass Spectrometry. Anal. Chim. Acta 2015, 884, 70–76. [Google Scholar] [CrossRef]
- Ng, T.-T.; Li, S.; Ng, C.C.A.; So, P.-K.; Wong, T.-F.; Li, Z.-Y.; Chan, S.-T.; Yao, Z.-P. Establishment of a Spectral Database for Classification of Edible Oils Using Matrix-Assisted Laser Desorption/Ionization Mass Spectrometry. Food Chem. 2018, 252, 335–342. [Google Scholar] [CrossRef]
- Kuo, T.-H.; Kuei, M.-S.; Hsiao, Y.; Chung, H.-H.; Hsu, C.-C.; Chen, H.-J. Matrix-Assisted Laser Desorption/Ionization Mass Spectrometry Typings of Edible Oils through Spectral Networking of Triacylglycerol Fingerprints. ACS Omega 2019, 4, 15734–15741. [Google Scholar] [CrossRef] [PubMed] [Green Version]
- Sunner, J.; Dratz, E.; Chen, Y.-C. Graphite Surface-Assisted Laser Desorption/Ionization Time-of-Flight Mass Spectrometry of Peptides and Proteins from Liquid Solutions. Anal. Chem. 1995, 67, 4335–4342. [Google Scholar] [CrossRef] [PubMed]
- Hu, J.-B.; Chen, Y.-C.; Urban, P.L. Coffee-Ring Effects in Laser Desorption/Ionization Mass Spectrometry. Anal. Chim. Acta. 2013, 766, 77–82. [Google Scholar] [CrossRef]
- Huang, Y.-F.; Chang, H.-T. Analysis of Adenosine Triphosphate and Glutathione through Gold Nanoparticles Assisted Laser Desorption/Ionization Mass Spectrometry. Anal. Chem 2007, 79, 4852–4859. [Google Scholar] [CrossRef]
- Lee, C.; Yang, T.; Yao, Y.; Li, J.; Huang, C. Rapid Detection of Perfluorinated Sulfonic Acids through Preconcentration by Bubble Bursting and Surface-assisted Laser Desorption/Ionization. J. Mass Spectrom. 2020, 56, e4667. [Google Scholar] [PubMed]
- Yang, E.; Fournelle, F.; Chaurand, P. Silver Spray Deposition for AgLDI Imaging MS of Cholesterol and Other Olefins on Thin Tissue Sections. J. Mass Spectrom. 2020, 55, e4428. [Google Scholar] [CrossRef]
- Huang, Y.-F.; Chang, H.-T. Nile Red-Adsorbed Gold Nanoparticle Matrixes for Determining Aminothiols through Surface-Assisted Laser Desorption/Ionization Mass Spectrometry. Anal. Chem. 2006, 78, 1485–1493. [Google Scholar] [CrossRef] [PubMed]
- Huang, M.-F.; Chang, H.-T. Detection of Carbohydrates Using Surface-Assisted Laser Desorption/Ionization Mass Spectrometry with HgTe Nanostructures. Chem. Sci. 2012, 3, 2147. [Google Scholar] [CrossRef]
- Silina, Y.E.; Fink-Straube, C.; Hayen, H.; Volmer, D.A. Analysis of Fatty Acids and Triacylglycerides by Pd Nanoparticle-Assisted Laser Desorption/Ionization Mass Spectrometry. Anal. Methods 2015, 7, 3701–3707. [Google Scholar] [CrossRef] [Green Version]
- Kelly, K.L.; Coronado, E.; Zhao, L.L.; Schatz, G.C. The Optical Properties of Metal Nanoparticles: The Influence of Size, Shape, and Dielectric Environment. J. Phys. Chem. B 2003, 107, 668–677. [Google Scholar] [CrossRef]
- Xie, Z.-X.; Tzeng, W.-C.; Huang, C.-L. One-Pot Synthesis of Icosahedral Silver Nanoparticles by Using a Photoassisted Tartrate Reduction Method under UV Light with a Wavelength of 310 Nm. ChemPhysChem 2016, 17, 2551–2557. [Google Scholar] [CrossRef] [PubMed]
- Lee, B.-H.; Hsu, M.-S.; Hsu, Y.-C.; Lo, C.-W.; Huang, C.-L. A Facile Method to Obtain Highly Stable Silver Nanoplate Colloids with Desired Surface Plasmon Resonance Wavelengths. J. Phys. Chem. C 2010, 114, 6222–6227. [Google Scholar] [CrossRef]
- Lee, Y.-C.; Chen, S.-J.; Huang, C.-L. Finding a Facile Method to Synthesize Decahedral Silver Nanoparticles through a Systematic Study of Temperature Effect on Photomediated Silver Nanostructure Growth. J. Chin. Chem. Soc. 2010, 57, 325–331. [Google Scholar] [CrossRef]
- Wei, X.; Liu, Z.; Jin, X.; Huang, L.; Gurav, D.D.; Sun, X.; Liu, B.; Ye, J.; Qian, K. Plasmonic Nanoshells Enhanced Laser Desorption/Ionization Mass Spectrometry for Detection of Serum Metabolites. Anal. Chim. Acta 2017, 950, 147–155. [Google Scholar] [CrossRef] [PubMed]
- Hao, E.; Schatz, G.C. Electromagnetic Fields around Silver Nanoparticles and Dimers. J. Chem. Phys. 2004, 120, 357–366. [Google Scholar] [CrossRef] [Green Version]
- Tian, F.; Bonnier, F.; Casey, A.; Shanahan, A.E.; Byrne, H.J. Surface Enhanced Raman Scattering with Gold Nanoparticles: Effect of Particle Shape. Anal. Methods 2014, 6, 9116–9123. [Google Scholar] [CrossRef] [Green Version]
- Li, Y.; Luo, P.; Cao, X.; Liu, H.; Wang, J.; Wang, J.; Zhan, L.; Nie, Z. Enhancing Surface-Assisted Laser Desorption Ionization Mass Spectrometry Performance by Integrating Plasmonic Hot-Electron Transfer Effect through Surface Modification. Chem. Commun. 2019, 55, 5769–5772. [Google Scholar] [CrossRef]
- R: The R Project for Statistical Computing. Available online: https://www.r-project.org/ (accessed on 3 March 2021).





| Group | Oil Species | Characteristic Peak in Spectra |
|---|---|---|
| 1 | Peanut oil and soybean oil Grapeseed oil | Abundant peak at m/z 901.6 and 903.6 Similar to soybean oil, but with an additional peak at m/z 899.6 |
| 2 | Flaxseed oil and safflower oil Camellia oil | Abundant peak at m/z 905.7 Camellia oil with an additional peak at m/z 881.7 |
| other | Avocado oil | Abundant peak at m/z 853.6, 855.6, 879.6, 881.7 |
| Canola oil | Abundant peak at m/z 905.7 (intensity of m/z 905.7 higher than m/z 907.7) | |
| Olive oil | Abundant peak at m/z 853.6, 855.6, and 881.7 | |
| Rice bran oil | Abundant peak at m/z 879.7, 903.6, and 905.7 | |
| Sunflower oil | Abundant peak at m/z 901.7 |
Publisher’s Note: MDPI stays neutral with regard to jurisdictional claims in published maps and institutional affiliations. |
© 2021 by the authors. Licensee MDPI, Basel, Switzerland. This article is an open access article distributed under the terms and conditions of the Creative Commons Attribution (CC BY) license (https://creativecommons.org/licenses/by/4.0/).
Share and Cite
Yang, T.-L.; Huang, C.-L.; Lee, C.-P. Utilizing AgNPt-SALDI to Classify Edible Oils by Multivariate Statistics of Triacylglycerol Profile. Molecules 2021, 26, 5880. https://doi.org/10.3390/molecules26195880
Yang T-L, Huang C-L, Lee C-P. Utilizing AgNPt-SALDI to Classify Edible Oils by Multivariate Statistics of Triacylglycerol Profile. Molecules. 2021; 26(19):5880. https://doi.org/10.3390/molecules26195880
Chicago/Turabian StyleYang, Tzu-Ling, Cheng-Liang Huang, and Chu-Ping Lee. 2021. "Utilizing AgNPt-SALDI to Classify Edible Oils by Multivariate Statistics of Triacylglycerol Profile" Molecules 26, no. 19: 5880. https://doi.org/10.3390/molecules26195880
APA StyleYang, T.-L., Huang, C.-L., & Lee, C.-P. (2021). Utilizing AgNPt-SALDI to Classify Edible Oils by Multivariate Statistics of Triacylglycerol Profile. Molecules, 26(19), 5880. https://doi.org/10.3390/molecules26195880

