The Enhancing Immune Response and Anti-Inflammatory Effects of Caulerpa lentillifera Extract in RAW 264.7 Cells
Abstract
1. Introduction
2. Results
2.1. Phenolic Compounds in CLE
2.2. Effects of CLE on Pro-Inflammatory Cytokine Secretion in RAW 264.7 Cells
2.3. Effects of CLE on the Expression of Pro-Inflammatory Cytokine Genes in RAW 264.7 Cells
2.4. Effects of CLE on Inflammatory Signaling Molecules
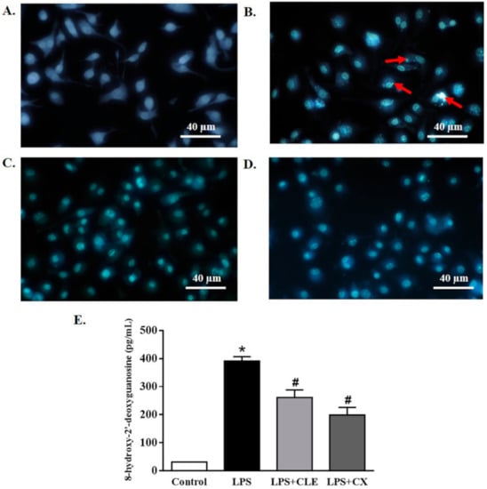
2.5. Effects of CLE on DNA Damage
2.6. Effects of CLE on the Immune Response
3. Discussion
4. Materials and Methods
4.1. Chemicals
4.2. Preparation and Chemical Characterization of CLE
4.3. Cell Culture
4.4. Determination of Cell Viability
4.5. ELISA Assay
4.6. Nitric Oxide Assay
4.7. DNA Damage Assay
4.8. Hoechst 33,342 Staining
4.9. Quantitative Real-Time PCR Analysis
4.10. Statistical Analysis
5. Conclusions
Author Contributions
Funding
Institutional Review Board Statement
Informed Consent Statement
Data Availability Statement
Acknowledgments
Conflicts of Interest
Sample Availability
References
- Zhu, X.X.; Yang, L.; Li, Y.J.; Zhang, D.; Chen, Y.; Kostecká, P.; Kmoníčková, E.; Zídek, Z. Effects of sesquiterpene, flavonoid and coumarin types of compounds from Artemisia annua L. on production of mediators of angiogenesis. Pharmacol. Rep. 2013, 65, 410–420. [Google Scholar] [CrossRef]
- Zhang, J.M.; An, J. Cytokines, inflammation, and pain. Int. Anesthesiol. Clin. 2007, 45, 27–37. [Google Scholar] [CrossRef] [PubMed]
- Simpson, R.J.; Hammacher, A.; Smith, D.K.; Matthews, J.M.; Ward, L.D. Interleukin-6: Structure-function relationships. Protein Sci. 1997, 6, 929–955. [Google Scholar] [CrossRef]
- Kim, E.Y.; Moudgil, K.D. Regulation of autoimmune inflammation by pro-inflammatory cytokines. Immunol. Lett. 2008, 120, 1–5. [Google Scholar] [CrossRef]
- Levine, A.J. P53 and the Immune Response: 40 Years of Exploration-A Plan for the Future. Int. J. Mol. Sci. 2020, 21, 541. [Google Scholar] [CrossRef]
- Ophascharoensuk, V.; Fero, M.L.; Hughes, J.; Roberts, J.M.; Shankland, S.J. The cyclin-dependent kinase inhibitor p27Kip1 safeguards against inflammatory injury. Nat. Med. 1998, 4, 575–580. [Google Scholar] [CrossRef]
- Laphanuwat, P.; Jirawatnotai, S. Immunomodulatory Roles of Cell Cycle Regulators. Front. Cell Dev. Biol. 2019, 7, 23. [Google Scholar] [CrossRef]
- Yap, W.F.; Tay, V.; Tan, S.H.; Yow, Y.Y.; Chew, J. Decoding Antioxidant and Antibacterial Potentials of Malaysian Green Seaweeds: Caulerpa racemosa and Caulerpa lentillifera. Antibiotics 2019, 8, 152. [Google Scholar] [CrossRef]
- Nguyen, V.T.; Ueng, J.P.; Tsai, G.J. Proximate composition, total phenolic content, and antioxidant activity of Seagrape Caulerpa lentillifera. J. Food Sci. 2011, 76, 950–958. [Google Scholar] [CrossRef]
- Matanjun, P.; Matanjun, P.; Mohamed, S.; Mustapha, N.; Muhammad, K. Nutrient content of tropical edible seaweeds, Eucheuma cottonii, Caulerpa lentillifera and Sargassum polycystum. J. Appl. Phycol. 2009, 21, 75–80. [Google Scholar] [CrossRef]
- Maeda, R.; Ida, T.; Ihara, H.; Sakamoto, T. Immunostimulatory activity of polysaccharides isolated from Caulerpa lentillifera on macrophage cells. Biosci. Biotechnol. Biochem. 2012, 76, 501–505. [Google Scholar] [CrossRef]
- Sharma, B.R.; Rhyu, D.Y. Anti-diabetic effects of Caulerpa lentillifera: Stimulation of insulin secretion in pancreatic β-cells and enhancement of glucose uptake in adipocytes. Asian Pac. J. Trop. Biomed. 2014, 4, 575–580. [Google Scholar] [CrossRef]
- Sun, Y.; Liu, Z.; Song, S.; Zhu, B.; Zhao, L.; Jiang, J.; Liu, N.; Wang, J.; Chen, X. Anti-inflammatory activity and structural identification of a sulfated polysaccharide CLGP4 from Caulerpa lentillifera. Int. J. Biol. Macromol. 2020, 146, 931–938. [Google Scholar] [CrossRef]
- Gregor, M.F.; Hotamisligil, G.S. Inflammatory mechanisms in obesity. Annu. Rev. Immunol. 2011, 29, 415–445. [Google Scholar] [CrossRef] [PubMed]
- Wu, Y.; Zhong, L.; Yu, Z.; Qi, J. Anti-neuroinflammatory effects of tannic acid against lipopolysaccharide-induced BV2 microglial cells via inhibition of NF-κB activation. Drug Dev. Res. 2019, 80, 262–268. [Google Scholar] [CrossRef]
- Cheng, A.W.; Tan, X.; Sun, J.Y.; Gu, C.M.; Liu, C.; Guo, X. Catechin attenuates TNF-α induced inflammatory response via AMPK-SIRT1 pathway in 3T3-L1 adipocytes. PLoS ONE 2019, 14, e0217090. [Google Scholar] [CrossRef] [PubMed]
- Kawano, T.; Anrather, J.; Zhou, P.; Park, L.; Wang, G.; Frys, K.A.; Kunz, A.; Cho, S.; Orio, M.; Iadecola, C. Prostaglandin E2 EP1 receptors: Downstream effectors of COX-2 neurotoxicity. Nat. Med. 2006, 12, 225–229. [Google Scholar] [CrossRef] [PubMed]
- Minghetti, L. Cyclooxygenase-2 (COX-2) in inflammatory and degenerative brain diseases. J. Neuropathol. Exp. Neurol. 2004, 63, 901–910. [Google Scholar] [CrossRef]
- Murphy, S. Production of nitric oxide by glial cells: Regulation and potential roles in the CNS. Glia 2000, 29, 1–13. [Google Scholar] [CrossRef]
- Park, K.H.; Jeong, M.S.; Park, K.J.; Choi, Y.W.; Seo, S.J.; Lee, M.W. Topical application of Rosa multiflora root extract improves atopic dermatitis-like skin lesions induced by mite antigen in NC/Nga mice. Biol. Pharm. Bull. 2014, 37, 178–183. [Google Scholar] [CrossRef]
- Isenburg, J.C.; Karamchandani, N.V.; Simionescu, D.T.; Vyavahare, N.R. Structural requirements for stabilization of vascular elastin by polyphenolic tannins. Biomaterials 2006, 27, 3645–3651. [Google Scholar] [CrossRef]
- Giovannelli, L.; Testa, G.; De Filippo, C.; Cheynier, V.; Clifford, M.N.; Dolara, P. Effect of complex polyphenols and tannins from red wine on DNA oxidative damage of rat colon mucosa in vivo. Eur. J. Nutr. 2000, 39, 207–212. [Google Scholar] [CrossRef]
- Singh, B.N.; Singh, B.R.; Singh, R.L.; Prakash, D.; Dhakarey, R.; Upadhyay, G.; Singh, H.B. Oxidative DNA damage protective activity, antioxidant and anti-quorum sensing potentials of Moringa oleifera. Food Chem. Toxicol. 2009, 47, 1109–1116. [Google Scholar] [CrossRef]
- Chai, W.M.; Wei, Q.M.; Deng, W.L.; Zheng, Y.L.; Chen, X.Y.; Huang, Q.; Ou-Yang, C.; Peng, Y.Y. Anti-melanogenesis properties of condensed tannins from Vigna angularis seeds with potent antioxidant and DNA damage protection activities. Food Funct. 2019, 10, 99–111. [Google Scholar] [CrossRef]
- Anderson, R.F.; Fisher, L.J.; Hara, Y.; Harris, T.; Mak, W.B.; Melton, L.D.; Packer, J.E. Green tea catechins partially protect DNA from (.)OH radical-induced strand breaks and base damage through fast chemical repair of DNA radicals. Carcinogenesis 2001, 22, 1189–1193. [Google Scholar] [CrossRef] [PubMed]
- Philipp-Staheli, J.; Kim, K.H.; Liggitt, D.; Gurley, K.E.; Longton, G.; Kemp, C.J. Distinct roles for p53, p27Kip1, and p21Cip1 during tumor development. Oncogene 2004, 23, 905–913. [Google Scholar] [CrossRef][Green Version]
- Ji, K.Y.; Kim, K.M.; Kim, Y.H.; Im, A.R.; Lee, J.Y.; Park, B.; Na, M.; Chae, S. The enhancing immune response and anti-inflammatory effects of Anemarrhena asphodeloides extract in RAW 264.7 cells. Phytomedicine 2019, 59, 152789. [Google Scholar] [CrossRef] [PubMed]
- Teratake, Y.; Kuga, C.; Hasegawa, Y.; Sato, Y.; Kitahashi, M.; Fujimura, L.; Watanabe-Takano, H.; Sakamoto, A.; Arima, M.; Tokuhisa, T.; et al. Transcriptional repression of p27 is essential for murine embryonic development. Sci. Rep. 2016, 6, 26244. [Google Scholar] [CrossRef]
- Zhao, H.; Bauzon, F.; Fu, H.; Lu, Z.; Cui, J.; Nakayama, K.; Nakayama, K.I.; Locker, J.; Zhu, L. Skp2 deletion unmasks a p27 safeguard that blocks tumorigenesis in the absence of pRb and p53 tumor suppressors. Cancer Cell 2013, 24, 645–659. [Google Scholar] [CrossRef] [PubMed]
- Tokumoto, M.; Fujiwara, Y.; Shimada, A.; Hasegawa, T.; Seko, Y.; Nagase, H.; Satoh, M. Cadmium toxicity is caused by accumulation of p53 through the down-regulation of Ube2d family genes in vitro and in vivo. J. Toxicol. Sci. 2011, 36, 191–200. [Google Scholar] [CrossRef] [PubMed]
- Chen, Y.G.; Zhang, Y.; Deng, L.Q.; Chen, H.; Zhang, Y.J.; Zhou, N.J.; Yuan, K.; Yu, L.Z.; Xiong, Z.H.; Gui, X.M.; et al. Control of Methicillin-Resistant Staphylococcus aureus Pneumonia Utilizing TLR2 Agonist Pam3CSK4. PLoS ONE 2016, 11, e0149233. [Google Scholar]
- Adrie, C.; Alberti, C.; Chaix-Couturier, C.; Azoulay, E.; De Lassence, A.; Cohen, Y.; Meshaka, P.; Cheval, C.; Thuong, M.; Troché, G.; et al. Epidemiology and economic evaluation of severe sepsis in France: Age, severity, infection site, and place of acquisition (community, hospital, or intensive care unit) as determinants of workload and cost. J. Crit. Care 2005, 20, 46–58. [Google Scholar] [CrossRef]
- O’Brien, D.J.; Gould, I.M. Maximizing the impact of antimicrobial stewardship: The role of diagnostics, national and international efforts. Curr. Opin. Infect. Dis. 2013, 26, 352–358. [Google Scholar] [CrossRef] [PubMed]






| cDNA | Genbank Acc. No. | Forward Primer | Reverse Primer | Amplicon Size (bp) |
|---|---|---|---|---|
| TNF-α | NM013693.3 | 5′-ACCTGGCCTCTCTACCTTGT-3′ | 5′-CCCGTAGGGCGATTACAGTC-3′ | 161 |
| IL-1β | NM008361.4 | 5′-GCCACCTTTTGACAGTGATGAG-3′ | 5′-AGTGATACTGCCTGCCTGAAG-3′ | 165 |
| IL-6 | NM031168.2 | 5′-CAACGATGATGCACTTGCAGA-3′ | 5′-TCTCTCTGAAGGACTCTGGCT-3′ | 201 |
| COX-2 | NM011198.4 | 5′-CCACTTCAAGGGAGTCTGGA-3′ | 5′-AGTCATCTGCTACGGGAGGA-3′ | 197 |
| CyclinD2 | NM009829.3 | 5′-ACCTCCCGCAGTGTTCCTATT-3′ | 5′-CACAGACCTCTAGCATCCAGG-3′ | 93 |
| CyclinE2 | NM001037134.2 | 5′-TCTGTGCATTCTAGCATCGACTC-3′ | 5′-AAGGCACCATCGTCTACACATTC-3′ | 149 |
| p27 | NM009875.4 | 5′-GCGGTGCCTTTAATTGGGTCT-3′ | 5′-GGCTTCTTGGGCGTCTGCT-3′ | 230 |
| p53 | NM011640.3 | 5′-ACCGCCGACCTATCCTTACC-3′ | 5′-TCTTCTGTACGGCGGTCTCTC-3′ | 118 |
| GAPDH | NM001289726.1 | 5′-TGTGTCCGTCGTGGATCTGA-3′ | 5′-TTGCTGTTGAAGTCGCAGGAG-3′ | 150 |
Publisher’s Note: MDPI stays neutral with regard to jurisdictional claims in published maps and institutional affiliations. |
© 2021 by the authors. Licensee MDPI, Basel, Switzerland. This article is an open access article distributed under the terms and conditions of the Creative Commons Attribution (CC BY) license (https://creativecommons.org/licenses/by/4.0/).
Share and Cite
Yoojam, S.; Ontawong, A.; Lailerd, N.; Mengamphan, K.; Amornlerdpison, D. The Enhancing Immune Response and Anti-Inflammatory Effects of Caulerpa lentillifera Extract in RAW 264.7 Cells. Molecules 2021, 26, 5734. https://doi.org/10.3390/molecules26195734
Yoojam S, Ontawong A, Lailerd N, Mengamphan K, Amornlerdpison D. The Enhancing Immune Response and Anti-Inflammatory Effects of Caulerpa lentillifera Extract in RAW 264.7 Cells. Molecules. 2021; 26(19):5734. https://doi.org/10.3390/molecules26195734
Chicago/Turabian StyleYoojam, Sittikorn, Atcharaporn Ontawong, Narissara Lailerd, Kriangsak Mengamphan, and Doungporn Amornlerdpison. 2021. "The Enhancing Immune Response and Anti-Inflammatory Effects of Caulerpa lentillifera Extract in RAW 264.7 Cells" Molecules 26, no. 19: 5734. https://doi.org/10.3390/molecules26195734
APA StyleYoojam, S., Ontawong, A., Lailerd, N., Mengamphan, K., & Amornlerdpison, D. (2021). The Enhancing Immune Response and Anti-Inflammatory Effects of Caulerpa lentillifera Extract in RAW 264.7 Cells. Molecules, 26(19), 5734. https://doi.org/10.3390/molecules26195734

