Selected In Situ Hybridization Methods: Principles and Application
Abstract
1. Introduction
2. Probes Used in In Situ Hybridization
3. Types of In Situ Hybridization
3.1. DNA In Situ Hybridization of the Specific Genes
3.1.1. Interphases Fluorescent In Situ Hybridization
3.1.2. Highly Multiplex In Situ Hybridization
3.2. RNA In Situ Hybridization at the Cellular Level
3.2.1. In Situ Hybridization Chain Reaction
3.2.2. miRNA In Situ Hybridization
3.2.3. Click Amplifying Fluorescent In Situ Hybridization
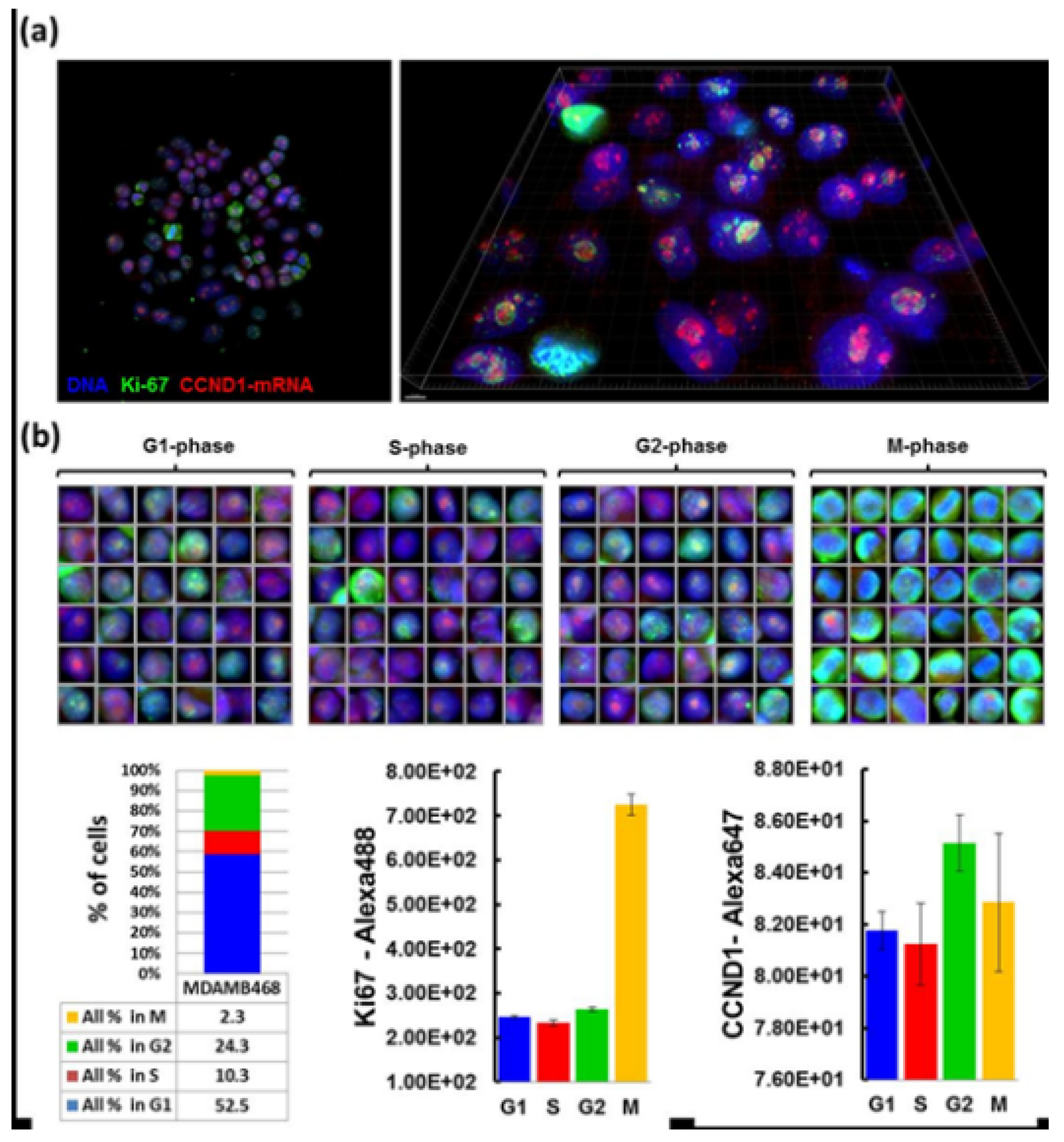
3.2.4. Click-Encoded Rolling Fluorescent In Situ Hybridization
4. Quantitative Fluorescent In Situ Hybridization
5. Conclusions
Author Contributions
Funding
Institutional Review Board Statement
Informed Consent Statement
Data Availability Statement
Conflicts of Interest
References
- Abbasi, F.M.; Khan, M.T.; Perveen, F.; Masood, R.; Inamullah, I.; Khan, U.; Tabassum, S.; Shah, M. Historical perspective of in situ hybridization for the analysis of genomic constitution of plants. Afr. J. Biotechnol. 2010, 9, 9142–9147. [Google Scholar]
- Bishop, R. Applications of fluorescence in situ hybridization (FISH) in detecting genetic aberrations of medical significance. Biosci. Horiz. 2010, 3, 85–95. [Google Scholar] [CrossRef]
- Ehtisham, M.; Wani, F.; Wani, I.; Kaur, P.; Nissar, S. Fundamentals of in situ hybridization: A review. Int. Res. J. Clin. Med. 2016, 1, 23–29. [Google Scholar]
- Prudent, E.; Raoult, D. Fluorescence in situ hybridization, a complementary molecular tool for the clinical diagnosis of infectious diseases by intracellular and fastidious bacteria. FEMS Microbiol. Rev. 2019, 43, 88–107. [Google Scholar] [CrossRef] [PubMed]
- Bancroft, J.D.; Gamble, M. (Eds.) Theory and Practice of Histological Techniques, 6th ed.; Elsevier Inc.: Amsterdam, The Netherlands, 2008. [Google Scholar]
- Farell, R. RNA Methodologies. A Laboratory Guide for Isolation and Characterization, 4th ed.; Academic Press Elsiever: Cambridge, MA, USA, 2010. [Google Scholar]
- Darby, I.A.; Hewitson, T.D. Situ Hybridization Protocols, 3rd ed.; Springer: Totowa, NJ, USA, 2006; Volume 326. [Google Scholar]
- Huber, D.; Voith von Voithenberg, L.; Kaigala, G.V. Fluorescence in situ hybridization (FISH): History, limitations and what to expect from micro-scale FISH? Micro Nano Eng. 2018, 1, 15–24. [Google Scholar] [CrossRef]
- Wang, X.; Lim, H.J.; Son, A. Characterization of denaturation and renaturation of DNA for DNA hybridization. Environ. Health Toxicol. 2014, 29, e2014007. [Google Scholar] [CrossRef]
- D’Abramo, M.; Castellazzi, C.L.; Orozco, M.; Amadei, A. On the nature of DNA hyperchromic effect. J. Phys. Chem. B 2013, 117, 8697–8704. [Google Scholar] [CrossRef] [PubMed]
- Pardue, M.L.; Gall, J.G. Molecular hybridization of radioactive DNA to the DNA of cytological preparations. Proc. Natl. Acad. Sci. USA 1969, 64, 600–604. [Google Scholar] [CrossRef]
- Walker, J.M.; Rapley, R. Medical Biomethods Handbook; Humana Press: Totowa, NJ, USA, 2005. [Google Scholar]
- Gozzetti, A.; Le Beau, M.M. Fluorescence in situ hybridization: Uses and limitations. Semin. Hematol. 2000, 37, 320–333. [Google Scholar] [CrossRef]
- Kearney, L. Multiplex-FISH (M-FISH): Technique, developments and applications. Cytogenet. Genome Res. 2006, 114, 189–198. [Google Scholar] [CrossRef] [PubMed]
- Looi, L.M.; Cheah, P.L. In situ hybridisation: Principles and applications. Malays. J. Pathol. 1992, 14, 69–76. [Google Scholar] [PubMed]
- Kaur, H.; Koshy, T.; Paul, S.F.D. Chromosome painting and its versatility in modern diagnostics. Sri Ramachandra J. Med. 2007, 1, 2. [Google Scholar]
- MetaSystems Probes. Available online: https://metasystems-probes.com/en/probes (accessed on 18 April 2021).
- Waminal, N.E.; Pellerin, R.J.; Kim, N.-S.; Jayakodi, M.; Park, J.Y.; Yang, T.-J.; Kim, H.H. Rapid and efficient fish using pre-labeled oligomer probes. Sci. Rep. 2018, 8, 8224. [Google Scholar] [CrossRef] [PubMed]
- Bhardwaj, S.; Schlackow, M.; Rabajdova, M.; Gullerova, M. Transcription facilitates sister chromatid cohesion on chromosomal arms. Nucleic Acids Res. 2016, 44, 6676–6692. [Google Scholar] [CrossRef][Green Version]
- Cui, C.; Shu, W.; Li, P. Fluorescence in situ hybridization: Cell-based genetic diagnostic and research applications. Front. Cell Dev. Biol. 2016, 4, 89. [Google Scholar] [CrossRef]
- Alamri, A.; Nam, J.Y.; Blancato, J.K. Fluorescence in situ hybridization of cells, chromosomes, and formalin-fixed paraffin-embedded tissues. In Molecular Profiling; Humana Press: New York, NY, USA, 2017; Volume 1606, pp. 265–279. [Google Scholar]
- Stefford, J.C. Chromosome Painting, Brenners Encyclopedia of Genetics, 2nd ed.; Elsevier Inc.: Amsterdam, The Netherlands, 2013. [Google Scholar]
- Raap, A.K.; Tanke, H.J. Combined binary ratio fluorescence in situ hybridiziation (cobra-fish): Development and applications. Cytogenet. Genome Res. 2006, 114, 222–226. [Google Scholar] [CrossRef] [PubMed]
- Volpi, E.V.; Bridger, J.M. FISH glossary: An overview of the fluorescence in situ hybridization technique. Biotechniques 2008, 45, 385–409. [Google Scholar] [CrossRef]
- Schrock, E.; Zschieschang, P.; O’Brien, P.; Helmrich, A.; Hardt, T.; Matthaei, A.; Stout-Weider, K. Spectral karyotyping of human, mouse, rat and ape chromosomes—Applications for genetic diagnostics and research. Cytogenet. Genome Res. 2006, 114, 199–221. [Google Scholar] [CrossRef]
- Tuli, H.S.; Yadav, P. Chromosome painting: Versatility of the technique and applications in the present diagnostics. Int. J. Complement. Altern. Med. 2016, 4, 5. [Google Scholar]
- Wiegant, J. Differentially painting human chromosome arms with combined binary ratio-labeling fluorescence in situ hybridization. Genome Res. 2000, 10, 861–865. [Google Scholar] [CrossRef]
- Gao, J.-L.; Nie, Y.; Ding, X.-P. Primed in situ labeling for detecting single-copy genes. Genet. Mol. Res. 2011, 10, 1884–1890. [Google Scholar] [CrossRef]
- Moffitt, J.R.; Hao, J.; Bambah-Mukku, D.; Lu, T.; Dulac, C.; Zhuang, X. High-performance multiplexed fluorescence in situ hybridization in culture and tissue with matrix imprinting and clearing. Proc. Natl. Acad. Sci. USA 2016, 113, 14456–14461. [Google Scholar] [CrossRef] [PubMed]
- Gawad, C.; Koh, W.; Quake, S.R. Single-cell genome sequencing: Current state of the science. Nat. Rev. Genet. 2016, 17, 175–188. [Google Scholar] [CrossRef] [PubMed]
- Onozato, M.L.; Yapp, C.; Richardson, D.; Sundaresan, T.; Chahal, V.; Lee, J.; Sullivan, J.P.; Madden, M.W.; Shim, H.S.; Liebers, M.; et al. Highly multiplexed fluorescence in situ hybridization for in situ genomics. J. Mol. Diagn. 2019, 21, 390–407. [Google Scholar] [CrossRef] [PubMed]
- Young, A.P.; Jackson, D.J.; Wyeth, R.C. A technical review and guide to RNA fluorescence in situ hybridization. PeerJ 2020, 8, e8806. [Google Scholar] [CrossRef]
- Špaková, I.; Graier, W.F.; Rabajdová, M.; Dubayová, K.; Nagyová, V.; Mareková, M. Hypoxia factors suppression effect on the energy metabolism of a malignant melanoma cell SK-MEL-30. Eur. Rev. Med. Pharmacol. Sci. 2020, 24, 4909–4920. [Google Scholar]
- Huang, K.; Demirci, F.; Batish, M.; Treible, W.; Meyers, B.C.; Caplan, J.L. Quantitative, super-resolution localization of small RNAs with sRNA-PAINT. Nucleic Acids Res. 2020, 48, e96. [Google Scholar] [CrossRef]
- Fehrmann, R.S.N.; Karjalainen, J.M.; Krajewska, M.; Westra, H.-J.; Maloney, D.; Simeonov, A.; Pers, T.H.; Hirschhorn, J.N.; Jansen, R.C.; Schultes, E.A.; et al. Gene expression analysis identifies global gene dosage sensitivity in cancer. Nat. Genet. 2015, 47, 115–125. [Google Scholar] [CrossRef]
- Wu, X.; Bartel, D.P. Widespread influence of 3′-end structures on mammalian mRNA processing and stability. Cell 2017, 169, 905–917.e11. [Google Scholar] [CrossRef]
- Goodarzi, H.; Nguyen, H.C.B.; Zhang, S.; Dill, B.D.; Molina, H.; Tavazoie, S.F. Modulated expression of specific TRNAS drives gene expression and cancer progression. Cell 2016, 165, 1416–1427. [Google Scholar] [CrossRef]
- Spakova, I.; Zelko, A.; Rabajdova, M.; Kolarcik, P.; Rosenberger, J.; Zavacka, M.; Marekova, M.; Madarasova Geckova, A.; van Dijk, J.P.; Reijneveld, S.A. MicroRNA molecules as predictive biomarkers of adaptive responses to strength training and physical inactivity in haemodialysis patients. Sci. Rep. 2020, 10, 15597. [Google Scholar] [CrossRef]
- Chen, K.H.; Boettiger, A.N.; Moffitt, J.R.; Wang, S.; Zhuang, X. Spatially resolved, highly multiplexed RNA profiling in single cells. Science 2015, 348, aaa6090. [Google Scholar] [CrossRef]
- Lee, W.; Han, K.; Drut, R.M.; Harris, C.P.; Meisner, L.F. Use of fluorescence in situ hybridization for retrospective detection of aneuploidy in multiple myeloma. Genes Chromosom. Cancer 1993, 7, 137–143. [Google Scholar] [CrossRef]
- Reinhart, B.J.; Slack, F.J.; Basson, M.; Pasquinelli, A.E.; Bettinger, J.C.; Rougvie, A.E.; Horvitz, H.R.; Ruvkun, G. The 21-nucleotide let-7 RNA regulates developmental timing in Caenorhabditis elegans. Nature 2000, 403, 901–906. [Google Scholar] [CrossRef]
- Tong, G.; Wang, Y.; Xu, C.; Xu, Y.; Ye, X.; Zhou, L.; Zhu, G.; Zhou, Z.; Huang, J. Long non-coding RNA FOXD3-AS1 aggravates ischemia/reperfusion injury of cardiomyocytes through promoting autophagy. Am. J. Transl. Res. 2019, 11, 5634–5644. [Google Scholar] [PubMed]
- Ghildiyal, M.; Zamore, P.D. Small silencing RNAs: An expanding universe. Nat. Rev. Genet. 2009, 10, 94–108. [Google Scholar] [CrossRef] [PubMed]
- Kufel, J.; Grzechnik, P. Small nucleolar RNAs tell a different tale. Trends Genet. 2019, 35, 104–117. [Google Scholar] [CrossRef] [PubMed]
- Siomi, M.C.; Sato, K.; Pezic, D.; Aravin, A.A. PIWI-interacting small RNAs: The vanguard of genome defence. Nat. Rev. Mol. Cell Biol. 2011, 12, 246–258. [Google Scholar] [CrossRef] [PubMed]
- Hale, B.J.; Keating, A.F.; Yang, C.-X.; Ross, J.W. Small RNAs: Their possible roles in reproductive failure. Adv. Exp. Med. Biol. 2015, 868, 49–79. [Google Scholar] [PubMed]
- Tsuneoka, Y.; Funato, H. Modified in situ hybridization chain reaction using short hairpin DNAs. Front. Mol. Neurosci. 2020, 13, 75. [Google Scholar] [CrossRef]
- Choi, H.M.T.; Schwarzkopf, M.; Fornace, M.E.; Acharya, A.; Artavanis, G.; Stegmaier, J.; Cunha, A.; Pierce, N.A. Third-generation in situ hybridization chain reaction: Multiplexed, quantitative, sensitive, versatile, robust. Development 2018, 145, dev165753. [Google Scholar] [CrossRef] [PubMed]
- Lei, Z.; van Mil, A.; Xiao, J.; Metz, C.H.G.; van Eeuwijk, E.C.M.; Doevendans, P.A.; Sluijter, J.P.G. MMISH: Multicolor microRNA in situ hybridization for paraffin embedded samples. Biotechnol. Rep. 2018, 18, e00255. [Google Scholar] [CrossRef]
- Lubeck, E.; Coskun, A.F.; Zhiyentayev, T.; Ahmad, M.; Cai, L. Single-cell in situ RNA profiling by sequential hybridization. Nat. Methods 2014, 11, 360–361. [Google Scholar] [CrossRef] [PubMed]
- Rouhanifard, S.H.; Lopez Aguilar, A.; Meng, L.; Moremen, K.W.; Wu, P. Engineered glycocalyx regulates stem cell proliferation in murine crypt organoids. Cell Chem. Biol. 2018, 25, 439–446.e5. [Google Scholar] [CrossRef]
- Renwick, N.; Cekan, P.; Masry, P.A.; McGeary, S.E.; Miller, J.B.; Hafner, M.; Li, Z.; Mihailovic, A.; Morozov, P.; Tuschl, T.; et al. Multicolor microRNA FISH effectively differentiates tumor types. J. Clin. Investig. 2013, 123, 2694–2702. [Google Scholar] [CrossRef] [PubMed]
- Li, J.; Li, X.; Li, Y.; Yang, H.; Wang, L.; Qin, Y.; Liu, H.; Fu, L.; Guan, X.Y. Cell-specific detection of miR-375 downregulation for predicting the prognosis of esophageal squamous cell carcinoma by miRNA in situ hybridization. PLoS ONE 2013, 8, e53582. [Google Scholar] [CrossRef] [PubMed]
- Rouhanifard, S.H.; Mellis, I.A.; Dunagin, M.; Bayatpour, S.; Jiang, C.L.; Dardani, I.; Symmons, O.; Emert, B.; Torre, E.; Cote, A.; et al. ClampFISH detects individual nucleic acid molecules using click chemistry—Based amplification. Nat. Biotechnol. 2019, 37, 84–89. [Google Scholar] [CrossRef]
- Marras, S.A.E.; Bushkin, Y.; Tyagi, S. High-fidelity amplified FISH for the detection and allelic discrimination of single mRNA molecules. Proc. Natl. Acad. Sci. USA 2019, 116, 13921–13926. [Google Scholar] [CrossRef] [PubMed]
- Shah, S.; Lubeck, E.; Schwarzkopf, M.; He, T.-F.; Greenbaum, A.; Sohn, C.H.; Lignell, A.; Choi, H.M.T.; Gradinaru, V.; Pierce, N.A.; et al. Single-molecule RNA detection at depth by hybridization chain reaction and tissue hydrogel embedding and clearing. Development 2016, 143, 2862–2867. [Google Scholar] [CrossRef] [PubMed]
- Kocks, C.; Boltengagen, A.; Piwecka, M.; Rybak-Wolf, A.; Rajewsky, N. Single-molecule fluorescence in situ hybridization (fish) of circular RNA CDR1as. In Methods in Molecular Biology; Humana Press: New York, NY, USA, 2018; pp. 77–96. [Google Scholar]
- Jin, J.; Vaud, S.; Zhelkovsky, A.M.; Posfai, J.; McReynolds, L.A. Sensitive and specific miRNA detection method using SplintR Ligase. Nucleic Acids Res. 2016, 44, e116. [Google Scholar] [CrossRef]
- Chen, F.; Bai, M.; Cao, X.; Zhao, Y.; Xue, J.; Zhao, Y. Click-encoded rolling FISH for visualizing single-cell RNA polyadenylation and structures. Nucleic Acids Res. 2019, 47, e145. [Google Scholar] [CrossRef]
- Coskun, A.F.; Cai, L. Dense transcript profiling in single cells by image correlation decoding. Nat. Methods 2016, 13, 657–660. [Google Scholar] [CrossRef]
- Ge, J.; Zhang, L.-L.; Liu, S.-J.; Yu, R.-Q.; Chu, X. A highly sensitive target-primed rolling circle amplification (TPRCA) method for fluorescent in situ hybridization detection of microRNA in tumor cells. Anal. Chem. 2014, 86, 1808–1815. [Google Scholar] [CrossRef]
- Aida, J.; Izumiyama-Shimomura, N.; Nakamura, K.; Ishikawa, N.; Terai, M.; Matsuda, Y.; Aida, S.; Arai, T.; Takubo, K. Determination of telomere length by the quantitative fluorescence in situ hybridization: Q-FISH method. Am. J. Anal. Chem. 2014, 5, 775–783. [Google Scholar] [CrossRef][Green Version]
- Takubo, K.; Aida, J.; Izumiyama, N.; Ishikawa, N.; Fujiwara, M.; Poon, S.S.S.; Kondo, H.; Kammori, M.; Matsuura, M.; Sawabe, M. Chromosomal instability and telomere lengths of each chromosomal arm measured by Q-FISH in human fibroblast strains prior to replicative senescence. Mech. Ageing Dev. 2010, 131, 614–624. [Google Scholar] [CrossRef]
- Von Zglinicki, T. Oxidative stress shortens telomeres. Trends Biochem. Sci. 2002, 27, 339–344. [Google Scholar] [CrossRef]
- Tamura, Y.; Izumiyama-Shimomura, N.; Kimbara, Y.; Nakamura, K.; Ishikawa, N.; Aida, J.; Chiba, Y.; Mori, S.; Arai, T.; Aizawa, T.; et al. β-cell telomere attrition in diabetes: Inverse correlation between HbA1c and telomere length. J. Clin. Endocrinol. Metab. 2014, 99, 2771–2777. [Google Scholar] [CrossRef] [PubMed]
- Terai, M.; Izumiyama-Shimomura, N.; Aida, J.; Ishikawa, N.; Kuroiwa, M.; Poon, S.S.S.; Arai, T.; Toyoda, M.; Akutsu, H.; Umezawa, A.; et al. Investigation of telomere length dynamics in induced pluripotent stem cells using quantitative fluorescence in situ hybridization. Tissue Cell 2013, 45, 407–413. [Google Scholar] [CrossRef] [PubMed]
- Rantala, J.; Kwon, S.; Korkola, J.; Gray, J. Expanding the diversity of imaging-based RNAi screen applications using cell spot microarrays. Microarrays 2013, 2, 97–114. [Google Scholar] [CrossRef]
- Avivi, S.; Mor, A.; Dotan, I.; Tzadok, S.; Kanter, I.; Kinor, N.; Canaani, D.; Shav-Tal, Y. Visualizing nuclear RNAi activity in single living human cells. Proc. Natl. Acad. Sci. USA 2017, 114, E8837–E8846. [Google Scholar] [CrossRef]









| Type of In Situ Technique | Application | Advantage | Probe |
|---|---|---|---|
| Interphase fish | Use in routine oncology diagnostic, haemato-oncology | Application on interphase cells—native or fixed | Locus specific DNA Probe |
| M-FISH SKY FISH COBRA FISH | Identification of unknown genetic material-marker chromosome—cancer diagnostic | Detection of complex changes in genome | Oligonucleotide chromosome-painting probe |
| In situ Hybridization Chain Reaction | Detect mRNA in all kinds of cells and tissues, or whole organism. Use in visualization of multiple gene expression | Combines multiplexing, quantitation, sensitivity, resolution, and versatility | Split-initiator DNA probe |
| Click Amplifying FISH-Clamp FISH | Detection of low abundance transcripts in tissue. Clamp FISH enables is flow cytometry-based measurement of RNA expression | Use multiple amplifiers to study and detect multiple RNA targets | Padlock probes |
| Click Encoded Rolling FISH | Understand how transcript is organized during cell cycle identifying decrease and increase in this signal during each phase of cycle | Displays a subcellular distribution of RNA | The circularized padlock probes |
| Mi-RNA ISH | Detect mRNA in all kinds of cells and tissues, or whole organism | Identification and visualization of disease specific markers | Locked nucleic acid (LNA) based probe |
| PRINS | Detection of long repeating sequences of DNA-satellites and telomeres | Capable of measuring the length in heterogeneous cell populations | Unlabeled, short and specific oligonucleotides |
| Quantitative FISH | Study of heterogeneity in transcription and expression of genes | Determination of cell behavior in normal and affected tissue | Fluorescent peptide- nucleotide probe-PNA-in telomere detection |
Publisher’s Note: MDPI stays neutral with regard to jurisdictional claims in published maps and institutional affiliations. |
© 2021 by the authors. Licensee MDPI, Basel, Switzerland. This article is an open access article distributed under the terms and conditions of the Creative Commons Attribution (CC BY) license (https://creativecommons.org/licenses/by/4.0/).
Share and Cite
Veselinyová, D.; Mašlanková, J.; Kalinová, K.; Mičková, H.; Mareková, M.; Rabajdová, M. Selected In Situ Hybridization Methods: Principles and Application. Molecules 2021, 26, 3874. https://doi.org/10.3390/molecules26133874
Veselinyová D, Mašlanková J, Kalinová K, Mičková H, Mareková M, Rabajdová M. Selected In Situ Hybridization Methods: Principles and Application. Molecules. 2021; 26(13):3874. https://doi.org/10.3390/molecules26133874
Chicago/Turabian StyleVeselinyová, Dominika, Jana Mašlanková, Katarina Kalinová, Helena Mičková, Mária Mareková, and Miroslava Rabajdová. 2021. "Selected In Situ Hybridization Methods: Principles and Application" Molecules 26, no. 13: 3874. https://doi.org/10.3390/molecules26133874
APA StyleVeselinyová, D., Mašlanková, J., Kalinová, K., Mičková, H., Mareková, M., & Rabajdová, M. (2021). Selected In Situ Hybridization Methods: Principles and Application. Molecules, 26(13), 3874. https://doi.org/10.3390/molecules26133874
