A Multi-Omics Study of Human Testis and Epididymis
Abstract
1. Introduction
2. Results and Discussions
2.1. Overall Workflow for Analyzing Testis and Epididymis Samples
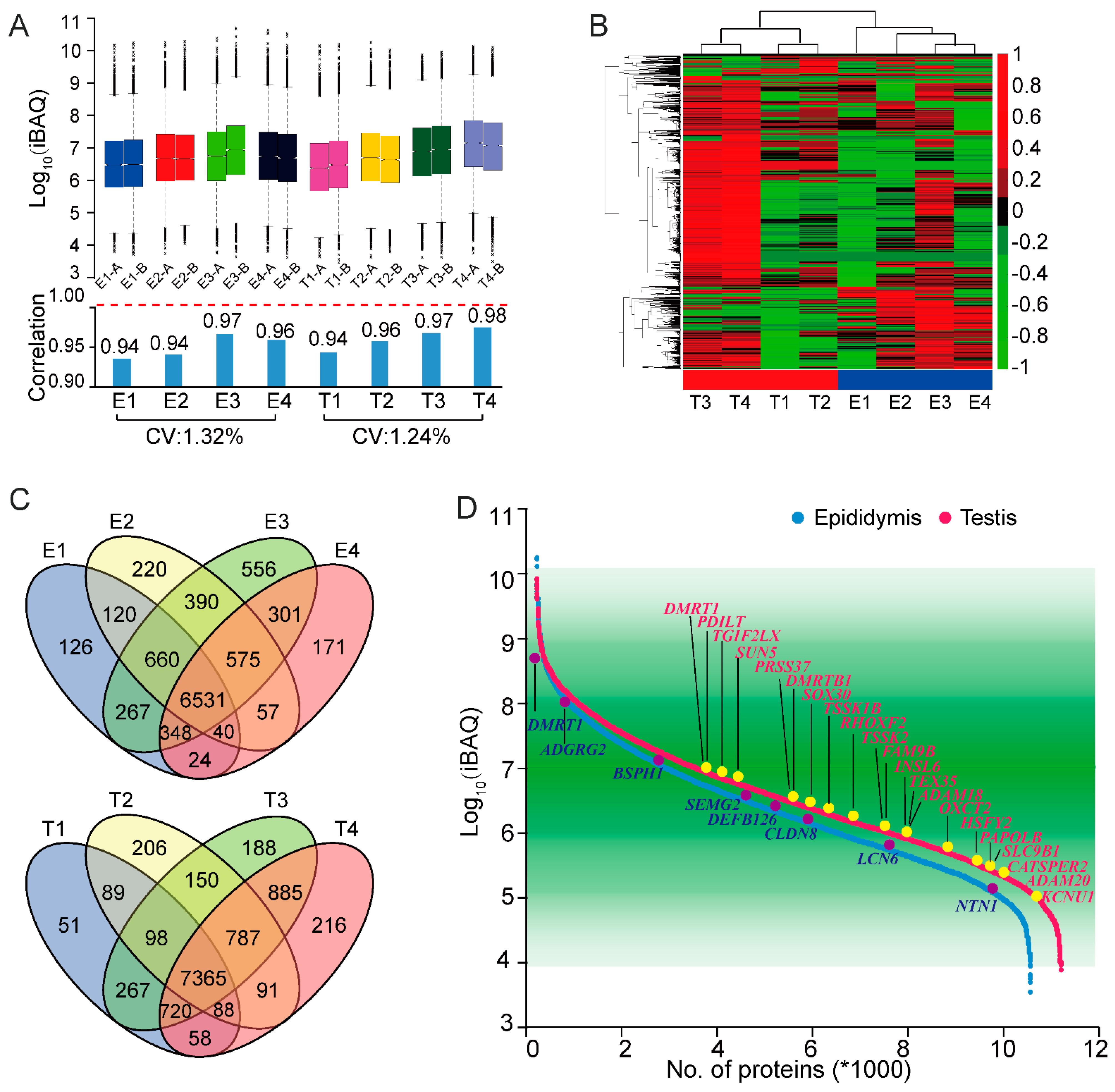
2.2. Proteomic Data Analysis of Testis and Epididymis Tissues
2.3. Relative Quantitative Comparison of Proteome among Testis and Epididymis
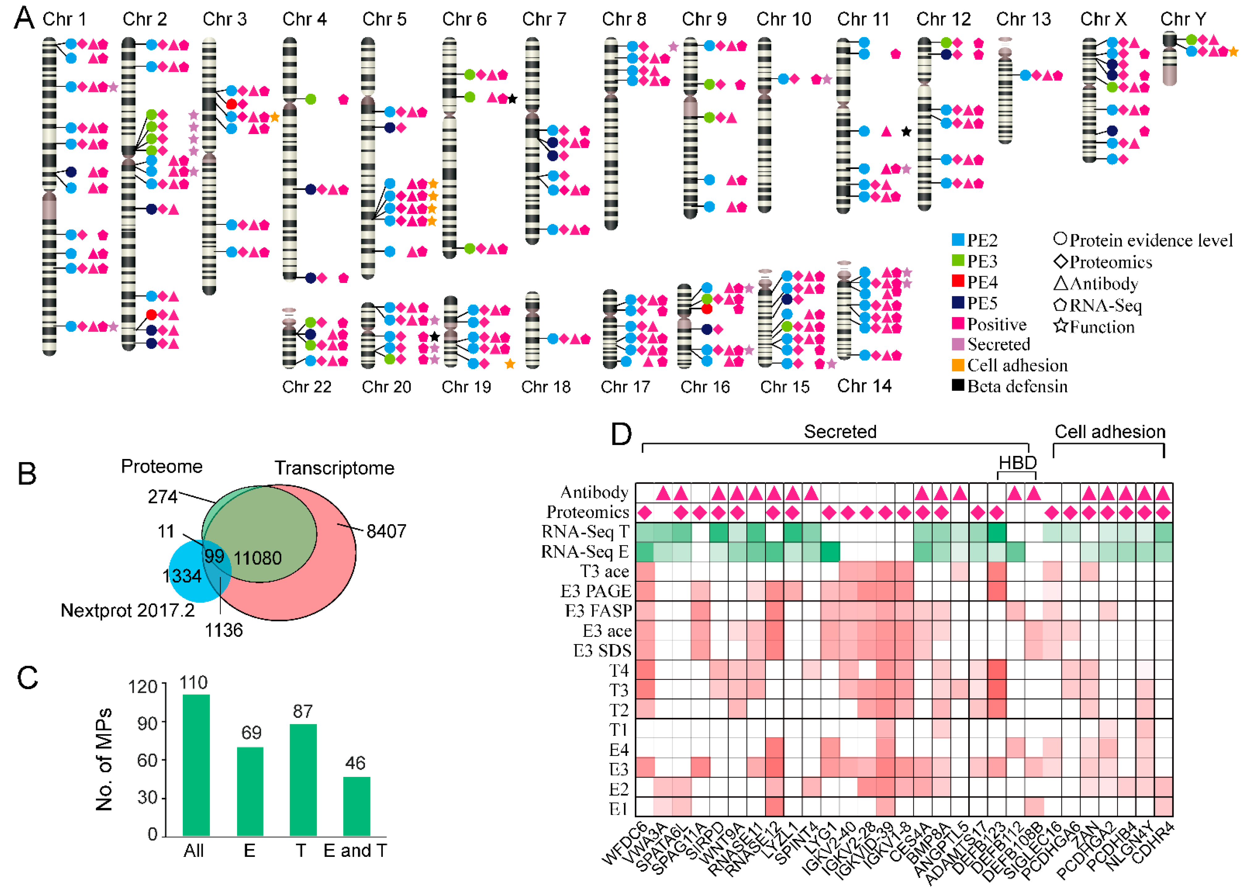
2.4. Multi-Omics Data Integration in Testis and Epididymis
2.5. Identified Missing Proteins in Testis and Epididymis Samples
2.6. Validation of Beta-Defensin Using MRM Technique
3. Materials and Methods
3.1. Tissue Preparation and Protein Extraction, Digestion, and Fractionation
3.2. LC-MS/MS Analysis of Proteins and Data Analysis
3.3. RNA Extraction and RNA-Seq
3.4. Bioinformatic Analysis
3.5. Development of the MRM-Based Targeted Proteomics Method
3.6. Absolute Quantification of Human β-Defensins by MRM Approach
4. Conclusions
Supplementary Materials
Author Contributions
Funding
Institutional Review Board Statement
Informed Consent Statement
Data Availability Statement
Acknowledgments
Conflicts of Interest
Sample Availability
References
- Mawhinney, M.; Mariotti, A. Physiology, pathology and pharmacology of the male reproductive system. Periodontology 2000 2013, 61, 232–251. [Google Scholar] [CrossRef]
- Griswold, M.D. Spermatogenesis: The Commitment to Meiosis. Physiol. Rev. 2016, 96, 1–17. [Google Scholar] [CrossRef] [PubMed]
- Ahammad, M.U.; Nishino, C.; Tatemoto, H.; Okura, N.; Kawamoto, Y.; Okamoto, S.; Nakada, T. Maturational changes in the survivability and fertility of fowl sperm during their passage through the male reproductive tract. Anim. Reprod. Sci. 2011, 128, 129–136. [Google Scholar] [CrossRef]
- Kim, M.S.; Pinto, S.M.; Getnet, D.; Nirujogi, R.S.; Manda, S.S.; Chaerkady, R.; Madugundu, A.K.; Kelkar, D.S.; Isserlin, R.; Jain, S.; et al. A draft map of the human proteome. Nature 2014, 509, 575–581. [Google Scholar] [CrossRef]
- Wilhelm, M.; Schlegl, J.; Hahne, H.; Gholami, A.M.; Lieberenz, M.; Savitski, M.M.; Ziegler, E.; Butzmann, L.; Gessulat, S.; Marx, H.; et al. Mass-spectrometry-based draft of the human proteome. Nature 2014, 509, 582–587. [Google Scholar] [CrossRef] [PubMed]
- Fagerberg, L.; Hallstrom, B.M.; Oksvold, P.; Kampf, C.; Djureinovic, D.; Odeberg, J.; Habuka, M.; Tahmasebpoor, S.; Danielsson, A.; Edlund, K.; et al. Analysis of the Human Tissue-specific Expression by Genome-wide Integration of Transcriptomics and Antibody-based Proteomics. Mol. Cell. Proteom. 2014, 13, 397–406. [Google Scholar] [CrossRef] [PubMed]
- Djureinovic, D.; Fagerberg, L.; Hallstrom, B.; Danielsson, A.; Lindskog, C.; Uhlen, M.; Ponten, F. The human testis-specific proteome defined by transcriptomics and antibody-based profiling. Mol. Hum. Reprod. 2014, 20, 476–488. [Google Scholar] [CrossRef] [PubMed]
- Liu, M.X.; Hu, Z.B.; Qi, L.; Wang, J.; Zhou, T.; Guo, Y.S.; Zeng, Y.; Zheng, B.; Wu, Y.B.; Zhang, P.; et al. Scanning of novel cancer/testis proteins by human testis proteomic analysis. Proteomics 2013, 13, 1200–1210. [Google Scholar] [CrossRef] [PubMed]
- Nie, X.; Qian, L.; Sun, R.; Huang, B.; Dong, X.; Xiao, Q.; Zhang, Q.; Lu, T.; Yue, L.; Chen, S.; et al. Multi-organ proteomic landscape of COVID-19 autopsies. Cell 2021, 184, 775–791.e14. [Google Scholar] [CrossRef]
- Meng, T.-T.; Dong, R.-J.; Li, T.-G. Relationship between COVID-19 and the male reproductive system. Eur. Rev. Med. Pharmacol. Sci. 2021, 25, 1109–1113. [Google Scholar]
- Ezkurdia, I.; Juan, D.; Rodriguez, J.M.; Frankish, A.; Diekhans, M.; Harrow, J.; Vazquez, J.; Valencia, A.; Tress, M.L. Multiple evidence strands suggest that there may be as few as 19,000 human protein-coding genes. Hum. Mol. Genet. 2014, 23, 5866–5878. [Google Scholar] [CrossRef]
- Wang, D.; Eraslan, B.; Wieland, T.; Hallstrom, B.; Hopf, T.; Zolg, D.P.; Zecha, J.; Asplund, A.; Li, L.H.; Meng, C.; et al. A deep proteome and transcriptome abundance atlas of 29 healthy human tissues. Mol. Syst. Biol. 2019, 15, e8503. [Google Scholar] [CrossRef]
- Omenn, G.S.; Lane, L.; Overall, C.M.; Cristea, I.M.; Corrales, F.J.; Lindskog, C.; Paik, Y.K.; Van Eyk, J.E.; Liu, S.Q.; Pennington, S.R.; et al. Research on the Human Proteome Reaches a Major Milestone: > 90% of Predicted Human Proteins Now Credibly Detected, According to the HUPO Human Proteome Project. J. Proteome Res. 2020, 19, 4735–4746. [Google Scholar] [CrossRef]
- Omenn, G.S. Reflections on the HUPO Human Proteome Project, the Flagship Project of the Human Proteome Organization, at 10 Years. Mol. Cell. Proteom. 2021, 20, 100062. [Google Scholar] [CrossRef]
- Deutsch, E.W.; Lane, L.; Overall, C.M.; Bandeira, N.; Baker, M.S.; Pineau, C.; Moritz, R.L.; Corrales, F.; Orchard, S.; Van Eyk, J.E.; et al. Human Proteome Project Mass Spectrometry Data Interpretation Guidelines 3.0. J. Proteome Res. 2019, 18, 4108–4116. [Google Scholar] [CrossRef] [PubMed]
- Baker, M.S.; Ahn, S.B.; Mohamedali, A.; Islam, M.T.; Cantor, D.; Verhaert, P.D.; Fanayan, S.; Sharma, S.; Nice, E.C.; Connor, M.; et al. Accelerating the search for the missing proteins in the human proteome. Nat. Commun. 2017, 8, 14271. [Google Scholar] [CrossRef] [PubMed]
- Fan, Y.; Zhang, Y.; Xu, S.H.; Kong, N.N.; Zhou, Y.; Ren, Z.; Deng, Y.M.; Lin, L.; Ren, Y.; Wang, Q.H.; et al. Insights from ENCODE on Missing Proteins: Why β-Defensin Expression Is Scarcely Detected. J. Proteome Res. 2015, 14, 3635–3644. [Google Scholar] [CrossRef]
- Holly, M.K.; Diaz, K.; Smith, J.G. Defensins in Viral Infection and Pathogenesis. Annu. Rev. Virol. 2017, 4, 369–391. [Google Scholar] [CrossRef]
- Gillette, M.A.; Carr, S.A. Quantitative analysis of peptides and proteins in biomedicine by targeted mass spectrometry. Nat. Methods 2013, 10, 28–34. [Google Scholar] [CrossRef] [PubMed]
- Budhraja, R.H.; Shah, M.A.; Suthar, M.; Yadav, A.; Shah, S.P.; Kale, P.; Asvadi, P.; Arasu, M.V.; Al-Dhabi, N.A.; Park, C.G.; et al. LC-MS/MS Validation Analysis of Trastuzumab Using dSIL Approach for Evaluating Pharmacokinetics. Molecules 2016, 21, 1464. [Google Scholar] [CrossRef] [PubMed]
- Rampler, E.; Egger, D.; Schoeny, H.; Rusz, M.; Pacheco, M.P.; Marino, G.; Kasper, C.; Naegele, T.; Koellensperger, G. The Power of LC-MS Based Multiomics: Exploring Adipogenic Differentiation of Human Mesenchymal Stem/Stromal Cells. Molecules 2019, 24, 3615. [Google Scholar] [CrossRef]
- Krejcirova, R.; Manasova, M.; Sommerova, V.; Langhamerova, E.; Rajmon, R.; Manaskova-Postlerova, P. G protein-coupled estrogen receptor (GPER) in adult boar testes, epididymis and spermatozoa during epididymal maturation. Int. J. Biol. Macromol. 2018, 116, 113–119. [Google Scholar] [CrossRef]
- Horbay, R.; Bilyy, R. Mitochondrial dynamics during cell cycling. Apoptosis 2016, 21, 1327–1335. [Google Scholar] [CrossRef]
- Cornwall, G.A. Role of posttranslational protein modifications in epididymal sperm maturation and extracellular quality control. Posttranslational Protein Modif. Reprod. Syst. 2013, 759, 159–180. [Google Scholar]
- Pineau, C.; Hikmet, F.; Zhang, C.; Oksvold, P.; Chen, S.Q.; Fagerberg, L.; Uhlen, M.; Lindskog, C. Cell Type-Specific Expression of Testis Elevated Genes Based on Transcriptomics and Antibody-Based Proteomics. J. Proteome Res. 2019, 18, 4215–4230. [Google Scholar] [CrossRef]
- Lu, R.J.; Zhao, X.; Li, J.; Niu, P.H.; Yang, B.; Wu, H.L.; Wang, W.L.; Song, H.; Huang, B.Y.; Zhu, N.; et al. Genomic characterisation and epidemiology of 2019 novel coronavirus: Implications for virus origins and receptor binding. Lancet 2020, 395, 565–574. [Google Scholar] [CrossRef]
- Fu, J.W.; Zhou, B.X.; Zhang, L.M.; Balaji, K.S.; Wei, C.L.; Liu, X.Y.; Chen, H.H.; Peng, J.Z.; Fu, J.J. Expressions and significances of the angiotensin-converting enzyme 2 gene, the receptor of SARS-CoV-2 for COVID-19. Mol. Biol. Rep. 2020, 47, 4383–4392. [Google Scholar] [CrossRef] [PubMed]
- Lau, Y.F.C.; Li, Y.M.; Kido, T. Battle of the sexes: Contrasting roles of testis-specific protein Y-encoded (TSPY) and TSPX in human oncogenesis. Asian J. Androl 2019, 21, 260–269. [Google Scholar] [CrossRef] [PubMed]
- Narciandi, F.; Fernandezfuertes, B.; Khairulzaman, I.; Jahns, H.; King, D.; Finlay, E.K.; Mok, K.H.; Fair, S.; Lonergan, P.; Farrelly, C.O. Sperm-Coating Beta-Defensin 126 Is a Dissociation-Resistant Dimer Produced by Epididymal Epithelium in the Bovine Reproductive Tract1. Biol. Reprod. 2016, 95, 121. [Google Scholar] [CrossRef] [PubMed]
- Tollner, T.L.; Bevins, C.L.; Cherr, G.N. Multifunctional glycoprotein DEFB126—A curious story of defensin-clad spermatozoa. Nat. Rev. Urol. 2012, 9, 365–375. [Google Scholar] [CrossRef]
- Dorin, J.R. Novel phenotype of mouse spermatozoa following deletion of nine β-defensin genes. Asian J. Androl 2015, 17, 716–719. [Google Scholar]
- Narumi, R.; Masuda, K.; Tomonaga, T.; Adachi, J.; Ueda, H.R.; Shimizu, Y. Cell-free synthesis of stable isotope-labeled internal standards for targeted quantitative proteomics. Syn. Syst. Biotechnol. 2018, 3, 97–104. [Google Scholar] [CrossRef]






| Accession Number | Gene Name | Testis 3 (ng/500 μg) | Testis 4 (ng/500 μg) |
|---|---|---|---|
| Q8N690 | DEFB119 | 9.47 | 7.70 |
| Q8N688 | DEFB123 | 135.52 | 247.70 |
| Q96PH6 | DEFB118 | - | 1.76 |
| Q8NG35 | DEFB105B | 2.27 | 1.65 |
| Q8N104 | DEFB106A | 0.62 | 1.98 |
Publisher’s Note: MDPI stays neutral with regard to jurisdictional claims in published maps and institutional affiliations. |
© 2021 by the authors. Licensee MDPI, Basel, Switzerland. This article is an open access article distributed under the terms and conditions of the Creative Commons Attribution (CC BY) license (https://creativecommons.org/licenses/by/4.0/).
Share and Cite
Zheng, W.; Zhang, Y.; Sun, C.; Ge, S.; Tan, Y.; Shen, H.; Yang, P. A Multi-Omics Study of Human Testis and Epididymis. Molecules 2021, 26, 3345. https://doi.org/10.3390/molecules26113345
Zheng W, Zhang Y, Sun C, Ge S, Tan Y, Shen H, Yang P. A Multi-Omics Study of Human Testis and Epididymis. Molecules. 2021; 26(11):3345. https://doi.org/10.3390/molecules26113345
Chicago/Turabian StyleZheng, Weimin, Yang Zhang, Chuanyu Sun, Shengyang Ge, Yifan Tan, Huali Shen, and Pengyuan Yang. 2021. "A Multi-Omics Study of Human Testis and Epididymis" Molecules 26, no. 11: 3345. https://doi.org/10.3390/molecules26113345
APA StyleZheng, W., Zhang, Y., Sun, C., Ge, S., Tan, Y., Shen, H., & Yang, P. (2021). A Multi-Omics Study of Human Testis and Epididymis. Molecules, 26(11), 3345. https://doi.org/10.3390/molecules26113345
