Neuroprotection of N-benzyl Eicosapentaenamide in Neonatal Mice Following Hypoxic–Ischemic Brain Injury
Abstract
1. Introduction
2. Results
2.1. Identification and Synthesis of N-benzyl Eicosapentaenamide
2.2. NB-EPA Reduces Infarct Volumes and Neurobehavioral Deficits in Neonatal HI Brain Injury
2.3. NB-EPA Decreases HI-Induced Brain Damage by Suppression of Neuronal Apoptosis
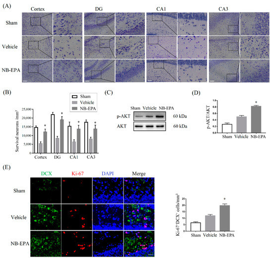
2.4. NB-EPA Decreases HI-Induced Brain Damage by the Suppression of Neuronal Apoptosis
2.5. NB-EPA Decreases HI-Induced Brain Damage by the Suppression of Neuronal Apoptosis
2.6. NB-EPA Protects Neurons from Apoptosis by the Suppression of p53-PUMA Signaling
3. Discussion
4. Materials and Methods
4.1. Extraction of NB-EPA from Maca
4.2. Synthesis and Purification of NB-EPA
4.3. HPLC MS/MS Analysis
4.4. Animals and Treatment
4.5. Neonatal Hypoxia–Ischemia Model
4.6. Brain Water Content Measurement
4.7. Infarct Volume Measurement
4.8. Neurobehavioral Evaluation
4.9. Histopathologic Analysis
4.10. Primary Mouse Cortical Neuron Cultures
4.11. Lentivirus Transduction
4.12. Oxygen–Glucose Deprivation (OGD) Challenge
4.13. Cell Viability Assay
4.14. Flow Cytometry
4.15. Immunofluorescence
4.16. Western Blot Analysis
4.17. Real-Time Quantitative PCR
4.18. Statistical Analysis
5. Conclusions
Author Contributions
Funding
Institutional Review Board Statement
Informed Consent Statement
Data Availability Statement
Conflicts of Interest
Sample Availability
References
- Thornton, C.; Rousset, C.; Kichev, A.; Miyakuni, Y.; Vontell, R.; Baburamani, A.A.; Fleiss, B.; Gressens, P.; Hagberg, H. Molecular mechanisms of neonatal brain injury. Neurol. Res. Int. 2012, 2012, 506320. [Google Scholar] [CrossRef]
- Ma, Q.; Zhang, L. Epigenetic programming of hypoxic-ischemic encephalopathy in response to fetal hypoxia. Prog. Neurobiol. 2015, 124, 28–48. [Google Scholar] [CrossRef] [PubMed]
- Confortim, H.D.; Deniz, B.F.; de Almeida, W.; Miguel, P.M.; Bronauth, L.; Vieira, M.C.; de Oliveira, B.C.; Pereira, L.O. Neonatal hypoxia-ischemia caused mild motor dysfunction, recovered by acrobatic training, without affecting morphological structures involved in motor control in rats. Brain Res. 2019, 1707, 27–44. [Google Scholar] [CrossRef]
- Yıldız, E.P.; Ekici, B.; Tatlı, B. Neonatal hypoxic ischemic encephalopathy: An update on disease pathogenesis and treatment. Expert. Rev. Neurother. 2017, 17, 449–459. [Google Scholar] [CrossRef]
- Azzopardi, D.V.; Strohm, B.; Edwards, A.D.; Dyet, L.; Halliday, H.L.; Juszczak, E.; Kapellou, O.; Levene, M.; Marlow, N.; Porter, E.; et al. Moderate hypothermia to treat perinatal asphyxial encephalopathy. N. Engl. J. Med. 2009, 361, 1349–1358. [Google Scholar] [CrossRef] [PubMed]
- Tagin, M.A.; Woolcott, C.G.; Vincer, M.J.; Whyte, R.K.; Stinson, D.A. Hypothermia for neonatal hypoxic ischemic encephalopathy: An updated systematic review and meta-analysis. Arch. Pediatr. Adolesc. Med. 2012, 166, 558–566. [Google Scholar] [CrossRef] [PubMed]
- Thoresen, M.; Sabir, H. Epilepsy: Neonatal seizures still lack safe and effective treatment. Nat Rev Neurol. 2015, 11, 311–312. [Google Scholar] [CrossRef] [PubMed]
- Nair, J.; Kumar, V.H.S. Current and Emerging Therapies in the Management of Hypoxic Ischemic Encephalopathy in Neonates. Children 2018, 5, 99. [Google Scholar] [CrossRef] [PubMed]
- Gonzales, G.F.; Gonzales, C.; Gonzales-Castañeda, C. Lepidium meyenii (Maca): A plant from the highlands of Peru--from tradition to science. Forsch. Komplementmed. 2009, 16, 373–380. [Google Scholar] [CrossRef]
- Chen, L.; Li, J.; Fan, L. The nutritional composition of maca in hypocotyls (Lepidium meyenii Walp.) cultivated in different regions of China. J. Food Quality 2017, 2017, 3749627. [Google Scholar] [CrossRef]
- Balick, M.J.; Lee, R. Maca: From traditional food crop to energy and libido stimulant. Altern. Ther. Health Med. 2002, 8, 96. [Google Scholar]
- Chen, S.X.; Li, K.K.; Pubu, D.; Jiang, S.P.; Chen, B.; Chen, L.R.; Yang, Z.; Ma, C.; Gong, X.J. Optimization of Ultrasound-Assisted Extraction, HPLC and UHPLC-ESI-Q-TOF-MS/MS Analysis of Main Macamides and Macaenes from Maca (Cultivars of Lepidium meyenii Walp). Molecules 2017, 22, 2196. [Google Scholar] [CrossRef]
- Yang, Q.; Jin, W.; Lv, X.; Dai, P.; Ao, Y.; Wu, M.; Deng, W.; Yu, L. Effects of macamides on endurance capacity and anti-fatigue property in prolonged swimming mice. Pharm. Biol. 2016, 54, 827–834. [Google Scholar] [CrossRef] [PubMed]
- Wang, T.; Sun, C.H.; Zhong, H.B.; Gong, Y.; Cui, Z.K.; Xie, J.; Wang, Y.P.; Liang, C.; Cao, H.H.; Chen, X.R.; et al. N-(3-methoxybenzyl)-(9Z,12Z,15Z)-octadecatrienamide promotes bone formation via the canonical Wnt/β-catenin signaling pathway. Phytother. Res. 2019, 33, 1074–1083. [Google Scholar] [CrossRef]
- Uchiyama, F.; Jikyo, T.; Takeda, R.; Ogata, M. Lepidium meyenii (Maca) enhances the serum levels of luteinising hormone in female rats. J. Ethnopharmacol. 2014, 151, 897–902. [Google Scholar] [CrossRef] [PubMed]
- Alasmari, M.; Böhlke, M.; Kelley, C.; Maher, T.; Pino-Figueroa, A. Inhibition of Fatty Acid Amide Hydrolase (FAAH) by Macamides. Mol. Neurobiol. 2019, 56, 1770–1781. [Google Scholar] [CrossRef]
- Huang, Y.J.; Peng, X.R.; Qiu, M.H. Progress on the Chemical Constituents Derived from Glucosinolates in Maca (Lepidium meyenii). Nat. Prod. Bioprospect. 2018, 8, 405–412. [Google Scholar] [CrossRef] [PubMed]
- Piens, M.; Muller, M.; Bodson, M.; Baudouin, G.; Plumier, J.C. A short upstream promoter region mediates transcriptional regulation of the mouse doublecortin gene in differentiating neurons. BMC. Neurosci. 2010, 11, 64. [Google Scholar] [CrossRef]
- Rahmanzadeh, R.; Hüttmann, G.; Gerdes, J.; Scholzen, T. Chromophore-assisted light inactivation of pKi-67 leads to inhibition of ribosomal RNA synthesis. Cell Prolif. 2007, 40, 422–430. [Google Scholar] [CrossRef]
- Hong, L.Z.; Zhao, X.Y.; Zhang, H.L. p53-mediated neuronal cell death in ischemic brain injury. Neurosci Bull. 2010, 26, 232–240. [Google Scholar] [CrossRef]
- Wachtel, E.V.; Verma, S.; Mally, P.V. Update on the current management of newborns with neonatal encephalopathy. Curr Probl Pediatr. Adolesc. Health Care 2019, 49, 100636. [Google Scholar] [CrossRef] [PubMed]
- Wang, S.; Zhu, F. Chemical composition and health effects of maca (Lepidium meyenii). Food Chem. 2019, 288, 422–443. [Google Scholar] [CrossRef]
- Carvalho, F.V.; Ribeiro, P.R. Structural diversity, biosynthetic aspects, and LC-HRMS data compilation for the identification of bioactive compounds of Lepidium meyenii. Food Res. Int. 2019, 125, 108615. [Google Scholar] [CrossRef]
- Bazinet, R.P.; Layé, S. Polyunsaturated fatty acids and their metabolites in brain function and disease. Nat. Rev. Neurosci. 2014, 15, 771–785. [Google Scholar] [CrossRef] [PubMed]
- Venø, S.K.; Bork, C.S.; Jakobsen, M.U.; Lundbye-Christensen, S.; McLennan, P.L.; Bach, F.W.; Overvad, K.; Schmidt, E.B. Marine n-3 Polyunsaturated Fatty Acids and the Risk of Ischemic Stroke. Stroke 2019, 50, 274–282. [Google Scholar] [CrossRef]
- Yonekura, I.; Takai, K.; Asai, A.; Kawahara, N.; Kirino, T. p53 potentiates hippocampal neuronal death caused by global ischemia. J. Cereb. Blood Flow. Metab. 2006, 26, 1332–1340. [Google Scholar] [CrossRef] [PubMed]
- Xie, Y.L.; Zhang, B.; Jing, L. MiR-125b blocks Bax/Cytochrome C/Caspase-3 apoptotic signaling pathway in rat models of cerebral ischemia-reperfusion injury by targeting. Neurol. Res. 2018, 40, 828–837. [Google Scholar] [CrossRef] [PubMed]
- Chen, H.; Tian, M.; Jin, L.; Jia, H.; Jin, Y. PUMA is invovled in ischemia/reperfusion-induced apoptosis of mouse cerebral astrocytes. Neuroscience 2015, 284, 824–832. [Google Scholar] [CrossRef] [PubMed]
- Zhang, X.D.; Wang, Y.; Wang, Y.; Zhang, X.; Han, R.; Wu, J.C.; Liang, Z.Q.; Gu, Z.L.; Han, F.; Fukunaga, K.; et al. p53 mediates mitochondria dysfunction-triggered autophagy activation and cell death in rat striatum. Autophagy 2009, 5, 339–350. [Google Scholar] [CrossRef] [PubMed]
- Li, X.Q.; Yu, Q.; Chen, F.S.; Tan, W.F.; Zhang, Z.L.; Ma, H. Inhibiting aberrant p53-PUMA feedback loop activation attenuates ischaemia reperfusion-induced neuroapoptosis and neuroinflammation in rats by downregulating caspase 3 and the NF-κB cytokine pathway. J. Neuroinflamm. 2018, 15, 250. [Google Scholar] [CrossRef] [PubMed]
- Shi, Z.; Ren, H.; Luo, C.; Yao, X.; Li, P.; He, C.; Kang, J.X.; Wan, J.B.; Yuan, T.F.; Su, H. Enriched Endogenous Omega-3 Polyunsaturated Fatty Acids Protect Cortical Neurons from Experimental Ischemic Injury. Mol. Neurobiol. 2016, 53, 6482–6488. [Google Scholar] [CrossRef] [PubMed]
- Belayev, L.; Hong, S.H.; Menghani, H.; Marcell, S.J.; Obenaus, A.; Freitas, R.S.; Khoutorova, L.; Balaszczuk, V.; Jun, B.; Oriá, R.B.; et al. Docosanoids Promote Neurogenesis and Angiogenesis, Blood-Brain Barrier Integrity, Penumbra Protection, and Neurobehavioral Recovery After Experimental Ischemic Stroke. Mol. Neurobiol. 2018, 55, 7090–7106. [Google Scholar] [CrossRef]
- Zendedel, A.; Habib, P.; Dang, J.; Lammerding, L.; Hoffmann, S.; Beyer, C.; Slowik, A. Omega-3 polyunsaturated fatty acids ameliorate neuroinflammation and mitigate ischemic stroke damage through interactions with astrocytes and microglia. J. Neuroimmunol. 2015, 278, 200–211. [Google Scholar] [CrossRef]
- Ohab, J.J.; Fleming, S.; Blesch, A.; Carmichael, S.T. A neurovascular niche for neurogenesis after stroke. J. Neurosci. 2006, 26, 13007–13016. [Google Scholar] [CrossRef] [PubMed]
- Zhang, W.; Wang, H.; Zhang, H.; Leak, R.K.; Shi, Y.; Hu, X.; Gao, Y.; Chen, J. Dietary supplementation with omega-3 polyunsaturated fatty acids robustly promotes neurovascular restorative dynamics and improves neurological functions after stroke. Exp. Neurol. 2015, 272, 170–180. [Google Scholar] [CrossRef]
- Gugnani, K.S.; Vu, N.; Rondón-Ortiz, A.N.; Böhlke, M.; Maher, T.J.; Pino-Figueroa, A.J. Neuroprotective activity of macamides on manganese-induced mitochondrial disruption in U-87 MG glioblastoma cells. Toxicol. Appl. Pharmacol. 2018, 340, 67–76. [Google Scholar] [CrossRef]
- Zhou, Y.; Wang, H.; Guo, F.; Si, N.; Brantner, A.; Yang, J.; Han, L.; Wei, X.; Zhao, H.; Bian, B. Integrated Proteomics and Lipidomics Investigation of the Mechanism Underlying the Neuroprotective Effect of N-benzylhexadecanamide. Molecules 2018, 23, 2929. [Google Scholar] [CrossRef] [PubMed]
- Liu, Y.; Liu, Y.; Jin, H.; Cong, P.; Zhang, Y.; Tong, C.; Shi, X.; Liu, X.; Tong, Z.; Shi, L.; et al. Cold stress-induced brain injury regulates TRPV1 channels and the PI3K/AKT signaling pathway. Brain Res. 2017, 1670, 201–207. [Google Scholar] [CrossRef]
- Xu, W.; Li, T.; Gao, L.; Lenahan, C.; Zheng, J.; Yan, J.; Shao, A.; Zhang, J. Sodium Benzoate Attenuates Secondary Brain Injury by Inhibiting Neuronal Apoptosis and Reducing Mitochondria-Mediated Oxidative Stress in a Rat Model of Intracerebral Hemorrhage: Possible Involvement of DJ-1/Akt/IKK/NFκB Pathway. Front. Mol. Neurosci. 2019, 12, 105. [Google Scholar] [CrossRef]
- Li, J.; An, Y.; Wang, J.N.; Yin, X.P.; Zhou, H.; Wang, Y.S. Curcumin targets vascular endothelial growth factor via activating the PI3K/Akt signaling pathway and improves brain hypoxic-ischemic injury in neonatal rats. Korean. J. Physiol. Pharmacol. 2020, 24, 423–431. [Google Scholar] [CrossRef]
- Li, T.; Xu, W.; Gao, L.; Guan, G.; Zhang, Z.; He, P.; Xu, H.; Fan, L.; Yan, F.; Chen, G. Mesencephalic astrocyte-derived neurotrophic factor affords neuroprotection to early brain injury induced by subarachnoid hemorrhage via activating Akt-dependent prosurvival pathway and defending blood-brain barrier integrity. FASEB J. 2019, 33, 1727–1741. [Google Scholar] [CrossRef]
- Morshead, C.M.; Reynolds, B.A.; Craig, C.G.; McBurney, M.W.; Staines, W.A.; Morassutti, D.; Weiss, S.; van der Kooy, D. Neural stem cells in the adult mammalian forebrain: A relatively quiescent subpopulation of subependymal cells. Neuron 1994, 13, 1071–1082. [Google Scholar] [CrossRef]
- Chiasson, B.J.; Tropepe, V.; Morshead, C.M.; van der Kooy, D. Adult mammalian forebrain ependymal and subependymal cells demonstrate proliferative potential, but only subependymal cells have neural stem cell characteristics. J. Neurosci. 1999, 19, 4462–4471. [Google Scholar] [CrossRef]
- Alvarez-Buylla, A.; Lim, D.A. For the long run: Maintaining germinal niches in the adult brain. Neuron 2004, 41, 683–686. [Google Scholar] [CrossRef]
- Vescovi, A.L.; Snyder, E.Y. Establishment and properties of neural stem cell clones: Plasticity in vitro and in vivo. Brain Pathol. 1999, 9, 569–598. [Google Scholar] [CrossRef] [PubMed]
- Buffo, A.; Rite, I.; Tripathi, P.; Lepier, A.; Colak, D.; Horn, A.P.; Mori, T.; Götz, M. Origin and progeny of reactive gliosis: A source of multipotent cells in the injured brain. Proc. Natl. Acad. Sci. USA 2008, 105, 3581–3586. [Google Scholar] [CrossRef]
- Ahmed, A.I.; Shtaya, A.B.; Zaben, M.J.; Owens, E.V.; Kiecker, C.; Gray, W.P. Endogenous GFAP-positive neural stem/progenitor cells in the postnatal mouse cortex are activated following traumatic brain injury. J. Neurotrauma 2012, 29, 828–842. [Google Scholar] [CrossRef] [PubMed]
- Horesh, D.; Sapir, T.; Francis, F.; Wolf, S.G.; Caspi, M.; Elbaum, M.; Chelly, J.; Reiner, O. Doublecortin, a stabilizer of microtubules. Hum. Mol. Genet. 1999, 8, 1599–1610. [Google Scholar] [CrossRef] [PubMed]
- Ong, J.; Plane, J.M.; Parent, J.M.; Silverstein, F.S. Hypoxic-ischemic injury stimulates subventricular zone proliferation and neurogenesis in the neonatal rat. Pediatr. Res. 2005, 58, 600–606. [Google Scholar] [CrossRef] [PubMed]
- Shao, Y.; Li, Y.; Liu, T. Study on optimization of extraction process of the main macamides from Maca (Lepidium meyenii Walp.). Food. Res. Dev. 2017, 38, 35–39. [Google Scholar]
- Skorupskaite, V.; Makareviciene, V.; Gumbyte, M. Opportunities for simultaneous oil extraction and transesterification during biodiesel fuel production from microalgae: A review. Fuel. Process. Technol. 2016, 150, 78–87. [Google Scholar] [CrossRef]
- Rice, J.E., 3rd; Vannucci, R.C.; Brierley, J.B. The influence of immaturity on hypoxic-ischemic brain damage in the rat. Ann. Neurol. 1981, 9, 131–141. [Google Scholar] [CrossRef] [PubMed]
- Xiao, A.J.; Chen, W.; Xu, B.; Liu, R.; Turlova, E.; Barszczyk, A.; Sun, C.L.; Liu, L.; Deurloo, M.; Wang, G.L.; et al. Marine compound xyloketal B reduces neonatal hypoxic-ischemic brain injury. Mar. Drugs 2014, 13, 29–47. [Google Scholar] [CrossRef] [PubMed]
- Jiao, M.; Li, X.; Chen, L.; Wang, X.; Yuan, B.; Liu, T.; Dong, Q.; Mei, H.; Yin, H. Neuroprotective effect of astrocyte-derived IL-33 in neonatal hypoxic-ischemic brain injury. J. Neuroinflamm. 2020, 17, 251. [Google Scholar] [CrossRef] [PubMed]







Publisher’s Note: MDPI stays neutral with regard to jurisdictional claims in published maps and institutional affiliations. |
© 2021 by the authors. Licensee MDPI, Basel, Switzerland. This article is an open access article distributed under the terms and conditions of the Creative Commons Attribution (CC BY) license (https://creativecommons.org/licenses/by/4.0/).
Share and Cite
Jiao, M.; Dong, Q.; Zhang, Y.; Lin, M.; Zhou, W.; Liu, T.; Yuan, B.; Yin, H. Neuroprotection of N-benzyl Eicosapentaenamide in Neonatal Mice Following Hypoxic–Ischemic Brain Injury. Molecules 2021, 26, 3108. https://doi.org/10.3390/molecules26113108
Jiao M, Dong Q, Zhang Y, Lin M, Zhou W, Liu T, Yuan B, Yin H. Neuroprotection of N-benzyl Eicosapentaenamide in Neonatal Mice Following Hypoxic–Ischemic Brain Injury. Molecules. 2021; 26(11):3108. https://doi.org/10.3390/molecules26113108
Chicago/Turabian StyleJiao, Mengya, Qun Dong, Yiting Zhang, Min Lin, Wan Zhou, Tao Liu, Baohong Yuan, and Hui Yin. 2021. "Neuroprotection of N-benzyl Eicosapentaenamide in Neonatal Mice Following Hypoxic–Ischemic Brain Injury" Molecules 26, no. 11: 3108. https://doi.org/10.3390/molecules26113108
APA StyleJiao, M., Dong, Q., Zhang, Y., Lin, M., Zhou, W., Liu, T., Yuan, B., & Yin, H. (2021). Neuroprotection of N-benzyl Eicosapentaenamide in Neonatal Mice Following Hypoxic–Ischemic Brain Injury. Molecules, 26(11), 3108. https://doi.org/10.3390/molecules26113108

