Coumaroyl Flavonol Glycosides and More in Marketed Green Teas: An Intrinsic Value beyond Much-Lauded Catechins
Abstract
1. Introduction
2. Results and Discussion
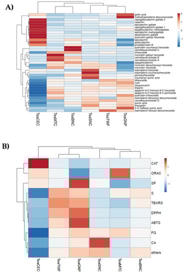
2.1. Chemical Composition of Alcoholic Extracts from Commercialized Green Tea-Based Materials
2.2. Estimation of Radical Scavenging, Antioxidant, and Antilipoperoxidant Activity
3. Materials and Methods
3.1. Green Tea Samples and Preparation of their Alcoholic Extracts
3.2. UHPLC-ESI-QqTOF-MS and MS/MS Analyses
3.3. Assessment of the Antioxidant Effectiveness
3.3.1. Determination of 2,2′-Diphenyl-1-Picrylhydrazyl (DPPH) Radical Scavenging Capacity
3.3.2. Determination of ABTS [2,2′-Azinobis-(3-Ethylbenzothiazolin-6-Sulfonic Acid)] Radical Cation Scavenging Capacity
3.3.3. Determination of Thiobarbituric Acid Reactive Substances (TBARS)
3.3.4. Determination of Oxygen Radical Absorbance Capacity (ORAC)
3.4. Statistical Analysis
4. Conclusions
Supplementary Materials
Author Contributions
Funding
Conflicts of Interest
References
- Sigley, G. Tea and China’s rise: Tea, nationalism and culture in the 21st century. Int. Commun. Chin. Cult. 2015, 2, 319–341. [Google Scholar] [CrossRef]
- FAO. Global tea consumption and production driven by robust demand in China and India. 2018. Available online: http://www.fao.org/news/story/en/item/1136255/icode/ (accessed on 22 March 2020).
- Chacko, S.M.; Thambi, P.T.; Kuttan, R.; Nishigaki, I. Beneficial effects of green tea: A literature review. Chin. Med. 2010, 5, 13. [Google Scholar] [CrossRef] [PubMed]
- Reygaert, W.C. Green Tea Catechins: Their Use in Treating and Preventing Infectious Diseases. Biomed. Res. Int. 2018, 2018, 9105261. [Google Scholar] [CrossRef] [PubMed]
- Li, Q.; Zhao, H.; Zhao, M.; Zhang, Z.; Li, Y. Chronic green tea catechins administration prevents oxidative stress-related brain aging in C57BL/6J mice. Brain Res. 2010, 1353, 28–35. [Google Scholar] [CrossRef]
- Roychoudhury, S.; Agarwal, A.; Virk, G.; Cho, C.L. Potential role of green tea catechins in the management of oxidative stress-associated infertility. Reprod. Biomed. Online 2017, 34, 487–498. [Google Scholar] [CrossRef]
- Bernatoniene, J.; Kopustinskiene, D.M. The Role of Catechins in Cellular Responses to Oxidative Stress. Molecules 2018, 23, 965. [Google Scholar] [CrossRef]
- Keske, M.A.; Ng, H.L.; Premilovac, D.; Rattigan, S.; Kim, J.A.; Munir, K.; Yang, P.; Quon, M.J. Vascular and metabolic actions of the green tea polyphenol epigallocatechin gallate. Curr. Med. Chem. 2015, 22, 59–69. [Google Scholar] [CrossRef]
- Liang, Y.; Ip, M.S.M.; Mak, J.C.W. (-)-Epigallocatechin-3-gallate suppresses cigarette smoke-induced inflammation in human cardiomyocytes via ROS-mediated MAPK and NF-κB pathways. Phytomedicine 2019, 58, 152768. [Google Scholar] [CrossRef]
- Fujiki, H.; Watanabe, T.; Sueoka, E.; Rawangkan, A.; Suganuma, M. Cancer Prevention with Green Tea and Its Principal Constituent, EGCG: From Early Investigations to Current Focus on Human Cancer Stem Cells. Mol. Cells 2018, 41, 73–82. [Google Scholar]
- Ueda-Wakagi, M.; Nagayasu, H.; Yamashita, Y.; Ashida, A.H. Green Tea Ameliorates Hyperglycemia by Promoting the Translocation of Glucose Transporter 4 in the Skeletal Muscle of Diabetic Rodents. Int. J. Mol. Sci. 2019, 20, 2436. [Google Scholar] [CrossRef]
- Li, N.; Taylor, L.S.; Ferruzzi, M.G.; Mauer, L.J. Kinetic study of catechin stability: Effects of pH, concentration, and temperature. J. Agric. Food Chem. 2012, 60, 12531–12539. [Google Scholar] [CrossRef] [PubMed]
- Eisenstein, M. Tea’s value as a cancer therapy is steeped in uncertainty. Nature 2019, 566, S6–S7. [Google Scholar] [CrossRef] [PubMed]
- Ananingsih, V.K.; Sharma, A.; Zhou, W. Green tea catechins during food processing and storage: A review on stability and detection. Food Res. Int. 2013, 50, 469–479. [Google Scholar] [CrossRef]
- Jiang, H.; Engelhardt, U.H.; Thräne, C.; Maiwald, B.; Stark, J. Determination of flavonol glycosides in green tea, oolong tea and black tea by UHPLC compared to HPLC. Food Chem. 2015, 183, 30–35. [Google Scholar] [CrossRef]
- Wu, Y.; Jiang, X.; Zhang, S.; Dai, X.; Liu, Y.; Tan, H.; Gao, L.; Xia, T. Quantification of flavonol glycosides in Camellia sinensis by MRM mode of UPLC-QQQ-MS/MS. J. Chromatogr. B Analyt. Technol. Biomed. Life Sci. 2016, 1017, 10–17. [Google Scholar] [CrossRef]
- Namal Senanayake, S.P.J. Green tea extract: Chemistry, antioxidant properties and food applications – A review. J. Funct. Foods 2013, 5, 1529–1541. [Google Scholar] [CrossRef]
- Feng, W.Y. Metabolism of Green Tea Catechins: An Overview. Curr. Drug Metab. 2006, 7, 755–809. [Google Scholar] [CrossRef]
- Lambert, J.D.; Sang, S.; Yang, C.S. Possible Controversy over Dietary Polyphenols: Benefits vs Risks. Chem. Res. Toxicol. 2007, 20, 583–585. [Google Scholar] [CrossRef]
- Lambert, J.D.; Elias, R.J. The antioxidant and pro-oxidant activities of green tea polyphenols: A role in cancer prevention. Arch. Biochem. Biophys. 2010, 501, 65–72. [Google Scholar] [CrossRef]
- EFSA Scientific Cooperation (ESCO) Working Group on Botanicals and Botanical Preparations. ESCO Report: Advice on the EFSA guidance document for the safety assessment of botanicals and botanical preparations intended for use as food supplements, based on real case studies. EFSA Supporting Publications 2009, 7, 280. [Google Scholar] [CrossRef]
- Oketch-Rabah, H.A.; Roe, A.L.; Rider, C.V.; Bonkovsky, H.L.; Giancaspro, G.I.; Navarro, V.; Paine, M.F.; Betz, J.M.; Marles, R.J.; Casper, S.; et al. United States Pharmacopeia (USP) comprehensive review of the hepatotoxicity of green tea extracts. Toxicol. Rep. 2020, 7, 386–402. [Google Scholar] [CrossRef] [PubMed]
- Hu, J.; Webster, D.; Cao, J.; Shao, A. The safety of green tea and green tea extract consumption in adults - Results of a systematic review. Regul. Toxicol. Pharmacol. 2018, 95, 412–433. [Google Scholar] [CrossRef] [PubMed]
- Rusak, G.; Komes, D.; Likić, S.; Horžić, D.; Kovač, M. Phenolic content and antioxidative capacity of green and white tea extracts depending on extraction conditions and the solvent used. Food Chem. 2008, 110, 852–858. [Google Scholar] [CrossRef] [PubMed]
- Bakht, M.A.; Geesi, M.H.; Riadi, Y.; Imran, M.; Ali, M.I.; Ahsan, M.J.; Ajmal, N. Ultrasound-assisted extraction of some branded tea: Optimization based on polyphenol content, antioxidant potential and thermodynamic study. Saudi J. Biol. Sci. 2019, 26, 1043–1052. [Google Scholar] [CrossRef]
- Both, S.; Chemat, F.; Strube, J. Extraction of polyphenols from black tea—Conventional and ultrasound assisted extraction. Ultrason. Sonochem. 2014, 21, 1030–1034. [Google Scholar] [CrossRef]
- Lee, L.S.; Lee, N.; Kim, Y.H.; Lee, C.H.; Hong, S.P.; Jeon, Y.W.; Kim, Y.E. Optimization of ultrasonic extraction of phenolic antioxidants from green tea using response surface methodology. Molecules 2013, 18, 13530–13545. [Google Scholar] [CrossRef]
- Vuong, Q.V.; Bowyer, M.C.; Roach, P.D. L-Theanine: Properties, synthesis and isolation from tea. J. Sci. Food Agric. 2011, 91, 1931–1939. [Google Scholar] [CrossRef]
- Vuong, Q.V.; Stathopoulos, C.E.; Golding, J.B.; Nguyen, M.H.; Roach, P.D. Optimum conditions for the water extraction of L-theanine from green tea. J. Sep. Sci. 2011, 34, 2468–2474. [Google Scholar] [CrossRef]
- Verardo, G.; Duse, I.; Callea, A. Analysis of underivatized oligosaccharides by liquid chromatography/electrospray ionization tandem mass spectrometry with post-column addition of formic acid. Rapid Commun. Mass Spectrom. 2009, 23, 1607–1618. [Google Scholar] [CrossRef]
- Shen, J.; Wang, Y.; Chen, C.; Ding, Z.; Hu, J.; Zheng, C.; Li, Y. Metabolite profiling of tea (Camellia sinensis L.) leaves in winter. Sci. Hortic. 2015, 192, 1–9. [Google Scholar] [CrossRef]
- Forrest, G.I.; Bendall, D.S. The distribution of polyphenols in the tea plant (Camellia sinensis L.). Biochem. J. 1969, 113, 741–755. [Google Scholar] [CrossRef] [PubMed]
- Kongpichitchoke, T.; Chiu, M.T.; Huang, T.C.; Hsu, J.L. Gallic Acid Content in Taiwanese Teas at Different Degrees of Fermentation and Its Antioxidant Activity by Inhibiting PKCδ Activation: In Vitro and in Silico Studies. Molecules 2016, 21, 1346. [Google Scholar] [CrossRef] [PubMed]
- Dimpfel, W.; Kler, A.; Kriesl, E.; Lehnfeld, R.; Keplinger-Dimpfel, I.K. Source density analysis of the human EEG after ingestion of a drink containing decaffeinated extract of green tea enriched with L-theanine and theogallin. Nutr. Neurosci. 2007, 10, 169–180. [Google Scholar] [CrossRef] [PubMed]
- Miketova, P.; Schram, K.H.; Whitney, J.; Li, M.; Huang, R.; Kerns, E.; Valcic, S.; Timmermann, B.N.; Rourick, R.; Klohr, S. Tandem mass spectrometry studies of green tea catechins. Identification of three minor components in the polyphenolic extract of green tea. J. Mass Spectrom. 2000, 35, 860–869. [Google Scholar] [CrossRef]
- Piccolella, S.; Crescente, G.; Candela, L.; Pacifico, S. Nutraceutical polyphenols: New analytical challenges and opportunities. J. Pharm. Biomed. Anal. 2019, 175, 112774. [Google Scholar] [CrossRef]
- Spáčil, Z.; Nováková, L.; Solich, P. Comparison of positive and negative ion detection of tea catechins using tandem mass spectrometry and ultra-high performance liquid chromatography. Food Chem. 2010, 123, 535–541. [Google Scholar] [CrossRef]
- Pacifico, S.; Piccolella, S.; Nocera, P.; Tranquillo, E.; Dal Poggetto, F.; Catauro, M. New insights into phenol and polyphenol composition of Stevia rebaudiana leaves. J. Pharm. Biomed. Anal. 2019, 163, 45–57. [Google Scholar] [CrossRef]
- Borrelli, F.; Pagano, E.; Formisano, C.; Piccolella, S.; Fiorentino, A.; Tenore, G.C.; Izzo, A.A.; Rigano, D.; Pacifico, S. Hyssopus officinalis subsp. aristatus: An unexploited wild-growing crop for new disclosed bioactives. Ind. Crop. Prod. 2019, 140, 111594. [Google Scholar] [CrossRef]
- Nevena, G.L.; Branislava, R.; Emilia, S.; Dusica, R.; Ivan, N.; Nebojsa, K.; Biljana, B. Determination of 5-caffeoylquinic acid (5-CQA) as one of the major classes of chlorogenic acid in commercial tea and coffee samples. Vojnosanit Pregl. 2015, 72, 1018–1023. [Google Scholar]
- Pacifico, S.; Galasso, S.; Piccolella, S.; Kretschmer, N.; Pan, S.-P.; Marciano, S.; Bauer, R.; Monaco, P. Seasonal variation in phenolic composition and antioxidant and anti-inflammatory activities of Calamintha nepeta (L.) Savi. Food Res. Int. 2015, 69, 121–132. [Google Scholar] [CrossRef]
- Pacifico, S.; Scognamiglio, M.; D’Abrosca, B.; Piccolella, S.; Tsafantakis, N.; Gallicchio, M.; Ricci, A.; Fiorentino, A. Spectroscopic characterization and antiproliferative activity on HepG2 human hepatoblastoma cells of flavonoid C-glycosides from Petrorhagia velutina. J. Nat. Prod. 2010, 73, 1973–1978. [Google Scholar] [CrossRef] [PubMed]
- Lin, L.Z.; Chen, P.; Harnly, J.M. New phenolic components and chromatographic profiles of green and fermented teas. J. Agric. Food Chem. 2008, 56, 8130–8140. [Google Scholar] [CrossRef] [PubMed]
- Piccolella, S.; Bianco, A.; Crescente, G.; Santillo, A.; Chieffi Baccari, G.; Pacifico, S. Recovering Cucurbita pepo cv. ’Lungo Fiorentino’ Wastes: UHPLC-HRMS/MS Metabolic Profile, the Basis for Establishing Their Nutra- and Cosmeceutical Valorisation. Molecules 2019, 24, 1479. [Google Scholar] [CrossRef] [PubMed]
- Takino, Y.; Imagawa, H.; Yoshida, H. Studies on the flavonoids in tea leaves. Agric. Biol. Chem. 1962, 26, 699–704. [Google Scholar]
- Lee, M.-K.; Kim, H.-W.; Lee, S.-H.; Kim, J.Y.; Asamenew, G.; Choi, J.; Lee, J.-W.; Jung, H.-A.; Yoo, S.M.; Kim, J.-B. Characterization of catechins, theaflavins, and flavonols by leaf processing step in green and black teas (Camellia sinensis) using UPLC-DAD-QToF/MS. Eur. Food. Res. Technol. 2019, 245, 997–1010. [Google Scholar] [CrossRef]
- Rha, C.S.; Jeong, H.W.; Park, S.; Lee, S.; Jung, Y.S.; Kim, D.O. Antioxidative, Anti-Inflammatory, and Anticancer Effects of Purified Flavonol Glycosides and Aglycones in Green Tea. Antioxidants 2019, 8, 278. [Google Scholar] [CrossRef]
- Bai, W.X.; Wang, C.; Wang, Y.J.; Zheng, W.J.; Wang, W.; Wan, X.C.; Bao, G.H. Novel Acylated Flavonol Tetraglycoside with Inhibitory Effect on Lipid Accumulation in 3T3-L1 Cells from Lu’an GuaPian Tea and Quantification of Flavonoid Glycosides in Six Major Processing Types of Tea. J. Agric. Food Chem. 2017, 65, 2999–3005. [Google Scholar] [CrossRef]
- Hu, F.; Zhou, P.; Wu, H.Y.; Chu, G.X.; Xie, Z.W.; Bao, G.H. Inhibition of α-glucosidase and α-amylase by flavonoid glycosides from Lu’an GuaPian tea: Molecular docking and interaction mechanism. Food Funct. 2018, 9, 4173–4183. [Google Scholar] [CrossRef]
- Tian, Y.Z.; Liu, X.; Liu, W.; Wang, W.Y.; Long, Y.H.; Zhang, L.; Xu, Y.; Bao, G.H.; Wan, X.C.; Ling, T.J. A new anti-proliferative acylated flavonol glycoside from Fuzhuan brick-tea. Nat. Prod. Res. 2016, 30, 2637–2641. [Google Scholar] [CrossRef]
- Yang, S.; Liu, W.; Lu, S.; Tian, Y.Z.; Wang, W.Y.; Ling, T.J.; Liu, R.T. A Novel Multifunctional Compound Camellikaempferoside B Decreases Aβ Production, Interferes with Aβ Aggregation, and Prohibits Aβ-Mediated Neurotoxicity and Neuroinflammation. ACS Chem. Neurosci. 2016, 7, 505–518. [Google Scholar] [CrossRef]
- Sun, C.H.; Yang, C.Y.; Tzen, J.T.C. Molecular Identification and Characterization of Hydroxycinnamoyl Transferase in Tea Plants (Camellia sinensis L.). Int. J. Mol. Sci. 2018, 19, 3938. [Google Scholar] [CrossRef] [PubMed]
- Lu, Y.; He, Y.; Zhu, S.; Zhong, X.; Chen, D.; Liu, Z. New Acylglycosides Flavones from Fuzhuan Brick Tea and Simulation Analysis of Their Bioactive Effects. Int. J. Mol. Sci. 2019, 20, 494. [Google Scholar] [CrossRef] [PubMed]
- Nanjo, F.; Mori, M.; Goto, K.; Hara, Y. Radical scavenging activity of tea catechins and their related compounds. Biosci. Biotechnol. Biochem. 1999, 63, 1621–1623. [Google Scholar] [CrossRef] [PubMed]
- Masek, A.; Chrzescijanska, E.; Latos, M.; Zaborski, M.; Podsędek, A. Antioxidant and Antiradical Properties of Green Tea Extract Compounds. Int. J. Electrochem. 2017, 12, 6600–6610. [Google Scholar] [CrossRef]
- He, J.; Xu, L.; Yang, L.; Wang, X. Epigallocatechin Gallate Is the Most Effective Catechin Against Antioxidant Stress via Hydrogen Peroxide and Radical Scavenging Activity. Med. Sci. Monit. 2018, 24, 8198–8206. [Google Scholar] [CrossRef] [PubMed]
- Bartoszek, M.; Polak, J.; Chorążewski, M. Comparison of antioxidant capacities of different types of tea using the spectroscopy methods and semi-empirical mathematical model. Eur. Food Res. Technol. 2017, 244, 595–601. [Google Scholar] [CrossRef]
- Lotito, S.B.; Fraga, C.G. Catechins delay lipid oxidation and alpha-tocopherol and beta-carotene depletion following ascorbate depletion in human plasma. Proc. Soc. Exp. Biol. Med. 2000, 225, 32–38. [Google Scholar] [CrossRef]
- Metsalu, T.; Vilo, J. ClustVis: A web tool for visualizing clustering of multivariate data using Principal Component Analysis and heatmap. Nucleic Acids Res. 2015, 43, W566–W570. [Google Scholar] [CrossRef]
- Pacifico, S.; Galasso, S.; Piccolella, S.; Kretschmer, N.; Pan, S.-P.; Nocera, P.; Lettieri, A.; Bauer, R.; Monaco, P. Winter wild fennel leaves as a source of anti-inflammatory and antioxidant polyphenols. Arab. J. Chem. 2018, 11, 513–524. [Google Scholar] [CrossRef]
- Faramarzi, S.; Pacifico, S.; Yadollahi, A.; Lettieri, A.; Nocera, P.; Piccolella, S. Red-fleshed Apples: Old Autochthonous Fruits as a Novel Source of Anthocyanin Antioxidants. Plant Foods Hum. Nutr. 2015, 70, 324–330. [Google Scholar] [CrossRef]
- Pacifico, S.; Gallicchio, M.; Fiorentino, A.; Fischer, A.; Meyer, U.; Stintzing, F.C. Antioxidant properties and cytotoxic effects on human cancer cell lines of aqueous fermented and lipophilic quince (Cydonia oblonga Mill.) preparations. Food Chem. Toxicol. 2012, 50, 4130–4135. [Google Scholar] [CrossRef] [PubMed]
- Sun, T.; Tanumihardjo, S.A. An Integrated Approach to Evaluate Food Antioxidant Capacity. J. Food Sci. 2007, 72, R159–R165. [Google Scholar] [CrossRef] [PubMed]
Sample Availability: Samples of the compounds are available from the authors. |








| Peak | RT (min) | Tentative Assignment | Formula | [M − H]− calc. (m/z) | [M − H]− Found (m/z) | Error (ppm) | RDB | Fragment Ions MS/MS (m/z) |
|---|---|---|---|---|---|---|---|---|
| 1 | 0.304 | pentosylhexoside | C11H20O10 | 311.0984 | 311.0992 | 2.7 | 2 | 311.1004; 179.0560; 161.0453; 87.0086 |
| 2 | 0.310 | theanin | C7H14N2O3 | 173.0932 | 173.0932 | 0.2 | 2 | 155.0836; 93.0350; 84.0459; 82.0313 |
| 3 | 0.316 | quinic acid | C7H12O6 | 191.0561 | 191.0564 | 1.5 | 2 | 191.0564; 173.0451; 171.0292; 127.0399; 111.0451; 93.0347; 87.0087; 85.0298; 83.0500; 81.0344 |
| 4 | 0.319 | trihexoside | C18H32O16 | 503.1618 | 503.1637 [M + Cl]− | 3.7 | 3 | 503.1654; 341.1097; 323.0983; 281.0891; 251.0789; 221.0667; 179.0558; 161.0451; 119.0349; 113.0246; 89.0242 |
| 5 | 0.324 | dihexoside | C12H22O11 | 341.1089 | 341.1102 | 3.7 | 2 | 341.1095; 179.0556; 161.0452; 149.0446; 143.0345; 131.0352; 119.0348; 113.0244; 101.0245; 95.0140; 89.0247 |
| 6 | 0.873 | gallic acid | C7H6O5 | 169.0142 | 169.0148 | 3.3 | 5 | 125.0242 |
| 7 | 1.049 | theogallin | C14H16O10 | 343.0671 | 343.0671 | 0.1 | 7 | 191.0561; 127.0397; 85.0290 |
| 12 | 2.515 | 5-O-caffeoyl quinic acid | C16H18O9 | 353.0877 | 353.0878 | −0.3 | 8.0 | 191.0558; 179.0345; 173.0459; 135.0448; 85.0291 |
| 13 | 2.734 | coumaroyl quinic acid | C16H18O8 | 337.0931 | 337.0929 | 0.6 | 8.0 | 191.0561; 173.0452; 163.0401; 119.0497; 93.0344 |
| Peak | RT (min) | Tentative Assignment | Formula | [M − H]− calc. (m/z) | [M − H]− Found (m/z) | Error (ppm) | RDB | Fragment Ions MS/MS (m/z) |
|---|---|---|---|---|---|---|---|---|
| 8 | 1.400 | gallocatechin | C15H14O7 | 305.0667 | 305.0671 | 1.4 | 9 | 305.0678; 221.0463; 219.0672; 177.0561; 167.0356; 139.0407; 137.0251; 125.0253; 109.0300 |
| 9 | 1.771 | prodelphinidin B | C30H26O14 | 609.1250 | 609.1265 | 2.5 | 18 | 609.1294; 483.0950; 441.0835; 423.0733; 355.0804; 305.0665; 255.0305; 221.0454; 179.0340; 177.0180; 125.0236 |
| 10 | 2.094 | epigallocatechin | C15H14O7 | 305.0667 | 305.0671 | 1.4 | 9 | 305.0671; 219.0667; 167.0353; 139.0403; 137.0248; 125.0248; 109.0299 |
| 11 | 2.320 | catechin | C15H14O6 | 289.0718 | 289.0722 | 1.5 | 9 | 289.0727; 245.0825; 221.0821; 205.0514; 203.0719; 187.0402; 179.0353; 151.0407; 137.0251; 125.0248; 123.0457; 109.0300 |
| 14 | 2.904 | epicatechin | C15H14O6 | 289.0718 | 289.0722 | 1.5 | 9 | 289.0733; 245.0830; 221.0831; 205.0515; 203.0723; 187.0409; 179.0358; 151.0405; 137.0250; 125.0247; 123.0456; 109.0299 |
| 15 | 3.074 | (epi)gallocatechin gallate 1 | C22H18O11 | 457.0776 | 457.0786 | 2.1 | 14 | 331.0463; 305.0673; 219.0668; 193.0148; 169.0146; 161.0245; 137.0245; 125.0246 |
| 17 | 3.357 | (epi)gallocatechin gallate 2 | C22H18O11 | 457.0776 | 457.0788 | 2.5 | 14 | 331.0476; 305.0678; 219.0668; 193.0148; 169.0151; 161.0249; 137.0246; 125.0250 |
| 23 | 3.606 | epigallocatechin methylgallate | C23H20O11 | 471.0943 | 471.0933 | 2.2 | 14 | 305.0678; 219.0667; 183.0308; 179.0355; 168.0070; 161.0251; 125.0249 |
| 26 | 3.691 | epicatechin gallate | C22H18O10 | 441.0827 | 441.0836 | 2.0 | 14 | 441.0841; 331.0461; 303.0508; 289.0715; 245.0811; 203.0707; 193.0137; 169.0138; 151.0393; 137.0236; 125.0241; 124.0162; 109.0291 |
| 34 | 4.008 | epicatechin methylgallate | C23H20O10 | 455.0995 | 455.0984 | 2.5 | 14 | 289.0724; 245.0819; 183.0301; 168.0070; 125.0242 |
| 35 | 4.018 | epiafzelechin gallate | C22H18O9 | 425.0881 | 425.0883 | 0.7 | 14 | 425.0910; 287.0574; 273.0777; 255.0666; 243.0690; 211.0760; 169.0144; 125.0246; 97.0297 |
| Peak | tR (min) | Tentative Assignment | Formula | [M − H] − calc. (m/z) | [M − H]− Found (m/z) | Error (ppm) | RDB | Fragment Ions MS/MS (m/z) |
|---|---|---|---|---|---|---|---|---|
| 16 | 3.191 | apigenin 6-C-hexosyl-8-C-hexoside | C27H30O15 | 593.1512 | 593.1520 | 1.4 | 13 | 593.1555; 575.1398; 545.1276; 503.1207; 473.1109; 395.0780; 383.0779; 353.0672; 325.0715; 297.0771; 221.0452; 191.0357 |
| 18 | 3.377 | myricetin galloyl hexoside | C28H24O17 | 631.0941 | 631.0950 | 1.5 | 17 | 631.0979; 479.0853; 317.0294; 316.0225; 287.0192; 271.0239; 178.9978; 169.0135 |
| 19 | 3.480 | apigenin 6-C-hexosyl-8-C-pentoside | C26H28O14 | 563.1406 | 563.1418 | 2.2 | 13 | 563.1442; 545.1324; 503.1225; 473.1113; 443.1004; 413.0889; 383.0782; 353.0672; 325.0722; 297.0771; 296.0685 |
| 20 | 3.497 | myricetin deoxyhexosyl hexoside | C27H30O17 | 625.1410 | 625.1422 | 1.9 | 13 | 625.1468; 463.0914; 317.0314; 316.0237; 300.0286; 271.0263; 214.0264; 178.9990; 151.0039 |
| 21 | 3.503 | myricetin hexoside | C21H20O13 | 479.0831 | 479.0847 | 3.3 | 12 | 479.0867; 317.0309; 316.0238; 287.0201; 271.0256; 214.0274; 178.9993 |
| 22 | 3.567 | myricetin dihexoside | C27H30O18 | 641.1373 | 641.1359 | 2.1 | 13 | 641.1404; 479.0857; 317.0308; 316.0226; 271.0239; 178.9983; 151.0023 |
| 24 | 3.633 | quercetin trihexoside | C33H40O21 | 771.1989 | 771.2004 | 1.9 | 14 | 771.2031; 609.1496; 343.0461; 301.0356; 300.0278; 271.0247; 255.0298; 178.9990; 151.0036 |
| 25 | 3.681 | quercetin galloyl hexoside | C28H24O16 | 615.0992 | 615.0998 | 1.0 | 17 | 615.1061; 463.0920; 313.0598; 301.0369; 300.0287; 271.0258; 255.0315; 179.0003 |
| 27 | 3.703 | rutin | C27H30O16 | 609.1461 | 609.1469 | 1.3 | 13 | 609.1504; 343.0473; 301.0364; 300.0286; 271.0256; 255.0304; 178.9988; 169.0146; 151.0043 |
| 28 | 3.819 | Isoquercetrin | C21H20O12 | 463.0888 | 463.0887 | −0.2 | 12 | 463.0919; 301.0367; 300.0290; 299.0200; 271.0262; 255.0309; 243.0310; 178.9987; 151.0038; 121.0291 |
| 29 | 3.825 | kaempferol dihexosyl deoxyhexoside | C33H40O20 | 755.2040 | 755.2046 | 0.8 | 14 | 755.2111; 285.0411; 284.0327; 255.0304; 229.0507; 151.0023 |
| 30 | 3.842 | quercetin hexoside | C21H20O12 | 463.0882 | 463.0887 | 1.1 | 12 | 463.0928; 301.0373; 300.0293; 271.0262; 255.0310; 243.0305; 151.0040 |
| 31 | 3.939 | kaempferol hexoside | C21H20O11 | 447.0933 | 447.0941 | 2.0 | 12 | 285.0405; 284.0331; 255.0305; 227.0351; 211.0395; 183.0449 |
| 32 | 3.959 | kaempferol hexosyl deoxyhexoside | C27H30O15 | 593.1531 | 593.1512 | 3.2 | 13 | 593.1553; 285.0407; 284.0329; 255.0301; 227.0349 |
| 33 | 4.007 | methylkaempferol deoxyhexoside | C21H20O11 | 447.0933 | 447.0942 | 2.0 | 12 | 300.0291; 285.0409; 284.0333; 255.0303; 227.0353 |
| 36 | 4.386 | camelliquercitoside B | C42H46O23 | 917.2357 | 917.2361 | 0.4 | 20 | 917.2433; 771.2075; 753.1915; 301.0355; 300.0277; 299.0198; 271.0246; 178.9977 |
| 37 | 4.419 | camelliquercitoside A | C47H54O27 | 1049.2780 | 1049.2789 | 0.9 | 21 | 1049.2868; 903.2491; 885.2401; 301.0361; 300.0285; 299.0200 |
| 38 | 4.420 | quercetin coumaroyl hexoside | C30H26O14 | 609.1250 | 609.1258 | 1.3 | 18 | 609.1308; 463.0900; 301.0358; 300.0278; 271.0240; 255.0319; 227.0371; 179.0004; 151.0030 |
| 39 | 4.447 | camelliquercitoside C | C41H44O22 | 887.2251 | 887.2263 | 1.3 | 20 | 887.2336; 741.1947; 723.1846; 573.1334; 301.0361; 300.0282; 299.0196; 271.0260; 255.0289; 178.9988; 151.0039 |
| 40 | 4.550 | camelliquercitoside D | C36H36O18 | 755.1829 | 755.1838 | 1.2 | 19 | 755.1883; 609.1495; 591.1391; 301.0359; 300.0276; 299.0193; 271.0242; 255.0292; 178.9979; 151.0033 |
| 41 | 4.553 | camellikaempferoside C | C42H46O22 | 901.2408 | 901.2419 | 1.2 | 20 | 901.2487; 755.2105; 737.2002; 615.1976; 285.0412; 284.0333; 283.0251; 229.0525; 187.0387; 145.0297 |
| 42 | 4.654 | kaempferol coumaroylhexoside | C30H26O13 | 593.1301 | 593.1325 | 4.1 | 18 | 593.1322; 447.0948; 285.0394; 284.0322; 255.0289; 227.0334; 145.0279 |
| ID50 DPPH (μg/mL) TEAC | ID50 ABTS (μg/mL) TEAC | ID50 TBARS (μg/mL) TEAC | ORAC (Trolox® Eq μM) | RACI | |
|---|---|---|---|---|---|
| TeaCEC | 3.83 ± 0.25 3.91 | 1.13 ± 0.12 4.42 | 0.17 ± 0.01 38.2 | 3.71 ± 0.16 | 9.96 |
| TeaTWF | 66.52 ± 0.25 0.22 | 5.28 ± 0.72 0.95 | 3.14 ± 0.61 2.04 | 2.72 ± 0.16 | −0.16 |
| TeaSNC | 15.37 ± 0.51 0.97 | 2.26 ± 0.32 2.20 | 0.28 ± 0.01 22.8 | 3.57 ± 0.63 | 5.62 |
| TeaBNC | 19.71 ± 0.38 0.76 | 2.44 ± 0.44 2.04 | 0.55 ± 0.04 11.5 | 2.53 ± 0.79 | 2.36 |
| TeaMTC | 31.15 ± 0.25 0.48 | 3.35 ± 0.53 1.49 | 1.79 ± 0.12 3.57 | 2.72 ± 0.32 | 0.32 |
| TeaGNP | 83.11 ± 0.15 0.18 | 7.80 ± 1.39 0.64 | 2.90 ± 0.56 2.20 | 2.02 ± 0.21 | −0.44 |
© 2020 by the authors. Licensee MDPI, Basel, Switzerland. This article is an open access article distributed under the terms and conditions of the Creative Commons Attribution (CC BY) license (http://creativecommons.org/licenses/by/4.0/).
Share and Cite
Candela, L.; Formato, M.; Crescente, G.; Piccolella, S.; Pacifico, S. Coumaroyl Flavonol Glycosides and More in Marketed Green Teas: An Intrinsic Value beyond Much-Lauded Catechins. Molecules 2020, 25, 1765. https://doi.org/10.3390/molecules25081765
Candela L, Formato M, Crescente G, Piccolella S, Pacifico S. Coumaroyl Flavonol Glycosides and More in Marketed Green Teas: An Intrinsic Value beyond Much-Lauded Catechins. Molecules. 2020; 25(8):1765. https://doi.org/10.3390/molecules25081765
Chicago/Turabian StyleCandela, Lorenzo, Marialuisa Formato, Giuseppina Crescente, Simona Piccolella, and Severina Pacifico. 2020. "Coumaroyl Flavonol Glycosides and More in Marketed Green Teas: An Intrinsic Value beyond Much-Lauded Catechins" Molecules 25, no. 8: 1765. https://doi.org/10.3390/molecules25081765
APA StyleCandela, L., Formato, M., Crescente, G., Piccolella, S., & Pacifico, S. (2020). Coumaroyl Flavonol Glycosides and More in Marketed Green Teas: An Intrinsic Value beyond Much-Lauded Catechins. Molecules, 25(8), 1765. https://doi.org/10.3390/molecules25081765

