Anticancer Effects of Five Biflavonoids from Ginkgo Biloba L. Male Flowers In Vitro
Abstract
:1. Introduction
2. Results
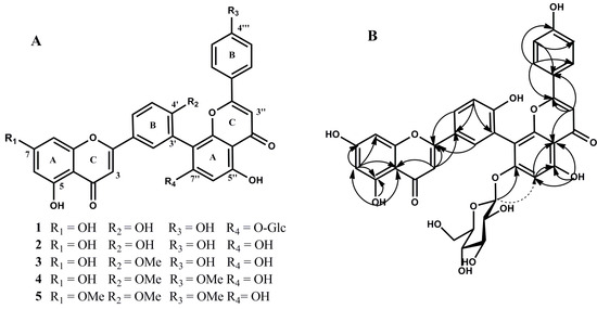
2.1. Structure Elucidation
2.2. Cytotoxic Activity Evaluation
2.3. Morphological Changes
2.4. Cell Cycle Analysis
2.5. Apoptosis Detection
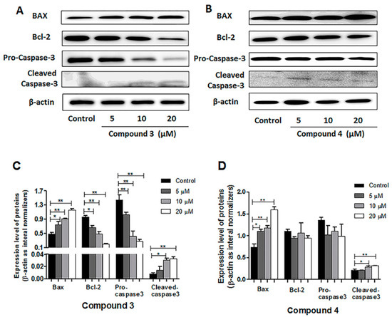
2.6. Western Blot Analysis
3. Discussion
4. Materials and Methods
4.1. General Experimental Procedures
4.2. Plant Material
4.3. Extraction and Isolation
4.4. Cytotoxicity Assays
4.5. Cell Morphology Assay
4.6. Cell Cycle Analysis
4.7. Apoptosis Detection
4.8. Western Blot Analysis
4.9. Statistical Analysis
5. Conclusions
Supplementary Materials
Author Contributions
Funding
Acknowledgments
Conflicts of Interest
References
- Ni, L.; Zhao, H.; Tao, L.; Li, X.; Zhou, Z.; Sun, Y.; Chen, C.; Wei, D.; Liu, Y.; Diao, G. Synthesis, in vitro cytotoxicity, and structure-activity relationships (SAR) of multidentate oxidovanadium(iv) complexes as anticancer agents. Dalton Trans. 2018, 47, 10035–10045. [Google Scholar] [CrossRef]
- Du, H.; Huang, Y.; Hou, X.; Quan, X.; Jiang, J.; Wei, X.; Liu, Y.; Li, H.; Wang, P.; Zhan, M.; et al. Two novel camptothecin derivatives inhibit colorectal cancer proliferation via induction of cell cycle arrest and apoptosis in vitro and in vivo. Eur J Pharm Sci. 2018, 123, 546–559. [Google Scholar] [CrossRef]
- Ahmad, K.; Hafeez, Z.B.; Bhat, A.R.; Rizvi, M.A.; Thakura, S.C.; Azam, A.; Athara, F. Antioxidant and apoptotic effects of Callistemon lanceolatus leaves and their compounds against human cancer cells. Biomed. Pharmacother. 2018, 106, 1195–1209. [Google Scholar] [CrossRef]
- Mignani, S.; Rodrigues, J.; Tomas, H.; Zablocka, M.; Shi, X.Y.; Caminade, A.; Majoral, J.P. Dendrimers in combination with natural products and analogues as anti-cancer agents. Chem. Soc. Rev. 2018, 47, 514. [Google Scholar] [CrossRef] [PubMed]
- Zhang, B.; Huang, R.Z.; Hua, J.; Liang, H.; Pan, Y.M.; Dai, L.M.; Liang, D.; Wang, H.S. Antitumor lignanamides from the aerial parts of Corydalis saxicola. Phytomedicine 2016, 23, 1599–1609. [Google Scholar] [CrossRef]
- Wang, J.J. Ophiopogonin D’ Inhibits Prostate Cancer Cell Growth in vitro and in vivo, through Activating the RIP1/MLKL Pathway. Master’s Thesis, Third Military Medical University, Chongqin, China, 2017. [Google Scholar]
- Youshikawa, T.; Naito, Y.; Kondo, M. Ginkgo Biloba Leaf Extract–Review of Biological Actions. Antioxid. Redox. Signal. 1999, 4, 469–480. [Google Scholar] [CrossRef] [PubMed]
- Mohanta, T.K.; Tamboli, Y.; Zubaidha, P.K. Phytochemical and medicinal importance of Ginkgo biloba L. Nat. Prod. Res. 2014, 28, 746–752. [Google Scholar] [CrossRef] [PubMed]
- Zuo, W.; Yan, F.; Zhang, B.; Li, J.; Mei, D. Advances in the Studies of Ginkgo Biloba Leaves Extract on Aging-Related Diseases. Aging Dis. 2017, 8, 812–826. [Google Scholar] [CrossRef]
- Koch, E. Inhibition of platelet activating factor (PAF)-induced aggregation of human thrombocytes by ginkgolides: Considerations on possible bleeding complications after oral intake of Ginkgo biloba extracts. Phytomedicine 2005, 12, 10–16. [Google Scholar] [CrossRef]
- Avula, B.; Sagi, S.; Gafner, S.; Upton, R.; Wang, Y.H.; Wang, M.; Khan, I.A. Identification of Ginkgo biloba supplements adulteration using high performance thin layer chromatography and ultra high performance liquid chromatography-diode array detector-quadrupole time of flight-mass spectrometry. Anal. Bioanal. Chem. 2015, 407, 7733–7746. [Google Scholar] [CrossRef]
- Ahmeda, H.H.; El-Abharb, H.S.; Hassaninc, E.A.K.; Abdelkaderb, N.F.; Shalabyc, M.B. Ginkgo biloba L. leaf extract offers multiple mechanisms in bridling N-methylnitrosourea–mediated experimental colorectal cancer. Biomed. Pharmacother 2017, 95, 387–393. [Google Scholar] [CrossRef]
- Cao, C.; Su, Y.; Gao, Y.; Luo, C.; Yin, L.; Zhao, Y.; Chen, H.; Xu, A. Ginkgo biloba Exocarp Extract Inhibits the Metastasis of B16-F10 Melanoma Involving PI3K/Akt/NF-kappaB/MMP-9 Signaling Pathway. Evid Based Complement. Alternat. Med. 2018, 2018, 4969028. [Google Scholar] [CrossRef]
- Liu, Y.X.; Yang, B.; Zhang, L.R.; Cong, X.L.; Liu, Z.; Hu, Y.; Zhang, J.; Hu, H.X. Ginkgolic acid induces interplay between apoptosis and autophagy regulated by ROS generation in colon cancer. Biochem. Biophys. Res. Commun. 2018, 498, 246–253. [Google Scholar] [CrossRef]
- Zhi, Y.; Pan, J.; Shen, W.; He, P.; Zheng, J.; Zhou, X.; Lu, G.; Chen, Z.; Zhou, Z. Ginkgolide B Inhibits Human Bladder Cancer Cell Migration and Invasion Through MicroRNA-223-3p. Cell Physiol. Biochem. 2016, 39, 1787–1794. [Google Scholar] [CrossRef]
- Yen, T.H.; Hsieh, C.L.; Liu, T.T.; Huang, C.S.; Chen, Y.C.; Chuang, Y.C.; Lin, S.S.; Hsu, F.T. Amentoflavone Induces Apoptosis and Inhibits NF-kB-modulated Anti-apoptotic Signaling in Glioblastoma Cells. In Vivo 2018, 32, 279–285. [Google Scholar] [PubMed]
- Pan, L.L.; Wu, W.J.; Zheng, G.F.; Han, X.Y.; He, J.S.; Cai, Z. Ginkgetin inhibits proliferation of human leukemia cells via the TNF-α signaling pathway. Zeitschrift für Naturforschung C 2017, 72, 441–447. [Google Scholar]
- Yoon, S.O.; Shin, S.; Lee, H.J.; Chun, H.K.; Chung, A.S. Isoginkgetin inhibits tumor cell invasion by regulating phosphatidylinositol 3-kinase/Akt-dependent matrix metalloproteinase-9 expression. Mol. Cancer Ther. 2006, 5, 2666–2675. [Google Scholar] [CrossRef]
- Wang, G.X.; Yang, Y.Z.; Cao, F.L.; Zhang, X.Y. Studies on the Biological Character of Flowering of Ancient Male Ginkgo biloba Trees in Different Areas 1: Analysis of Flowering Phenology and the Feature of Flower Spikes. Chinese Ag. Sci. Bullet. 2013, 29, 1–5. [Google Scholar]
- Li, M.; Li, B.; Hou, Y.; Tian, Y.; Chen, L.; Liu, S.J.; Zhang, N.; Dong, J.X. Anti-inflammatory Effects of Chemical Components from Ginkgo biloba L. Male Flowers on Lipopolysaccharide-Stimulated RAW264.7 Macrophages. Phtother. Res. 2019, 2019, 1–9. [Google Scholar] [CrossRef] [PubMed]
- Markham, K.R.; Sheppard, C.; Hans, G. 1H,13C-NMR studies of some naturally occurring amentoflavone and hinokiflavone biflavone. Phytochemistry 1987, 26, 3335–3337. [Google Scholar] [CrossRef]
- Dora, G.; Edwards, J.M. Taxonomic status of Lanaria lanata and isolation of a novel biflavone. J. Nat. Prod. 1991, 54, 796–801. [Google Scholar] [CrossRef]
- Zhang, N.; Lu, J.C.; Wang, J.; Han, L.; Yang, X.G. Isolation and identification of chemical constituents from the needles of Taxusmedia. J. Shenyang Pharm. Univ. 2009, 26, 434–437. [Google Scholar]
- Moawad, A.; Amir, D. Ginkgetin or Isoginkgetin: The Dimethylamentoflavone of Dioon edule Lindl. Leaves. European J. Med. Plants 2016, 16, 1–7. [Google Scholar]
- Kim, H.P.; Park, H.; Son, K.H.; Chang, H.W.; Kang, S.S. Biochemical pharmacology of biflavonoids: Implications for anti-inflammatory action. Arch. Pharm. Res. 2008, 31, 265–273. [Google Scholar] [CrossRef] [PubMed]
- Coussens, L.M.; Werb, Z. Inflammation and cancer. Nature 2002, 420, 860–867. [Google Scholar] [CrossRef] [PubMed]
- Dell’Agli, M.; Galli, G.A.; Bosisio, E. Inhibition of cGMP-Phosphodiesterase-5 by biflavones of Ginkgo biloba. Planta Med. 2006, 72, 468–470. [Google Scholar] [CrossRef] [PubMed]
- Lee, M.K.; Lim, S.W.; Yang, H.; Sung, S.H.; Lee, H.S.; Parkc, M.J.; Kim, Y.C. Osteoblast differentiation stimulating activity of biflavonoids from Cephalotaxus koreana. Bioorganic. Med. Chem. Lett. 2006, 16, 2850–2854. [Google Scholar] [CrossRef]
- Krauze Baranowskaa, M. and Wiwartb, M. Antifungal Activity of Biflavones from Taxus baccata and Ginkgo biloba. Zeitschrift fur Naturforschung C 2003, 58, 65–69. [Google Scholar] [CrossRef]
- O’Brien, K.; Matlin, A.J.; Lowell, A.M.; Moore, M.J. The Biflavonoid Isoginkgetin Is a General Inhibitor of Pre-mRNA Splicing. J. Biol. Chem. 2008, 283, 33147–33154. [Google Scholar] [CrossRef]
- Harashima, H.; Dissmeyer, N.; Schnittger, A. Cell cycle control across the eukaryotic kingdom. Trends Cell Biol. 2013, 23, 345–356. [Google Scholar] [CrossRef]
- Vanzyl, E.J.; Rick, K.R.C.; Blackmore, A.B.; MacFarlane, E.M.; McKay, B.C. Flow cytometric analysis identifies changes in S and M phases as novel cell cycle alterations induced by the splicing inhibitor isoginkgetin. PLoS ONE 2018, 13, e0191178. [Google Scholar] [CrossRef]
- Wong, R.S.Y. Apoptosis in cancer: From pathogenesis to treatment. J. Exper. Clinical Cancer Res. 2011, 30, 87. [Google Scholar] [CrossRef] [PubMed]
- Karabay, A.Z.; Koc, A.; Ozkan, T.; Hekmatshoar, Y.; Sunguroglu, A.; Aktan, F.; Buyukbing, Z. Methylsulfonylmethane Induces p53 Independent Apoptosis in HCT-116 Colon Cancer Cells. Int. J. Mol. Sci. 2016, 17, 1123. [Google Scholar] [CrossRef]
- Choudhury, B.; Kandimalla, R.; Elancheran, R.; Bharali, R.; Kotoky, J. Garcinia morella fruit, a promising source of antioxidant and anti-inflammatory agents induces breast cancer cell death via triggering apoptotic pathway. Biomed. Pharmacother. 2018, 103, 562–573. [Google Scholar] [CrossRef] [PubMed]
Sample Availability: Samples of the compounds 1–5 are available from the authors. |
) and nuclear overhauser enhancement spectroscopy (NOESY)correlations (
) of compound 1 (B).
) and nuclear overhauser enhancement spectroscopy (NOESY)correlations (
) of compound 1 (B).







| IC50 (μM) | Compound | |||||
|---|---|---|---|---|---|---|
| 1 | 2 | 3 | 4 | 5 | Cisplatin | |
| HepG2 a | NE | NE | NE | 34.00 ± 1.17 | NE | 9.19 ± 0.99 |
| HeLa b | NE | NE | 14.79 ± 0.64 | 8.38 ± 0.63 | NE | 8.12 ± 0.23 |
| NCI-H460 c | NE | NE | 36.42 ± 3.39 | 42.95 ± 2.14 | NE | 7.14 ± 0.14 |
| Daudi d | / | / | 34.66 ± 3.78 | 20.07 ± 1.13 | / | / |
| K562 e | / | / | 45.99 ± 0.27 | 18.76 ± 1.21 | / | / |
| SKOV3 f | / | / | 79.19 ± 3.55 | 42.11 ± 2.00 | / | / |
| MIAPaca-2 g | / | / | 97.28 ± 4.22 | 69.81 ± 5.17 | / | / |
| MCF-7 h | / | / | 57.62 ± 2.11 | 91.19 ± 0.5 | / | / |
| No. | δC | δH (J in Hz) | No. | δC | δH (J in Hz) |
|---|---|---|---|---|---|
| 2 | 164.27 | 6′′ | 98.97 | 6.79 (d, J = 1.5,1H) | |
| 3 | 103.42 | 6.79 (d, J = 1.5,1H) | 7′′ | 160.45 | |
| 4 | 182.13 | 8′′ | 106.69 | ||
| 5 | 161.86 | 9′′ | 154.18 | ||
| 6 | 99.32 | 6.18 (d, J = 2.0, 1H) | 10′′ | 105.63 | |
| 7 | 164.57 | 1′′′ | 121.64 | ||
| 8 | 94.45 | 6.45 (d, J = 2.0, 1H) | 2′′′ | 128.87 | 7.6 (d, J = 8.8, 1H) |
| 9 | 157.87 | 3′′′ | 116.23 | 6.72(d, J = 8.8, 1H) | |
| 10 | 104.12 | 4′′′ | 161.67 | ||
| 1′ | 121.64 | 5′′′ | 116.23 | 6.72 (d, J = 8.8, 1H) | |
| 2′ | 128.27 | 8.01 (m, 1H) | 6′′′ | 128.87 | 7.6 (d, J = 8.8, 1H) |
| 3′ | 119.8 | 7′′-O-Glc | |||
| 4′ | 159.54 | 1′′′′ | 100.41 | 5.18 (d, J = 7.7, 1H) | |
| 5′ | 116.81 | 7.71 (d, J = 8.5, 1H) | 2′′′′ | 73.48 | 3.08 (m,1H) |
| 6′ | 132.15 | 8.01 (m, 1H) | 3′′′′ | 77.81 | 3.42 (m,1H) |
| 2′′ | 164.61 | 4′′′′ | 70.18 | 3.08 (m,1H) | |
| 3′′ | 103.23 | 6.87 (s, 1H) | 5′′′′ | 76.77 | 3.26 (m,1H) |
| 4′′ | 182.81 | 6′′′′ | 61.25 | 3.52 (m,1H) | |
| 5′′ | 161.23 | 3.72 (m,1H) |
© 2019 by the authors. Licensee MDPI, Basel, Switzerland. This article is an open access article distributed under the terms and conditions of the Creative Commons Attribution (CC BY) license (http://creativecommons.org/licenses/by/4.0/).
Share and Cite
Li, M.; Li, B.; Xia, Z.-M.; Tian, Y.; Zhang, D.; Rui, W.-J.; Dong, J.-X.; Xiao, F.-J. Anticancer Effects of Five Biflavonoids from Ginkgo Biloba L. Male Flowers In Vitro. Molecules 2019, 24, 1496. https://doi.org/10.3390/molecules24081496
Li M, Li B, Xia Z-M, Tian Y, Zhang D, Rui W-J, Dong J-X, Xiao F-J. Anticancer Effects of Five Biflavonoids from Ginkgo Biloba L. Male Flowers In Vitro. Molecules. 2019; 24(8):1496. https://doi.org/10.3390/molecules24081496
Chicago/Turabian StyleLi, Min, Bin Li, Zi-Ming Xia, Ying Tian, Dan Zhang, Wen-Jing Rui, Jun-Xing Dong, and Feng-Jun Xiao. 2019. "Anticancer Effects of Five Biflavonoids from Ginkgo Biloba L. Male Flowers In Vitro" Molecules 24, no. 8: 1496. https://doi.org/10.3390/molecules24081496
APA StyleLi, M., Li, B., Xia, Z.-M., Tian, Y., Zhang, D., Rui, W.-J., Dong, J.-X., & Xiao, F.-J. (2019). Anticancer Effects of Five Biflavonoids from Ginkgo Biloba L. Male Flowers In Vitro. Molecules, 24(8), 1496. https://doi.org/10.3390/molecules24081496

