Abstract
The hospitality industry is an important energy consumer and carbon emitter. Behaviour-driven energy conservation is a strategy with great promise to strengthen the energy efficiency of hotel buildings. The aim of this study is to explore the driving psychological factors of hotel guests’ energy-saving intentions and behaviours. This paper constructs two extensions of the theory of planned behaviour (TPB) with personal norms, past behaviours, and self-determined motivation to explain the guests’ energy-saving behaviour in hotel buildings. This research compares the explanatory power of the original TPB and two extensions with structural equation modelling. The analysis is based on 530 valid, self-reported data from 827 surveyed hotel guests in Shanghai. The analysis suggests that the extended model gains greater explanatory power in predicting the behaviour patterns by employing the above three additional factors. In addition, self-determined motivation presents a more significant impact than other more developed TPB predictors, such as intention and perceived behaviour control. Aside from that, past behaviour replaces attitude as the most critical predictor of hotel energy-saving intention in the extended models. In addition to the existing interventions in office and residential buildings, the research highlights the role of self-determination in hotel energy conservation and further emphasises the long-term benefit of encouraging pro-environmental behaviours in hotel guests. The findings expand the existing research on pro-environmental behaviours and will contribute to energy-saving behaviour intervention in hotel buildings and policy formulations for sustainable hotel operation and maintenance.
1. Introduction
The hospitality industry has been recognised as an important energy consumer [1]. Upadhyay and Vadam [2] reported that 60% of carbon emissions from the hospitality industry come from energy consumption, which increased by 25–30% over the last few decades. The excessive energy use burdens hotel operators with operating costs of an additional 3–6% [2]. Governments have promoted policies to reduce the energy use and environmental impacts of the hospitality industry [3]. However, the existing policies aimed at improving hotels’ energy efficiency tend to operate by punishing their owners rather than by modifying end users’ resource consumption, contributing to 75% of hotels’ environmental impacts [4]. Such approaches to regulation have increased the burden on hotel operators but achieved little in energy conservation [4,5].
There are also some other strategies to support sustainable hotel building operation. In addition to promoting eco-friendly energy systems and design (e.g., [6,7]), various empirical studies have examined behaviour-driven energy conservation in family (e.g., [8,9]), office [10], and campus buildings [11] and reported that interventions, such as normative setting and energy-saving tips, can reduce building energy demand by 10–25% [12,13]. As guests tend to consume even more energy in hotels than at home [14], promoting conservation behaviours among hotel guests could be another promising energy-saving and carbon-reduction strategy in the hospitality industry. According to Liu et al. [8] and Lopes et al. [15], behaviour-driven energy conservation strategies presented remarkable feasibility in the previous studies. Particularly, these energy-saving strategies show two obvious advantages for the hospitality industry: (1) they require less capital investment, and (2) they can achieve energy-saving goals relatively quickly. However, there is a critical lack of a systematic understanding of the behavioural factors as energy efficiency promoters [16] and the potential leverage of policies [15].
Some previous studies have looked at hotel guests’ waste reduction and water conservation behaviours [17,18,19]. For example, Han et al. (2020) explored the influence of normative, affective, and habitual factors on guests’ water conservation and towel reuse intentions, and another study revealed the impact of environmental awareness on young vacationers’ recycling and conservation intentions [19]. These studies have significant contributions to both promoting sustainable behaviour (e.g., [20]) and building and urban energy performance modelling (e.g., [21,22]). However, the psychological mechanisms behind hotel guests’ energy conservation behaviour remain underexplored. An in-depth understanding of guests’ energy conservation behavioural processes could therefore boost the development of effective interventions.
To bridge these gaps, this study aims to explain hotel guests’ energy conservation behaviours from a psychological perspective. The researchers surveyed 827 hotel guests in Shanghai and invited the respondents to report their psychological information and four typical hotel energy conservation behaviours during their stays. The study first reviews the existing literature on the green hotel visiting and pro-environmental behaviours of hotel guests. Next, this research employs the theory of planned behaviour (TPB) and two extended models as the theoretical frameworks and conducts structural equation modelling analysis to gauge how psychological factors impacted energy conservation intentions and behaviours. The Section 3 then discusses the data collection and analysis method. The Section 4 presents the data analysis results in detail. This study is expected to shed new light on understanding the critical psychological factors of hotel guests on their energy-saving behaviours and inform the design of psychological interventions for hotel guests for sustainable hospitality sector development.
2. Literature Review
2.1. Green Hotels and Guest Behaviours
Over the past decade, the hotel industry has paid increasing attention to environmental responsibility and sustainability. In addition to promoting eco-friendly construction and high-efficiency building services, some studies have advanced the concept of green hotels and sustainable hotels [23]. As well as attaching great importance to environmental responsibility in a general sense [24], green hotel operation strategies encourage hotels to reduce unnecessary services through more environmentally friendly room and catering management [25]. This operating mode can also potentially boost profits, not only by reducing operating costs, but also by attracting guests who value environmental protection.
Some scholars have explored the behavioural dimensions of visiting green and sustainable hotels. For example, an empirical study employing self-reported data from the United States sought to explain sustainable hotel visiting intention using the theory of reasoned action (TRA) and TPB (for details, see Section 2.2) [26]. Similarly, Rahman and Reynolds (2019) investigated the effect of environmental value on sustainable hotel visiting intention and guests’ willingness to make sacrifices when staying in such hotels. In addition, some studies have analysed the characteristics of guests visiting green hotels. For example, empirical evidence found that business and leisure travellers held different attitudes towards green hotel visiting [27], and a few studies have proposed and implemented behavioural interventions to promote green hotel visiting [28]. However, the operation of green hotels also faces challenges. Barber [29] examined individual preferences about hotel offerings of products and services and found that less than a quarter of green hotel guests were willing to accept reduced services.
Some researchers argued that hotels should encourage guests to actively reduce their wasteful behaviour rather than passively endure reduced levels of service [18,19,30]. Based on the above research, the conservation behaviours of hotel guests can be usefully subdivided into energy conservation, water conservation, and the reduction of unnecessary hotel services, and some studies have provided psychological explanations of the latter two behavioural categories. Untaru et al. [17], for instance, developed an extended TRA to explain hotel guests’ water conservation behaviour, while Han et al. [18] highlighted the contributions of environmental value, concerns, and awareness to two hotel guests’ pro-environmental behaviours. Additionally, a few studies have developed psychological interventions to promote towel reuse behaviour. Reese et al. [31] observed that social normative information significantly enhanced towel reuse during 132 visits to 2 hotels, and Gössling et al.’s large field experiment in Spain established that normative messages increased towel reuse by 6.8% and bed linen reuse by 1.2% [32].
Behaviour-based hotel energy conservation shows strong potential in the hospitality industry. Ayoub et al. [33] analysed a hotel case in Qatar and found that the energy consumption could be cut down by 2.74–15.80% through energy-saving behaviour promotion, while the energy-saving potential of envelope redesign was only 7.50%. An empirical study in China also reported that by adjusting guests’ usage of air conditioning, hotels in the Yangtze River region in China could save up to 20% on energy consumption [34]. The above studies divided the hotel energy-saving behaviours into four categories: (1) sustainable use of air conditioning; (2) sustainable use of other hotel appliances; (3) hot water conservation; and (4) persuading others to save energy. Although the above studies thoroughly discussed sustainable behaviours in hotels, there is a critical lack of a systematic understanding of energy-saving behaviours of the guests in hotels. As a result, industry and research community interest in behaviour-driven hotel energy-saving approaches has thus far been minimal.
2.2. Theory of Planned Behaviour and Its Extension
Over the past half-century, several psychological models for explaining individual behaviours have been proposed. In the case of voluntary behaviours, Ajzen and Fishbein [35] developed and elaborated the TRA, which assumes that people’s decision-making processes are based on rationality and can yield reasonable choices, but a variety of factors may affect behaviour indirectly via behavioural intentions [36]. Ajzen subsequently proposed the TPB [37], an extension of the TRA aimed at a more extensive explanation and better prediction of both voluntary and involuntary behaviours. The TPB employs three psychological variables to explain behavioural intentions: attitude, subjective norms, and perceived behavioural control (PBC). According to Ajzen [38], attitude describes a person’s general evaluation of a specific behaviour; subjective norms reflect his or her perceptions of the feelings of others about that behaviour, which often have a major influence on individual decision making; and PBC is the individual’s perception of how easy or hard it would be to engage in the behaviour. In addition to intention, PBC is another factor potentially related to behaviour and decision.
According to Han and Yoon [39,40], the TPB remains one of the most influential behaviour frameworks in the field of environmental psychology. Previous studies have employed it to explain common green behaviours, including but not limited to recycling (e.g., [41,42]), using public transportation (e.g., [43]), consumption of organic food (e.g., [44]), sustainable consumption and investment (e.g., [45]), and household energy conservation (e.g., [8,46]). Some scholars have used the TPB for predicting pro-environmental behaviours in the specific sphere of hotel management, whether for employees (e.g., [47]) or guests (e.g., [18,48,49]). Others (e.g., [50,51]) have used the TPB to predict consumers’ green hotel visiting intentions. Some studies, however, found that the TPB’s variables do not contribute significantly to certain pro-environmental behaviours, such as Hameed et al. [52], who found a non-significant correlation between the attitude towards green products and eco-conscious behaviour. Similarly, Ateş [53] reported that subjective norms could not predict pro-sustainability behaviour, and Liu et al. [8] discovered that the relevance between subjective norms and household energy-saving behaviour was non-significant. After considering the above literature comprehensively, this study puts forward the following four hypotheses in the first theoretical model:
Hypothesis 1 (H1).
Attitude is positively correlated with hotel energy-saving intention.
Hypothesis 2 (H2).
Subjective norms are positively correlated with hotel energy-saving intention.
Hypothesis 3 (H3).
Perceived behavioural control is positively correlated with hotel energy-saving intention.
Hypothesis 4 (H4).
Perceived behavioural control is positively correlated with hotel energy-saving behaviours.
Hypothesis 5 (H5).
Intention is positively correlated with hotel energy-saving behaviours.
The TPB can be extended or otherwise modified for use in various contexts [54]. Particularly, many studies have added moral-normative factors to it as a means of boosting its explanatory power (e.g., [50,55]). Klöckner [56] provides a widely accepted definition of moral norms: “The reflection of a personal value system in a given situation (p. 1030).” Unlike subjective norms, moral norms (also called personal norms) emphasise the behavioural effects of personal, internalised emotions. The evidence thus far suggests that moral norms can significantly influence people’s intentions to engage in green behaviours. For example, Gao et al. [57] found that the strength of their participants’ ethics was positively and significantly correlated with their household energy conservation intentions. Through case studies in Taiwan and India, Chen and Tung [50] and Verma and Chandra [51] all demonstrated the critical role of moral norms in decision making for patronizing green hotels.
Past behaviour is another critical factor potentially contributing to the socio-psychological theorical framework [58,59]. Past behaviour refers to the “studied behaviour that the participants had performed in the past” [60]. There are several studies that posited and empirically tested the vital role of past behaviour in individuals’ pro-environmental decision formation (e.g., [61,62,63]). In the hospitality industry, Han et al. ([26,58]) provided empirical evidence showing the significant correlation between past behaviour and green hotel visiting intention and bicycle touring. Aside from that, Hu et al. [64] also evidenced the significant impact of past behaviour on zero-litter initiatives in tourism areas. The meta-analysis results of Kunssen et al. [65] suggest that integrating the factor of past behaviour can greatly improve the capability and effectiveness of models predicting and explaining decision making or behavioural processes.
Therefore, the discussion above then leads to two more hypotheses in extended model I (see Figure 1):
Hypothesis 6 (H6).
Personal norms are positively correlated with hotel energy-saving intention.
Hypothesis 7 (H7).
Past behaviour is positively correlated with hotel energy-saving intention.
Figure 1.
The employed theoretical model and hypotheses in extended model I.
In addition to moral norms and past behaviour, much empirical research suggested self-determined motivation as another potential predictor (e.g., [14,66,67]). Self-determined motivation is an item from the self-determination theory (SDT) and the model of goal-directed behaviour [68]. This item covers these internal driving sources of motivation, such as a need to gain skill, knowledge, and independence [69]. Some recent works have observed the significant roles of self-determined motivation in pro-environmental behaviours (e.g., [70,71]). Several studies that connect the self-determined motivation factor to the conventional TPB model (or extended models) have advocated the synthesis of self-determination (e.g., [67,72,73]), which is also supported by Hagger et al.’s review connecting the TPB and SDT [74]. Aside from that, further substantial evidence supporting that self-determination can influence both intentions (e.g., [67,75]) and choices or behaviours (e.g., [76]). Miao et al. [14] especially examined the impact of self-determination motivation on several pro-environmental behaviours of hotel guests. Considering the above evidence, this research puts forward two more hypotheses in extended model II (see Figure 2):
Hypothesis 8 (H8).
Self-determined motivation is positively correlated with hotel energy-saving intention.
Hypothesis 9 (H9).
Self-determined motivation is positively correlated with the energy-saving behaviours of hotel guests.
Figure 2.
The employed theoretical model and hypotheses in extended model II.
3. Methodology
3.1. The Procedure and the Measures
This research employed a questionnaire-based survey to collect self-reported data from hotel guests. The questionnaire is one of most commonly used methods in pro-environmental behaviour research (e.g., [46,57,77]), which makes it more efficient and more clearly tailored to understanding the characteristics of the target groups than other approaches, such as focus group interviews and government statistics. The researchers convened a three-round pilot study with purposely selected participants. The researchers invited the pilot study participants to provide their feedback via face-to-face discussion, and the researchers then revised the wording, level of detail, and order of some questionnaire items based on those participants’ suggestions. Before distributing the questionnaire on a large scale, the researchers conducted a second and third pilot with sample sizes of 30 and 63 guests, respectively, and made further small adjustments to the instrument based on the additional feedback they received. After three rounds of a pilot study, the researchers conducted the questionnaire survey in Shanghai, a representative of the rapidly developing mega cities of Mainland China. In the end, the researchers received 827 completed and partially completed questionnaires, including 530 deemed to have valid data.
The questionnaire had three sections on the respondents’ psychological characteristics, energy-saving behaviour evaluation, as well as sociodemographic information. The Section 1 comprised 21 items adapted from previous studies, including [18,26,46,78], covering the psychological variables of the extended TPB in 6 dimensions: attitude, subjective norms, PBC, moral norms, past behaviour, and intention. The Section 2 evaluated the self-reported performance of guests’ four typical energy-saving behaviours in hotels. In both of these sections, all the items were responded to with the same 5-point Likert scale, ranging from 1 (completely disagree) to 5 (completely agree). Lastly, the Section 4 of the questionnaire focused on demographic information, including gender, age, education, and income. The items in Section 1 and Section 2 are presented in Table 1.
In practice, participants completed an online survey for a small financial incentive (in the form of a hotel breakfast or voucher). The survey had a time limit of 30 min, and the screen displayed only one question on the screen at a time. The introduction of each section presented a sentence “There is no preferred answer, only your opinion matters” to reduce the potential social desirability bias. Before the start of the survey, the system presented an explanation of the research aim with an e-letter at the beginning of the questionnaire and confirmed their confidential and voluntary participation.
3.2. Data Analysis
This research employed structural equation modelling (SEM) to exam the path coefficient between the factors. SEM has been widely employed in pro-environmental behaviour research, such as that on household energy conservation [46], smartphone recycling [77], sustainable tourism [79], and green hotel visiting [26]. In this study, we employed partial least squares SEM (PLS-SEM) instead of co-variance-based SEM (CB-SEM). In this study, the researchers adopted PLS-SEM for its suitability in explorative research and the targets’ prediction and significant flexibility in handling a relatively small sample size in questionnaire-based surveys [80]. This study followed the instructions of Anderson and Gerbing [81] to conduct a two-step analytical procedure (i.e., measurement modelling and structural modelling). SmartPLS 3.0 was employed as the tool in this process.
4. Results
This section reports the respondent profile and the SEM analysis results. The presentation of the SEM analysis results took place in two stages: (1) measurement modelling and (2) structural modelling.
4.1. Respondent Profile
This research collected 530 valid responses, and Figure 3a,b illustrates the sociodemographic information of the respondents who provided valid responses.
Figure 3.
The respondent profiles.
Figure 3 presents the demographic characteristics of the 530 questionnaire respondents. The gender ratio of the respondents was basically in line with the local demographic characteristics; female and male respondents accounted for 42.26% and 57.74% of the total, respectively. Aside from that, the age distribution of the respondents also followed the characteristics of the local hotel guests, where customers under the age of 40 made up the majority. It is worth noting that most of the respondents had received a college degree, diploma training, or more, which was higher than the local demographic statistics. In addition, 31.51% of the respondents’ income levels ranged from RMB 100,000 (approximately USD 14,285) to RMB 150,000 (approximately USD 21,428), and 25.09% were below RMB 100,000.
4.2. Measurement Modelling Evaluation
This research conducted analysis by employing SmartPLS 3.0. Measurement modelling was conducted to determine whether the measurement items and structures satisfied the degree of reliability and validity. This study’s measurement modelling was divided into the following procedures: (1) a convergent validity (CV) test and (2) a discriminant validity (DV) test. The PLS algorithm method was used to evaluate the internal reliability and consistency of the test items. It had four common criteria: (1) that the factor loading of each item should be greater than 0.5; (2) that the Cronbach’s alpha coefficients of each construct should be reported to be 0.5 or above [82]; (3) that the composite reliability of each construct should be larger than 0.7; and (4) that the average variance extracted (AVE) of each construct should be larger than 0.5. Table 2 presents the CV test results and demonstrates that all the constructs in the questionnaire satisfied the CV standard of statistics.
Table 2.
Convergent validity results of the three models.
The Heterotrait-Monotrait (HTMT) ratio for DV assessment is also examined in Table 3. The HTMT criterion should be below 0.9 to achieve discriminant validity. The HTMT ratio results in the table suggest that the measurements satisfied the statistical requirements.
Table 3.
Discriminant validity results.
4.3. Hypotheses Testing and Structural Modelling
The structural model was assessed for its collinearity issues, coefficient of determination (R2), predictive relevance (Q2), effect value (f2), and whether the relationship of the indicators was significant to the structural model. The Variance Inflation Factor (VIF) was employed to evaluate the collinearity statistics, with values suggested to be above 0.20 and 5 [83]. The R2 value was used to explain the predictive accuracy of the variables, and a value above 0.2 was considered highly accurate [84]. The construct cross-validated redundancy measured the predictive relevance of the variables, and a Q2 value above 0 indicated acceptable relevance [85]. The effect of a latent predictor was suggested to use the included and excluded R2 values of the structural model and adopt the formula f2 = (R2incl − R2excl)/(1 − R2incl) for calculation [86]. The small, medium, and large effect sizes used the values of 0.02, 0.15, and 0.35 as bounds, respectively [86].
Table 4 shows the results of the collinearity assessment. The VIF value of the constructs of the model was between 1.058 and 1.653, which indicates that the structure had no collinearity issues.
Table 4.
Collinearity assessment for the model.
The results of the coefficient of determination (R2) and predictive relevance (Q2) of the three models and f2 of the two extended models are presented in Table 5. The results indicate that all the R2 and Q2 values met the accuracy requirement, and the R2 increased from 0.419 to 0.545 and 0.553 from the TPB model to the other two extended models, respectively. The value of Q2 remained at 0.221 for the TPB model and extended model I and grew to 0.263 for extended model II. Thus, the explanation of the three models showed an upward trend from the TPB model to extended model II. The effect value (f2) for the path to hotel energy-efficient intention and behaviour in extended model I were 0.277 and 0.000, respectively, which indicated a medium and lack of effect, respectively. The value of the effect (f2) of the hotel energy-efficient intention and behaviour in extended model II rose to 0.300 and 0.057, respectively, which revealed a medium-to-large effect and a small effect, respectively, after adding additional paths. Table 5 presents the coefficient of determination (R2) and predictive relevance (Q2) of the three models and the effect value (f2) of the extended models.
Table 5.
The results of the coefficient of determination (R2), predictive relevance (Q2), and effect value (f2).
After reliability and validity testing, this study employed the bootstrapping method with 5000 resamples to test the significance for structural modelling. The structural modelling results of the three models are summarised in Table 6 and illustrated in Figure 4, Figure 5 and Figure 6.
Table 6.
Structural modelling analysis results.
Figure 4.
Structural modelling results of the TPB model. Note: *** p < 0.001; ** p < 0.001.
Figure 5.
Structural modelling results of extended model I. Note: *** p < 0.001.
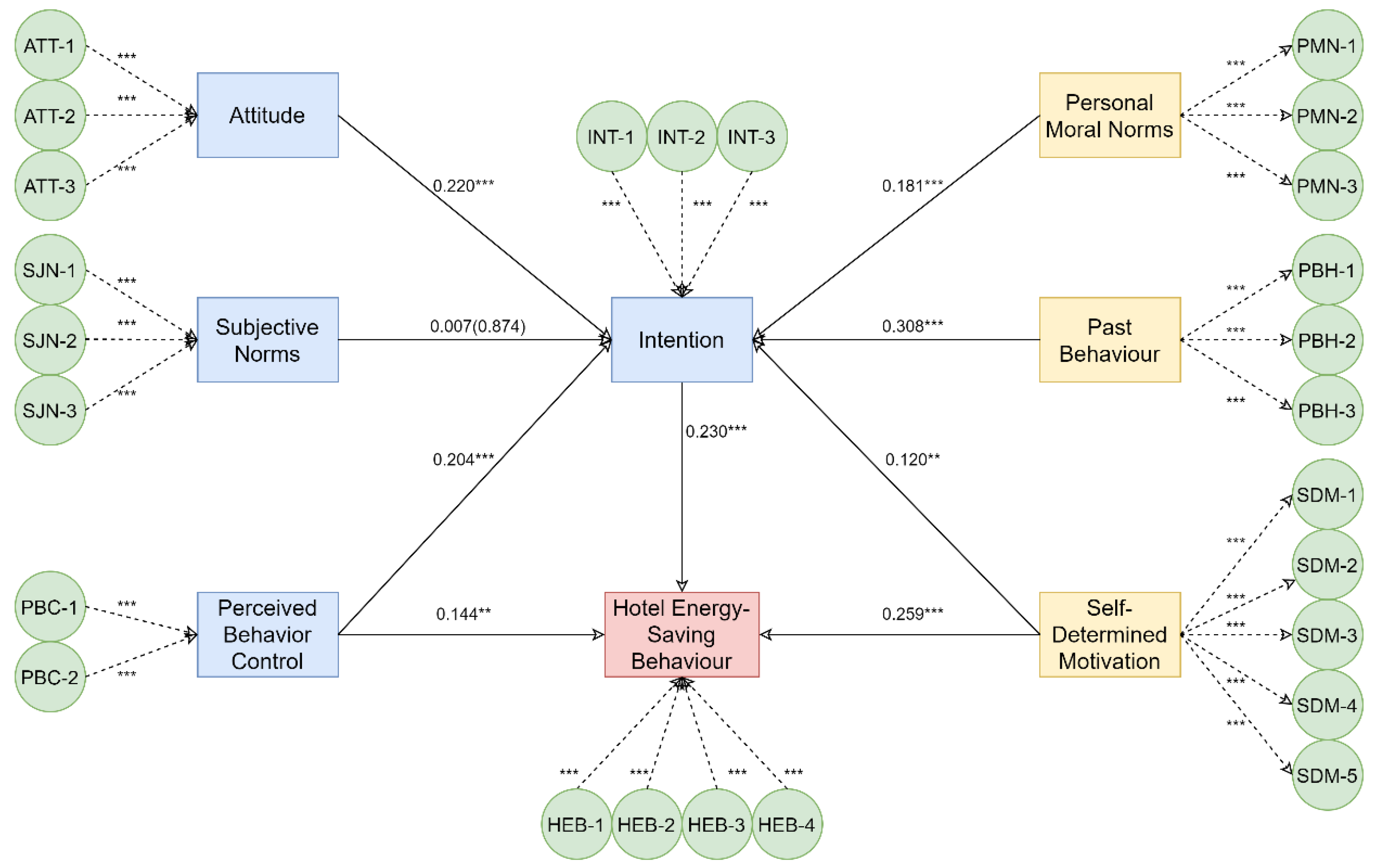
Figure 6.
Structural modelling results of extended model II. Note: *** p < 0.001; ** p < 0.001.
The TPB model (Figure 4) included three attributes of the original TPB model. The coefficient of determination explained 41.9% of the variance in intention to perform hotel energy-conservation behaviour and 22.1% of the employed hotel energy-saving behaviour. In Figure 4, the results of the analysis present that all TPB attributes influenced the hotel energy conservation intention. Among the three TPB attributes, PBC (β = 0.356, p < 0.001) had the greatest effect on hotel energy conservation intention. Additionally, attitude (β = 0.326, p < 0.001) was the second-greatest influence on customers’ energy conservation intention. However, the relationship between subjective norms (β = 0.135, p = 0.003) and intention was very small. The results suggest that intention (β = 0.346, p < 0.001) had a high positive correlation with hotel energy-saving behaviours. At the same time, a smaller correlation between PBC (β = 0.183, p < 0.001) and hotel energy-conservation behaviour was presented.
Extended model I (Figure 5) included two additional attributes: personal moral norms and past behaviour. The explanation of the intention increased to 54.5%, and the explanation of behaviour remained the same at 22.1%. The analysis results reported that past behaviour (β = 0.334, p < 0.001) had the strongest impact on hotel energy conservation intention. As a second influencing factor, attitude (β = 0.229, p < 0.001) positively influenced customers’ energy conservation intention. Figure 5 shows that personal moral norms (β = 0.215, p < 0.001) and PBC (β = 0.213, p < 0.001) had a strong influence on hotel energy conservation intention. On the contrary, subjective norms (β = 0.036, p = 0.396) were not statistically significant to hotel energy conservation intention. The relationship between PBC (β = 0.184, p < 0.001) and hotel energy-saving behaviour was similar to that of the conventional TPB model (β = 0.346, p < 0.001).
Extended model II further considered self-determined motivation as an attribute. The SEM analysis results of extended model II are illustrated in Figure 6. The extended model explained 55.3% of the variance in intention, and the explanation of hotel energy-conservation behaviour rose from 22.1% to 26.3%. Table 6 reveals that past behaviour (β = 0.308, p < 0.001) produced the greatest effect on hotel energy conservation intention. In extended model II, attitude (β = 0.220, p < 0.001), PBC (β = 0.204, p < 0.001), personal moral norms (β = 0.181, p < 0.001), and self-determined motivation (β = 0.120, p = 0.002) significantly and positively related to respondents’ hotel energy-efficient intentions. Self-determined motivation (β = 0.259, p < 0.001) had a greater impact on hotel energy-saving behaviour than intention (β = 0.230, p < 0.001) and PBC (β = 0.144, p = 0.001).
5. Discussion
This research employed the TPB and two extended models to explain the energy-saving behaviours of hotel guests. The analysis suggests that the conventional TPB model could explain hotel energy-saving behavioural patterns well. All three TPB factors showed significant influence on the energy-saving intentions of hotel guests. However, extended model I illustrated an enhanced explanatory power of hotel energy-saving intention by employing two additional psychological variables (i.e., moral norms and past behaviour). Extended model II further improved the explanatory powers of both hotel energy-saving intention and behaviour by considering self-determined motivation.
It is worth noting that the statistical correlations between the subjective norms and hotel energy-saving intention became significant in both extended models. There are two potential explanations. First, hotels provide a more private environment than a home or office. In hotels, guests are less disturbed by families or colleagues. Therefore, guests’ attitudes and behaviour controls, instead of pressure from families, friends, or the public, play a more important role in their energy-saving intentions. Previous studies have found similar effects in homes (e.g., [87]), offices (e.g., [57]), and campuses (e.g., [88]). The temporary nature of the hotel stay may further reduce the impact of subjective norms. Second, the socio-economic backgrounds of the respondents may provide another possible explanation. The average age of the respondents was younger than (and their average education and income levels were higher than) the local demographic characteristics. This means that they were more exposed to environmental knowledge in compulsory education and internet propaganda. At the same time, previous research suggests that more educated and younger people are more likely to rely on rational thinking when making decisions [57,89], which might have caused the insignificant impact of subjective norms on the guests’ willingness to save energy in hotels.
Consistent with previous studies on pro-environmental behaviour (e.g., [26,64]), our analysis also shows the important role played by past behaviour in hotel energy-saving behaviour. The individual’s previous actions and experiences often have an impact on subsequent choices and behaviours. Some past behaviours have the potential to be transformed into habits and also produce emotional traces that affect individual choices [60]. This finding has important policy significance; the significant impact of past behaviour should be considered to promote hotel energy conservation. Therefore, hotels or the government may consider encouraging energy-saving behaviours by providing subsidies to guests who engage in energy-saving behaviours at an early stage. The changes in energy consumption behavioural pattens may have a long-term positive impact on the sustainable development of the hotel industry.
Extended model II evidenced that both the energy-efficient intentions and behaviours of hotel guests were significantly associated with self-determined motivation. These findings are consistent with previous behavioural research (e.g., [67,72]), which suggests the meeting of individuals’ basic psychological needs for autonomy and their motivation. It is worth noting that the influence of self-determined motivation on hotel energy-saving behaviour transcends that of intention and PBC, which further highlights the role of self-motivation and self-efficacy in hotel energy conservation. Therefore, the hotel industry and the government might explore hotel energy-saving strategies based on autonomous motives by paying attention to the social structural environmental factors and the characteristics of hotel consumers.
In line with most of the existing pro-environment studies (e.g., [90,91]), this research also observed the important roles of attitude, behaviour control, and personal moral norms in hotel energy-saving behavioural patterns. Among them, behaviour control presented a stronger impact on the energy-saving intention of hotel guests. The hospitality industry can promote hotel energy conservation by increasing energy-saving convenience and reducing the perceived behavioural difficulty. For example, some commonly used low-cost interventions in home and office energy-saving schemes (e.g., energy labels [92] and energy-saving tips [93]) can also be applied in hotel energy conservation as well. However, there might be obstacles to applying some special energy-saving interventions in hotel buildings. First, hotel stays are generally much shorter in their time periods than in situations with homes and offices. This unique nature makes it difficult to enhance guests’ environmental attitudes and personal norms through environmental education. Second, compared with household residents and employees, hotel guests are less manageable and tend to provide less personal information. Therefore, there is still some difficulty in determining the energy consumption baseline of each guest and providing customised energy-saving interventions in hotel operations.
The authors acknowledge that this study has a few limitations. First, the energy-saving behavioural performance of hotel guests came from self-reported data rather than objective observations. There were many factors potentially affecting the subjective evaluation process of their behaviours, and social desirability bias may have existed. Therefore, further studies would benefit from real-time energy-saving behaviour records and objective evaluations. The rapid development of sensors, smart meters, and the internet of things (IoT) make it possible to record hotel guests’ electricity and energy consumption behaviour. However, it is worth noting that hotel guests’ privacy and data security must be considered more carefully in the collection of actual behaviours. Second, only surveying hotels in the urban area of Shanghai limited the generality of the findings. Although Shanghai shares common characteristics with many cities and regions, there are also differences in cultural and demographic characteristics among the cities and areas. Therefore, the results of this study may only be valid in certain situations and not applicable to other situations. In future studies, researchers can consider obtaining data from multiple regions and countries.
6. Conclusions
This study employed the TPB and two extended models to examine the driving factors of the energy-efficient intentions and behaviours of hotel guests. This research extended the TPB model by adding personal norms, past behaviour, and self-determined motivation. We first found that all three TPB factors could predict hotel energy efficiency intentions. However, the statistical link between subjective norms and intention became weak and insignificant in the extended models. The researchers observed a significant enhanced explanatory power after employing the three additional variables. Significantly, the analysis suggests that past behaviour replaces attitude to be the most critical predictor of hotel energy-saving intention, and self-determined motivation also presents a stronger correlation to hotel energy-saving behaviour than behaviour control and intention. The analysis suggests that some widely used interventions in family and office energy-saving schemes (e.g., energy-saving tips, a normative setting, and energy saving bonds) can be employed in hotel buildings as well. This study further emphasises the long-term benefit of encouraging hotel guests’ pro-environmental behaviours and highlights the role of self-determination in hotels’ sustainable operation and energy conservation. The findings would contribute to understanding the driving factors and psychological patterns of hotel energy-saving intentions and behaviours. These works are critical to the formulation of energy-saving policies and interventions, as well as occupant typology studies for hotel building energy simulation and modelling.
Author Contributions
Conceptualisation, Q.-C.W. and X.L.; methodology, Q.-C.W.; software, X.L.; validation, Q.-C.W., K.-X.X. and T.-Y.L.; formal analysis, Q.-C.W. and K.-X.X.; investigation, K.-X.X.; resources, H.-H.W.; data curation, K.-X.X. and T.-Y.L.; writing—original draft preparation, Q.-C.W. and X.L.; writing—review and editing, K.-X.X. and G.Q.P.S.; visualisation, X.L.; supervision, H.-H.W.; project administration, H.-H.W. and G.Q.P.S. All authors have read and agreed to the published version of the manuscript.
Funding
The research was financially supported by both China Scholarship Council and the Cambridge Commonwealth, European & International Trust via scholarships.
Institutional Review Board Statement
The study was conducted according to the guidelines of the Declaration of Helsinki.
Informed Consent Statement
Informed consent was obtained from all subjects involved in the study.
Data Availability Statement
Not Applicable.
Acknowledgments
The authors would like to acknowledge Yi-Xuan Wang of The Hong Kong Polytechnic University for the data source. The authors would like to express their kindest gratitude to survey respondents and the anonymous reviewers.
Conflicts of Interest
The authors declare no conflict of interest.
References
- Jones, P.; Hillier, D.; Comfort, D. Sustainability in the global hotel industry. Int. J. Contemp. Hosp. Manag. 2014, 26, 5–17. [Google Scholar] [CrossRef] [Green Version]
- Upadhyay, A.; Vadam, C. The role of energy consumption in Hotel Operations. In Proceedings of the 22nd International Annual EurOMA Conference, Neuchatel, Switzerland, 28 June–1 July 2015; pp. 1–10. [Google Scholar]
- Xu, P.; Chan, E.H.W.; Qian, Q.K. Success factors of energy performance contracting (EPC) for sustainable building energy efficiency retrofit (BEER) of hotel buildings in China. Energy Policy 2011, 39, 7389. [Google Scholar] [CrossRef]
- Cingoski, V.; Petrevska, B. Making hotels more energy efficient: The managerial perception. Econ. Res. Istraživanja 2018, 31, 87–101. [Google Scholar] [CrossRef] [Green Version]
- Liu, S.; Wei, S.; Zhang, K.; Kong, X.; Wu, W. Investigation and analysis on the energy consumption of starred hotel buildings in Hainan Province, the tropical region of China. Energy Convers. Manag. 2013, 75, 570–580. [Google Scholar] [CrossRef]
- Yu, C.-R.; Guo, H.-S.; Wang, Q.-C.; Chang, R.-D. Revealing the Impacts of Passive Cooling Techniques on Building Energy Performance: A Residential Case in Hong Kong. Appl. Sci. 2020, 10, 4188. [Google Scholar] [CrossRef]
- Mak, B.L.; Chan, W.; Li, D.; Liu, L.; Wong, K.F. Power consumption modeling and energy saving practices of hotel chillers. Int. J. Hosp. Manag. 2013, 33, 1–5. [Google Scholar] [CrossRef]
- Liu, X.; Wang, Q.; Wei, H.-H.; Chi, H.-L.; Ma, Y.; Jian, I.Y. Psychological and Demographic Factors Affecting Household Energy-Saving Intentions: A TPB-Based Study in Northwest China. Sustainability 2020, 12, 836. [Google Scholar] [CrossRef] [Green Version]
- Liu, X.; Wang, Q.-C.; Jian, I.Y.; Chi, H.-L.; Yang, D.; Chan, E.H.-W. Are you an energy saver at home? The personality insights of household energy conservation behaviors based on theory of planned behavior. Resour. Conserv. Recycl. 2021, 174, 105823. [Google Scholar] [CrossRef]
- Zhang, Y.; Wang, Z.; Zhou, G. Determinants of employee electricity saving: The role of social benefits, personal benefits and organizational electricity saving climate. J. Clean. Prod. 2014, 66, 280–287. [Google Scholar] [CrossRef]
- Faghihi, V.; Hessami, A.R.; Ford, D.N. Sustainable campus improvement program design using energy efficiency and conservation. J. Clean. Prod. 2015, 107, 400–409. [Google Scholar] [CrossRef]
- Abrahamse, W.; Steg, L.; Vlek, C.; Rothengatter, T. A review of intervention studies aimed at household energy conservation. J. Environ. Psychol. 2005, 25, 273–291. [Google Scholar] [CrossRef]
- Bhushan, N.; Steg, L.; Albers, C. Studying the effects of intervention programmes on household energy saving behaviours using graphical causal models. Energy Res. Soc. Sci. 2018, 45, 75–80. [Google Scholar] [CrossRef] [Green Version]
- Miao, L.; Wei, W. Consumers’ pro-environmental behavior and the underlying motivations: A comparison between household and hotel settings. Int. J. Hosp. Manag. 2013, 32, 102–112. [Google Scholar] [CrossRef]
- Lopes, M.; Antunes, C.H.; Martins, N. Energy behaviours as promoters of energy efficiency: A 21st century review. Renew. Sustain. Energy Rev. 2012, 16, 4095–4104. [Google Scholar] [CrossRef]
- Iweka, O.; Liu, S.; Shukla, A.; Yan, D. Energy and behaviour at home: A review of intervention methods and practices. Energy Res. Soc. Sci. 2019, 57, 101238. [Google Scholar] [CrossRef]
- Untaru, E.-N.; Ispas, A.; Candrea, A.N.; Luca, M.; Epuran, G. Predictors of individuals’ intention to conserve water in a lodging context: The application of an extended Theory of Reasoned Action. Int. J. Hosp. Manag. 2016, 59, 50–59. [Google Scholar] [CrossRef]
- Han, H.; Chua, B.-L.; Hyun, S.S. Eliciting customers’ waste reduction and water saving behaviors at a hotel. Int. J. Hosp. Manag. 2019, 87, 102386. [Google Scholar] [CrossRef]
- Han, H.; Kiatkawsin, K.; Ryu, H.B.; Jung, H.; Kim, W. Determinants of young vacationers’ recycling and conservation behavior when traveling. Soc. Behav. Pers. Int. J. 2019, 47, 1–11. [Google Scholar] [CrossRef]
- Burns, S.B.; Savan, B. The Post-Intervention Persistence of Energy Conservation Behaviors: An Evaluation of the ‘Start Green’Program. Sustainability 2018, 10, 809. [Google Scholar] [CrossRef] [Green Version]
- Uddin, M.; Wang, Q.; Wei, H.H.; Chi, H.L.; Ni, M. Building information modeling (BIM), System dynamics (SD), and Agent-based modeling (ABM): Towards an integrated approach. Ain Shams Eng. J. 2021. [Google Scholar] [CrossRef]
- Happle, G.; Fonseca, J.A.; Schlueter, A. A review on occupant behavior in urban building energy models. Energy Build. 2018, 174, 276–292. [Google Scholar] [CrossRef] [Green Version]
- Butler, J. The compelling ‘hard case’ for ‘green’ hotel development. Cornell Hosp. Q. 2008, 49, 234–244. [Google Scholar] [CrossRef] [Green Version]
- Chan, E. Gap analysis of green hotel marketing. Int. J. Contemp. Hosp. Manag. 2013, 25, 1017–1048. [Google Scholar] [CrossRef]
- Ilina, E.L.; Miloradov, K.A.; Kovaltchuk, A.P. ‘Green Hotel’: Concepts and Implementation. J. Environ. Manag. Tour. 2019, 10, 300–306. [Google Scholar]
- Han, H.; Hsu, L.-T.; Sheu, C. Application of the Theory of Planned Behavior to green hotel choice: Testing the effect of environmental friendly activities. Tour. Manag. 2010, 31, 325–334. [Google Scholar] [CrossRef]
- Millar, M.; Mayer, K.J.; Baloglu, S. Importance of Green Hotel Attributes to Business and Leisure Travelers. J. Hosp. Mark. Manag. 2012, 21, 395–413. [Google Scholar] [CrossRef]
- Nimri, R.; Patiar, A.; Kensbock, S. A green step forward: Eliciting consumers’ purchasing decisions regarding green hotel accommodation in Australia. J. Hosp. Tour. Manag. 2017, 33, 43–50. [Google Scholar] [CrossRef]
- Barber, N.A. Profiling the potential ‘green’ hotel guest: Who are they and what do they want? J. Hosp. Tour. Res. 2014, 38, 361–387. [Google Scholar] [CrossRef]
- Scheibehenne, B.; Jamil, T.; Wagenmakers, E.-J. Bayesian evidence synthesis can reconcile seemingly inconsistent results: The case of hotel towel reuse. Psychol. Sci. 2016, 27, 1043–1046. [Google Scholar] [CrossRef] [Green Version]
- Reese, G.; Loew, K.; Steffgen, G. A Towel Less: Social Norms Enhance Pro-Environmental Behavior in Hotels. J. Soc. Psychol. 2014, 154, 97–100. [Google Scholar] [CrossRef]
- Gössling, S.; Araña, J.E.; Aguiar-Quintana, J.T. Towel reuse in hotels: Importance of normative appeal designs. Tour. Manag. 2018, 70, 273–283. [Google Scholar] [CrossRef]
- Ayoub, N.; Musharavati, F.; Pokharel, S.; Gabbar, H.A. Energy consumption and conservation practices in Qatar—A case study of a hotel building. Energy Build. 2014, 84, 55–69. [Google Scholar] [CrossRef]
- Wang, Y.; Xu, Z.; Wang, Z.; Li, H. Analysis of thermal energy saving potentials through adjusting user behavior in hotel buildings of the Yangtze River region. Sustain. Cities Soc. 2019, 51, 101724. [Google Scholar] [CrossRef]
- Ajzen, I.; Fishbein, M. The prediction of behavior from attitudinal and normative variables. J. Exp. Soc. Psychol. 1970, 6, 466–487. [Google Scholar] [CrossRef]
- Hill, R.J.; Fishbein, M.; Ajzen, I. Belief, Attitude, Intention and Behavior: An Introduction to Theory and Research. Contemp. Sociol. 1977, 6, 244. [Google Scholar] [CrossRef]
- Ajzen, I. The theory of planned behavior. Organ. Behav. Hum. Decis. Process. 1991, 50, 179–211. [Google Scholar] [CrossRef]
- Ajzen, I. From Intentions to Actions: A Theory of Planned Behavior. In Action Control; Springer: Berlin/Heidelberg, Germany, 1985; pp. 11–39. [Google Scholar] [CrossRef]
- Han, H.; Yoon, H.J. Hotel customers’ environmentally responsible behavioral intention: Impact of key constructs on decision in green consumerism. Int. J. Hosp. Manag. 2015, 45, 22–33. [Google Scholar] [CrossRef]
- Verma, V.K.; Kumar, S.; Chandra, B. Big Five personality traits and tourist’s intention to visit green hotels. Indian J. Sci. Res. 2017, 15, 79–87. [Google Scholar]
- Largo-Wight, E.; Bian, H.; Lange, L. An Empirical Test of an Expanded Version of the Theory of Planned Behavior in Predicting Recycling Behavior on Campus. Am. J. Health Educ. 2012, 43, 66–73. [Google Scholar] [CrossRef]
- Tonglet, M.; Phillips, P.S.; Read, A.D. Using the Theory of Planned Behaviour to investigate the determinants of recycling behaviour: A case study from Brixworth, UK. Resour. Conserv. Recycl. 2004, 41, 191–214. [Google Scholar] [CrossRef]
- Ambak, K.; Kasvar, K.K.; Daniel, B.D.; Prasetijo, J.; Ghani, A.R.A. Behavioral Intention to Use Public Transport Based on Theory of Planned Behavior. MATEC Web Conf. 2016, 47, 3008. [Google Scholar] [CrossRef] [Green Version]
- Scalco, A.; Noventa, S.; Sartori, R.; Ceschi, A. Predicting organic food consumption: A meta-analytic structural equation model based on the theory of planned behavior. Appetite 2017, 112, 235–248. [Google Scholar] [CrossRef]
- He, P.; Veronesi, M. Personality traits and renewable energy technology adoption: A policy case study from China. Energy Policy 2017, 107, 472–479. [Google Scholar] [CrossRef]
- Wang, Q.-C.; Chang, R.; Xu, Q.; Liu, X.; Jian, I.Y.; Ma, Y.-T.; Wang, Y.-X. The impact of personality traits on household energy conservation behavioral intentions—An empirical study based on theory of planned behavior in Xi’an. Sustain. Energy Technol. Assess. 2020, 43, 100949. [Google Scholar] [CrossRef]
- Chan, E.S.W.; Hon, A.H.Y.; Chan, W.; Okumus, F. What drives employees’ intentions to implement green practices in hotels? The role of knowledge, awareness, concern and ecological behavior. Int. J. Hosp. Manag. 2014, 40, 20–28. [Google Scholar] [CrossRef]
- Budovska, V.; Delgado, A.T.; Øgaard, T. Pro-environmental behaviour of hotel guests: Application of the Theory of Planned Behaviour and social norms to towel reuse. Tour. Hosp. Res. 2020, 20, 105–116. [Google Scholar] [CrossRef]
- Georgescu, M.-A.; Herman, E. Are Young People Ready to Have a Pro-Environmental Sustainable Behaviour as Tourists? An Investigation of Towel Reuse Intention. Sustainability 2020, 12, 9469. [Google Scholar] [CrossRef]
- Chen, M.-F.; Tung, P.-J. Developing an extended Theory of Planned Behavior model to predict consumers’ intention to visit green hotels. Int. J. Hosp. Manag. 2014, 36, 221–230. [Google Scholar] [CrossRef]
- Verma, V.; Chandra, B. An application of theory of planned behavior to predict young Indian consumers’ green hotel visit intention. J. Clean. Prod. 2018, 172, 1152–1162. [Google Scholar] [CrossRef]
- Hameed, I.; Waris, I.; Haq, M.A.U. Predicting eco-conscious consumer behavior using theory of planned behavior in Pakistan. Environ. Sci. Pollut. Res. 2019, 26, 15535–15547. [Google Scholar] [CrossRef] [PubMed]
- Ateş, H. Merging Theory of Planned Behavior and Value Identity Personal norm model to explain pro-environmental behaviors. Sustain. Prod. Consum. 2020, 24, 169–180. [Google Scholar] [CrossRef]
- Ajzen, I. The theory of planned behavior: Frequently asked questions. Hum. Behav. Emerg. Technol. 2020, 2, 314–324. [Google Scholar] [CrossRef]
- Kaiser, F. A moral extension of the theory of planned behavior: Norms and anticipated feelings of regret in conservationism. Pers. Individ. Differ. 2006, 41, 71–81. [Google Scholar] [CrossRef]
- Klöckner, C.A. A comprehensive model of the psychology of environmental behaviour—A meta-analysis. Glob. Environ. Chang. 2013, 23, 1028–1038. [Google Scholar] [CrossRef] [Green Version]
- Gao, L.; Wang, S.; Li, J.; Li, H. Application of the extended theory of planned behavior to understand individual’s energy saving behavior in workplaces. Resour. Conserv. Recycl. 2017, 127, 107–113. [Google Scholar] [CrossRef]
- Han, H.; Meng, B.; Kim, W. Emerging bicycle tourism and the theory of planned behavior. J. Sustain. Tour. 2016, 25, 292–309. [Google Scholar] [CrossRef]
- Chorlton, K.; Conner, M.; Jamson, S. Identifying the psychological determinants of risky riding: An application of an extended Theory of Planned Behaviour. Accid. Anal. Prev. 2012, 49, 142–153. [Google Scholar] [CrossRef]
- Yuriev, A.; Dahmen, M.; Paillé, P.; Boiral, O.; Guillaumie, L. Pro-environmental behaviors through the lens of the theory of planned behavior: A scoping review. Resour. Conserv. Recycl. 2020, 155, 104660. [Google Scholar] [CrossRef]
- Oztekin, C.; Teksöz, G.; Pamuk, S.; Sahin, E.; Kilic, D.S. Gender perspective on the factors predicting recycling behavior: Implications from the theory of planned behavior. Waste Manag. 2017, 62, 290–302. [Google Scholar] [CrossRef] [PubMed]
- Knussen, C.; Yule, F. ‘I’m Not in the Habit of Recycling’ The Role of Habitual Behavior in the Disposal of Household Waste. Environ. Behav. 2008, 40, 683–702. [Google Scholar] [CrossRef]
- Moon, S.-J. Investigating beliefs, attitudes, and intentions regarding green restaurant patronage: An application of the extended theory of planned behavior with moderating effects of gender and age. Int. J. Hosp. Manag. 2020, 92, 102727. [Google Scholar] [CrossRef]
- Hu, H.; Zhang, J.; Wang, C.; Yu, P.; Chu, G. What influences tourists’ intention to participate in the Zero Litter Initiative in mountainous tourism areas: A case study of Huangshan National Park, China. Sci. Total Environ. 2018, 657, 1127–1137. [Google Scholar] [CrossRef]
- Knussen, C.; Yule, F.; MacKenzie, J.; Wells, M. An analysis of intentions to recycle household waste: The roles of past behaviour, perceived habit, and perceived lack of facilities. J. Environ. Psychol. 2004, 24, 237–246. [Google Scholar] [CrossRef]
- Wittenberg, I.; Blöbaum, A.; Matthies, E. Environmental motivations for energy use in PV households: Proposal of a modified norm activation model for the specific context of PV households. J. Environ. Psychol. 2018, 55, 110–120. [Google Scholar] [CrossRef]
- Webb, D.; Soutar, G.; Mazzarol, T.; Saldaris, P. Self-determination theory and consumer behavioural change: Evidence from a household energy-saving behaviour study. J. Environ. Psychol. 2013, 35, 59–66. [Google Scholar] [CrossRef]
- Perugini, M.; Bagozzi, R.P. The role of desires and anticipated emotions in goal-directed behaviours: Broadening and deepening the theory of planned behaviour. Br. J. Soc. Psychol. 2001, 40, 79–98. [Google Scholar] [CrossRef]
- Howard, J.L.; Gagné, M.; Bureau, J.S. Testing a continuum structure of self-determined motivation: A meta-analysis. Psychol. Bull. 2017, 143, 1346. [Google Scholar] [CrossRef]
- Masson, T.; Otto, S. Explaining the difference between the predictive power of value orientations and self-determined motivation for proenvironmental behavior. J. Environ. Psychol. 2021, 73, 101555. [Google Scholar] [CrossRef]
- Tagkaloglou, S.; Kasser, T. Increasing collaborative, pro-environmental activism: The roles of Motivational Interviewing, self-determined motivation, and self-efficacy. J. Environ. Psychol. 2018, 58, 86–92. [Google Scholar] [CrossRef]
- Hagger, M.S.; Chatzisarantis, N.L.D.; Harris, J. The Process by Which Relative Autonomous Motivation Affects Intentional Behavior: Comparing Effects Across Dieting and Exercise Behaviors. Motiv. Emot. 2006, 30, 306–320. [Google Scholar] [CrossRef]
- Hagger, M.S.; Chatzisarantis, N.; Harris, J. From Psychological Need Satisfaction to Intentional Behavior: Testing a Motivational Sequence in Two Behavioral Contexts. Pers. Soc. Psychol. Bull. 2006, 32, 131–148. [Google Scholar] [CrossRef] [Green Version]
- Hagger, M.S.; Chatzisarantis, N. Integrating the theory of planned behaviour and self-determination theory in health behaviour: A meta-analysis. Br. J. Health Psychol. 2009, 14, 275–302. [Google Scholar] [CrossRef]
- Hagger, M.; Chatzisarantis, N.; Hein, V.; Soós, I.; Karsai, I.; Lintunen, T.; Leemans, S. Teacher, peer and parent autonomy support in physical education and leisure-time physical activity: A trans-contextual model of motivation in four nations. Psychol. Health 2009, 24, 689–711. [Google Scholar] [CrossRef] [PubMed]
- Lavergne, K.J.; Sharp, E.C.; Pelletier, L.G.; Holtby, A. The role of perceived government style in the facilitation of self-determined and non self-determined motivation for pro-environmental behavior. J. Environ. Psychol. 2010, 30, 169–177. [Google Scholar] [CrossRef]
- Zhang, Y.; Wu, S.; Rasheed, M.I. Conscientiousness and smartphone recycling intention: The moderating effect of risk perception. Waste Manag. 2019, 101, 116–125. [Google Scholar] [CrossRef] [PubMed]
- Pelletier, L.G.; Tuson, K.M.; Green-Demers, I.; Noels, K.; Beaton, A.M. Why Are You Doing Things for the Environment? The Motivation Toward the Environment Scale (MTES)1. J. Appl. Soc. Psychol. 1998, 28, 437–468. [Google Scholar] [CrossRef]
- Pye, S.; Daly, H. Modelling sustainable urban travel in a whole systems energy model. Appl. Energy 2015, 159, 97–107. [Google Scholar] [CrossRef]
- Hair, J.F., Jr.; Matthews, L.M.; Matthews, R.L.; Sarstedt, M. PLS-SEM or CB-SEM: Updated guidelines on which method to use. Int. J. Multivar. Data Anal. 2017, 1, 107–123. [Google Scholar] [CrossRef]
- Anderson, J.C.; Gerbing, D.W. Structural equation modeling in practice: A review and recommended two-step approach. Psychol. Bull. 1988, 103, 411. [Google Scholar] [CrossRef]
- Hatcher, L.; Stepanski, E.J. A Step-By-Step Approach to Using the SAS System for Univariate and Multivariate Statistics; SAS Institute: Cary, NC, USA, 1994. [Google Scholar]
- Hair, J.F.; Ringle, C.M.; Sarstedt, M. PLS-SEM: Indeed a Silver Bullet. J. Mark. Theory Pract. 2011, 19, 139–152. [Google Scholar] [CrossRef]
- Wee, S.-C.; Choong, W.-W. Gamification: Predicting the effectiveness of variety game design elements to intrinsically motivate users’ energy conservation behaviour. J. Environ. Manag. 2018, 233, 97–106. [Google Scholar] [CrossRef] [PubMed]
- Chin, W.W. The partial least squares approach to structural equation modeling. Mod. Methods Bus. Res. 1998, 295, 295–336. [Google Scholar]
- Cohen, J. Statistical Power Analysis for the Behavioral Sciences; Academic Press: Cambridge, MA, USA, 2013. [Google Scholar]
- Ru, X.; Wang, S.; Yan, S. Exploring the effects of normative factors and perceived behavioral control on individual’s energy-saving intention: An empirical study in eastern China. Resour. Conserv. Recycl. 2018, 134, 91–99. [Google Scholar] [CrossRef]
- Du, J.; Pan, W. Examining energy saving behaviors in student dormitories using an expanded theory of planned behavior. Habitat Int. 2020, 107, 102308. [Google Scholar] [CrossRef]
- Prud’Homme, B.; Raymond, L. Sustainable development practices in the hospitality industry: An empirical study of their impact on customer satisfaction and intentions. Int. J. Hosp. Manag. 2013, 34, 116–126. [Google Scholar] [CrossRef]
- Chen, M.-F. Extending the theory of planned behavior model to explain people’s energy savings and carbon reduction behavioral intentions to mitigate climate change in Taiwan–moral obligation matters. J. Clean. Prod. 2016, 112, 1746–1753. [Google Scholar] [CrossRef]
- Shalender, K.; Sharma, N. Using extended theory of planned behaviour (TPB) to predict adoption intention of electric vehicles in India. Environ. Dev. Sustain. 2020, 23, 665–681. [Google Scholar] [CrossRef]
- Gram-Hanssen, K.; Bartiaux, F.; Jensen, O.M.; Cantaert, M. Do homeowners use energy labels? A comparison between Denmark and Belgium. Energy Policy 2007, 35, 2879–2888. [Google Scholar] [CrossRef]
- Ueno, T.; Sano, F.; Saeki, O.; Tsuji, K. Effectiveness of an energy-consumption information system on energy savings in residential houses based on monitored data. Appl. Energy 2006, 83, 166–183. [Google Scholar] [CrossRef]
Publisher’s Note: MDPI stays neutral with regard to jurisdictional claims in published maps and institutional affiliations. |
© 2021 by the authors. Licensee MDPI, Basel, Switzerland. This article is an open access article distributed under the terms and conditions of the Creative Commons Attribution (CC BY) license (https://creativecommons.org/licenses/by/4.0/).





