Next Article in Journal
A Novel Classification Method: Neighborhood-Based Positive Unlabeled Learning Using Decision Tree (NPULUD)
Previous Article in Journal
Monte Carlo Based Techniques for Quantum Magnets with Long-Range Interactions
 
 
Font Type:
Arial Georgia Verdana
Font Size:
Aa Aa Aa
Line Spacing:
Column Width:
Background:
Article

Detracking Autoencoding Conditional Generative Adversarial Network: Improved Generative Adversarial Network Method for Tabular Missing Value Imputation

1
College of Computer Science, Chongqing University, Chongqing 400044, China
2
Chongqing University-University of Cincinnati Joint Co-op Institute, Chongqing University, Chongqing 400044, China
3
School of Pharmaceutical Sciences, Chongqing University, Chongqing 401331, China
4
College of Mechanical and Vehicle Engineering, Chongqing University, Chongqing 400044, China
*
Author to whom correspondence should be addressed.
These authors contributed equally to this work.
Entropy 2024, 26(5), 402; https://doi.org/10.3390/e26050402
Submission received: 20 February 2024 / Revised: 20 April 2024 / Accepted: 21 April 2024 / Published: 4 May 2024

Abstract

Due to various reasons, such as limitations in data collection and interruptions in network transmission, gathered data often contain missing values. Existing state-of-the-art generative adversarial imputation methods face three main issues: limited applicability, neglect of latent categorical information that could reflect relationships among samples, and an inability to balance local and global information. We propose a novel generative adversarial model named DTAE-CGAN that incorporates detracking autoencoding and conditional labels to address these issues. This enhances the network’s ability to learn inter-sample correlations and makes full use of all data information in incomplete datasets, rather than learning random noise. We conducted experiments on six real datasets of varying sizes, comparing our method with four classic imputation baselines. The results demonstrate that our proposed model consistently exhibited superior imputation accuracy.

1. Introduction

In the era of big data, the occurrence of missing values may involve multiple factors, including human error, technical issues, and limitations in the data collection process. For instance, in the process of data collection using industrial instruments, due to environmental factors like severe vibrations or electromagnetic interference, measuring devices may not function correctly, struggle to collect accurate data, or gather data with errors [1]. Moreover, long input data exceeding storage capacity can also lead to the loss of local variables. For industrial time-series data, partial information loss can lead to the disappearance of implicit periodicity or trend-based historical changes, making subsequent accurate analysis and prediction difficult. For example, in equipment operation monitoring, missing data at certain time points could prevent timely detection of faults or prediction of maintenance needs. In the case of cross-sectional data, partial information loss can lead to the loss of feature data, thereby increasing the difficulty of data analysis and interpretation, impacting business decision-making. For instance, in human resource management, missing certain attributes of employees could affect salary structures and performance evaluations. For image and video data, information loss can lead to quality issues and abnormal events. Therefore, imputation algorithms, as a major method of data preprocessing, are essential. They are also widely applied in many other fields, such as genomic sequencing, population surveys, and counterfactual estimation [2,3,4].
The missing mechanism characterizes the relationship between missing and complete data [5]. Assume that X , P R m × n represent the original matrix and missing probability matrix, respectively. Let p λ ( j ) denote the average missing rate of the j-th column in the original data. W = ( w 1 , w 2 , , w n ) , K = ( k 1 , k 2 , , k n ) , λ = ( λ 1 , λ 2 , , λ n ) are random numbers in ( 0 , 1 ) . Then, various missing mechanisms can be mathematically represented as follows: (1) Missing Completely at Random (MCAR), where data missingness is purely random and not influenced by any variables: p i , j = p λ ( j ) ; (2) Missing at Random (MAR), where the missingness of data is related to observed values but not to unobserved ones: p i , j = p λ ( j ) m exp l < j w l λ l ( i ) + k l 1 λ l ( i ) s = 1 m exp l < j w l λ l ( s ) + k l 1 λ l ( s ) ; and (3) Missing Not at Random (MNAR), where the absence of data is related to unobserved values, possibly due to unobserved variables influencing the reason for missingness: p i , j = p λ ( j ) m exp w j x i , j j = 1 m exp w j x i , j   . Our method assumes a missing mechanism based on MCAR and focuses on its extension to MAR and MNAR, while discussing the comparative accuracy of our imputation method against others. Beyond the missing mechanism, datasets also vary in terms of missingness rate, sample size, feature dimensions, and data type (numeric, categorical, and mixed). We anticipate that a missing value imputation algorithm will have universality across different scenarios and exhibit superiority over other models.
In addressing missing values within datasets, the mainstream approaches fall into three main categories: no treatment, direct deletion, and imputation methods. For datasets with a small proportion of missing values, direct mining and analysis of the original data containing null values can be performed, utilizing methods such as Bayesian networks [6,7,8]. The direct deletion method involves removing data objects, attributes, or paired variables that contain missing values [9]. In terms of imputation, methods are categorized into statistical techniques and neural network algorithms, with top-tier generative adversarial network (GAN) interpolation belonging to the latter. However, their applicability is limited, primarily to training images [10,11]. Furthermore, for tabular data, a GAN’s generator freely produces data rather than generating specific outputs based on specific conditions. However, most real-world scenarios involve probabilistic one-to-many mappings from inputs to outputs. Additionally, GAN discriminators assess the data as a whole, resulting in their generators’ random inputs having weak correspondence with the data. This can lead to generated data deviating from the main topic, indicating a dominance of global information over local detail.
This paper introduces an enhanced generative adversarial network, termed the detracking autoencoding conditional generative adversarial network (DTAE-CGAN). It incorporates an additional conditional variable, y , allowing the generative adversarial network to extend into a conditional model, guiding the data generation process to ensure that the generated samples correspond with their labels. Furthermore, a detracking autoencoder is introduced, ensuring that the generator G learns not merely meaningless noise data but guarantees point-to-point supervised input and output. We redefine the input structure of hidden neurons, diminishing the self-tracking nature of output neurons to their corresponding input neurons. This assists the network in learning the interrelations among attributes within the dataset. The intermediate latent variables, generated by encoding input data, strengthen the correspondence between the latent variables and the original data, leading to more regulated generated data. By applying three convolutional reductions, the imputed data are then fed into an attention layer to select samples with high relevance, ultimately producing a discrimination matrix of the same dimension as the original data. This approach enables the GAN to learn global and local information in a balanced manner.
Overall, this study makes the following contributions:
  • An improved GAN-based imputation neural network is specifically designed for filling missing values in tabular data of various types, demonstrating its generalizability.
  • Generative adversarial networks are extended to conditional models, enhancing imputation quality through implicit categorical information in incomplete data.
  • The proposed generator–discriminator framework balances the local and global information of missing data.

2. Related Work

2.1. Statistical Methods

Statistical methods commonly employ means [12], medians [13], modes [14], K-nearest neighbors (KNNs) [15], and singular value decomposition (SVD) [16] for imputing missing values. These approaches are straightforward and widely applicable, particularly to numerical data, yet they often overlook valuable information within the dataset, such as the distribution of missingness and conditional variables. Although methods like Multiple Imputation by Chained Equations (MICE) [3,17], random forests [18,19], and cold deck [20] and hot deck imputation [21] offer practical alternatives, their effectiveness is primarily limited to numerical data [22]. This limitation can lead to the generation of data that lack the quality and richness that could be further enhanced by considering the full spectrum of information available in the dataset, including the underlying patterns of missingness and the relationships between variables.

2.2. Neural Network Methods

Existing state-of-the-art neural network imputation methods include recurrent neural networks (RNNs) [23,24] and generative adversarial networks (GANs) [25,26] for filling in missing values. Unlike statistical approaches, artificial neural network imputation relies on the transmission of information through connection weights among a large number of neurons. Each neuron receives input from the previous layer’s neurons, processes it through weighted summation and an activation function, and then outputs it to the next layer. By adjusting the connection weights, artificial neural networks can be gradually optimized to accomplish the task of predicting missing values [27,28]. Compared to statistical methods, this offers a highly effective and practical solution for complex missing data problems (Table 1).
In datasets with sequential relationships, such as time series, RNN imputation can predict missing values in future samples by learning patterns and regularities within the data. While RNNs are utilized for processing end-to-end sequence data, they fall short of capturing the multidirectional dependencies inherent in tabular data and offer little advantage in handling purely numerical datasets. This limitation underscores the need for methods that can adequately address the complex interdependencies and the diverse nature of data found in tabular formats.
GAN-based imputation methods learn the distribution patterns to generate realistic data samples. GAIN [26] utilizes the GAN architecture for imputing missing data frames. However, it confuses categorical and continuous variables during the training process [29]. Variants of GAIN, such as PC-GAIN [30] and GAMIN [31], along with WGAN [32,33], which introduces the Wasserstein distance as loss function, exhibit similar limitations to the original GAIN approach. They typically take the entire data frame as input, focusing on a singular global pattern, which results in overlooking crucial local attributes and information within the data.

3. Model Architecture

3.1. Problem Statement

In this study, we first define the original data matrix as
X = ( x 1 , x 2 , x 3 , , x m ) T R m × n
Among these, x 1 to x m are n-dimensional row vectors, representing the number of m samples under n attributes, and R represents the set of real numbers. The matrix containing random missing elements on the original matrix is X ˜ .
Then, we extract the mask matrix M of the missing data, simulate the distribution of missing and non-missing data, and record the raw and generated data during the training process. The dimension of the mask matrix is the same as that of the original dataset, and the missing identification matrix M   R m × n corresponding to the missing data is defined as
M i = 1       X ˜ i   is   not   NaN 0       X ˜ i   is   NaN
In addition, for the convenience of subsequent training, we convert the missing data type of NAN to random noise z and define a numerical matrix X for input model training.
X i = X ˜ i       X ˜ i   is   not   NaN z           X ˜ i   is   NaN

3.2. Model Structure

Generative adversarial networks typically consist of a generator, G , and a discriminator, D , where G learns and reconstructs the distribution of data, while D assesses the probability that input data originate from real data as opposed to being generated by G .
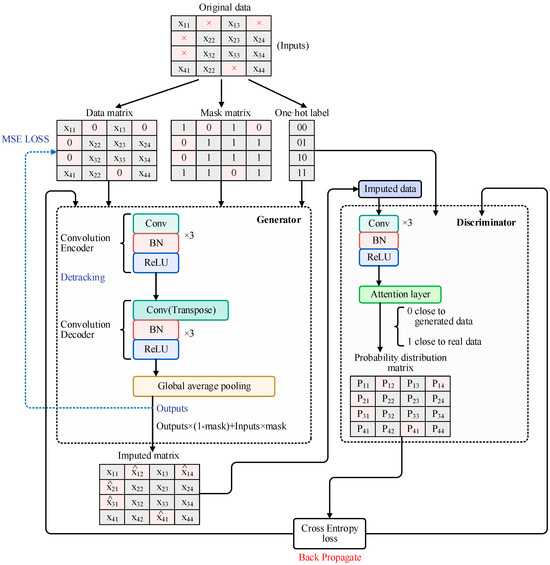
However, this model is overly naive and fails to capture the heterogeneity between different subsets or class labels within real datasets [34]. In order to accomplish the imputation task, as shown in Figure 1, the DTAE-CGAN process begins with the combination of the complete data X and the mask matrix M , resulting in data with missing values, denoted as X ˜ = X M , where the function represents element-wise multiplication. Here, M is a binary vector of the same shape as X , with M i = 1 indicating that X ˜ i has observed data (not missing) and M i = 0 indicating that X ˜ i is missing. Subsequently, X ˜ and the label y , as additional information, along with zero-mean Gaussian noise z , are fed into G , resulting in the output data X = G X ˜ , ( 1 M ) z | y . However, we are only concerned with the imputed values when M i = 0 . Further, the imputed matrix X ^ obtained from the original data X ˜ is X ^ = M X ˜ + ( 1 M ) X .
In DTAE-CGAN, the generator is internally implemented via an autoencoder, which consists of an encoder and a decoder, each equipped with three sets of convolutional layers, batch normalization layers, and ReLU activation functions. The encoder compresses the input missing data into multiple low-dimensional representations, extracting the intrinsic representation of the data; meanwhile, the decoder maps the input missing data to a higher dimension, reconstructing the original input data. Furthermore, this study introduces dynamic filling of missing values through a detracking autoencoder within the generator, aiming to prevent the generator from learning meaningless identity mapping and enhance diversity. In the improved detracking encoder, the computation rule for the k-th node of the first hidden layer connected to the input layer is as follows:
O k j l = σ ( l = 1 , l j s w l k x i l + a k )
The activation function of neuron is denoted by σ . The weight parameter connecting the l-th node of the input layer to the k-th node of the first hidden layer is represented by w l k , and a k is the bias for the k-th node of the hidden layer. In the subsequent h-th hidden layer, the input x i j is also ignored. The calculation rule for the k-th node is
O k j h = σ ( l = 1 m h 1 w l k h O l j h 1 + a k h )
In the subsequent h-th hidden layer, the number of nodes in the previous hidden layer is represented by m h 1 . The weight parameter w l k h connects the l-th node of the previous hidden layer to the k-th node of the current hidden layer. The output O l j h 1 of the l-th node in the previous hidden layer, under this computation rule, is considered. The bias for the k-th node of the h-th hidden layer is denoted by a k h . Consequently, the final output y i j disregards the corresponding network input x i j and is instead calculated based on other network inputs. This approach allows for the computation of output values without directly relying on the specific input value at the same position, effectively inferring missing or unavailable information from the available data in the network.
The discriminator primarily consists of convolutional layers and attention layers, into which the imputed matrix X ^ and label y are fed. After X ^ is reduced in dimensionality through the convolutional layers, the attention layer is mainly used to select data with high relevance to the output, grasping local information. This process yields a probability distribution matrix of the same dimension as the original data. With its structure depicted in Figure 2, the computation method is as follows:
The current training state h ¯ s is compared with the discriminator’s encoding target h t to calculate the similarity. This results in an attention probability distribution, represented as attention weights.
α t s = exp ( s c o r e ( h t , h ¯ s ) ) s = 1 S exp ( s c o r e ( h t , h ¯ s )
s c o r e ( h t , h ¯ s ) = v T tanh ( w 1 h t + w 2 h ¯ s )
c t = s α t s h ¯ s
α t = f ( c t , h t ) = tanh ( W c c t ; h t )
v represents the weight vector, and w 1 and w 2 are the weight matrices. The context vector c t is the weight sum of attention probability distribution.
Upon completing the calculation of the attention vector α t , the data are brought into a fully connected layer, where they are combined with the correctly constructed loss function for classification purposes. In this setup, an output of 1 indicates that the discriminator judges the data produced by the generator to be close to the real data, while an output of 0 is considered to be fake data generated by the generator. This process is repeated. The discriminator D takes as input both the output X ^ from the generator G and the conditional label y and outputs a probability matrix that represents the likelihood of X ^ being classified as real data M ^ = D X ^ | y 0 , 1 .

3.3. Loss Functions

The loss function of G comprises three parts: generative loss, reconstruction loss, and correlation loss. When optimizing G , the objective is to maximize the probability of X ^ being judged as real data by D , which involves minimizing the cross-entropy (CE) loss to deceive the discriminator. The goal is to make the discriminator output values as close to 1 as possible at the corresponding positions where m i j = 0 in the mask matrix.
L gen   = CE ( 1 , M ^ ) = i , j 1 m i j × log m ^ i j
During the reconstruction process, we minimize the L 2 distance (i.e., MSE for continuous data) or cross-entropy loss (for binary data) between the non-missing parts of X ^ and the corresponding parts in the original data X .
L rec = MSE ( X ( 1 M ) , X ^ ( 1 M ) ) = i , j m i j × x i j x ^ i j × m i j 2 , if   x i j   is   continuous , C E ( X ( 1 M ) , X ^ ( 1 M ) ) = i , j m i j x i j log x ^ i j , if   x i j   is   binary .
To maintain the correlation between the local features of the generated data and the original data, we also introduce a correlation coefficient matrix and use the mean squared error to quantitatively measure the difference between the two matrices. In the formula, X ¯ represents the mean of the current column, and the matrix element r i j denotes the Pearson correlation coefficient between the ith and jth columns of the data.
r ( X ) = ( X X ¯ ) T ( X X ¯ ) X X ¯ X X ¯ T
L cor   = E r ( X ) r ( X ^ ) 2 2
The loss function of D is defined as follows, where λ is a hyperparameter that controls the degree of regularization. An L 2 regularization term involving the weights w D i of the discriminator is introduced to prevent overfitting.
L D = j = 1 N [ m j log ( m ^ j ) + ( 1 m j ) log ( 1 m ^ j ) ] + λ w D i 2 2

3.4. Optimization Goals

Overall, the optimization goal of DTAE-CGAN is
min G   max D   V ( D , G ) = E X , M , y , z log 1 D G X M , z | y + log D G X | y + λ × w D i 2 2 + L gen   + α × L rec + β × L cor
The decision-making process is as follows: the training objective for the generator is to maximize the probability of the generated samples being identified as “real”, while minimizing the generative error L gen , reconstruction error L cor , and correlation error L cor . This is achieved by the generator function G ( X ˜ , y , z ) , which takes the missing matrix, conditional label, and noise as input to generate the estimated matrix X ^ . The training objective for the discriminator is to accurately identify real samples as “real” and generated samples as “fake” [1]. This is accomplished through the discriminator function D X ^ , y , which accepts generator outputs and labels, ultimately producing a distribution matrix M ^ representing the probability that the input sample is real data. Through minimizing the loss of the generator and maximizing the loss of the discriminator, the generator and discriminator engage in a competitive interaction. As training progresses, the samples generated by the generator become sufficiently realistic that the discriminator is unable to accurately distinguish between real and generated data. Simultaneously, the discriminator cannot provide additional information to further improve the generator. This signifies the attainment of Nash equilibrium, where both parties are unable to unilaterally modify their strategies to gain better returns. The game theoretic process drives our model to learn effective representations of the data distribution, as shown in Algorithm 1.
Algorithm 1. DTAE-CGAN for Missing Value Imputation
Input:
Dataset
Number of epochs
Output:
Trained DTAE-CGAN model
Best generator model
Filled missing value in the test set
RMSE value
1: Load dataset
2: Perform standardization
3: Split dataset into train and test sets
4: Generate random missing data mask
5: Defne generator model
6: Defne discriminator model
7: Defne DTAE-CGAN model using generator and discriminator
8: Set best value to positive infnity
9: Set test best value to positive infnity
10: Set no improvement count to 0
11: for each epoch in range(epochs) do
12:  Randomly sample generated data from train set
13:  Generate noise using normal distribution
14:  Train DTAE-CGAN with Adam optimizer
15:  Calculate current value and accuracy
16:  Calculate filled data and compute test value
17:  if current value is less than best value and test value is less than best test
   value then
18:      Update best test value
19:      Save current generator model
20:  end if
21: end for
22: Load best model
23: Fill missing data in test set using generator
24: Compute RMSE value

4. Experiments and Analysis

The experiment employed the Windows 10 operating system, utilizing the TensorFlow framework with Python 3.10 to conduct neural network training on simulated UCI datasets. NVIDIA CUDA 11.2 was utilized for GPU acceleration. Hardware components for the experiment include dan RTX 3060 Ti GPU, an i5-13400F 4.3 GHz CPU, and 16 GB of memory, as shown in Table 2.
In the same developing environment, we set the training and testing dataset ratio to 4:1 and applied 5 cross-validations, with each experiment conducted 10 times. Under this training strategy, G and D were alternately trained 1000 times with a learning rate of 0.001. Data were randomly dropped MCAR at different proportions, with missing rates set at 10%, 20%, 30%, 40%, 50%, 60%, and 70%, generating corresponding numerical matrices and mask matrices based on the drop locations. Additionally, unless specifically stated, data uniformly had 20% missing rates. We report RMSE and post-classification accuracy as performance metrics, along with their mean and standard deviation across the 10 experiments on the test set.
To ensure a fair comparison with GAIN and its variants, we set the hyperparameters of the loss function as α = 200 and β = 1.5 and applied λ = 0.3 for the three larger datasets, namely Wine, Magic, and Letter. To increase the penalty term and prevent overfitting, we adjusted λ to 0.6 for other smaller-scale datasets. This setup was empirically found to provide good performance in adversarial training [29,30].

4.1. Data and Preprocessing

To validate the effectiveness of our method, we conducted experiments on six actual UCI datasets (Seeds, Breast, Wine quality, Magic telescope, Letter, and Skin). As shown in Table 3, seeds and Breast represent relatively small-scale datasets, whereas Wine, Magic, Letter, and Skin denote large-scale datasets. These datasets are numerical, categorical, and do not contain missing values. Missing data were artificially generated in a random manner.
For categorical variables, we treated them as labels of different samples to facilitate classification tasks. For all numerical variables in each column, we applied min–max normalization to linearly transform the data into the 0 ,   1 interval, making them suitable for further training in the model.

4.2. Evaluation Metrics

In this experiment, the root mean square error (RMSE) was utilized to measure the difference between the predicted value and the actual value. For the predicted matrix X ^ and the data matrix X , we only calculated the error between the imputed values for the missing parts and their true values.
R M S E ( X , X ^ ) = 1 i , j ( 1 m i j ) i , j ( ( 1 m i j ) × x i j ( 1 m i j ) × x ^ i j ) 2
In addition to intuitively measuring the difference between actual and predicted values, we also applied the completed data after imputation to classification tasks. To fairly assess the model’s accuracy in predicting classes in classification problems, and to reflect the potential negative impact of filled missing data on data classification, we used the same random forest classifier for all tests. In binary classification problems, TPs (true positives) represent the number of positive samples correctly predicted as positive, TNs (true negatives) represent the number of negative samples correctly predicted as negative, FPs (false positives) represent the number of negative samples incorrectly predicted as positive, and FNs (false negatives) represent the number of positive samples incorrectly predicted as negative. The accuracy of the binary classification model, denoted as rfc.score (random forest classification score), ranges from 0 to 1, where 1 indicates a perfect prediction and 0 indicates a completely incorrect prediction. The formula is as follows:
r f c . s c o r e = TP + TN T P + T N + F P + F N
For multi-class classification problems, an extended version of rfc.score was used. Considering the true positives, true negatives, false positives, and false negatives for each category, let C be the number of categories. The elements of the confusion matrix M , where M i j represents the number of samples that belong to the actual category i and are predicted as category j , can be used to extend the calculation method of the binary rfc.score to multi-class situations.
r f c . s c o r e = i = 1 C M i i i = 1 C j = 1 C M i j

4.3. Experimental Results

4.3.1. Comparison on Algorithms with Different Missing Probabilities

To quantitatively measure the imputation performance of our model under various missing rates, we conducted comparative experiments by benchmarking it against classic statistical algorithms (mean [12], SVD [16]) and variants of GAIN (PC-GAIN [30], WSGAIN-CP [35]) applied to different datasets.
Apart from mean imputation, which maintained stability across all missing rates, the RMSE of other methods tended to increase with the rising missing rates, as shown in Figure 3. SVD and WSGAIN-CP performed better on datasets with smaller data volumes, such as Seeds and Breast. As the data volume increased, the advantages of DTAE-CGAN began to emerge. In the Wine, Magic, and Letter datasets, our method outperformed others across MCAR missing rates from 10% to 50%, indicating our model’s superiority in performing imputation tasks at low to medium missing rates. However, at very high missing rates, our model is at risk of degenerating to a general GAN, making it difficult to discern performance differences among other methods under these conditions. The outcome in the Skin dataset reinforces the scalability of our model for large-scale data scenarios, where the sample scale exceeds 200,000.

4.3.2. Ablation Experiment

Table 4 explores the impact of different modules on the imputation metrics by adding or removing corresponding components of our model. With precision, we systematically eliminated the attention module, the detracking autoencoder, and the conditional label from our detracking autoencoding conditional generative adversarial network in Figure 1 one by one so as to ascertain the effectiveness of each module. This includes directly measuring the discrepancies between real and imputed samples using the RMSE metric and post-imputation accuracy, with the latter evaluating the performance of imputed data under the same classification model (random forest classifier).
The performance of DTAE-CGAN was enhanced with the simultaneous introduction of the detracking autoencoder, attention module, and label information. More precisely, by incorporating additional conditional variables, the performance of the baseline model improved by 0.9–8.8% across six datasets, as measured by RMSE. The individual introduction of the attention mechanism and detracking autoencoder did not significantly enhance model performance. However, their synergistic action, when introduced together compared to CGAN alone, resulted in a performance increase of 9.6–23.2%. The performance of post-imputation classification, calculated as the rfc.score, also showed similar results (Table 4).

4.3.3. Influence of Samples and Feature Dimensions

In the experiments above, our model demonstrated strong adaptability to datasets with different characteristics and varying levels of missing data. To gain a better understanding of the model, we conducted experiments with different sample sizes and feature dimensions using the Letter and Breast datasets, respectively.
Figure 4a demonstrates that as the number of samples increased, the RMSE continuously decreased, indicating better performance. This is due to the large number of parameters of DTAE-CGAN that require optimization, hence necessitating a substantial number of training samples.
Figure 4b reveals the robustness of our model to changes in feature dimensions when the missing level remained constant. Despite utilizing a deep learning architecture, it still exhibited excellent performance in handling low-dimensional data.

4.3.4. Computational Cost Efficiency

A fair comparison of the imputation time of our model with GAIN and other variants was conducted. Each model underwent 5-fold cross-validation, and the results were averaged over 10 experiments. As illustrated in Figure 5, our model exhibited the highest efficiency across the majority of datasets, with improvements ranging from 1.52% to 16.09% over the second-ranked model. In the Letter dataset, the performance of DTAE-CGAN was comparable to that of GAIN. With a few exceptions, DTAE-CGAN demonstrated a slightly slower performance than WSGAIN-CP on the Wine and Skin datasets. Among all datasets, PC-GAIN demonstrated the lowest efficiency.

4.3.5. Extension to MAR and MNAR Mechanism

The different missing mechanisms have a crucial impact on the imputation performance of the model. By setting intervals and constraints for the presence of missing values, we can simulate which features or samples have missing values or remain intact. For the MAR mechanism, based on the arrangement of the data, we refer to [19] and specify (1) the one-third pattern, where missing values can only appear in the middle one-third of the feature columns and (2) the two-thirds pattern, where missing values can only appear in the first one-third and last one-third of the feature columns (Table 5 and Table 6). For the MNAR mechanism, following [22], we randomly removed data points in numeric attributes that were less than the median of that attribute (Table 7).
In the 12 tests conducted under the two different scenarios of MAR, the DTAE-CGAN model ranked first in 9 instances, consistently outperforming others on datasets like Wine, Magic, Letter, and Skin, which are of a larger scale, indicating a superior imputation performance. Under the MNAR missing mechanism, SVD exhibited an absolute advantage over the GAIN model, suggesting that generative adversarial models do not necessarily exhibit top-notch imputation performance under all missing distributions. Depending on the characteristics of the dataset, appropriate imputation methods should be chosen. Nevertheless, compared to variants of GAIN, our model still demonstrates significant superiority.

5. Discussion

Imputation schemes based on generative models have achieved top-tier standards in previous research [1,26,36]. However, GANs are limited in their application and have weaker capabilities in capturing the implicit information within data. By optimizing the model framework, we propose that DTAE-CGAN can utilize missing variables within categorical datasets. At low to medium missing rates, our model effectively leverages a detracking autoencoder and attention mechanisms to enhance the learning of feature variables, overcoming the adverse effects of training noise, thereby improving the accuracy of imputation. Moreover, the model exhibits good robustness to features, and the presence of a large number of data samples with strong correlations is also beneficial for driving its learning. This is because there are numerous parameters to be optimized in each module of DTAE-CGAN, requiring a massive amount of data for training to achieve better generalization and learning improvement.
As for the computational cost, the outstanding performance of DTAE-CGAN can be attributed to its unique approach, which avoids generating a hint matrix through a hint generator. But similarly to WSGAIN-CP, DTAE-CGAN utilizes only two-layer neural networks. Additionally, we feed the original data matrix into the generator and guide the actual generation process through the use of autoencoder-based reduction, rather than relying solely on noise variables z as in GAIN. The clustering and pre-training phases of another variant PC-GAIN significantly extend the overall running time. In contrast, this approach significantly enhances imputation efficiency.
For MCAR, where missing data are unrelated to other variables, and for MAR, where missing data are related to features of known data, repeated training of the generator and discriminator can yield better estimates of missing data, as their absence is random. However, in the case of MNAR, DTAE-CGAN may face greater challenges, as generated data must reflect unobserved features, potentially requiring more complex model structures or additional prior knowledge to handle MNAR.
It is worth noting that as the missing rate increases, the number of training epochs required for convergence also increases. There is a risk that our model may degrade to a conventional GAN. When the missing rate is 0.5, the generated data closely resembles the original distribution. However, when the missing rate exceeds 0.6, it becomes challenging to reduce the error. Nonetheless, our model still maintains a slight advantage over other models in such scenarios. This may be attributed to the fact that filling the missing parts directly with random noise z disrupts the learning of correlations. When the missing rate is very high, most of the input to G consists of random noise, and as a result, G and D no longer significantly outperform classical imputation methods. Regardless of whether the missing rate is high or low, the generated data consistently approximate the original distribution. The limitation arises when there is an excessive number of missing data, preventing the effective use of additional information to reconstruct the non-missing portions.
Hence, the advantages of our model are as follows:
  • It provides a model framework dedicated to imputing missing values in tabular data, which is suitable for various data types.
  • The imputation performance of this model is superior compared to other baselines, and it demonstrates stronger robustness to missing rates and feature dimensions.
The potential improvements for our model are as follows:
  • The model structure requires further refinement to accommodate various missing mechanisms, particularly MNAR.
  • It needs to be further refined to impute missing values at high missing rates.

6. Conclusions

We propose a novel tabular data imputation method, DTAE-CGAN, which is capable of learning the implicit information of sample labels while considering both global and local information. Experiments on six real UCI datasets demonstrated that our method can flexibly handle different data types, missing rates, sample sizes, and feature dimensions. It performs well in various settings, providing a reference method for the field of missing value imputation.
Future work will further investigate the impact of different missing mechanisms. Additionally, we plan to enhance the model’s accuracy in datasets with high missing rates. Moreover, incorporating domain-specific prior knowledge into the imputation process represents a significant direction for improvement.

Author Contributions

Methodology, J.L., X.H. and Y.Y.; Software, J.L., X.H. and Z.D.; Validation, Z.D. and J.Z.; Formal analysis, J.L. and J.Z.; Investigation, Z.D. and J.Z.; Resources, Z.D.; Data curation, Z.D.; Writing—review & editing, J.L. and X.H.; Visualization, J.L and X.H.; Supervision, Y.Y.; Project administration, Y.Y.; Funding acquisition, Y.Y. All authors have read and agreed to the published version of the manuscript.

Funding

This research received no external funding.

Institutional Review Board Statement

Not applicable.

Data Availability Statement

The data presented in this study are available on request from the corresponding author.

Conflicts of Interest

The authors declare no conflict of interest.

References

  1. Guo, Y.; Niu, M.; Wang, H.; Chen, Y.; Xue, J.; Yuan, Y.; Hou, L.; Xu, M.; Pan, J. A method for filling missing values in aircraft fuel data based on generative adversarial networks. J. Zhejiang Univ. 2021, 48, 402–409. [Google Scholar]
  2. Soemartojo, S.M.; Siswantining, T.; Fernando, Y.; Sarwinda, D.; Al-Ash, H.S.; Syarofina, S.; Saputra, N. Iterative bicluster-based Bayesian principal component analysis and least squares for missing-value imputation in microarray and RNA-sequencing data. Math. Biosci. Eng. 2022, 19, 8741–8759. [Google Scholar] [CrossRef] [PubMed]
  3. Du, X.; Wu, R.; Kang, L.; Zhao, L.; Li, C. Tobacco smoking and depressive symptoms in Chinese middle-aged and older adults: Handling missing values in panel data with multiple imputation. Front. Public Health 2022, 10, 913636. [Google Scholar] [CrossRef] [PubMed]
  4. Yoon, J.; Jordon, J.; Van Der Schaar, M. GANITE: Estimation of individualized treatment effects using generative adversarial nets. In Proceedings of the 2018 International Conference on Learning Representations, Vancouver, BC, Canada, 30 April–3 May 2018. [Google Scholar]
  5. Yu, L.; Zhou, R.; Chen, R.; Lai, K.K. Missing data preprocessing in credit classification: One-hot encoding or imputation? Emerg. Mark. Financ. Trade 2022, 58, 472–482. [Google Scholar] [CrossRef]
  6. Śmieja, M.; Struski, Ł.; Tabor, J.; Zieliński, B.; Spurek, P. Processing of missing data by neural networks. In Proceedings of the Advances in Neural Information Processing Systems 31 (NeurIPS 2018), Montréal, QC, Canada, 3–8 December 2018. [Google Scholar]
  7. Wei, G.C.G.; Tanner, M.A. A Monte Carlo implementation of the EM algorithm and the poor man's data augmentation algorithms. J. Am. Stat. Assoc. 1990, 85, 699–704. [Google Scholar] [CrossRef]
  8. Ye, C.; Wang, H.; Lu, W.; Li, J. Effective Bayesian-network-based missing value imputation enhanced by crowdsourcing. Knowl.-Based Syst. 2020, 190, 105199. [Google Scholar] [CrossRef]
  9. Horton, N.J.; Laird, N.M. Maximum likelihood analysis of generalized linear models with missing covariates. Stat. Methods Med. Res. 1999, 8, 37–50. [Google Scholar] [CrossRef] [PubMed]
  10. Hwang, U.; Choi, S.; Lee, H.B.; Yoon, S. Adversarial training for disease prediction from electronic health records with missing data. arXiv 2017, arXiv:1711.04126. [Google Scholar]
  11. Luo, Y.; Cai, X.; Zhang, Y.; Xu, J. Multivariate time series imputation with generative adversarial networks. Adv. Neural Inf. Process. Syst. 2018, 31. [Google Scholar]
  12. Kantardzic, M. Data Mining: Concepts, Models, Methods, and Algorithms; John Wiley & Sons: New York, NY, USA, 2011. [Google Scholar]
  13. Maheswari, K.; Priya, P.P.A.; Ramkumar, S.; Arun, M. Missing Data Handling by Mean Imputation Method and Statistical; Springer Nature: New York, NY, USA, 2019. [Google Scholar]
  14. Purwar, A.; Singh, S.K. Hybrid prediction model with missing value imputation for medical data. Expert Syst. Appl. 2015, 42, 5621–5631. [Google Scholar] [CrossRef]
  15. Hudak, A.T.; Crookston, N.L.; Evans, J.S.; Hall, D.E.; Falkowski, M.J. Nearest neighbor imputation of species-level, plot-scale forest structure attributes from LiDAR data. Remote Sens. Environ. 2008, 112, 2232–2245. [Google Scholar] [CrossRef]
  16. Hastie, T.; Tibshirani, R.; Sherlock, G.; Eisen, M.; Brown, P.; Botstein, D. Imputing Missing Data for Gene Expression Arrays; Technical Report; Division of Biostatistics, Stanford University: Stanford, CA, USA, 1999. [Google Scholar]
  17. Laqueur, H.S.; Shev, A.B.; Kagawa, R.M.C. SuperMICE: An ensemble machine learning approach to multiple imputation by chained equations. Am. J. Epidemiol. 2022, 191, 516–525. [Google Scholar] [CrossRef] [PubMed]
  18. Kim, D.; Park, S.H.; Baek, J.G. A Kernel Fisher Discriminant Analysis-Based Tree Ensemble Classifier: KFDA Forest. Int. J. Ind. Eng. 2018, 25, 569. [Google Scholar]
  19. Buczak, P.; Chen, J.-J.; Pauly, M. Analyzing the Effect of Imputation on Classification Performance under MCAR and MAR Missing Mechanisms. Entropy 2023, 25, 521. [Google Scholar] [CrossRef] [PubMed]
  20. Narayan, N. A Nearest Neighbor Based Cold-Deck Imputation for X-ray Tube Wear Estimation. Master’s Thesis, Eindhoven University of Technology, Eindhoven, The Netherlands, 2017. [Google Scholar]
  21. Rao, J.N.K.; Shao, J. Jackknife variance estimation with survey data under hot deck imputation. Biometrika 1992, 79, 811–822. [Google Scholar] [CrossRef]
  22. Hong, X.; Hao, S. Imputation of Missing Values in Training Data Using Variational Autoencoder. In Proceedings of the 2023 IEEE 39th International Conference on Data Engineering Workshops (ICDEW), Anaheim, CA, USA, 3–7 April 2023; IEEE: New York, NY, USA, 2023. [Google Scholar]
  23. Che, Z.; Purushotham, S.; Cho, K.; Sontag, D.; Liu, Y. Recurrent neural networks for multivariate time series with missing values. Sci. Rep. 2018, 8, 6085. [Google Scholar] [CrossRef] [PubMed]
  24. Mulyadi, A.W.; Jun, E.; Suk, H.-I. Uncertainty-aware variational-recurrent imputation network for clinical time series. IEEE Trans. Cybern. 2021, 52, 9684–9694. [Google Scholar] [CrossRef] [PubMed]
  25. Choi, J.M.; Ji, M.; Watson, L.T.; Zhang, L. DeepMicroGen: A generative adversarial network-based method for longitudinal microbiome data imputation. Bioinformatics 2023, 39, btad286. [Google Scholar] [CrossRef] [PubMed]
  26. Yoon, J.; Jordon, J.; Schaar, M. Gain: Missing data imputation using generative adversarial nets. In Proceedings of the 2018 International Conference on Machine Learning, Jinan, China, 19–21 May 2018. [Google Scholar]
  27. Costa, F.R.; Carneiro, C.d.C.; Ulsen, C. Imputation of Gold Recovery Data from Low Grade Gold Ore Using Artificial Neural Network. Minerals 2023, 13, 340. [Google Scholar] [CrossRef]
  28. Shen, Y.; Li, H.; Zhang, B.; Cao, Y.; Guo, Z.; Gao, X.; Chen, Y. An artificial neural network-based data filling approach for smart operation of digital wastewater treatment plants. Environ. Res. 2023, 224, 115549. [Google Scholar] [CrossRef]
  29. Qiu, W.; Huang, Y.; Li, Q. IFGAN: Missing Value Imputation using Feature-specific Generative Adversarial Networks. In Proceedings of the 2020 IEEE International Conference on Big Data (Big Data), Atlanta, GA, USA, 10–13 December 2020; IEEE: New York, NY, USA, 2020. [Google Scholar]
  30. Wang, Y.; Li, D.; Li, X.; Yang, M. PC-GAIN: Pseudo-label conditional generative adversarial imputation networks for incomplete data. Neural Netw. 2021, 141, 395–403. [Google Scholar] [CrossRef] [PubMed]
  31. Yoon, S.; Sull, S. GAMIN: Generative adversarial multiple imputation network for highly missing data. In Proceedings of the 2020 IEEE/CVF Conference on Computer Vision and Pattern Recognition (CVPR), Seattle, WA, USA, 13–19 June 2020. [Google Scholar]
  32. Petkov, H.; Hanley, C.; Dong, F. DAG-WGAN: Causal structure learning with Wasserstein generative adversarial networks. arXiv 2022, arXiv:2204.00387. [Google Scholar]
  33. Gao, Y.; Cai, Q. A WGAN-based Missing Data Causal Discovery Method. In Proceedings of the 2023 4th International Conference on Big Data, Artificial Intelligence and Internet of Things Engineering (ICBAIE), Hangzhou, China, 25–27 August 2023; IEEE: New York, NY, USA, 2023. [Google Scholar]
  34. Deng, G.; Han, C.; Matteson, D.S. Extended missing data imputation via GANs for ranking applications. Data Min. Knowl. Discov. 2022, 36, 1498–1520. [Google Scholar] [CrossRef]
  35. Neves, D.T.; Naik, M.G.; Proença, A. SGAIN, WSGAIN-CP and WSGAIN-GP: Novel GAN Methods for Missing Data Imputation; Springer: New York, NY, USA, 2021. [Google Scholar]
  36. Lee, S.-Y.; Connerton, T.P.; Lee, Y.-W.; Kim, D.; Kim, D.; Kim, J.-H. Semi-GAN: An improved GAN-based missing data imputation method for the semiconductor industry. IEEE Access 2022, 10, 72328–72338. [Google Scholar] [CrossRef]
Figure 1. The overall architecture of the model.
Figure 1. The overall architecture of the model.
Entropy 26 00402 g001
Figure 2. The architecture of deep attention.
Figure 2. The architecture of deep attention.
Entropy 26 00402 g002
Figure 3. Results of RMSE analysis for each dataset.
Figure 3. Results of RMSE analysis for each dataset.
Entropy 26 00402 g003
Figure 4. The data filling effect for (a) number of samples; (b) number of feature dimensions.
Figure 4. The data filling effect for (a) number of samples; (b) number of feature dimensions.
Entropy 26 00402 g004
Figure 5. Execution time of different GAIN variants.
Figure 5. Execution time of different GAIN variants.
Entropy 26 00402 g005
Table 1. Comparison of mainstream imputation methods.
Table 1. Comparison of mainstream imputation methods.
Imputation MethodCategoryScope of ApplicationAdvantagesLimitations
No treatment~Any missing mechanism, any data typeSimple and fastLow accuracy
Direct deletion~MCARSimple and fastEasy to lose useful information
MeanStatistical methodMCAR, numericalSimpleIntroducing deviation
Hot deck imputationStatistical methodMAR, any data typeSimpleInfluenced by the definition of similarity criteria and the sample selection process
Cold deck imputationStatistical methodMAR, any data typeSimple, full consideration of the periodicity of dataThe filling effect depends on the quality of historical data
Multiple imputationStatistical methodAny missing mechanism, any data typeFocusing on the uncertainty of missing values under different mechanismsDoes not have the same theoretical definition as other methods, difficult to capture real data patterns
KNNStatistical methodMCAR and MAR, numerical or categoricalSuitable for small datasets and those with low missing ratesInaccurate high-dimensional data or high missing rates, dependent on the selection of K value
SVDStatistical methodMCAR and MAR, numericalExtracting the main features while retaining the most important informationSensitive to number of samples and dimensions
Random forestStatistical methodMCAR and MAR, any data typeAccurate and stablePoor interpretability
RNNDeep learningAny missing mechanism, any data type (time series)Considering the time dependence between variables, especially in time series dataUnable to effectively utilize distant historical data
GANDeep learningAny missing mechanism, any data typeSmall dependence on samples in existing datasets, highest accuracyLarge memory usage and long training time, sensitive to random noise
Table 2. Experimental environment.
Table 2. Experimental environment.
Hardware EnvironmentSoftware Environment
CPU: i5-13400F 4.3 GHzProgramming language: Python
Memory card: 16 GBProgramming platform: TensorFlow 2.6.0
Graphics card: NVIDIA CUDA 11.2Operating system: Windows10
Table 3. Dataset properties.
Table 3. Dataset properties.
DatasetsCategoriesSamplesFeatures
Seeds32107
Breast256930
Wine2649711
Magic219,02010
Letter2420,00016
Skin2245,0573
Table 4. Imputation performance conducted by control variable (mean ± Std).
Table 4. Imputation performance conducted by control variable (mean ± Std).
DatasetsVariantsRMSErfc.score
SeedsDTAE-CGAN0.1127 ± 0.00830.9761 ± 0.0135
DTAE-CGAN w/o attention0.1353 ± 0.00680.8809 ± 0.0117
DTAE-CGAN w/o DTAE0.1189 ± 0.00910.9523 ± 0.0133
DTAE-CGAN w/o DTAE&attention0.1265 ± 0.01050.9662 ± 0.0149
DTAE-CGAN w/o DTAE&attention&labels0.1404 ± 0.01160.9285 ± 0.0152
BreastDTAE-CGAN0.05949 ± 0.00450.9951 ± 0.0022
DTAE-CGAN w/o attention0.07498 ± 0.00350.9942 ± 0.0010
DTAE-CGAN w/o DTAE0.07680 ± 0.00580.9939 ± 0.0028
DTAE-CGAN w/o DTAE&attention0.07746 ± 0.00600.9912 ± 0.0022
DTAE-CGAN w/o DTAE&attention&labels0.07960 ± 0.00670.9824 ± 0.0056
WineDTAE-CGAN0.0876 ± 0.00070.9796 ± 0.0052
DTAE-CGAN w/o attention0.0959 ± 0.00110.9661 ± 0.0064
DTAE-CGAN w/o DTAE0.0965 ± 0.00130.9523 ± 0.0049
DTAE-CGAN w/o DTAE&attention0.1016 ± 0.00140.9500 ± 0.0045
DTAE-CGAN w/o DTAE&attention&labels0.1027 ± 0.00190.9546 ± 0.0062
MagicDTAE-CGAN0.1132 ± 0.00290.7799 ± 0.0035
DTAE-CGAN w/o attention0.1347 ± 0.00140.7721 ± 0.0056
DTAE-CGAN w/o DTAE0.1427 ± 0.00450.7436 ± 0.0047
DTAE-CGAN w/o DTAE&attention0.1386 ± 0.00380.7526 ± 0.0033
DTAE-CGAN w/o DTAE&attention&labels0.1496 ± 0.00540.7515 ± 0.0031
LetterDTAE-CGAN0.1236 ± 0.00030.5715 ± 0.0032
DTAE-CGAN w/o attention0.1372 ± 0.00030.5393 ± 0.0040
DTAE-CGAN w/o DTAE0.1420 ± 0.00140.5484 ± 0.0028
DTAE-CGAN w/o DTAE&attention0.1367 ± 0.00180.5502 ± 0.0030
DTAE-CGAN w/o DTAE&attention&labels0.1397 ± 0.00270.5055 ± 0.0064
SkinDTAE-CGAN0.1372 ± 0.00020.9642 ± 0.0017
DTAE-CGAN w/o attention0.1552 ± 0.00050.9579 ± 0.0026
DTAE-CGAN w/o DTAE0.1587 ± 0.00110.9610 ± 0.0019
DTAE-CGAN w/o DTAE&attention0.1806 ± 0.00080.9517 ± 0.0030
DTAE-CGAN w/o DTAE&attention&labels0.1915 ± 0.00150.9488 ± 0.0039
Table 5. Imputation performance of MAR mechanism (one-third, mean ± Std).
Table 5. Imputation performance of MAR mechanism (one-third, mean ± Std).
Datasets/MethodsMeanSVDPC-GAINWSGAIN-CPDTAE-CGAN
Seeds0.2491 ± 0.00340.1686 ± 0.00520.1092 ± 0.00930.1258 ± 0.00230.1236 ± 0.0098
Breast0.1013 ± 0.00600.0675 ± 0.00150.0873 ± 0.00950.0791 ± 0.00370.0707 ± 0.0049
Wine0.0829 ± 0.00880.0768 ± 0.00280.0926 ± 0.00660.0602 ± 0.00260.0524 ± 0.0080
Magic0.1429 ± 0.00810.1334 ± 0.00420.0978 ± 0.00710.0894 ± 0.00600.0764 ± 0.0041
Letter0.1610 ± 0.00590.1665 ± 0.00340.1403 ± 0.00520.1481 ± 0.00390.1320 ± 0.0028
Skin0.1658 ± 0.00720.0902 ± 0.00500.0515 ± 0.00660.0639 ± 0.00440.0475 ± 0.0045
Table 6. Imputation performance of MAR mechanism (two-thirds, mean ± Std).
Table 6. Imputation performance of MAR mechanism (two-thirds, mean ± Std).
Datasets/MethodsMeanSVDPC-GAINWSGAIN-CPDTAE-CGAN
Seeds0.2477 ± 0.00730.1446 ± 0.00840.1368 ± 0.01320.1261 ± 0.00770.1335 ± 0.0146
Breast0.1558 ± 0.00690.0613 ± 0.00310.0762 ± 0.00870.0846 ± 0.00430.0829 ± 0.0020
Wine0.1179 ± 0.00850.1220 ± 0.00550.1145 ± 0.00830.1053 ± 0.00540.1005 ± 0.0034
Magic0.1518 ± 0.00500.1531 ± 0.00820.1456 ± 0.00690.1567 ± 0.00700.1328 ± 0.0027
Letter0.1516 ± 0.00330.1180 ± 0.00770.1409 ± 0.00420.1207 ± 0.00390.1099 ± 0.0033
Skin0.2005 ± 0.00480.2070 ± 0.00290.1554 ± 0.00510.1693 ± 0.00250.1461 ± 0.0029
Table 7. Imputation performance of MNAR mechanism (mean ± Std).
Table 7. Imputation performance of MNAR mechanism (mean ± Std).
Datasets/MethodsMeanSVDPC-GAINWSGAIN-CPDTAE-CGAN
Seeds0.2785 ± 0.00450.0955 ± 0.00910.1130 ± 0.00400.1362 ± 0.01320.0766 ± 0.0079
Breast0.1432 ± 0.00280.0384 ± 0.00870.1418 ± 0.00570.0623 ± 0.02420.0924 ± 0.0090
Wine0.1163 ± 0.00360.0682 ± 0.01080.1003 ± 0.00740.1252 ± 0.01940.0924 ± 0.0052
Magic0.1609 ± 0.00560.0895 ± 0.01500.1125 ± 0.00220.1944 ± 0.01060.1238 ± 0.0074
Letter0.1952 ± 0.00830.1201 ± 0.01230.1447 ± 0.00650.1390 ± 0.01170.1338 ± 0.0094
Skin0.3142 ± 0.00420.1537 ± 0.00710.1686 ± 0.00280.1396 ± 0.01250.1243 ± 0.0157
Disclaimer/Publisher’s Note: The statements, opinions and data contained in all publications are solely those of the individual author(s) and contributor(s) and not of MDPI and/or the editor(s). MDPI and/or the editor(s) disclaim responsibility for any injury to people or property resulting from any ideas, methods, instructions or products referred to in the content.

Share and Cite

MDPI and ACS Style

Liu, J.; Duan, Z.; Hu, X.; Zhong, J.; Yin, Y. Detracking Autoencoding Conditional Generative Adversarial Network: Improved Generative Adversarial Network Method for Tabular Missing Value Imputation. Entropy 2024, 26, 402. https://doi.org/10.3390/e26050402

AMA Style

Liu J, Duan Z, Hu X, Zhong J, Yin Y. Detracking Autoencoding Conditional Generative Adversarial Network: Improved Generative Adversarial Network Method for Tabular Missing Value Imputation. Entropy. 2024; 26(5):402. https://doi.org/10.3390/e26050402

Chicago/Turabian Style

Liu, Jingrui, Zixin Duan, Xinkai Hu, Jingxuan Zhong, and Yunfei Yin. 2024. "Detracking Autoencoding Conditional Generative Adversarial Network: Improved Generative Adversarial Network Method for Tabular Missing Value Imputation" Entropy 26, no. 5: 402. https://doi.org/10.3390/e26050402

APA Style

Liu, J., Duan, Z., Hu, X., Zhong, J., & Yin, Y. (2024). Detracking Autoencoding Conditional Generative Adversarial Network: Improved Generative Adversarial Network Method for Tabular Missing Value Imputation. Entropy, 26(5), 402. https://doi.org/10.3390/e26050402

Note that from the first issue of 2016, this journal uses article numbers instead of page numbers. See further details here.

Article Metrics

Back to TopTop