A Small-Scale Object Detection Algorithm in Intelligent Transportation Scenarios
Abstract
1. Introduction
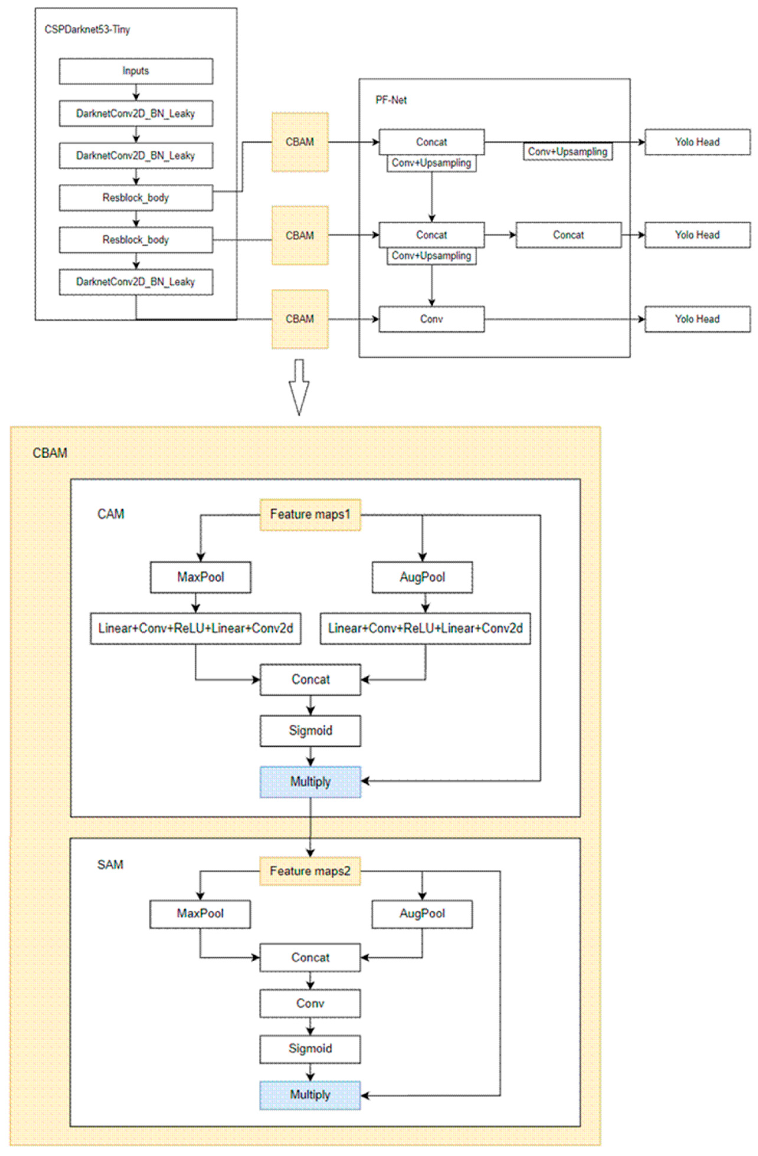
- We propose an improved feature fusion structure Point Fractal Network (PF Net) based on FPN, which ensures real-time performance while further improving accuracy.
- An improved model PF-YOLOv4 tiny CBAM with an added CBAM attention module has been proposed, which makes the model pay more attention to the targets in the image, further improves the detection accuracy of the model, and ensures that the improved model can meet the real-time requirements of intelligent transportation scenarios.
- A data augmentation method based on Copy-Paste improvement has been proposed to enhance the detection ability of small targets in custom traffic data sets.
- A K-means method for improving distance measurement has been proposed, which can be applied to custom traffic data sets to obtain more suitable prior bounding box and further improve the detection performance of targets.
2. Related Work
2.1. Object Detection Model Based on Deep Learning
2.2. Data-Based
2.3. Multi-Scale Feature Fusion
2.4. YOLO in Intelligent Transportation
3. Methods
3.1. Model Structure
3.1.1. Model Multi-Scale Feature Fusion Method
3.1.2. Attention Mechanism
3.2. Data Processing
3.2.1. Data Enhancement
3.2.2. Prior Bounding Box Clustering
| Algorithm 1. K-means clustering process |
| Input: image1, …, imageN annotated data Output: 9 anchors of different widths and heights 1: Initially, 9 anchors given in COCO data set are selected as the clustering center, and the number of clustering centers is set as k = 9. 2: Calculate the distance between each target a in the data set and each cluster center b: 3: The class is divided according to the value of d. 4: repeat 5: until ) |
4. Experiment
4.1. Introduction to Data Sets
4.2. Model Structure Comparison Experiment
4.3. Comparative Experiment Based on Data
5. Conclusions
Author Contributions
Funding
Institutional Review Board Statement
Data Availability Statement
Acknowledgments
Conflicts of Interest
References
- Kisantal, M.; Wojna, Z.; Murawski, J.; Naruniec, J.; Cho, K. Augmentation for small object detection. arXiv 2019, arXiv:1902.07296. [Google Scholar]
- Liu, Y.; Sun, P.; Wergeles, N.; Shang, Y. A survey and performance evaluation of deep learning methods for small object detection. Expert Syst. Appl. 2021, 172, 114602. [Google Scholar] [CrossRef]
- Lin, T.Y.; Dollár, P.; Girshick, R.; He, K.; Hariharan, B.; Belongie, S. Feature Pyramid Networks for Object Detection. In Proceedings of the IEEE Conference on Computer Vision and Pattern Recognition, Honolulu, HI, USA, 21–26 July 2017; pp. 2117–2125. [Google Scholar]
- Bochkovskiy, A.; Wang, C.Y.; Liao, H.Y.M. Yolov4: Optimal speed and accuracy of object detection. arXiv 2020, arXiv:2004.10934. [Google Scholar]
- Cheng, G.; Yuan, X.; Yao, X.; Yan, K.; Zeng, Q.; Xie, X.; Han, J. Towards large-scale small object detection: Survey and benchmarks. arXiv 2022, arXiv:2207.14096. [Google Scholar] [CrossRef] [PubMed]
- Macqueen, J. Some Methods for Classification and Analysis of Multivariate Observations. In Proceedings of the 5th Berkeley Symposium on Mathematical Statistics and Probability, Berkley, CA, USA, 21 June–18 July 1965. [Google Scholar]
- Girshick, R.; Donahue, J.; Darrell, T.; Malik, J. Rich Feature Hierarchies for Accurate Object Detection and Semantic Segmentation. In Proceedings of the IEEE Conference on Computer Vision and Pattern Recognition, Columbus, OH, USA, 23–28 June 2014; pp. 580–587. [Google Scholar]
- He, K.; Zhang, X.; Ren, S.; Sun, J. Spatial pyramid pooling in deep convolutional networks for visual recognition. IEEE Trans. Pattern Anal. Mach. Intell. 2015, 37, 1904–1916. [Google Scholar] [CrossRef] [PubMed]
- Girshick, R. Fast r-cnn. In Proceedings of the IEEE International Conference on Computer Vision, Santiago, Chile, 7–13 December 2015; pp. 1440–1448. [Google Scholar]
- Ren, S.; He, K.; Girshick, R.; Sun, J. Faster r-cnn: Towards real-time object detection with region proposal networks. Adv. Neural Inf. Process. Syst. 2015, 28, 1137–1149. [Google Scholar] [CrossRef] [PubMed]
- Liu, W.; Anguelov, D.; Erhan, D.; Szegedy, C.; Reed, S.; Fu, C.Y.; Berg, A.C. Ssd: Single shot multibox detector. In Proceedings of the ECCV 2016: 14th European Conference on Computer Vision, Amsterdam, The Netherlands, 11–14 October 2016; Proceedings, Part I 14. Springer International Publishing: Berlin/Heidelberg, Germany, 2016; pp. 21–37. [Google Scholar]
- Redmon, J.; Farhadi, A. Yolov3: An incremental improvement. arXiv 2018, arXiv:1804.02767. [Google Scholar]
- Duan, K.; Bai, S.; Xie, L.; Qi, H.; Huang, Q.; Tian, Q. Centernet: Keypoint Triplets for Object Detection. In Proceedings of the IEEE/CVF International Conference on Computer Vision, Seoul, Republic of Korea, 27 October–2 November 2019; pp. 6569–6578. [Google Scholar]
- Zhu, C.; He, Y.; Savvides, M. Feature Selective Anchor-Free Module for Single-Shot Object Detection. In Proceedings of the IEEE/CVF Conference on Computer Vision and Pattern Recognition, Long Beach, CA, USA, 15–20 June 2019; pp. 840–849. [Google Scholar]
- Chen, Y.; Zhang, P.; Li, Z.; Li, Y.; Zhang, X.; Qi, L.; Sun, J.; Jia, J. Feedback-driven data provider for object detection. arXiv 2020, arXiv:2004.12432. [Google Scholar]
- Ghiasi, G.; Cui, Y.; Srinivas, A.; Qian, R.; Lin, T.Y.; Cubuk, E.D.; Le, Q.V.; Zoph, B. Simple Copy-Paste is a Strong Data Augmentation Method for Instance Segmentation. In Proceedings of the IEEE/CVF Conference on Computer Vision and Pattern Recognition, Nashville, TN, USA, 20–25 June 2021; pp. 2918–2928. [Google Scholar]
- Zhang, S.; Zhu, X.; Lei, Z.; Shi, H.; Wang, X.; Li, S.Z. Faceboxes: A CPU real-time face detector with high accuracy. In Proceedings of the 2017 IEEE International Joint Conference on Biometrics (IJCB), Denver, CO, USA, 1–4 October 2017; pp. 1–9. [Google Scholar]
- Zhang, S.; Zhu, X.; Lei, Z.; Shi, H.; Wang, X.; Li, S.Z. S3fd: Single Shot Scale-INVARIANT face Detector. In Proceedings of the IEEE International Conference on Computer Vision, Venice, Italy, 22–29 October 2017; pp. 192–201. [Google Scholar]
- Xu, C.; Wang, J.; Yang, W.; Yu, L. Dot distance for tiny object detection in aerial images. In Proceedings of the IEEE/CVF Conference on Computer Vision and Pattern Recognition, Nashville, TN, USA, 20–25 June 2021; pp. 1192–1201. [Google Scholar]
- Shannon, C.E. A mathematical theory of communication. Bell Syst. Tech. J. 1948, 27, 379–423. [Google Scholar] [CrossRef]
- Lin, T.Y.; Goyal, P.; Girshick, R.; He, K.; Dollár, P. Focal Loss for Dense Object Detection. In Proceedings of the IEEE International Conference on Computer Vision, Venice, Italy, 22–29 October 2017; pp. 2980–2988. [Google Scholar]
- Tan, M.; Pang, R.; Le, Q.V. Efficientdet: Scalable and Efficient Object Detection. In Proceedings of the IEEE/CVF Conference on Computer Vision and Pattern Recognition, Seattle, WA, USA, 13–19 June 2020; pp. 10781–10790. [Google Scholar]
- Liu, S.; Huang, D.; Wang, Y. Learning spatial fusion for single-shot object detection. arXiv 2019, arXiv:1911.09516. [Google Scholar]
- Qiao, S.; Chen, L.C.; Yuille, A. Detectors: Detecting Objects with Recursive Feature Pyramid and Switchable Atrous Convolution. In Proceedings of the IEEE/CVF Conference on Computer Vision and Pattern Recognition, Nashville, TN, USA, 20–25 June 2021; pp. 10213–10224. [Google Scholar]
- Ge, L.; Dan, D.; Li, H. An accurate and robust monitoring method of full-bridge traffic load distribution based on YOLO-v3 machine vision. Struct. Control. Health Monit. 2020, 27, e2636. [Google Scholar] [CrossRef]
- Ge, L.; Dan, D.; Koo, K.Y.; Chen, Y. An Improved System for Long-Term Monitoring of Full-Bridge Traffic Load Distribution on Long-Span Bridges. Structures 2023, 54, 1076–1089. [Google Scholar] [CrossRef]
- Lin, C.J.; Jhang, J.Y. Intelligent traffic-monitoring system based on YOLO and convolutional fuzzy neural networks. IEEE Access 2022, 10, 14120–14133. [Google Scholar] [CrossRef]
- Al Mudawi, N.; Qureshi, A.M.; Abdelhaq, M.; Alshahrani, A.; Alazeb, A.; Alonazi, M.; Algarni, A. Vehicle detection and classification via YOLOv8 and deep belief network over aerial image sequences. Sustainability 2023, 15, 14597. [Google Scholar] [CrossRef]







| Class | Person | Car | Reflector Cone | Throwing Objects | |
|---|---|---|---|---|---|
| Model | |||||
| YOLOv4 tiny | 69.40% | 82.28% | 66.92% | 90.47% | |
| PF-YOLOv4 tiny | 70.59% | 84.27% | 67.61% | 91.49% | |
| PF-YOLOv4 tiny-CBAM | 73.79% | 86.07% | 68.61% | 91.09% | |
| Item | mAP | FPS | |
|---|---|---|---|
| Model | |||
| YOLOv4 tiny | 60.68% | 93 | |
| PF-YOLOv4 tiny | 62.69% | 87 | |
| PF-YOLOv4 tiny-CBAM | 64.04% | 81 | |
| Class | Reflector Cone | Throwing Objects | |
|---|---|---|---|
| Model | |||
| YOLOv4 tiny | 66.92% | 90.47% | |
| PF-YOLOv4 tiny | 67.61% | 91.49% | |
| PF-YOLOv4 tiny-CBAM | 68.61% | 91.09% | |
| PF-YOLOv4 tiny + Copy-Paste | 68.41% | 92.54% | |
| PF-YOLOv4 tiny-CBAM + Copy-Paste | 69.32% | 91.98% | |
| Class | Person | Car | Reflector Cone | Throwing Objects | |
|---|---|---|---|---|---|
| Model | |||||
| YOLOv4 tiny | 69.40% | 82.28% | 66.92% | 90.47% | |
| PF-YOLOv4 tiny | 70.59% | 84.27% | 67.61% | 91.49% | |
| PF-YOLOv4 tiny-CBAM | 73.79% | 86.07% | 68.61% | 91.09% | |
| PF-YOLOv4 tiny + Copy-Paste + K-means | 73.79% | 86.73% | 69.41% | 92.14% | |
| PF-YOLOv4 tiny-CBAM +Copy-Paste + K-means | 76.99% | 89.05% | 70.32% | 91.58% | |
Disclaimer/Publisher’s Note: The statements, opinions and data contained in all publications are solely those of the individual author(s) and contributor(s) and not of MDPI and/or the editor(s). MDPI and/or the editor(s) disclaim responsibility for any injury to people or property resulting from any ideas, methods, instructions or products referred to in the content. |
© 2024 by the authors. Licensee MDPI, Basel, Switzerland. This article is an open access article distributed under the terms and conditions of the Creative Commons Attribution (CC BY) license (https://creativecommons.org/licenses/by/4.0/).
Share and Cite
Song, J.; Han, C.; Wu, C. A Small-Scale Object Detection Algorithm in Intelligent Transportation Scenarios. Entropy 2024, 26, 920. https://doi.org/10.3390/e26110920
Song J, Han C, Wu C. A Small-Scale Object Detection Algorithm in Intelligent Transportation Scenarios. Entropy. 2024; 26(11):920. https://doi.org/10.3390/e26110920
Chicago/Turabian StyleSong, Junzi, Chunyan Han, and Chenni Wu. 2024. "A Small-Scale Object Detection Algorithm in Intelligent Transportation Scenarios" Entropy 26, no. 11: 920. https://doi.org/10.3390/e26110920
APA StyleSong, J., Han, C., & Wu, C. (2024). A Small-Scale Object Detection Algorithm in Intelligent Transportation Scenarios. Entropy, 26(11), 920. https://doi.org/10.3390/e26110920
