Tsallis q-Statistics in Seismology
Abstract
1. Introduction
2. Non-Extensive Statistical Mechanics (NESM)
2.1. The Entropy
2.2. The Cumulative Distribution Function and the q-Gaussian Distribution
2.3. Tsallis q-Triplet
3. Non-Extensive Tsallis Theory in Seismology
3.1. The Sotolongo-Costa and Posadas Model for Earthquake Magnitudes
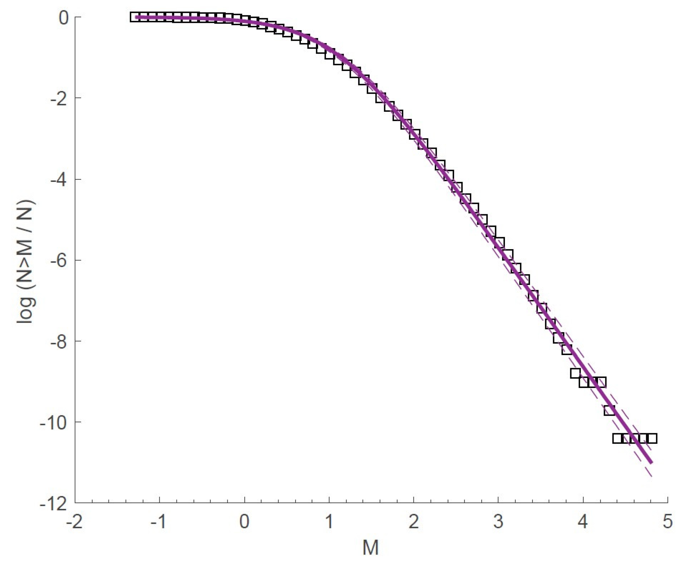
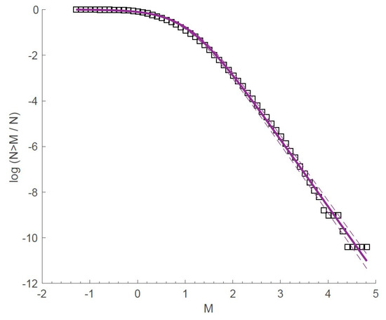
3.2. Frequency–Magnitude and Energy Distribution of Seismicity
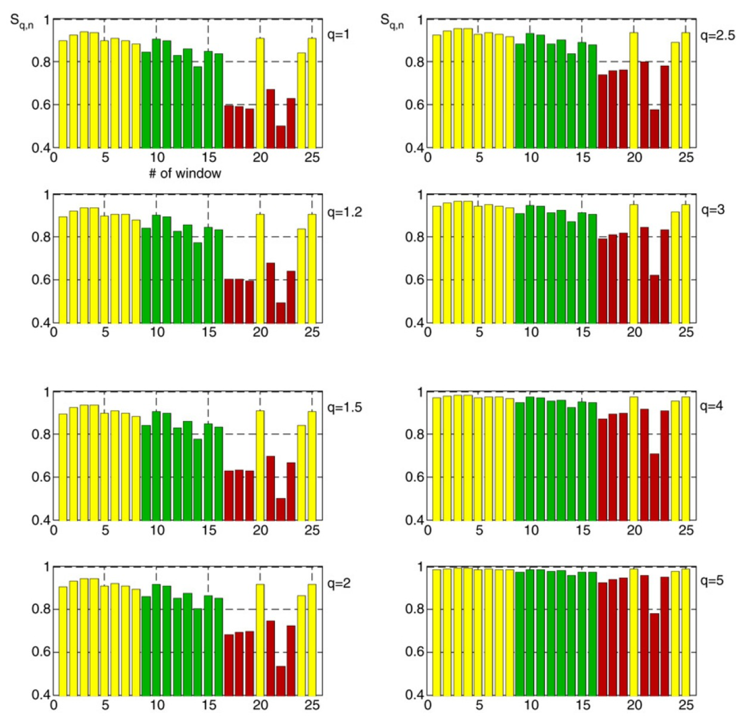
3.3. Temporal Variations of the Entropic Parameter
3.4. Space–Time Description of Seismicity
3.5. Plate Tectonics as a Sub-Extensive System
4. Non-Extensivity and Natural Time
5. Non-Extensivity in Precursory Electromagnetic Anomalies
6. Conclusions
Author Contributions
Funding
Institutional Review Board Statement
Informed Consent Statement
Data Availability Statement
Acknowledgments
Conflicts of Interest
References
- Telesca, L.; Lapenna, V.; Macchiato, M. Spatial variability of the time-correlated behaviour in Italian seismicity. Earth Planet. Sci. Lett. 2003, 212, 279–290. [Google Scholar] [CrossRef]
- Huang, Q. Seismicity changes prior to the Ms8.0 Wenchuan earthquake in Sichuan, China. Geophys. Res. Lett. 2008, 35, L23308. [Google Scholar] [CrossRef]
- Lennartz, S.; Livina, V.N.; Bunde, A.; Havlin, S. Long-term memory in earthquakes and the distribution of interoccurrence times. EPL 2008, 81, 69001. [Google Scholar] [CrossRef]
- Telesca, L.; Lovallo, M. Non-uniform scaling features in central Italy seismicity: A non-linear approach in investigating seismic patterns and detection of possible earthquake precursors. Geophys. Res. Lett. 2009, 36, L01308. [Google Scholar] [CrossRef]
- Lennartz, S.; Bunde, A.; Turcotte, D.L. Modelling seismic catalogues by cascade models: Do we need long-term magnitude correlations? Geophys. J. Int. 2011, 184, 1214–1222. [Google Scholar] [CrossRef]
- Huang, Q. Retrospective investigation of geophysical data possibly associated with the Ms8.0 Wenchuan earthquake in Sichuan, China. J. Asian Earth Sci. 2011, 41, 421–427. [Google Scholar] [CrossRef]
- Telesca, L. Maximum likelihood estimation of the nonextensive parameters of the earthquake cumulative magnitude distribution. Bull. Seismol. Soc. Am. 2012, 102, 886–891. [Google Scholar] [CrossRef]
- Holliday, J.R.; Rundle, J.B.; Turcotte, D.L.; Klein, W.; Tiampo, K.F.; Donnellan, A. Space-time clustering and correlations of major earthquakes. Phys. Rev. Lett. 2006, 97, 238501. [Google Scholar] [CrossRef]
- Turcotte, D.L. Fractals and Chaos in Geology and Geophysics; Cambridge University Press: Cambridge, UK, 1997. [Google Scholar]
- Vallianatos, F.; Papadakis, G.; Michas, G. Generalized statistical mechanics approaches to earthquakes and tectonics. Proc. R. Soc. A 2016, 472, 20160497. [Google Scholar] [CrossRef]
- Gutenberg, B.; Richter, C.F. Frequency of earthquakes in California. Bull. Seismol. Soc. Am. 1944, 34, 185–188. [Google Scholar] [CrossRef]
- Kanamori, H. Quantification of earthquakes. Nature 1978, 271, 411–414. [Google Scholar] [CrossRef]
- Kanamori, H. Theoretical basis of some empirical relations in seismology. Bull. Seismol. Soc. Am. 1975, 65, 1073–1095. [Google Scholar]
- Sing, S.K.; Havskov, J. On moment-magnitude scale. Bull. Seismol. Soc. Am. 1980, 70, 379–383. [Google Scholar] [CrossRef]
- Main, I.G.; Burton, P.W. Information theory and the earthquake frequency-magnitude distribution. Bull. Seismol. Soc. Am. 1984, 74, 1409–1426. [Google Scholar]
- Main, I.G.; Burton, P.W. Long-term earthquake recurrence constrained by tectonic seismic moment release rates. Bull. Seismol. Soc. Am. 1986, 76, 297–304. [Google Scholar] [CrossRef]
- Utsu, T.; Ogata, Y.; Matsu’ura, R.S. The centenary of the Omori formula for a decay law of aftershock activity. J. Phys. Earth 1995, 43, 1–33. [Google Scholar] [CrossRef]
- Rundle, J.B.; Turcotte, D.L.; Shcherbakov, R.; Klein, W.; Sammis, C. Statistical physics approach to understanding the multiscale dynamics of earthquake fault systems. Rev. Geophys. 2003, 41, 1019. [Google Scholar] [CrossRef]
- Friedrich, R.; Oeinke, J.; Sakimi, M.; Tabar, M.R.R. Approaching complexity by stochastic methods: From biological systems to turbulence. Phys. Rep. 2011, 506, 87–162. [Google Scholar] [CrossRef]
- Vallianatos, F.; Michas, G.; Papadakis, G. Nonextensive statistical seismology: An overview. In Complexity of Seismic Time Series; Chelidze, T., Vallianatos, F., Telesca, L., Eds.; Elsevier: Amsterdam, The Netherlands, 2018; pp. 25–59. [Google Scholar]
- Guglielmi, A.V. Omori’s law: A note on the history of geophysics. Phys.-Uspekhi 2017, 60, 319–324. [Google Scholar] [CrossRef]
- Abe, S.; Suzuki, N. Scale-free statistics of time interval between successive earthquakes. Physical A 2005, 350, 588–596. [Google Scholar] [CrossRef]
- Chelidze, T.; Matcharashvili, T. Complexity of seismic process: Measuring and applications—A review. Tectonophysics 2007, 431, 49–60. [Google Scholar] [CrossRef]
- Angulo, J.M.; Esquivel, F.J. Structural complexity in space-time seismic event data. Environ. Res. Risk Assess. 2014, 28, 1187–1206. [Google Scholar] [CrossRef]
- Chelidze, T. Complexity of seismic process: A mini-review. Int. J. Astron. Astrophys. 2017, 1, 00035. [Google Scholar]
- Tsallis, C. Possible generalization of Boltzmann-Gibbs statistics. J. Stat. Phys. 1988, 52, 479–487. [Google Scholar] [CrossRef]
- Curado, E.M.F.; Tsallis, C. Generalized statistical mechanics: Connection with thermodynamics. J. Phys. A Math. Gen. 1991, 24, L69–L72. [Google Scholar] [CrossRef]
- Tsallis, C. Introduction to Nonextensive Statistical Mechanics: Approaching a Complex World; Springer: Berlin, Germany, 2009. [Google Scholar]
- Tsallis, C. The nonadditive entropy Sq and its applications in physics and elsewhere: Some remarks. Entropy 2011, 13, 1765–1804. [Google Scholar] [CrossRef]
- Abe, S.; Okamoto, Y. Nonextensive Statistical Mechanics and Its Applications; Springer: Heidelberg, Germany, 2001. [Google Scholar]
- Vallianatos, F.; Benson, P.; Meredith, P.; Sammonds, P. Experimental evidence of a non-extensive statistical physical behavior of fracture in triaxially deformed Etna basalt using acoustic emissions. Europhys. Lett. 2012, 97, 58002. [Google Scholar] [CrossRef]
- Cartwright-Taylor, A.; Vallianatos, F.; Sammonds, P. Superstatistical view of stress-induced electric current fluctuations in rocks. Physical A 2014, 414, 368–377. [Google Scholar] [CrossRef]
- Abe, S.; Suzuki, N. Law for the distance between successive earthquakes. J. Geophys. Res. 2003, 108, 2113. [Google Scholar] [CrossRef]
- Papadakis, G.; Vallianatos, F.; Sammonds, P. Evidence of nonextensive statistical physics behavior of the Hellenic subduction zone seismicity. Tectonophysics 2013, 608, 1037–1048. [Google Scholar] [CrossRef]
- Vallianatos, F.; Sammonds, P. Evidence of nonextensive statistical physics of the lithospheric instability approaching the 2004 Sumatran-Andaman and 2011 Honshu mega-earthquakes. Tectonophysics 2013, 590, 52–58. [Google Scholar] [CrossRef]
- Sotolongo-Costa, O.; Posadas, A. Fragment-asperity interaction model for earthquakes. Phys. Rev. Lett. 2004, 92, 048501. [Google Scholar] [CrossRef]
- Telesca, L. Tsallis-based nonextensive analysis of the southern California seismicity. Entropy 2011, 13, 1267–1280. [Google Scholar] [CrossRef]
- Darooneh, A.M.; Mehri, A. A nonextensive modification of the Gutenberg-Richter law: q-stretched exponential form. Physical A 2010, 389, 509–514. [Google Scholar] [CrossRef]
- Michas, G.; Papadakis, G.; Vallianatos, F. A non-extensive approach in investigating Greek seismicity. Bull. Geophys. Soc. Greece 2013, 47, 1177–1184. [Google Scholar] [CrossRef]
- Tzanis, A.; Vallianatos, F.; Efstathiou, A. Multidimensional earthquake frequency distributions consistent with non-extensive statistical physics: The interdependence of magnitude, interevent time and interevent distance in North Carolina. Bull. Geophys. Soc. Greece 2013, 47, 1326–1337. [Google Scholar] [CrossRef]
- Chochlaki, K.; Michas, G.; Vallianatos, F. Complexity of the Yellowstone Park volcanic field seismicity in terms of Tsallis entropy. Entropy 2018, 20, 721. [Google Scholar] [CrossRef] [PubMed]
- Sarlis, N.V.; Skordas, E.S.; Vorotsos, P.A. Nonextensivity and natural time: The case of seismicity. Phys. Rev. E 2010, 82, 021110. [Google Scholar] [CrossRef]
- Kalimeri, M.; Papadimitriou, C.; Balasis, G.; Eftaxias, K. Dynamical complexity detection in pre-seismic emissions using nonadditive Tsallis entropy. Physical A 2008, 387, 1161–1172. [Google Scholar] [CrossRef]
- Vallianatos, F.; Michas, G.; Papadakis, G. A description of seismicity based on non-extensive statistical physics: A review. In Earthquakes and Their Impact on Society; D’Amico, S., Ed.; Springer Natural Hazards; Springer: Berlin, Germany, 2015; pp. 1–41. [Google Scholar]
- Tsallis, C. Nonadditive entropy and nonextensive statistical mechanics—An overview after 20 years. Braz. J. Phys. 2009, 39, 337–356. [Google Scholar] [CrossRef]
- Tsallis, C.; Tirnakli, U. Nonadditive entropy and nonextensive statistical mechanics—Some central concepts and recent applications. J. Phys. Conf. Ser. 2010, 201, 012001. [Google Scholar] [CrossRef]
- Tsallis, C. What should a statistical mechanics satisfy to reflect nature? Physical D 2004, 193, 3–34. [Google Scholar] [CrossRef]
- Du, J. Property of Tsallis entropy and principle of entropy increase. Bull. Astron. Soc. India 2007, 35, 691–696. [Google Scholar]
- Vallianatos, F. A non-extensive approach to risk assessment. Nat. Hazards Earth Syst. Sci. 2009, 9, 211–216. [Google Scholar] [CrossRef]
- Abe, S.; Rajagopal, A.K. Microcanonical foundation for systems with power-law distributions. J. Phys. A 2000, 33, 8733–8738. [Google Scholar] [CrossRef]
- Vallianatos, F. On the non-extensivity in Mars geological faults. Europhys. Lett. 2013, 102, 28006. [Google Scholar] [CrossRef]
- Wada, T.; Scarfone, A.M. Connection between Tsallis’ formalisms employing the standard linear average energy and one employing the normalized q-average energy. Phys. Lett. A 2005, 335, 351–362. [Google Scholar] [CrossRef]
- Ferri, G.L.; Martínez, S.; Plastino, A. Equivalence of the four versions of Tsallis’s statistics. J. Stat. Mech. Theor. Exp. 2005, 2005, P04009. [Google Scholar] [CrossRef]
- Picoli, S.; Mendes, R.S.; Malacarne, L.C.; Santos, R.P.B. q-distributions in complex systems: A brief review. Braz. J. Phys. 2009, 39, 468–474. [Google Scholar] [CrossRef]
- Michas, G.; Vallianatos, F.; Sammonds, P. Non-extensivity and long-range correlations in the earthquake activity at the West Corinth rift (Greece). Nonlinear Process. Geophys. 2013, 20, 713–724. [Google Scholar] [CrossRef]
- Tsallis, C.; Brigatti, E. Nonextensive statistical mechanics: A brief introduction. Contin. Mech. Termodyn. 2004, 16, 223–235. [Google Scholar] [CrossRef]
- Tsallis, C. Dynamical scenario for nonextensive statistical mechanics. Phys. A Stat. Mech. Appl. 2004, 340, 1–10. [Google Scholar] [CrossRef]
- Abe, S.; Tirnakli, U.; Varotsos, P.A. Complexity of seismicity and nonextensive statistics. Europhys. News 2005, 36, 206–208. [Google Scholar] [CrossRef]
- Tsallis, C. Entropic nonextensivity: A periodic measure of complexity. Chaos Soliton Fract 2002, 13, 371–391. [Google Scholar] [CrossRef]
- Sornette, D. Critical Phenomena in Natural Sciences; Springer: Heidelberg, Germany, 2006. [Google Scholar]
- Silva, R.; Franca, G.S.; Vilar, C.S.; Alcaniz, J.S. Nonextensive models for earthquakes. Phys. Rev. E 2006, 73, 026102. [Google Scholar] [CrossRef] [PubMed]
- Telesca, L. Analysis of Italian seismicity by using a nonextensive approach. Tectonophysics 2010, 494, 155–162. [Google Scholar] [CrossRef]
- Telesca, L. Nonextensive analysis of seismic sequences. Physical A 2010, 389, 1911–1914. [Google Scholar] [CrossRef]
- Matcharashvili, T.; Chelidze, T.; Javakhishvili, Z.; Jorjiashvili, N.; Fra Paleo, U. Non-extensive statistical analysis of seismicity in the area of Javakheti, Georgia. Comput. Geosci. 2011, 37, 1627–1632. [Google Scholar] [CrossRef]
- Valverde-Esparza, S.M.; Ramírez-Rojas, A.; Flores-Márquez, E.L.; Telesca, L. Non-extensivity analysis of seismicity within four subduction regions in Mexico. Acta Geophys. 2012, 60, 833–845. [Google Scholar] [CrossRef]
- Papadakis, G.; Vallianatos, F.; Sammonds, P. A nonextensive statistical physics analysis of the 1995 Kobe, Japan earthquake. Pure Appl. Geophys. 2015, 172, 1923–1931. [Google Scholar] [CrossRef]
- Papadakis, G.; Vallianatos, F.; Sammonds, P. Non-extensive statistical physics applied to heat flow and the earthquake frequency-magnitude distribution in Greece. Physical A 2016, 456, 135–144. [Google Scholar] [CrossRef]
- Antonopoulos, C.G.; Michas, G.; Vallianatos, F. Evidence of q-exponential statistics in Greek seismicity. Physical A 2014, 409, 71–77. [Google Scholar] [CrossRef]
- Efstathiou, A.; Tzanis, A.; Vallianatos, F. Evidence of non extensivity in the evolution of seismicity along the San Andreas fault, California, USA: An approach based on Tsallis statistical physics. Phys. Chem. Earth 2015, 85–86, 56–68. [Google Scholar] [CrossRef]
- Telesca, L.; Chen, C.C. Nonextensive analysis of crustal seismicity in Taiwan. Nat. Hazards Earth Syst. Sci. 2010, 10, 1293–1297. [Google Scholar] [CrossRef]
- Vallianatos, F.; Michas, G.; Papadakis, G.; Tzanis, A. Evidence of non-extensivity in the seismicity observed during the 2011–2012 unrest at the Santorini volcanic complex, Greece. Nat. Hazards Earth Syst. Sci. 2013, 13, 177–185. [Google Scholar] [CrossRef]
- Vilar, C.S.; Franca, G.S.; Silva, R.; Alcaniz, J.S. Nonextensivity in geological faults? Physical A 2007, 377, 285–290. [Google Scholar] [CrossRef]
- Telesca, L. A non-extensive approach in investigating the seismicity of L’Aquila area (central Italy), struck by the 6 April 2009 earthquake (ML = 5.8). Terra Nova 2010, 22, 87–93. [Google Scholar] [CrossRef]
- Vallianatos, F.; Michas, G.; Papadakis, G. Non-extensive and natural time analysis of seismicity before the MW6.4, October 12, 2013 earthquake in the south west segment of the Hellenic arc. Physical A 2014, 414, 163–173. [Google Scholar] [CrossRef]
- Papadakis, G.; Vallianatos, F. Non-extensive statistical physics analysis of earthquake magnitude sequences in North Aegean Trough, Greece. Acta Geophys. 2017, 65, 555–563. [Google Scholar] [CrossRef]
- Zöller, G.; Hainzl, S.; Kurths, J. Observation of growing correlation length as an indicator for critical point behavior prior to large earthquakes. J. Geophys. Res. 2001, 106, 2167–2176. [Google Scholar] [CrossRef]
- Zöller, G.; Hainzl, S. A systematic spatiotemporal test of the critical point hypothesis for large earthquakes. Geophys. Res. Lett. 2002, 29, 53-1–53-4. [Google Scholar] [CrossRef]
- Tsekouras, G.A.; Tsallis, C. Generalized entropy arising from a distribution of q indices. Phys. Rev. E 2005, 71, 046144. [Google Scholar] [CrossRef] [PubMed]
- Alexandridis, A.; Chondrodima, E.; Efthimiou, E.; Papadakis, G.; Vallianatos, F.; Triantis, D. Large earthquake occurrence estimation based on radial basis function neural network. IEEE Trans. Geosci. Remote Sens. 2014, 52, 5443–5453. [Google Scholar] [CrossRef]
- Mosavi, M.R.; Kavei, M.; Shabani, M.; Khani, Y.H. Interevent times estimation of major and continuous earthquakes in Hormozgan region base on radial basis function neural network. Geod. Geodyn. 2016, 7, 64–75. [Google Scholar] [CrossRef]
- Batac, R.C.; Kantz, H. Observing spatio-temporal clustering and separation using interevent distributions of regional earthquakes. Nonlinear Process. Geophys. 2014, 21, 735–744. [Google Scholar] [CrossRef]
- Kagan, Y.Y.; Knopoff, L. Spatial distribution of earthquakes: The two-point correlation function. Geophys. J. R. Astron. Soc. 1980, 62, 303–320. [Google Scholar] [CrossRef]
- Vallianatos, F.; Michas, G.; Papadakis, G.; Sammonds, P. A non-extensive statistical physics view to the spatiotemporal properties of the June 1995, Aigion earthquake (M6.2) aftershock sequence (West Corinth rift, Greece). Acta Geophys. 2012, 60, 758–768. [Google Scholar] [CrossRef]
- Hainzl, S.; Scherbaum, F.; Beauval, C. Estimating background activity based on interevent-time distribution. Bull. Seismol. Soc. Am. 2006, 96, 313–320. [Google Scholar] [CrossRef]
- Corral, A. Long-term clustering, scaling, and universality in temporal occurrence of earthquakes. Phys. Rev. Lett. 2004, 92, 108501. [Google Scholar] [CrossRef]
- Queirós, S.M.D. On the emergence of a generalized gamma distribution. Application to traded volume in financial markets. Europhys. Lett. 2005, 71, 339–345. [Google Scholar] [CrossRef]
- Telesca, L.; Lapenna, V.; Vallianatos, F. Monofractal and multifractal approaches in investigating scaling properties in temporal patterns of the 1983–2000 seismicity in the western Corinth graben, Greece. Phys. Earth Planet. Inter. 2002, 131, 63–79. [Google Scholar] [CrossRef]
- Vallianatos, F.; Karakostas, V.; Papadimitriou, E. A non-extensive statistical physics view in the spatiotemporal properties of the 2003 (Mw6.2) Lefkada, Ionian Island Greece, aftershock sequence. Pure Appl. Geophys. 2014, 171, 1343–1354. [Google Scholar] [CrossRef]
- Ludescher, J.; Tsallis, C.; Bunde, A. Universal behaviour of interoccurrence times between losses in financial markets: An analytical description. Europhys. Lett. 2011, 95, 68002. [Google Scholar] [CrossRef]
- Husen, S.; Wiemer, S.; Smith, R.B. Remotely triggered seismicity in the Yellowstone National Park region by the 2002 Mw 7.9 Denali Fault earthquake, Alaska. Bull. Seismol. Soc. Am. 2011, 94, 317–331. [Google Scholar] [CrossRef]
- Vallianatos, F.; Sammonds, P. Is plate tectonics a case of non-extensive thermodynamics? Physical A 2010, 389, 4989–4993. [Google Scholar] [CrossRef]
- McKenzie, D.P.; Parker, R.L. The North Pacific: An example of tectonics on a sphere. Nature 1967, 216, 1276–1280. [Google Scholar] [CrossRef]
- Bird, P. An updated digital model of plate boundaries. Geochem. Geophys. Geosyst. 2003, 4, 1027. [Google Scholar] [CrossRef]
- Scholz, C.H.; Mandelbrot, B.B. (Eds.) Fractals in Geophysics; Birkhäuser: Basel, Switzerland, 1989. [Google Scholar]
- Anderson, D.L. How many plates? Geology 2002, 30, 411–414. [Google Scholar] [CrossRef]
- Varotsos, P.A.; Sarlis, N.V.; Skordas, E.S. Spatio-temporal complexity aspects on the interrelation between seismic electric signals and seismicity. Pract. Athens Acad. 2001, 76, 294–321. [Google Scholar]
- Varotsos, P.A.; Sarlis, N.V.; Skordas, E.S. Long-range correlations in the electric signals that precede rupture. Phys. Rev. E 2002, 66, 011902. [Google Scholar] [CrossRef]
- Varotsos, P.A.; Sarlis, N.V.; Skordas, E.S. Seismic electric signals and seismicity: On a tentative interrelation between their spectral content. Acta Geophys. Pol. 2002, 50, 338–354. [Google Scholar]
- Varotsos, P.A.; Sarlis, N.V.; Skordas, E.S. Long-range correlations in the electric signals that precede rupture: Further investigations. Phys. Rev. E 2003, 67, 021109. [Google Scholar] [CrossRef] [PubMed]
- Varotsos, P.A.; Sarlis, N.V.; Skordas, E.S. Attempts to distinguish electric signals of a dichotomous nature. Phys. Rev. E 2003, 68, 031106. [Google Scholar] [CrossRef] [PubMed]
- Potirakis, S.M.; Asano, T.; Hayakawa, M. Criticality analysis of the lower ionosphere perturbations prior to the 2016 Kumamoto (Japan) earthquakes based on VLF electromagnetic wave propagation data observed at multiple stations. Entropy 2018, 20, 199. [Google Scholar] [CrossRef] [PubMed]
- Potirakis, S.M.; Schekotov, A.; Asano, T.; Hayakawa, M. Natural time analysis on the ultra-low frequency magnetic field variations prior to the 2016 Kumamoto (Japan) earthquakes. J. Asian Earth Sci. 2018, 154, 419–427. [Google Scholar] [CrossRef]
- Varotsos, P.A.; Sarlis, N.V.; Skordas, E.S.; Tanaka, H.K.; Lazaridou, M.S. Attempt to distinguish long-range temporal correlations from the statistics of the increments by natural time analysis. Phys. Rev. E 2006, 74, 021123. [Google Scholar] [CrossRef]
- Peng, C.-K.; Buldyrev, S.V.; Havlin, S.; Simons, M.; Stanley, H.E.; Goldberger, A.L. Mosaic organization of DNA nucleotides. Phys. Rev. E 1994, 49, 1685–1689. [Google Scholar] [CrossRef]
- Taqqu, M.S.; Teverovsky, V.; Willinger, W. Estimators for long-range dependence: An empirical study. Fractals 1995, 03, 785–798. [Google Scholar] [CrossRef]
- Bashan, A.; Bartsch, R.; Kantelhardt, J.W.; Havlin, S. Comparison of detrending methods for fluctuation analysis. Physical A 2008, 387, 5080–5090. [Google Scholar] [CrossRef]
- Ma, Q.D.Y.; Bartsch, R.P.; Bernaola-Galván, P.; Yoneyama, M.; Ivanov, P.C. Effect of extreme data loss on long-range correlated and anticorrelated signals quantified by detrended fluctuation analysis. Phys. Rev. E 2010, 81, 031101. [Google Scholar] [CrossRef]
- Varotsos, P.A.; Sarlis, N.V.; Tanaka, H.K.; Skordas, E.S. Similarity of fluctuations in correlated systems: The case of seismicity. Phys. Rev. E 2005, 72, 041103. [Google Scholar] [CrossRef] [PubMed]
- Ramírez-Rojas, A.; Flores-Márquez, E. Order parameter analysis of seismicity of the Mexican Pacific coast. Physical A 2013, 392, 2507–2512. [Google Scholar] [CrossRef]
- Varotsos, P.A.; Sarlis, N.V.; Skordas, E.S. Tsallis entropy index q and the complexity measure of seismicity in natural time under time reversal before the M9 Tohoku earthquake in 2011. Entropy 2018, 20, 757. [Google Scholar] [CrossRef]
- Varotsos, P.A.; Sarlis, N.V.; Skordas, E.S.; Lazaridou, M.S. Fluctuations, under time reversal, of the natural time and the entropy distinguish similar looking electric signals of different dynamics. J. Appl. Phys. 2008, 103, 014906. [Google Scholar] [CrossRef]
- Kapiris, P.; Eftaxias, K.; Chelidze, T. The electromagnetic signature of prefracture criticality in heterogeneous media. Phys. Rev. Lett. 2004, 92, 065702. [Google Scholar] [CrossRef]
- Contoyiannis, Y.; Kapiris, P.; Eftaxias, K. A monitoring of pre-seismic phase from its electromagnetic precursors. Phys. Rev. E 2005, 71, 061123. [Google Scholar] [CrossRef]
- Karamanos, K.; Dakopoulos, D.; Aloupis, K.; Paratzakis, A.; Athanasopoulou, L.; Nikolopoulos, S.; Kapiris, P.; Eftaxias, K. Study of pre-seismic electromagnetic signals in terms of complexity. Phys. Rev. E 2006, 74, 016104. [Google Scholar] [CrossRef]
- Eftaxias, K.; Sgrigna, V.; Chelidze, T. Mechanical and electromagnetic phenomena accompanying pre-seismic deformation: From laboratory to geophysical scale. Tectonophysics 2007, 431, 1–5. [Google Scholar] [CrossRef]
- Contoyiannis, Y.F.; Eftaxias, K. Tsallis and Levy statistics in the preparation of an earthquake. Nonlinear Process. Geophys. 2008, 15, 379–388. [Google Scholar] [CrossRef]
- Alemany, P.; Zanette, D. Fractal random walks from a variational formalism for Tsallis entropies. Phys. Rev. E 1994, 49, R956–R958. [Google Scholar] [CrossRef]
- Buiatti, M.; Grigolini, P.; Montagnini, A. Dynamic approach to the thermodynamics of superdiffusion. Phys. Rev. E 1999, 82, 3383–3387. [Google Scholar] [CrossRef]
- Contoyiannis, Y.; Diakonos, F.; Malakis, A. Intermittent dynamics of critical fluctuations. Phys. Rev. Lett. 2002, 80, 035701. [Google Scholar] [CrossRef] [PubMed]
- Schuster, H.G.; Just, W. Deterministic Chaos: An Introduction; Wiley: New York, NY, USA, 2006. [Google Scholar]











Disclaimer/Publisher’s Note: The statements, opinions and data contained in all publications are solely those of the individual author(s) and contributor(s) and not of MDPI and/or the editor(s). MDPI and/or the editor(s) disclaim responsibility for any injury to people or property resulting from any ideas, methods, instructions or products referred to in the content. |
© 2023 by the authors. Licensee MDPI, Basel, Switzerland. This article is an open access article distributed under the terms and conditions of the Creative Commons Attribution (CC BY) license (https://creativecommons.org/licenses/by/4.0/).
Share and Cite
Sigalotti, L.D.G.; Ramírez-Rojas, A.; Vargas, C.A. Tsallis q-Statistics in Seismology. Entropy 2023, 25, 408. https://doi.org/10.3390/e25030408
Sigalotti LDG, Ramírez-Rojas A, Vargas CA. Tsallis q-Statistics in Seismology. Entropy. 2023; 25(3):408. https://doi.org/10.3390/e25030408
Chicago/Turabian StyleSigalotti, Leonardo Di G., Alejandro Ramírez-Rojas, and Carlos A. Vargas. 2023. "Tsallis q-Statistics in Seismology" Entropy 25, no. 3: 408. https://doi.org/10.3390/e25030408
APA StyleSigalotti, L. D. G., Ramírez-Rojas, A., & Vargas, C. A. (2023). Tsallis q-Statistics in Seismology. Entropy, 25(3), 408. https://doi.org/10.3390/e25030408

