Image Entropy-Based Interface Evaluation Method for Nuclear Power Plants
Abstract
:1. Introduction
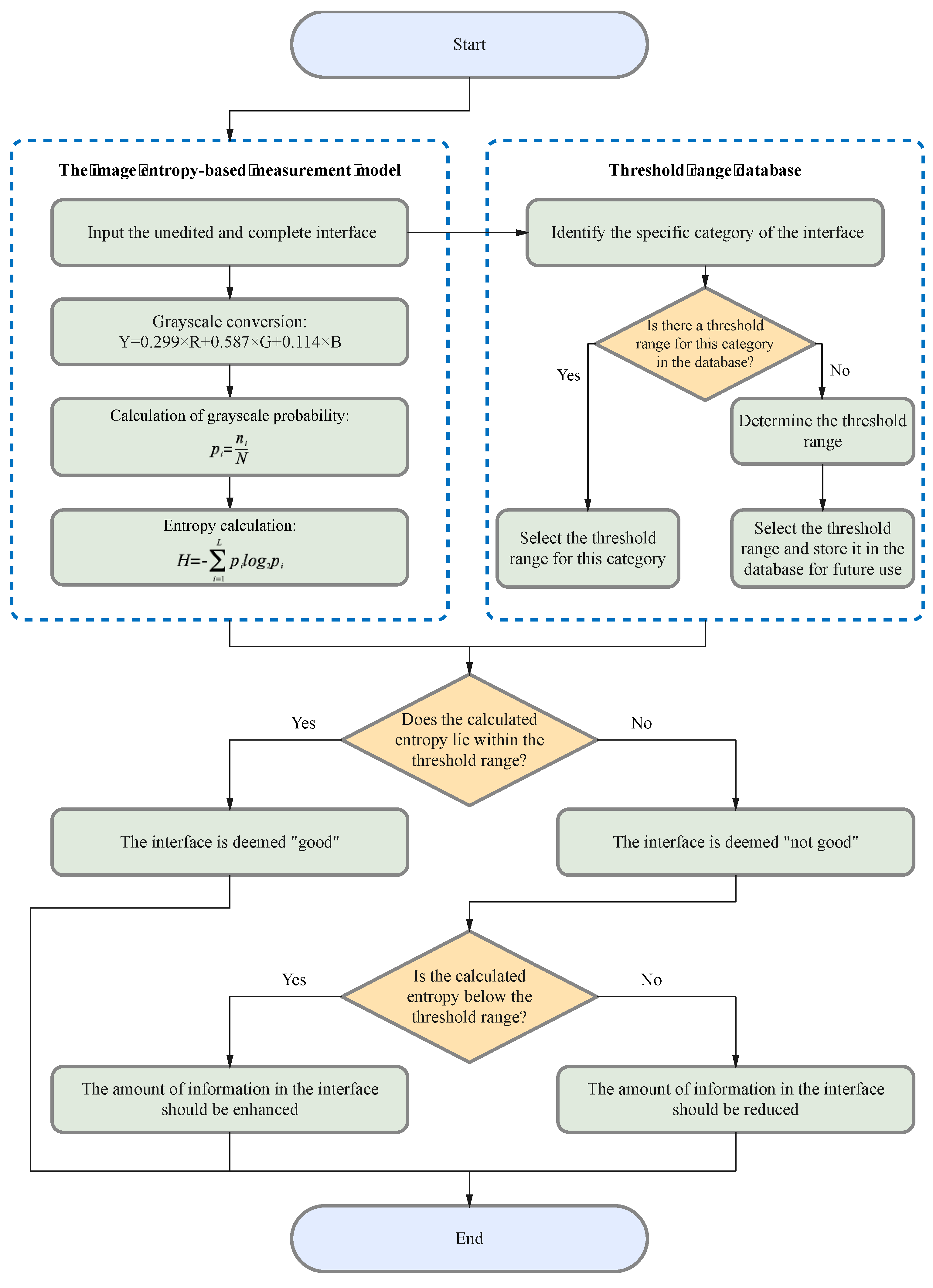
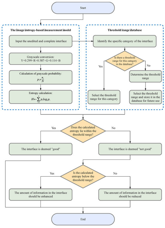
2. Interface Information Measurement Model
2.1. Measuring the Amount of Information
2.2. Image Entropy-Based Measurement Model
2.2.1. Grayscale Conversion
2.2.2. Calculation of Grayscale Probability
2.2.3. Entropy Calculation
3. Evaluation Method
3.1. Evaluation Procedure
3.2. Determination of Threshold Range
3.3. Application of the Evaluation Method: An Illustrative Example
3.3.1. Determination of the Threshold Range for the Interface
3.3.2. Conducting the Evaluation of the Interface
4. Validation of the Evaluation Method
4.1. Evaluation Using the Proposed Method
4.2. Evaluation Using the Experimental Method
4.3. Comparative Analysis of Results
5. Conclusions
Author Contributions
Funding
Data Availability Statement
Conflicts of Interest
Appendix A
| Interface Number | P1 | P2 | P3 | P4 | P5 | P6 |
| 1 | 0.12 | 0.18 | 0.13 | 0.14 | 0.17 | 0.20 |
| 2 | 0.13 | 0.17 | 0.14 | 0.17 | 0.18 | 0.16 |
| 3 | 0.14 | 0.23 | 0.26 | 0.28 | 0.27 | 0.28 |
| 4 | 0.38 | 0.32 | 0.27 | 0.32 | 0.25 | 0.30 |
| 5 | 0.16 | 0.14 | 0.19 | 0.12 | 0.09 | 0.17 |
| 6 | 0.13 | 0.13 | 0.13 | 0.13 | 0.16 | 0.16 |
| 7 | 0.39 | 0.48 | 0.36 | 0.24 | 0.38 | 0.23 |
| 8 | 0.18 | 0.19 | 0.20 | 0.22 | 0.23 | 0.18 |
| 9 | 0.19 | 0.18 | 0.08 | 0.15 | 0.19 | 0.18 |
| 10 | 0.37 | 0.34 | 0.18 | 0.27 | 0.35 | 0.25 |
| 11 | 0.19 | 0.20 | 0.18 | 0.19 | 0.19 | 0.19 |
| 12 | 0.12 | 0.18 | 0.08 | 0.09 | 0.13 | 0.18 |
| 13 | 0.27 | 0.27 | 0.28 | 0.23 | 0.15 | 0.20 |
| 14 | 0.22 | 0.29 | 0.20 | 0.19 | 0.30 | 0.27 |
| Interface Number | P7 | P8 | P9 | P10 | P11 | P12 |
| 1 | 0.16 | 0.18 | 0.14 | 0.14 | 0.19 | 0.22 |
| 2 | 0.21 | 0.25 | 0.13 | 0.12 | 0.16 | 0.23 |
| 3 | 0.29 | 0.26 | 0.30 | 0.33 | 0.37 | 0.28 |
| 4 | 0.29 | 0.40 | 0.23 | 0.22 | 0.29 | 0.40 |
| 5 | 0.07 | 0.18 | 0.15 | 0.11 | 0.15 | 0.18 |
| 6 | 0.21 | 0.18 | 0.15 | 0.11 | 0.14 | 0.15 |
| 7 | 0.33 | 0.48 | 0.39 | 0.34 | 0.43 | 0.55 |
| 8 | 0.23 | 0.14 | 0.26 | 0.25 | 0.33 | 0.26 |
| 9 | 0.24 | 0.25 | 0.17 | 0.25 | 0.19 | 0.21 |
| 10 | 0.27 | 0.14 | 0.20 | 0.20 | 0.31 | 0.39 |
| 11 | 0.15 | 0.19 | 0.15 | 0.15 | 0.17 | 0.19 |
| 12 | 0.18 | 0.20 | 0.15 | 0.19 | 0.18 | 0.15 |
| 13 | 0.24 | 0.31 | 0.27 | 0.25 | 0.29 | 0.25 |
| 14 | 0.22 | 0.27 | 0.28 | 0.26 | 0.32 | 0.30 |
| Interface Number | P13 | P14 | P15 | P16 | P17 | P18 |
| 1 | 0.16 | 0.23 | 0.23 | 0.18 | 0.21 | 0.26 |
| 2 | 0.19 | 0.27 | 0.24 | 0.19 | 0.23 | 0.23 |
| 3 | 0.33 | 0.37 | 0.32 | 0.32 | 0.43 | 0.43 |
| 4 | 0.25 | 0.31 | 0.40 | 0.29 | 0.33 | 0.35 |
| 5 | 0.17 | 0.20 | 0.24 | 0.13 | 0.20 | 0.19 |
| 6 | 0.12 | 0.13 | 0.27 | 0.13 | 0.27 | 0.20 |
| 7 | 0.42 | 0.37 | 0.52 | 0.34 | 0.39 | 0.42 |
| 8 | 0.28 | 0.25 | 0.20 | 0.23 | 0.32 | 0.32 |
| 9 | 0.16 | 0.12 | 0.25 | 0.26 | 0.30 | 0.31 |
| 10 | 0.22 | 0.27 | 0.19 | 0.22 | 0.33 | 0.29 |
| 11 | 0.16 | 0.21 | 0.21 | 0.16 | 0.22 | 0.27 |
| 12 | 0.17 | 0.19 | 0.20 | 0.27 | 0.30 | 0.29 |
| 13 | 0.30 | 0.25 | 0.32 | 0.24 | 0.34 | 0.38 |
| 14 | 0.26 | 0.21 | 0.29 | 0.27 | 0.34 | 0.40 |
| Interface Number | P19 | P20 | P21 | P22 | P23 | P24 |
| 1 | 0.15 | 0.20 | 0.20 | 0.19 | 0.16 | 0.13 |
| 2 | 0.18 | 0.23 | 0.18 | 0.22 | 0.19 | 0.25 |
| 3 | 0.27 | 0.30 | 0.27 | 0.35 | 0.26 | 0.34 |
| 4 | 0.25 | 0.54 | 0.29 | 0.33 | 0.24 | 0.28 |
| 5 | 0.12 | 0.35 | 0.10 | 0.12 | 0.13 | 0.13 |
| 6 | 0.18 | 0.21 | 0.12 | 0.18 | 0.15 | 0.15 |
| 7 | 0.38 | 0.44 | 0.38 | 0.48 | 0.37 | 0.35 |
| 8 | 0.29 | 0.33 | 0.24 | 0.24 | 0.20 | 0.27 |
| 9 | 0.18 | 0.34 | 0.27 | 0.20 | 0.18 | 0.22 |
| 10 | 0.32 | 0.41 | 0.18 | 0.40 | 0.35 | 0.20 |
| 11 | 0.22 | 0.28 | 0.16 | 0.23 | 0.18 | 0.20 |
| 12 | 0.17 | 0.22 | 0.18 | 0.16 | 0.15 | 0.12 |
| 13 | 0.18 | 0.26 | 0.23 | 0.18 | 0.19 | 0.30 |
| 14 | 0.35 | 0.33 | 0.24 | 0.37 | 0.33 | 0.23 |
| Interface Number | P25 | P26 | P27 | P28 | P29 | P30 |
| 1 | 0.23 | 0.20 | 0.25 | 0.20 | 0.23 | 0.22 |
| 2 | 0.23 | 0.23 | 0.28 | 0.25 | 0.26 | 0.25 |
| 3 | 0.32 | 0.35 | 0.39 | 0.26 | 0.48 | 0.39 |
| 4 | 0.29 | 0.32 | 0.33 | 0.39 | 0.50 | 0.34 |
| 5 | 0.17 | 0.13 | 0.20 | 0.28 | 0.19 | 0.11 |
| 6 | 0.24 | 0.22 | 0.17 | 0.20 | 0.16 | 0.22 |
| 7 | 0.48 | 0.47 | 0.39 | 0.43 | 0.43 | 0.47 |
| 8 | 0.27 | 0.33 | 0.27 | 0.30 | 0.39 | 0.30 |
| 9 | 0.21 | 0.18 | 0.12 | 0.33 | 0.22 | 0.25 |
| 10 | 0.41 | 0.45 | 0.29 | 0.40 | 0.39 | 0.42 |
| 11 | 0.25 | 0.23 | 0.22 | 0.27 | 0.23 | 0.27 |
| 12 | 0.20 | 0.15 | 0.19 | 0.22 | 0.15 | 0.18 |
| 13 | 0.19 | 0.18 | 0.25 | 0.28 | 0.40 | 0.21 |
| 14 | 0.35 | 0.45 | 0.22 | 0.24 | 0.30 | 0.39 |
References
- Li, P.-C.; Zhang, L.; Dai, L.-C.; Li, X.-F.; Jiang, Y. A new organization-oriented technique of human error analysis in digital NPPs: Model and classification framework. Ann. Nucl. Energy 2018, 120, 48–61. [Google Scholar] [CrossRef]
- Jiang, J.; Wang, Y.; Zhang, L.; Wu, D.; Li, M.; Xie, T.; Li, P.; Dai, L.; Li, P.; Shi, X.; et al. A cognitive reliability model research for complex digital human-computer interface of industrial system. Saf. Sci. 2018, 108, 196–202. [Google Scholar] [CrossRef]
- Li, Y.; Song, F.; Liu, Y.; Wang, Y.; Ma, X. Relevance of emotional conflict and gender differences in the cognitive tasks of digital interface layouts using NIRS technology. IEEE Access 2021, 9, 17382–17391. [Google Scholar] [CrossRef]
- Takaoka, S.; Kaizuka, T.; Yang, B.; Nakano, K. Evaluation of interfaces presenting information to a person in terms of visual fields and the amount of information provided. Mech. Eng. J. 2020, 7, 19–00572. [Google Scholar] [CrossRef]
- Badham, S.P.; Hamilton, C.A. Influences of complexity on decision making in young and older adults. Eur. J. Psychol. 2020, 16, 280–299. [Google Scholar] [CrossRef] [PubMed]
- Cristín, J.; Méndez, V.; Campos, D. Informational Entropy Threshold as a Physical Mechanism for Explaining Tree-like Decision Making in Humans. Entropy 2022, 24, 1819. [Google Scholar] [CrossRef] [PubMed]
- van Zon, N.C.; Borst, C.; Pool, D.M.; van Paassen, M.M. Touchscreens for aircraft navigation tasks: Comparing accuracy and throughput of three flight deck interfaces using Fitts’ law. Hum. Factors 2020, 62, 897–908. [Google Scholar] [CrossRef] [PubMed]
- Deng, L.; Deng, F.; Wang, G. Application of artificial bee colony algorithm and back propagation neural network in color evaluation of human–machine interaction interfaces. Eng. Rep. 2022, 4, e12483. [Google Scholar] [CrossRef]
- Wan, H.; Ji, W.; Wu, G.; Jia, X.; Zhan, X.; Yuan, M.; Wang, R. A novel webpage layout aesthetic evaluation model for quantifying webpage layout design. Inf. Sci. 2021, 576, 589–608. [Google Scholar] [CrossRef]
- Galarza, M.; Paradells, J. Improving road safety and user experience by employing dynamic in-vehicle information systems. IET Intell. Transp. Syst. 2019, 13, 738–744. [Google Scholar] [CrossRef]
- Hsieh, M.C.; Chiu, M.C.; Hwang, S.L. An optimal range of information quantity on computer-based procedure interface design in the advanced main control room. J. Nucl. Sci. Technol. 2015, 52, 687–694. [Google Scholar] [CrossRef]
- Allah, K.K.; Ismail, N.A.; Hasan, L.; Leng, W.Y. Usability Evaluation of Web Search User Interfaces from the Elderly Perspective. Int. J. Adv. Comput. Sci. Appl. 2021, 12, 0121281. [Google Scholar] [CrossRef]
- Chu, C.H.; Liu, Y.L. Augmented reality user interface design and experimental evaluation for human-robot collaborative assembly. J. Manuf. Syst. 2023, 68, 313–324. [Google Scholar] [CrossRef]
- Muhanna, M.A.; Amro, R.N.; Qusef, A. Using a new set of heuristics in evaluating Arabic interfaces. J. King Saud Univ. Comput. Inf. Sci. 2020, 32, 248–253. [Google Scholar] [CrossRef]
- Gumussoy, C.A.; Pekpazar, A.; Esengun, M.; Bayraktaroglu, A.E.; Ince, G. Usability evaluation of TV interfaces: Subjective evaluation vs. objective evaluation. Int. J. Hum.–Comput. Interact. 2022, 38, 661–679. [Google Scholar] [CrossRef]
- Chen, Y.; Yan, S.; Tran, C.C. Comprehensive evaluation method for user interface design in nuclear power plant based on mental workload. Nucl. Eng. Technol. 2019, 51, 453–462. [Google Scholar] [CrossRef]
- Wu, X.; Li, Z. A review of alarm system design for advanced control rooms of nuclear power plants. Int. J. Hum. Comput. Interact. 2018, 34, 477–490. [Google Scholar] [CrossRef]
- Lu, C.; Lyu, J.; Zhang, L.; Gong, A.; Fan, Y.; Yan, J.; Li, X. Nuclear power plants with artificial intelligence in industry 4.0 era: Top-level design and current applications—A systemic review. IEEE Access 2020, 8, 194315–194332. [Google Scholar] [CrossRef]
- Tang, W.; Chen, S.; Xue, C.; Niu, Y.; Shao, J.; Zhu, Y. Influence of nuclear power plant interface complexity on user decision-making: An ERP study. Ergonomics 2022, 66, 1–19. [Google Scholar] [CrossRef]
- Ramôa, G.; Schmidt, V.; König, P. Developing Dynamic Audio Navigation UIs to Pinpoint Elements in Tactile Graphics. Multimodal Technol. Interact. 2022, 6, 113. [Google Scholar] [CrossRef]
- Ilyas, Q.M.; Ahmad, M.; Zaman, N.; Alshamari, M.A.; Ahmed, I. Localized text-free user interfaces. IEEE Access 2021, 10, 2357–2371. [Google Scholar] [CrossRef]
- Wu, W. Research on multi-dimensional optimisation design of user interface under Rhino/GH platform. Appl. Math. Nonlinear Sci. 2022, 8, 337–348. [Google Scholar] [CrossRef]
- Cai, Y.; Golay, M.W. A framework analyzing system status and human activities: Illustrated using 2011 Fukushima nuclear power plant accident scenarios. Nucl. Eng. Des. 2021, 373, 111025. [Google Scholar] [CrossRef]
- Mashio, K.; Kasamatsu, M.; Noda, E. Development of Emergency Information System to Support Nuclear Power Plant Management in Severe Accident. Nucl. Technol. 2023, 209, 346–353. [Google Scholar] [CrossRef]
- Bashlykov, A.A. Visual representation of the condition of a complex technological controlled facility. Sci. Tech. Inf. Process. 2013, 40, 277–285. [Google Scholar] [CrossRef]
- Xi, W.; Bai, T.; Gu, P.-F.; Chen, W.-H.; Zhao, J. An accident scenario-based statistical test method for RPS in nuclear power plant. Nucl. Eng. Des. 2019, 349, 109–117. [Google Scholar] [CrossRef]
- Hsu, S.H.; Chuang, M.C.; Chang, C.C. A semantic differential study of designers’ and users’ product form perception. Int. J. Ind. Ergon. 2000, 25, 375–391. [Google Scholar] [CrossRef]
- Zhou, C.; Yuan, F.; Huang, T.; Zhang, Y.; Kaner, J. The Impact of Interface Design Element Features on Task Performance in Older Adults: Evidence from Eye-Tracking and EEG Signals. Int. J. Environ. Res. Public Health 2022, 19, 9251. [Google Scholar] [CrossRef]
- Zhang, Y.C.; Kagen, A.C. Machine learning interface for medical image analysis. J. Digit. Imaging 2017, 30, 615–621. [Google Scholar] [CrossRef]
- Jylhä, H.; Hamari, J. Development of measurement instrument for visual qualities of graphical user interface elements (VISQUAL): A test in the context of mobile game icons. User Model. User-Adapt. Interact. 2020, 30, 949–982. [Google Scholar] [CrossRef]
- Du, J.; Ren, G.; Liu, W.; Li, H. How is the visual working memory load of driver influenced by information density of traffic signs? Transp. Res. Part F Traffic Psychol. Behav. 2022, 86, 65–83. [Google Scholar] [CrossRef]
- Hayashi, T.; Cimr, D.; Fujita, H.; Cimler, R. Image entropy equalization: A novel preprocessing technique for image recognition tasks. Inf. Sci. 2023, 647, 119539. [Google Scholar] [CrossRef]
- Gao, P.; Li, Z.; Zhang, H. Thermodynamics-based evaluation of various improved Shannon entropies for configurational information of gray-level images. Entropy 2018, 20, 19. [Google Scholar] [CrossRef]
- Jia, Q.; Huang, X.; Zhang, L. A design of human–machine interface for the two-modular high-temperature gas-cooled reactor nuclear power plant. Prog. Nucl. Energy 2014, 77, 336–343. [Google Scholar] [CrossRef]
- Carvalho, P.V.; dos Santos, I.L.; Gomes, J.O.; Borges, M.R.; Guerlain, S. Human factors approach for evaluation and redesign of human–system interfaces of a nuclear power plant simulator. Displays 2008, 29, 273–284. [Google Scholar] [CrossRef]
- Yong-Kuo, L.; Abiodun, A.; Zhi-Bin, W.; Mao-Pu, W.; Min-Jun, P.; Wei-Feng, Y. A cascade intelligent fault diagnostic technique for nuclear power plants. J. Nucl. Sci. Technol. 2018, 55, 254–266. [Google Scholar] [CrossRef]
- International Telecommunication Union—Radiocommunication Sector. Recommendation ITU-R BT.601-7, Studio Encoding Parameters of Digital Television for Standard 4:3 and Wide-Screen 16:9 Aspect Ratios. 2011. Available online: https://www.itu.int/rec/R-REC-BT.601-7-201103-I/en (accessed on 5 November 2023).










| Part 1. Participant information 1. Your name: 2. Your job: (Operator, Supervisor, Technician, etc.) 3. Your training experience: (Please describe any relevant training you’ve had related to nuclear power plant operations) | ||
| Part 2. Introduction This questionnaire aims to collect feedback on how varying amounts of information in nuclear power plant system display interfaces influence decision-making. Your insights will guide us in determining the ideal information threshold range for these interfaces. You will see various interface images, each representing one of five information levels: minimal, moderate, optimal, abundant, or excessive. Please identify which level each image corresponds to, particularly in terms of its informativeness for your decision-making. For your reference, examples of interfaces with the minimum and maximum amounts of information have been provided. | ||
| Part 3. Reference interfaces | ||
| Interface with the minimum amount of information | Interface with the maximum amount of information | |
![]() | ![]() | |
| Part 4. Judgment questions | ||
| No. 1 | ![]() | Level of the amount of information:
|
| No. 2 | ![]() | Level of the amount of information:
|
| No. 3 | ![]() | Level of the amount of information:
|
| No. 4 | ![]() | Level of the amount of information:
|
| No. 5 | ![]() | Level of the amount of information:
|
| No. 6 | ![]() | Level of the amount of information:
|
| No. 7 | ![]() | Level of the amount of information:
|
| No. 8 | ![]() | Level of the amount of information:
|
| No. 9 | ![]() | Level of the amount of information:
|
| No. 10 | ![]() | Level of the amount of information:
|
| No. 11 | ![]() | Level of the amount of information:
|
| No. 12 | ![]() | Level of the amount of information:
|
| No. 13 | ![]() | Level of the amount of information:
|
| No. 14 | ![]() | Level of the amount of information:
|
| No. 15 | ![]() | Level of the amount of information:
|
| Part 5. Open-ended questions 1. In your experience, what aspects contribute most to the amount of information in the interface? 2. How does the amount of information in the interface affect your decision-making? 3. What are the features of an ideal nuclear power plant interface in your view? | ||
| Judgment Questions | Image Entropy | Mode |
|---|---|---|
| No. 1 | 1.79 | 3 |
| No. 2 | 1.84 | 2 |
| No. 3 | 1.70 | 3 |
| No. 4 | 1.95 | 2 |
| No. 5 | 1.63 | 3 |
| No. 6 | 2.00 | 2 |
| No. 7 | 1.28 | 3 |
| No. 8 | 2.05 | 2 |
| No. 9 | 1.18 | 2 |
| No. 10 | 2.15 | 1 |
| No. 11 | 0.56 | 1 |
| No. 12 | 2.20 | 1 |
| No. 13 | 0.37 | 1 |
| No. 14 | 2.23 | 1 |
| No. 15 | 2.27 | 1 |
| Interface Number | Image Entropy | Threshold Range | Assessment |
|---|---|---|---|
| 1 | 4.69 | 3.01–4.29 | Not good |
| 2 | 5.02 | 3.22–4.25 | Not good |
| 3 | 5.96 | 3.65–6.12 | Good |
| 4 | 4.28 | 3.01–4.52 | Good |
| 5 | 5.21 | 3.02–4.83 | Not good |
| 6 | 5.93 | 2.51–4.52 | Not good |
| 7 | 4.66 | 3.11–4.81 | Good |
| 8 | 3.70 | 3.21–4.05 | Good |
| 9 | 2.35 | 1.12–1.82 | Not good |
| 10 | 5.75 | 3.83–5.81 | Good |
| 11 | 6.54 | 3.54–5.25 | Not good |
| 12 | 4.61 | 3.23–4.06 | Not good |
| 13 | 6.68 | 4.25–6.61 | Not good |
| 14 | 5.53 | 4.24–6.22 | Good |
| Interface Number | P1 | P2 | P3 | P4 | P5 | P6 |
|---|---|---|---|---|---|---|
| 1 | 0.12 | 0.18 | 0.13 | 0.14 | 0.17 | 0.20 |
| 2 | 0.13 | 0.17 | 0.14 | 0.17 | 0.18 | 0.16 |
| 3 | 0.14 | 0.23 | 0.26 | 0.28 | 0.27 | 0.28 |
| 4 | 0.38 | 0.32 | 0.27 | 0.32 | 0.25 | 0.30 |
| 5 | 0.16 | 0.14 | 0.19 | 0.12 | 0.09 | 0.17 |
| 6 | 0.13 | 0.13 | 0.13 | 0.13 | 0.16 | 0.16 |
| 7 | 0.39 | 0.48 | 0.36 | 0.24 | 0.38 | 0.23 |
| 8 | 0.18 | 0.19 | 0.20 | 0.22 | 0.23 | 0.18 |
| 9 | 0.19 | 0.18 | 0.08 | 0.15 | 0.19 | 0.18 |
| 10 | 0.37 | 0.34 | 0.18 | 0.27 | 0.35 | 0.25 |
| 11 | 0.19 | 0.20 | 0.18 | 0.19 | 0.19 | 0.19 |
| 12 | 0.12 | 0.18 | 0.08 | 0.09 | 0.13 | 0.18 |
| 13 | 0.27 | 0.27 | 0.28 | 0.23 | 0.15 | 0.20 |
| 14 | 0.22 | 0.29 | 0.20 | 0.19 | 0.30 | 0.27 |
| Interface Number | Decision-Making Efficiency | Cluster Analysis | Assessment |
|---|---|---|---|
| 1 | 0.19 | Cluster 1 | Not good |
| 2 | 0.25 | Cluster 1 | Not good |
| 3 | 0.66 | Cluster 2 | Good |
| 4 | 0.68 | Cluster 2 | Good |
| 5 | 0.10 | Cluster 1 | Not good |
| 6 | 0.13 | Cluster 1 | Not good |
| 7 | 0.95 | Cluster 2 | Good |
| 8 | 0.45 | Cluster 2 | Good |
| 9 | 0.29 | Cluster 1 | Not good |
| 10 | 0.59 | Cluster 2 | Good |
| 11 | 0.25 | Cluster 1 | Not good |
| 12 | 0.17 | Cluster 1 | Not good |
| 13 | 0.45 | Cluster 2 | Good |
| 14 | 0.56 | Cluster 2 | Good |
| Interface Number | Image Entropy Threshold Range | Decision-Making Efficiency | Entropy-Based Assessment | Cluster-Based Assessment |
|---|---|---|---|---|
| 1 | 3.01–4.29 | 0.19 | Not good | Not good |
| 2 | 3.22–4.25 | 0.25 | Not good | Not good |
| 3 | 3.65–6.12 | 0.66 | Good | Good |
| 4 | 3.01–4.52 | 0.68 | Good | Good |
| 5 | 3.02–4.83 | 0.10 | Not good | Not good |
| 6 | 2.51–4.52 | 0.13 | Not good | Not good |
| 7 | 3.11–4.81 | 0.95 | Good | Good |
| 8 | 3.21–4.05 | 0.45 | Good | Good |
| 9 | 1.12–1.82 | 0.29 | Not good | Not good |
| 10 | 3.83–5.81 | 0.59 | Good | Good |
| 11 | 3.54–5.25 | 0.25 | Not good | Not good |
| 12 | 3.23–4.06 | 0.17 | Not good | Not good |
| 13 | 4.25–6.61 | 0.45 | Not good | Good |
| 14 | 4.24–6.22 | 0.56 | Good | Good |
Disclaimer/Publisher’s Note: The statements, opinions and data contained in all publications are solely those of the individual author(s) and contributor(s) and not of MDPI and/or the editor(s). MDPI and/or the editor(s) disclaim responsibility for any injury to people or property resulting from any ideas, methods, instructions or products referred to in the content. |
© 2023 by the authors. Licensee MDPI, Basel, Switzerland. This article is an open access article distributed under the terms and conditions of the Creative Commons Attribution (CC BY) license (https://creativecommons.org/licenses/by/4.0/).
Share and Cite
Tang, W.; Chen, S.; Lin, Y.; Xue, C. Image Entropy-Based Interface Evaluation Method for Nuclear Power Plants. Entropy 2023, 25, 1636. https://doi.org/10.3390/e25121636
Tang W, Chen S, Lin Y, Xue C. Image Entropy-Based Interface Evaluation Method for Nuclear Power Plants. Entropy. 2023; 25(12):1636. https://doi.org/10.3390/e25121636
Chicago/Turabian StyleTang, Wenzhe, Shanguang Chen, Yun Lin, and Chengqi Xue. 2023. "Image Entropy-Based Interface Evaluation Method for Nuclear Power Plants" Entropy 25, no. 12: 1636. https://doi.org/10.3390/e25121636
APA StyleTang, W., Chen, S., Lin, Y., & Xue, C. (2023). Image Entropy-Based Interface Evaluation Method for Nuclear Power Plants. Entropy, 25(12), 1636. https://doi.org/10.3390/e25121636


















