DAT-MT Accelerated Graph Fusion Dependency Parsing Model for Small Samples in Professional Fields
Abstract
:1. Introduction
- According to the maximum spanning tree theory of dependency syntax, we designed a graph fusion model based on the connection edge weight optimization method. It effectively integrates the colloquial and specialized syntactic features in the small sample professional field texts with the common written expression features in the large sample news texts, which improves the accuracy of the model’s syntactic structure recognition in the professional field.
- We propose a new DAT-MT method to realize high-performance parsing of graph fusion model to meet massive text processing requirements. Our experimental results show that the processing speed of the DAT-MT method is much faster than the one of a single-threaded and red-black tree.
2. Related Work
2.1. Domain Migration of Syntactic Tree Library
2.2. Efficiency Improvement in the Syntax Analysis Model
3. Methods
3.1. Construction of Dependency Parsing Model with a Single Treebank
| Algorithm 1: Analysis method of single treebank dependency syntax parsing model. | |
| Input: Sentence to be analyzed Sentence, Maximum entropy model MaxEntModel; | |
| Output: Results of dependency parsing TreeResult; | |
| 1 | Segmentation and part-of-speech tagging of Sentence and adding core nodes; |
| 2 | Constructing word pairs, CoWords = {(1,2), (1,3),…,(i,j),…,(n,n − 1)}(i≠j); |
| 3 | Initializing weight label and probability graph, Graph = {}; |
| 4 | Foreach (i,j) in CoWords:{ |
| 5 | Initializing probability summation statistics, Weights = {0.0}; |
| 6 | Constructing the features of the vocabulary pair, Features(i,j) = {F1,…,F15}; |
| 7 | For each Fk in Features(i,j):{ |
| 8 | Get Fk’s label from MaxEntModel prior-labels, probability prior-weights; |
| 9 | Adding and update Weights, Weights[prior-labels] +=prior-weights; |
| 10 | Removing the word pair from the word pair set, CoWords = CoWords-(i,j);} |
| 11 | Parameter correction and logarithm, Weights = exp(Weights × Constant); |
| 12 | Normalization processing, Weights = Normal(Weights); |
| 13 | Taking out the maximum value and the corresponding category, Graphi,j = <Label, max(Weights)>;} |
| 14 | Solving based on the maximum spanning tree of Graph; |
| 15 | Outputting the syntactic analysis result TreeResult. |
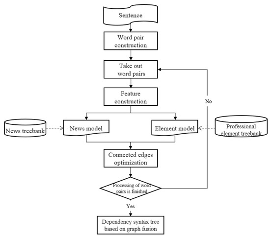
3.2. Construction of Graph Fusion Model on Weight Optimization of Connected Edges
| Algorithm 2: Steps of graph fusion dependency syntax parsing model. | |
| Input: sentence to be analyzed Sentence, Transcript model CaseRecordModel, News model NewsModel | |
| Output: Dependency parsing results TreeResult | |
| 1 | Segmentation and part-of-speech tagging of Sentence and adding core nodes; |
| 2 | Constructing word pairs, CoWords = {(1,2), (1,3), …(i,j)…, (n,n − 1)}(i≠j); |
| 3 | Initializing weight label and probability graph, Graph = {}; |
| 4 | Foreach (i,j) in CoWords: { |
| 5 | Initializing probability summation statistics, WeightsCR = {0.0}, WeightsN = {0.0}; |
| 6 | Construct the features of the vocabulary pair, Features(i,j) = {F1,…,F15}; |
| 7 | For each Fk in Features(i,j):{ |
| 8 | Get prior_labels_CR and prior_weights_CR according to CaseRecordModel; |
| 9 | Get prior_labels_N and prior_weights_N according to NewsModel; |
| 10 | Update WeightsCR: WeightsCR[prior_labels_CR] += prior_weights_CR; |
| 11 | Update WeightsN: WeightsN[prior_labels_N] += dprior_weights_N; |
| 12 | Remove the vocabulary pair from the vocabulary pair set: CoWords = CoWords-(i,j); |
| 13 | Parameter correction and logarithmization of probability, WeightsCR = exp(WeightsCR × Constant), WeightsN = exp(WeightsN × Constant); |
| 14 | Normalization: WeightsCR = Normal(WeightsCR), WeightsN = Normal(WeightsN);} |
| 15 | Get the maximum weight and dependency label <L_CRmax,W_CRmax>, <L_Nmax,W_Nmax>; |
| 16 | If W_Crmax ≥ W_Nmax: |
| 17 | Graphi,j ≤ L_CRmax,W_CRmax>; |
| 18 | Else: |
| 19 | Graphi,j ≤ L_Nmax,W_Nmax>;} |
| 20 | Solving Maximum Spanning Tree Based on Graph; |
| 21 | Output the dependency parsing result TreeResult. |
3.3. Generation of DAT-MT High-Performance Syntax Tree
4. Results
4.1. Introduction of Experiment
4.2. Experimental Results
4.2.1. Dependency Syntax Tree Extraction
4.2.2. Performance Optimization of the Model
5. Conclusions and Future Work
Author Contributions
Funding
Institutional Review Board Statement
Data Availability Statement
Acknowledgments
Conflicts of Interest
References
- Zhu, P.; Cheng, D.; Yang, F.; Luo, Y.; Huang, D.; Qian, W.; Zhou, A. Improving Chinese Named Entity Recognition by Large-Scale Syntactic Dependency Graph. IEEE/ACM Trans. Audio Speech Lang. Process. 2022, 30, 979–991. [Google Scholar] [CrossRef]
- Wang, S.; Li, R.; Wu, H. Integrating machine learning with linguistic features: A universal method for extraction and normalization of temporal expressions in Chinese texts. Comput. Methods Programs Biomed. 2023, 233, 107474. [Google Scholar] [CrossRef] [PubMed]
- Shou, Y.; Meng, T.; Ai, W.; Yang, S.; Li, K. Conversational emotion recognition studies based on graph convolutional neural networks and a dependent syntactic analysis. Neurocomputing 2022, 501, 629–639. [Google Scholar] [CrossRef]
- Samant, R.M.; Bachute, M.R.; Gite, S.; Kotecha, K. Framework for Deep Learning-Based Language Models Using Multi-Task Learning in Natural Language Understanding: A Systematic Literature Review and Future Directions. IEEE Access 2022, 10, 17078–17097. [Google Scholar] [CrossRef]
- Ruggeri, F. Towards Unstructured Knowledge Integration in Natural Language Processing. Ph.D. Thesis, Alma Mater Studiorum-Università di Bologna, Bologna, Italy, 2022. [Google Scholar]
- Hou, J.; Li, X.; Yao, H.; Sun, H.; Mai, T.; Zhu, R. BERT-Based Chinese Relation Extraction for Public Security. IEEE Access 2020, 8, 132367–132375. [Google Scholar] [CrossRef]
- Wang, X.; Cao, Y.; Mao, B. Spatio-temporal Semantic Analysis of Safety Production Accidents in Grain Depot based on Natural Language Processing. In Proceedings of the 2020 IEEE/WIC/ACM International Joint Conference on Web Intelligence and Intelligent Agent Technology (WI-IAT), Melbourne, Australia, 14–17 December 2020. [Google Scholar] [CrossRef]
- Chung, W.; Zhang, Y.; Pan, J. A Theory-based Deep-Learning Approach to Detecting Disinformation in Financial Social Media. Inf. Syst. Front. 2023, 25, 473–492. [Google Scholar] [CrossRef]
- Alian, M.; Awajan, A. Syntactic-Semantic Similarity Based on Dependency Tree Kernel. Arab. J. Sci. Eng. 2023, 48, 10937–10948. [Google Scholar] [CrossRef]
- Zhang, M. A survey of syntactic-semantic parsing based on constituent and dependency structures. Sci. China Technol. Sci. 2020, 63, 1898–1920. [Google Scholar] [CrossRef]
- Traxler, M.J. Trends in syntactic parsing: Anticipation, Bayesian estimation, and good-enough parsing. Trends Cogn. Sci. 2014, 18, 605–611. [Google Scholar] [CrossRef]
- Zhang, M.; Li, Z.; Fu, G.; Zhang, M. Dependency-based syntax-aware word representations. Artif. Intell. 2021, 292, 103427. [Google Scholar]
- Umair, A.; Sarfraz, M.S.; Ahmad, M.; Habib, U.; Ullah, M.H.; Mazzara, M. Spatiotemporal Analysis of Web News Archives for Crime Prediction. Appl. Sci. 2020, 10, 8220. [Google Scholar] [CrossRef]
- Wang, Y.; Luo, J.; Hao, S.; Xu, H.; Shin, A.Y.; Jin, B.; Liu, R.; Deng, X.; Wang, L.; Zheng, L.; et al. NLP based congestive heart failure case finding: A prospective analysis on statewide electronic medical records. Int. J. Med Inform. 2015, 84, 1039–1047. [Google Scholar] [CrossRef] [PubMed]
- Zhong, J.; Gao, C.; Yi, X. Categorization of Patient Disease into ICD-10 with NLP and SVM for Chinese Electronic Health Record Analysis. In Proceedings of the 2018 International Conference on Artificial Intelligence and Pattern Recognition, Beijing, China, 18–20 August 2018. [Google Scholar] [CrossRef]
- Gorczyca, M.T.; McDonald, T.M.; Goodwyn, T.A.; David, P.F. A comparison of language representation models on small text corpora of scientific and technical documents. In Proceedings of the Artificial Intelligence and Machine Learning for Multi-Domain Operations Applications II, Online, 21 April 2020. [Google Scholar] [CrossRef]
- Yang, J.; Li, Y.; Gao, C.; Zhang, Y. Measuring the short text similarity based on semantic and syntactic information. Futur. Gener. Comput. Syst. 2021, 114, 169–180. [Google Scholar] [CrossRef]
- Ma, S.; Sun, X.; Zhang, Y.; Wei, B. Accelerating Graph-Based Dependency Parsing with Lock-Free Parallel Perceptron. In Proceedings of the CCF International Conference on Natural Language Processing and Chinese Computing, Hohhot, China, 26–30 August 2018. [Google Scholar]
- Last, M.; Danon, G. Automatic question generation. Wiley Interdiscip. Rev. Data Min. Knowl. Discov. 2020, 10, e1382. [Google Scholar] [CrossRef]
- Frankland, S.M.; Greene, J.D. An architecture for encoding sentence meaning in left mid-superior temporal cortex. Proc. Natl. Acad. Sci. USA 2015, 112, 11732–11737. [Google Scholar] [CrossRef]
- Gulordava, K.; Merlo, P. Multi-lingual Dependency Parsing Evaluation: A Large-scale Analysis of Word Order Properties using Artificial Data. Trans. Assoc. Comput. Linguist. 2016, 4, 343–356. [Google Scholar] [CrossRef]
- Song, W.; Liu, L. Representation learning in discourse parsing: A survey. Sci. China Technol. Sci. 2020, 63, 1921–1946. [Google Scholar] [CrossRef]
- Zhou, Y.; Xue, N. The Chinese Discourse TreeBank: A Chinese corpus annotated with discourse relations. Lang. Resour. Eval. 2015, 49, 397–431. [Google Scholar] [CrossRef]
- Wang, D.; Eisner, J. The Galactic Dependencies Treebanks: Getting More Data by Synthesizing New Languages. Trans. Assoc. Comput. Linguist. 2016, 4, 491–505. [Google Scholar] [CrossRef]
- Yang, J.; Han, S.C.; Poon, J. A survey on extraction of causal relations from natural language text. Knowl. Inf. Syst. 2022, 64, 1161–1186. [Google Scholar] [CrossRef]
- Sato, M.; Manabe, H.; Noji, H.; Matsumoto, Y. Adversarial training for cross-domain universal dependency parsing. In Proceedings of the CoNLL 2017 Shared Task: Multilingual Parsing from Raw Text to Universal Dependencies, Vancouver, BC, Canada, 3–4 August 2017. [Google Scholar]
- Yu, J.; El-karef, M.; Bohnet, B. Domain adaptation for dependency parsing via self-training. In Proceedings of the 14th International Conference on Parsing Technologies, Bilbao, Spain, 5–7 July 2015. [Google Scholar]
- Li, Z.; Liu, T.; Che, W. Exploiting multiple treebanks for parsing with quasi-synchronous grammars. In Proceedings of the 50th Annual Meeting of the Association for Computational Linguistics (Volume 1: Long Papers), Jeju Island, Republic of Korea, 8–14 July 2012. [Google Scholar]
- Wang, H. Construction of Chinese Sentence-Category Dependency Treebank. Acta Sci. Nat. Univ. Pekin. 2013, 1, 25–30. [Google Scholar]
- Wu, F.; Zhou, F. Unified framework for hybrid dependency parsing. J. Univ. Electron. Sci. Technol. China 2016, 45, 102–107. [Google Scholar]
- Liu, F.; Li, J.; Zhang, L. Syntax and Domain Aware Model for Unsupervised Program Translation. arXiv 2023, arXiv:2302.03908. [Google Scholar] [CrossRef]
- Nesi, P.; Pantaleo, G.; Sanesi, G. A hadoop based platform for natural language processing of web pages and documents. J. Vis. Lang. Comput. 2015, 31, 130–138. [Google Scholar] [CrossRef]
- Hammou, B.A.; Lahcen, A.A.; Mouline, S. Towards a real-time processing framework based on improved distributed recurrent neural network variants with fastText for social big data analytics. Inf. Process. Manag. 2020, 57, 102122. [Google Scholar] [CrossRef]
- Fernández-González, D.; Gómez-Rodríguez, C. Multitask Pointer Network for multi-representational parsing. Knowl. Based Syst. 2022, 236, 107760. [Google Scholar] [CrossRef]
- Şahin, G.G. To augment or not to augment? A comparative study on text augmentation techniques for low-resource NLP. Comput. Linguist. 2022, 48, 5–42. [Google Scholar]
- Li, Z.; Chao, J.; Zhang, M.; Yang, J. Fast coupled sequence labeling on heterogeneous annotations via context-aware pruning. In Proceedings of the 2016 Conference on Empirical Methods in Natural Language Processing, Austin, TX, USA, 1–5 November 2016. [Google Scholar]
- Goldberg, Y.; Elhadad, M. An efficient algorithm for easy-first non-directional dependency parsing. In Proceedings of the Human Language Technologies: The 2010 Annual Conference of the North American Chapter of the Association for Computational Linguistics, Los Angeles, CA, USA, 2–4 June 2010. [Google Scholar]
- Loglo, S. A Lexical Dependency Probability Model for Mongolian Based on Integration of Morphological and Syntactic Features. In Proceedings of the 2nd International Conference on Computer Modeling, Simulation and Algorithm, Beijing, China, 21–22 June 2020. [Google Scholar] [CrossRef]
- Anderson, M.; Gómez-Rodríguez, C. Distilling Neural Networks for Greener and Faster Dependency Parsing. arXiv 2020, arXiv:2006.00844. [Google Scholar] [CrossRef]
- Che, W.; Li, Z.; Liu, T. Ltp: A chinese language technology platform. In Proceedings of the Coling 2010: Demonstrations Volume, Beijing, China, 23–27 August 2010. [Google Scholar]
- Zhou, F.; Jiao, R.J.; Linsey, J.S. Latent Customer Needs Elicitation by Use Case Analogical Reasoning from Sentiment Analysis of Online Product Reviews. J. Mech. Des. 2015, 137, 071401. [Google Scholar] [CrossRef]
- Zhao, J.; Wang, X.-L. Chinese POS tagging based on maximum entropy model. In Proceedings of the International Conference on Machine Learning and Cybernetics, Beijing, China, 4–5 November 2002. [Google Scholar]
- Zhao, H.; Kit, C. Parsing syntactic and semantic dependencies with two single-stage maximum entropy models. In Proceedings of the CoNLL 2008: Twelfth Conference on Computational Natural Language Learning, Manchester, UK, 16–17 August 2008. [Google Scholar]
- Li, S.; Wang, L.; Cao, Z.; Li, W. Text-level discourse dependency parsing. In Proceedings of the 52nd Annual Meeting of the Association for Computational Linguistics (Volume 1: Long Papers), Baltimore, MD, USA, 22–27 June 2014. [Google Scholar]
- Novák, V.; Žabokrtský, Z. Feature Engineering in Maximum Spanning Tree Dependency Parser. In International Conference on Text, Speech and Dialogue; Springer: Berlin, Heidelberg, 2007. [Google Scholar] [CrossRef]
- Xu, L.; Zhang, Q.; Wang, D.D.; Zhang, J. Research of Chinese Segmentation Based on MMSeg and Double Array TRIE. Adv. Mater. Res. 2011, 225–226, 945–948. [Google Scholar] [CrossRef]
- Kanda, S.; Fuketa, M.; Morita, K.; Aoe, J.-I. A compression method of double-array structures using linear functions. Knowl. Inf. Syst. 2016, 48, 55–80. [Google Scholar] [CrossRef]
- Ma, L.; Chamberlain, R.D.; Agrawal, K.; Tian, C.; Hu, Z. Analysis of classic algorithms on highly-threaded many-core architectures. Futur. Gener. Comput. Syst. 2018, 82, 528–543. [Google Scholar] [CrossRef]
- Castelló, A.; Mayo, R.; Sala, K.; Beltran, V.; Balaji, P.; Peña, A.J. On the adequacy of lightweight thread approaches for high-level parallel programming models. Futur. Gener. Comput. Syst. 2018, 84, 22–31. [Google Scholar] [CrossRef]
- Aoe, J.-I.; Morimoto, K.; Sato, T. An efficient implementation of trie structures. Softw. Pract. Exp. 1992, 22, 695–721. [Google Scholar] [CrossRef]
- Thomasian, A. Analysis of Fork/Join and Related Queueing Systems. ACM Comput. Surv. 2014, 47, 1–71. [Google Scholar] [CrossRef]
- Ma, L.; Agrawal, K.; Chamberlain, R.D. A memory access model for highly-threaded many-core architectures. Futur. Gener. Comput. Syst. 2014, 30, 202–215. [Google Scholar] [CrossRef]
- Zhang, S.; Wang, L.; Sun, K.; Xiao, X. A practical Chinese dependency parser based on a large-scale dataset. arXiv 2020, arXiv:2009.00901. [Google Scholar]
- Che, W.; Feng, Y.; Qin, L.; Liu, T. N-LTP: An Open-source Neural Language Technology Platform for Chinese. arXiv 2020, arXiv:2009.11616. [Google Scholar] [CrossRef]







| ID | FORM | UPOS | XPOS | FEATS | HEAD | DEPREL |
|---|---|---|---|---|---|---|
| 1 | He | PRON | PRP | - | 2 | nsubj |
| 2 | asked | VERB | VBD | - | 0 | ROOT |
| 3 | me | PRON | PRP | - | 2 | dobj |
| 4 | to | PART | TO | - | 5 | aux |
| 5 | pay | VERB | VB | - | 2 | xcomp |
| 6 | 1500 | NUM | CD | - | 7 | nummod |
| 7 | yuan | NOUN | NN | - | 5 | dobj |
| 8 | to | PART | TO | - | 9 | aux |
| 9 | start | VERB | VB | - | 5 | advcl |
| 10 | the | DET | DT | - | 13 | det |
| 11 | automatic | ADJ | JJ | - | 13 | amod |
| 12 | delivery | NOUN | NN | - | 13 | compound |
| 13 | function | NOUN | NN | - | 9 | dobj |
| 14 | . | PUNCT | . | - | 2 | punct |
| ID | Feature Value (Dominator on the Left, Governed on the Right) | |
|---|---|---|
| Dominator | Governed | |
| 1 | Wordi | Wordj |
| 2 | Tagi | Tagj |
| 3 | Tagi−1 | Tagj−1 |
| 4 | Tagi+1 | Tagj+1 |
| 5 | Tagi+2 | Tagj+2 |
| 6 | Tagi−2 | Tagj−2 |
| 7 | Tagi + Tagj + Tagi+1 | Tagi + Tagj + Tagj+1 |
| 8 | Tagi + Tagj + Tagi−1 | Tagi + Tagj + Tagj−1 |
| 9 | Tagi+1 + Tagi+2 | Tagj+1 + Tagj+2 |
| 10 | Tagi−1 + Tagi−2 | Tagj−1 + Tagj−2 |
| 11 | Wordi + Tagi | Wordj + Tagj |
| 12 | Wordi + Wordj | Tagi + Tagj |
| 13 | Wordi + Tagi + Disi,j | Wordj + Tagj + Disi,j |
| 14 | Wordi + Wordj + Disi,j | Tagi + Tagj + Disi,j |
| 15 | Disi,j | |
| Storage Content | Model Data Instance | Number of Rows |
|---|---|---|
| Model Category Description | GIS | 1 |
| Correction Constant | 1 | 1 |
| Calibration Parameter | 0.0 | 1 |
| Number of Dependent Categories | 16 | 1 |
| Dependent Category Label | SBV | number of dependent categories |
| Number of Patterns | 12,969 | 1 |
| Pattern Details | 2 0 1 2 3 4 5 6 7 8 9 | same as number of patterns |
| Number of Features | 3,187,863 | 1 |
| Feature Details | v→n | same as number of features |
| Prior Parameter | 0.18020979088959754 | number of features × corresponding number of patterns |
| Indicator | News Model | Transcript Model | DDParser | LTP 4 | Graph Fusion Model |
|---|---|---|---|---|---|
| UAS (%) | 76.55 | 66.35 | 66.55 | 70.52 | 79.69 |
| LAS (%) | 73.06 | 61.64 | 62.92 | 56.35 | 76.46 |
| Speed (number of sentences/second) | 56.4 | 330.1 | 29.07 | 12.1 | 51.5 |
Disclaimer/Publisher’s Note: The statements, opinions and data contained in all publications are solely those of the individual author(s) and contributor(s) and not of MDPI and/or the editor(s). MDPI and/or the editor(s) disclaim responsibility for any injury to people or property resulting from any ideas, methods, instructions or products referred to in the content. |
© 2023 by the authors. Licensee MDPI, Basel, Switzerland. This article is an open access article distributed under the terms and conditions of the Creative Commons Attribution (CC BY) license (https://creativecommons.org/licenses/by/4.0/).
Share and Cite
Li, R.; Shu, S.; Wang, S.; Liu, Y.; Li, Y.; Peng, M. DAT-MT Accelerated Graph Fusion Dependency Parsing Model for Small Samples in Professional Fields. Entropy 2023, 25, 1444. https://doi.org/10.3390/e25101444
Li R, Shu S, Wang S, Liu Y, Li Y, Peng M. DAT-MT Accelerated Graph Fusion Dependency Parsing Model for Small Samples in Professional Fields. Entropy. 2023; 25(10):1444. https://doi.org/10.3390/e25101444
Chicago/Turabian StyleLi, Rui, Shili Shu, Shunli Wang, Yang Liu, Yanhao Li, and Mingjun Peng. 2023. "DAT-MT Accelerated Graph Fusion Dependency Parsing Model for Small Samples in Professional Fields" Entropy 25, no. 10: 1444. https://doi.org/10.3390/e25101444
APA StyleLi, R., Shu, S., Wang, S., Liu, Y., Li, Y., & Peng, M. (2023). DAT-MT Accelerated Graph Fusion Dependency Parsing Model for Small Samples in Professional Fields. Entropy, 25(10), 1444. https://doi.org/10.3390/e25101444

