An Improvement to Conformer-Based Model for High-Accuracy Speech Feature Extraction and Learning
Abstract
:1. Introduction
2. Capsule Networks
- (1)
- Multiply the input features by matrix W to realize the affine transformation,where μi represents the input vector of the i-th capsule in layer l, W represents the relation weight matrix between layer l and layer (l + 1), and μj|i represents the vector of the j-th capsule in layer (l + 1) after affine transformation.
- (2)
- Calculate the coupling coefficient vector c,where cri,j represents the coupling coefficient after the r-th iteration, k is the number of captures in layer (l + 1), bri,j represents the aggregation result from the i-th capsule to the j-th capsule after the r-th iteration, and b0i,j is zero.
- (3)
- Calculate the weighted sum of the vectors after the r-th iteration,
- (4)
- Calculate the output vector of the j-th capsule in layer (l + 1) using the squash nonlinear activation function,
3. Improved Conformer-Based Model Architecture Based on the Capsule Network
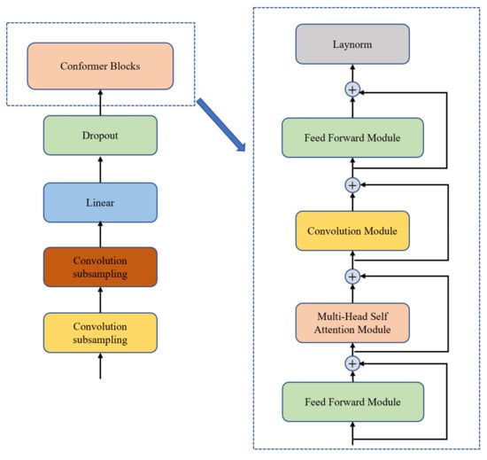
3.1. Encoder
3.2. Decoder
3.3. Decoding
4. Experiment
4.1. Experimental Setup
4.2. Performance Comparison and Ablation Analysis
4.2.1. Comparisons of Different Encoders and Decoders
- (1)
- (2)
- Models based on the capsule network combined with different encoders and decoders (Caps denotes the capsule network, C denotes the conformer, B denotes the bi-transformer, T denotes the transformer):, i.e., Caps-CB, Caps-CT, Caps-TT, and Caps-TB;
- (3)
- Models with the original convolution subsampling network, i.e., CB, CT, TT, and TB.
- (1)
- Without the capsule network, the WER of the CB system that combined the conformer encoder and bidirectional transformer decoder was the lowest (6.21%). The WER of the TT system using only the transformer model was 7.5%, while the WER of the CT model using the conformer encoder and transformer decoder was 6.82%. That means, the recognition accuracy improved after the conformer model was used because of the encoder’s ability to incorporate multi-head attention global modeling and convolutional small-range feature extraction. Similarly, the WER of the TB system using the bidirectional transformer decoder was 6.55%, which was 0.95% lower than that of the TT system using the unidirectional transformer decoder. This is because the bidirectional transformer can fully use the contextual information, and decoding in both directions extends the modeling possibilities.
- (2)
- After introducing the capsule and residual networks, the WER of the proposed Caps-CB model was the smallest (5.97%) under the same testing conditions; as compared with the models in [6] and [7], it decreased by 11.62% and 7.23%, respectively. The WERs of the Caps-TT, Caps-CT, and Caps-TB models were 7.31%, 6.36%, and 6.29%, respectively, which decreased by 0.19%, 0.46%, and 0.26%, respectively, as compared with the models without the capsule network. For our Caps-CB model, the WER decreased by 0.24% as compared with that of the CB model. This implies that the capsule network can enhance the feature extraction ability of these speech recognition models and can effectively extract deep features of speech signals, and also shows that the features in vector form are better than those in scalar form, which can enhance the performance of the encoder, and the capsule network can be well integrated with speech systems and applied to the field of speech recognition.
- (3)
- For the number of parameters, without the capsule network, the number of parameters of the CB system was the largest, with a size of 50.0 M, whereas that of the TB model was the smallest, which was 33.8 M. Therefore, we can conclude that the addition of the encoder improved the recognition accuracy of the model, but increased the parameter number. As a result, the parameter number of these various models with the capsule network increased by approximately 2 M relative to the corresponding models without the capsule network. The ability to further improve the performance of the speech recognition system despite the small increase in the number of participants also demonstrates the power of the capsule network.
4.2.2. Combination with the Performer Encoder
4.3. Analysis of Some Important Parameters
4.3.1. Influence of Parameter Quantity
4.3.2. Influence of Router Iterations
4.3.3. Influence of the Beam Size
5. Conclusions
Author Contributions
Funding
Institutional Review Board Statement
Informed Consent Statement
Data Availability Statement
Conflicts of Interest
Acronyms
| AED | Attention-based Encoder-Decoder |
| Bi-transformer | Bidirectional-Transformer |
| CapsNet | Capsule Network |
| CNN | Convolutional Neural Network |
| CTC | Connectionist Temporal Classification |
| LAS | Listen, Attend and Spell |
| LSTM | Long Short-Term Memory |
| MHSA | Multi-Head Self Attention Module |
| RNN | Recurrent Neural Network |
| VGGNet | Visual Geometry Group Network |
| WERs | Word Error Rates |
References
- Michelsanti, D.; Tan, Z.H.; Zhang, S.X. An Overview of Deep-Learning-Based Audio-Visual Speech Enhancement and Separation. IEEE Trans. Audio Speech Lang. Process. 2021, 29, 1368–1396. [Google Scholar] [CrossRef]
- Stoller, D.; Ewert, S.; Dixon, S. Wave-U-Net: A Multi-scale Neural Network for End-to-end Audio Aource Separation. arXiv 2018, arXiv:1806.03185v1. [Google Scholar]
- Luo, Y.; Mesgarani, N. Conv-TasNet: Surpassing Ideal Time–frequency Magnitude Masking for Speech Separation. IEEE Trans. Audio Speech Lang. Process. 2019, 27, 1256–1266. [Google Scholar] [CrossRef] [PubMed] [Green Version]
- Li, C.; Ma, X.; Jiang, B. Deep Speaker: An End-to-End Neural Speaker Embedding System. arXiv 2017, arXiv:1705.02304. [Google Scholar]
- Hanuan, A.Y.; Mass, A.L.; Jurafsky, D.; Ng, A.Y. First-Pass Large Vocabulary Continuous Speech Recognition Using Bi-Directional Recurrent DNNs. arXiv 2014, arXiv:1408.2873. [Google Scholar]
- Chan, W.; Jaitly, N.; Le, Q.; Vinyals, O. Listen, Attend and Spell: A Neural Network for Large Vocabulary Conversational Speech Recognition. In Proceedings of the IEEE International Conference on Acoustics, Speech and Signal Processing (ICASS), Shanghai, China, 20–25 March 2016; pp. 4960–4964. [Google Scholar]
- Feng, Y.; Zhang, Y.; Xu, X. End-to-end Speech Recognition System Based on Improved CLDNN Structure. In Proceedings of the IEEE 8th Joint International Information Technology and Artificial Intelligence Conference (ITAIC), Chongqing, China, 24–26 May 2019; pp. 538–542. [Google Scholar]
- Sun, S.N.; Zhang, B.B.; Xie, L. An Unsupervised Deep Domain Adaptation Approach for Robust Speech Recognition. Neurocomputing 2017, 257, 79–87. [Google Scholar] [CrossRef]
- Abdel-Hamid, O.; Mohamed, A.R.; Jiang, H.; Deng, L.; Penn, G.; Yu, D. Convolutional Neural Networks for Speech Recognition. IEEE Trans. Audio Speech Lang. Process. 2014, 22, 1533–1545. [Google Scholar] [CrossRef] [Green Version]
- Collobert, R.; Puhrsch, C.; Synnaeve, G. Wav2letter: An End-to-end Convnet-based Speech Recognition System. arXiv 2016, arXiv:1609.03193. [Google Scholar]
- Dahl, G.; Yu, D.; Deng, L.; Acero, A. Context-dependent Pre-trained Deep Neural Networks for Large-vocabulary Speech Recognition. IEEE Trans. Audio Speech Lang. Process. 2012, 20, 30–42. [Google Scholar] [CrossRef] [Green Version]
- Krizhevsky, A.; Sutskever, I.; Hinton, G.E. ImageNet Classification with Deep Convolutional Neural Networks. Commun. ACM 2017, 60, 84–90. [Google Scholar] [CrossRef]
- Simonyan, K.; Zisserman, A. Very Deep Convolutional Networks for Large-Scale Image Recognition. arXiv 2014, arXiv:1409.1556. [Google Scholar]
- Shan, C.; Zhang, J.; Wang, Y. Attention-Based End-to-end Speech Recognition on Voice Search. In Proceedings of the IEEE International Conference on Acoustics, Speech and Signal Proceeding (ICASS), Calgary, AB, Canada, 15–20 April 2018; pp. 4764–4768. [Google Scholar]
- Sabour, S.; Frosst, N.; Hinton, G.E. Dynamic Routing Between Capsules. arXiv 2017, arXiv:1710.09829. [Google Scholar]
- Chen, Y.; Zhao, J.; Qiu, Q. A Transformer-Based Capsule Network for 3D Part-Whole Relationship Learning. Entropy 2022, 24, 678. [Google Scholar] [CrossRef] [PubMed]
- Wu, X.; Liu, S.; Cao, Y. Speech Emotion Recognition Using Capsule Networks. In Proceedings of the IEEE International Conference on Acoustics, Speech and Signal Processing (ICASS), Brighton, UK, 13–18 May 2019; pp. 6695–6699. [Google Scholar]
- Szegedy, C.; Liu, W.; Jia, Y.; Sermanet, P.; Rabinovich, A. Going Deeper with Convolutions. In Proceedings of the IEEE Conference on Computer Vision and Pattern Recognition (CVPR), Boston, MA, USA, 7 June 2015; pp. 1–12. [Google Scholar]
- Vaswani, A.; Shazeer, N.; Parmar, N. Attention is All You Need. In Proceedings of the Advances in Neural Information Processing Systems (NIPS), Los Angeles, CA, USA, 4–7 December 2017; pp. 5998–6008. [Google Scholar]
- Devlin, J.; Chang, M.-W.; Lee, K. Bert: Pre-training of Deep Bidirectional Transformers for Language Understanding. arXiv 2018, arXiv:1810.04805. [Google Scholar]
- Wu, Z.; Liu, Z.; Lin, J.; Lin, Y.; Han, S. Lite Transformer with Long-short Range Attention. In Proceedings of the International Conference on Learning Representations (ICLR), Online, 26–30 April 2020. [Google Scholar]
- Lu, Y.; Li, Z.; He, D.K.; Sun, Z.; Dong, B.; Qin, T.; Wang, L.; Liu, T.-Y. Understanding and Improving Transformer from a Multi-Particle Dynamic System Point of View. In Proceedings of the World Conference on Artificial Intelligence (WAIC), Shanghai, China, 29–31 August 2019. [Google Scholar]
- Karita, S.; Chen, N.; Hayashi, T.; Hori, T.; Inaguma, H.; Jiang, Z.; Someki, M.; Soplin, N.E.Y.; Yamamoto, R.; Wang, X. A Comparative Study on Transformer vs. RNN in Speech Applications. In Proceedings of the IEEE Automatic Speech Recognition and Understanding Workshop (ASRU), Singapore, 14–18 December 2019. [Google Scholar]
- Gulati, A.; Qin, J.; Chiu, C.C.; Parmar, N.; Zhang, Y.; Yu, J.; Han, W.; Wang, S.; Zhang, Z.; Wu, Y. Conformer: Convolution-Augmented Transformer for Speech Recognition. In Proceedings of the Conference of the International Speech Communication Association (INTERSPEECH), Shanghai, China, 25–29 October 2020; pp. 5036–5040. [Google Scholar]
- Poncelet, J.; Hamme, H.V. Multitask Learning with Capsule Networks for Speech-to-Intent Applications. In Proceedings of the International Conference on Acoustics, Speech and Signal Processing (ICASSP), Barcelona, Spain, 4–8 May 2020; pp. 8494–8498. [Google Scholar]
- Park, D.S.; Chan, W.; Zhang, Y. SpecAugment: A Simple Data Augmentation Method for Automatic Speech Recognition. In Proceedings of the Conference of the International Speech Communication Association (INTERSPEECH), Graz, Austria, 15–19 September 2019; pp. 2019–2680. [Google Scholar]
- He, K.M.; Zhang, X.Y.; Ren, S.Q. Deep Residual Learning for Image Recognition. In Proceedings of the IEEE Conference on Computer Vision and Pattern Recognition (CVPR), Las Vegas, NV, USA, 27–30 June 2016; pp. 770–778. [Google Scholar]
- Dai, Z.; Yang, Z.; Yang, Y. Transformer-XL: Attentive Language Models Beyond a Fixed-Length Context. arXiv 2019, arXiv:1901.02860v2. [Google Scholar]
- Chen, X.; Zhang, S.; Song, D.; Ouyang, P.; Yin, S. Transformer with Bidirectional Decoder for Speech Recognition. arXiv 2020, arXiv:2008.04481. [Google Scholar]
- Yao, Z.; Wu, D.; Wang, X. WeNet: Production Oriented Streaming and Non-streaming End-to-End Speech Recognition Toolkit. arXiv 2021, arXiv:2102.01547. [Google Scholar]
- Graves, A.; Fernández, S.; Gomez, F. Connectionist Temporal Classification: Labelling Unsegmented Sequence Data with ReCurrent Neural Networks. In Proceedings of the International Conference on Machine Learning (ICML), New York, NY, USA, 19–24 June 2016; pp. 369–376. [Google Scholar]
- Helmenstine, A.M. Bayes Theorem Definition and Examples; ThoughtCo: New York, NY, USA, 2021. [Google Scholar]
- Lafferty, J.; McCallum, A.; Pereira, F. Conditional random fields: Probabilistic Models for Segmenting and Labeling Sequence Data. In Proceedings of the International Conference on Machine Learning and Applications (ICML), Boca Raton, FL, USA, 16–19 December 2001; pp. 282–289. [Google Scholar]
- Feng, J.; Wang, X.; Lu, D. Probability Theory and Mathematical Statistics; Higher Education Press: Beijing, China, 2012. [Google Scholar]
- Rubinstein, R.Y.; Kroese, D.P. The Cross-Entropy Method; Springer: Berlin, Germany, 2004. [Google Scholar]
- Chen, J.C. Design of zero reference codes using cross-entropy method. Opt. Exp. 2009, 17, 22163–22170. [Google Scholar] [CrossRef] [PubMed]
- Bu, H.; Du, J.; Na, X. AISHELL-1: An Open-source Mandarin Speech Corpus and A Speech Recognition Baseline. In Proceedings of the Conference of the Oriental Chapter of the International Coordinating Committee on Speech Databases & Speech I/o Systems & Assessment (Oriental COCOSDA), Seoul, Korea, 1–3 November 2017. [Google Scholar]
- Horomanski, K.; Likhosherstov, V.; Dohan, D. Rethinking Attention with Performers. arXiv 2020, arXiv:2009.14794. [Google Scholar]









| Models | WER (%) | Parameter Quantity (M) |
|---|---|---|
| CNN × 2 + ResconvLSTM × 8 + DNN + CTC | 17.59 | - |
| LAS | 13.20 | - |
| CB | 6.21 | 50.0 |
| CT | 6.82 | 47.8 |
| TT | 7.50 | 33.8 |
| TB | 6.55 | 35.8 |
| Caps-TB | 6.29 | 37.7 |
| Caps-TT | 7.31 | 35.5 |
| Caps-CT | 6.36 | 49.7 |
| Caps-CB | 5.97 | 51.9 |
| Model | Enc-Dec-Dm-Head | WER (%) | Parameter Quantity (M) |
|---|---|---|---|
| Caps-PB | 12-6-256-4 | 8.01 | 36.1 |
| Caps-CB | 12-6-256-4 | 5.97 | 51.9 |
| PB | 12-6-256-4 | 8.24 | 34.2 |
| CB | 12-6-256-4 | 6.21 | 50.0 |
| CB | CB_enlarged | Caps-CB | |
|---|---|---|---|
| WER (%) | 6.21 | 6.18 | 5.97 |
| Parameter quantity (M) | 50.00 | 51.95 | 51.94 |
| 2 | 3 | 4 | 5 | 6 | |
|---|---|---|---|---|---|
| WER (%) | 5.97 | 6.25 | 6.23 | 6.27 | 6.28 |
| Parameter quantity (M) | 51.9 | 51.9 | 51.9 | 51.9 | 51.9 |
| Models | Transcription |
|---|---|
| Truth | 这令被贷款的员工们寝食难安 |
| (a) LAS | 这令被带款的员工们寝室男安 |
| (b) CB | 这令被贷款的员工们请是男安 |
| (c) Caps-CB | 这令被贷款的员工们寝食难安 |
| Truth | 按照扶优扶大扶强的原则 |
| (a) LAS | 按照福悠福大幅强的原则 |
| (b) CB | 按照富有扶大扶强的原则 |
| (c) Caps-CB | 按照扶优扶大扶强的原则 |
Publisher’s Note: MDPI stays neutral with regard to jurisdictional claims in published maps and institutional affiliations. |
© 2022 by the authors. Licensee MDPI, Basel, Switzerland. This article is an open access article distributed under the terms and conditions of the Creative Commons Attribution (CC BY) license (https://creativecommons.org/licenses/by/4.0/).
Share and Cite
Liu, M.; Wei, Y. An Improvement to Conformer-Based Model for High-Accuracy Speech Feature Extraction and Learning. Entropy 2022, 24, 866. https://doi.org/10.3390/e24070866
Liu M, Wei Y. An Improvement to Conformer-Based Model for High-Accuracy Speech Feature Extraction and Learning. Entropy. 2022; 24(7):866. https://doi.org/10.3390/e24070866
Chicago/Turabian StyleLiu, Mengzhuo, and Yangjie Wei. 2022. "An Improvement to Conformer-Based Model for High-Accuracy Speech Feature Extraction and Learning" Entropy 24, no. 7: 866. https://doi.org/10.3390/e24070866
APA StyleLiu, M., & Wei, Y. (2022). An Improvement to Conformer-Based Model for High-Accuracy Speech Feature Extraction and Learning. Entropy, 24(7), 866. https://doi.org/10.3390/e24070866

