Multi-Stage Attentive Network for Motion Deblurring via Binary Cross-Entropy Loss
Abstract
1. Introduction
- We propose a new attention-based end-to-end method on top of multi-stage networks. A self-attention module is introduced to improve the adaptability of the model to different blurred images. In particular, we apply group convolution to the self-attention module, which effectively reduces the computing cost of self-attention.
- We propose a novel strategy based on binary cross-entropy loss instead of pixel loss to optimize our model and to reduce the over-smooth impact by pixel loss while maintaining a good deblurring effect.
- We perform experiments on multiple representative datasets and provide extensive analyses and evaluations on the results. The results of experiments demonstrate that our MSAN outperforms SOTA methods when processing different types of blurred images.
2. Related Work
2.1. Learning-Based End-to-End Deblurring Methods
2.2. Attention Mechanisms in Image Deblurring
3. Methodology
3.1. MSAN Architecture
3.2. Attention Mechanisms in MSAN
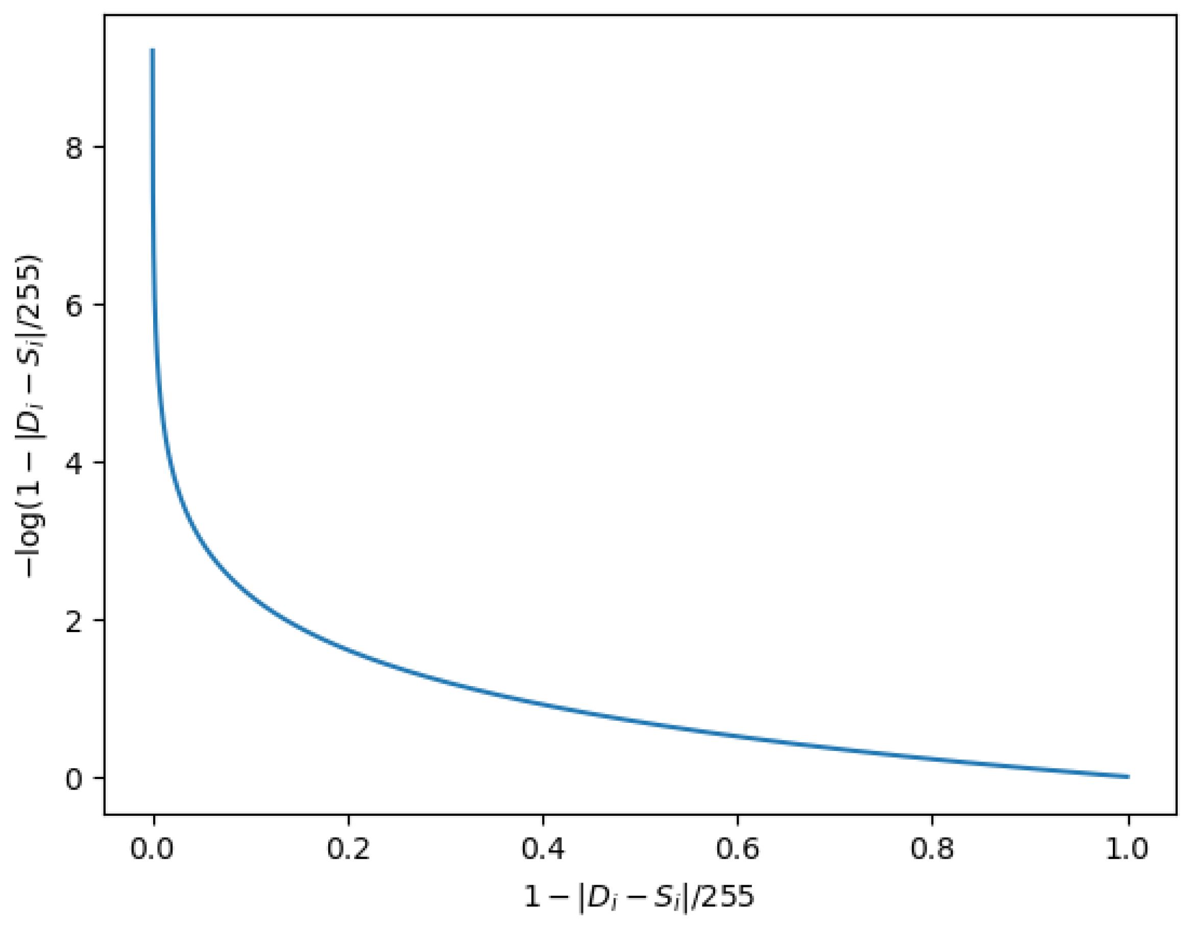
3.3. Loss Function
4. Experiments
4.1. Implementation
4.1.1. Datasets
4.1.2. Training Details
4.2. Comparison with SOTA Methods
Quantitative Evaluations
4.3. Visual Comparisons
4.4. Ablation Study
- M1 (MSAN without SAM and uses MSELoss);
- M2 (MSAN without SAM and uses BCELoss);
- M3 (MSAN uses MSELoss).
5. Conclusions
Author Contributions
Funding
Institutional Review Board Statement
Data Availability Statement
Conflicts of Interest
References
- Yuan, L.; Sun, J.; Quan, L.; Shum, H.Y. Image Deblurring with Blurred/Noisy Image Pairs. In ACM SIGGRAPH 2007 Papers; Association for Computing Machinery: New York, NY, USA, 2007. [Google Scholar]
- Dong, W.; Zhang, L.; Shi, G.; Li, X. Nonlocally Centralized Sparse Representation for Image Restoration. IEEE Trans. Image Process. 2013, 22, 1620–1630. [Google Scholar] [CrossRef] [PubMed]
- Cai, J.F.; Ji, H.; Liu, C.; Shen, Z. Framelet-Based Blind Motion Deblurring from a Single Image. IEEE Trans. Image Process. 2012, 21, 562–572. [Google Scholar] [PubMed]
- Xu, L.; Zheng, S.; Jia, J. Unnatural l0 sparse representation for natural image deblurring. In Proceedings of the IEEE/CVF Conference on Computer Vision and Pattern Recognition, Portland, OR, USA, 23–28 June 2013; pp. 1107–1114. [Google Scholar]
- Pan, J.; Hu, Z.; Su, Z.; Yang, M.H. L0 -Regularized Intensity and Gradient Prior for Deblurring Text Images and Beyond. IEEE Trans. Pattern Anal. Mach. Intell. 2017, 39, 342–355. [Google Scholar] [CrossRef] [PubMed]
- Pan, J.; Sun, D.; Pfister, H.; Yang, M.H. Deblurring Images via Dark Channel Prior. IEEE Trans. Pattern Anal. Mach. Intell. 2018, 40, 2315–2328. [Google Scholar] [CrossRef] [PubMed]
- Pan, J.; Ren, W.; Hu, Z.; Yang, M.H. Learning to Deblur Images with Exemplars. IEEE Trans. Pattern Anal. Mach. Intell. 2019, 41, 1412–1425. [Google Scholar] [CrossRef] [PubMed]
- Delbracio, M.; Sapiro, G. Burst deblurring: Removing camera shake through fourier burst accumulation. In Proceedings of the IEEE Conference on Computer Vision and Pattern Recognition, Boston, MA, USA, 7–12 June 2015; pp. 2385–2393. [Google Scholar]
- Bahat, Y.; Efrat, N.; Irani, M. Non-uniform blind deblurring by reblurring. In Proceedings of the IEEE International Conference on Computer Vision, Venice, Italy, 22–29 October 2017; pp. 3286–3294. [Google Scholar]
- Nah, S.; Kim, T.H.; Lee, K.M. Deep Multi-scale Convolutional Neural Network for Dynamic Scene Deblurring. In Proceedings of the IEEE/CVF Conference on Computer Vision and Pattern Recognition, Honolulu, HI, USA, 21–26 July 2017; pp. 257–265. [Google Scholar]
- Tao, X.; Gao, H.; Shen, X.; Wang, J.; Jia, J. Scale-Recurrent Network for Deep Image Deblurring. In Proceedings of the IEEE/CVF Conference on Computer Vision and Pattern Recognition, Salt Lake City, UT, USA, 18–23 June 2018; pp. 8174–8182. [Google Scholar]
- Gao, H.; Tao, X.; Shen, X.; Jia, J. Dynamic Scene Deblurring with Parameter Selective Sharing and Nested Skip Connections. In Proceedings of the IEEE/CVF Conference on Computer Vision and Pattern Recognition, Long Beach, CA, USA, 15–20 June 2019; pp. 3843–3851. [Google Scholar]
- Zhang, H.; Dai, Y.; Li, H.; Koniusz, P. Deep Stacked Hierarchical Multi-Patch Network for Image Deblurring. In Proceedings of the IEEE/CVF Conference on Computer Vision and Pattern Recognition, Long Beach, CA, USA, 15–20 June 2019; pp. 5971–5979. [Google Scholar]
- Shen, Z.; Wang, W.; Lu, X.; Shen, J.; Ling, H.; Xu, T.; Shao, L. Human-Aware Motion Deblurring. In Proceedings of the IEEE/CVF International Conference on Computer Vision, Seoul, Korea, 27 October–2 November 2019; pp. 5571–5580. [Google Scholar]
- Park, D.; Kang, D.U.; Kim, J.; Chun, S.Y. Multi-temporal recurrent neural networks for progressive non-uniform single image deblurring with incremental temporal training. In European Conference on Computer Vision; Springer: Berlin/Heidelberg, Germany, 2020; pp. 327–343. [Google Scholar]
- Suin, M.; Purohit, K.; Rajagopalan, A. Spatially-attentive patch-hierarchical network for adaptive motion deblurring. In Proceedings of the IEEE/CVF Conference on Computer Vision and Pattern Recognition, Seattle, WA, USA, 13–19 June 2020; pp. 3606–3615. [Google Scholar]
- Purohit, K.; Rajagopalan, A.N. Region-Adaptive Dense Network for Efficient Motion Deblurring. Proc. AAAI Conf. Artif. Intell. 2020, 34, 11882–11889. [Google Scholar] [CrossRef]
- Cai, J.; Zuo, W.; Zhang, L. Dark and Bright Channel Prior Embedded Network for Dynamic Scene Deblurring. IEEE Trans. Image Process. 2020, 29, 6885–6897. [Google Scholar] [CrossRef]
- Lim, S.; Kim, J.; Kim, W. Deep Spectral-Spatial Network for Single Image Deblurring. IEEE Signal Process. Lett. 2020, 27, 835–839. [Google Scholar] [CrossRef]
- Hu, X.; Ren, W.; Yu, K.; Zhang, K.; Cao, X.; Liu, W.; Menze, B. Pyramid architecture search for real-time image deblurring. In Proceedings of the IEEE/CVF International Conference on Computer Vision, Montreal, QC, Canada, 10–17 October 2021; pp. 4298–4307. [Google Scholar]
- Liu, Y.; Fang, F.; Wang, T.; Li, J.; Sheng, Y.; Zhang, G. Multi-scale Grid Network for Image Deblurring with High-frequency Guidance. IEEE Trans. Multimed. 2021, 24, 2890–2901. [Google Scholar] [CrossRef]
- Li, J.; Tan, W.; Yan, B. Perceptual Variousness Motion Deblurring With Light Global Context Refinement. In Proceedings of the IEEE/CVF International Conference on Computer Vision, Montreal, QC, Canada, 10–17 October 2021; pp. 4116–4125. [Google Scholar]
- Guo, C.; Wang, Q.; Dai, H.N.; Li, P. VDN: Variant-depth network for motion deblurring. Comput. Animat. Virtual Worlds 2022, 33, e2066. [Google Scholar] [CrossRef]
- Guo, C.; Wang, Q.; Dai, H.N.; Wang, H.; Li, P. LNNet: Lightweight Nested Network for motion deblurring. J. Syst. Archit. 2022, 129, 102584. [Google Scholar] [CrossRef]
- Kupyn, O.; Budzan, V.; Mykhailych, M.; Mishkin, D.; Matas, J. DeblurGAN: Blind Motion Deblurring Using Conditional Adversarial Networks. In Proceedings of the IEEE/CVF conference on computer vision and pattern recognition, Salt Lake City, UT, USA, 18–23 June 2018; pp. 8183–8192. [Google Scholar]
- Kupyn, O.; Martyniuk, T.; Wu, J.; Wang, Z. DeblurGAN-v2: Deblurring (Orders-of-Magnitude) Faster and Better. In Proceedings of the IEEE/CVF International Conference on Computer Vision, Seoul, Korea, 27 October–2 November 2019; pp. 8877–8886. [Google Scholar]
- Zhang, K.; Luo, W.; Zhong, Y.; Ma, L.; Stenger, B.; Liu, W.; Li, H. Deblurring by realistic blurring. In Proceedings of the IEEE/CVF Conference on Computer Vision and Pattern Recognition, Seattle, WA, USA, 13–19 June 2020; pp. 2737–2746. [Google Scholar]
- Ledig, C.; Theis, L.; Huszár, F.; Caballero, J.; Cunningham, A.; Acosta, A.; Aitken, A.; Tejani, A.; Totz, J.; Wang, Z.; et al. Photo-realistic single image super-resolution using a generative adversarial network. In Proceedings of the IEEE/CVF Conference on Computer Vision and Pattern Recognition, Honolulu, HI, USA, 21–26 July 2017; pp. 4681–4690. [Google Scholar]
- Lugmayr, A.; Danelljan, M.; Gool, L.V.; Timofte, R. Srflow: Learning the super-resolution space with normalizing flow. In European Conference on Computer Vision; Springer: Berlin/Heidelberg, Germany, 2020; pp. 715–732. [Google Scholar]
- Zhang, H.; Goodfellow, I.; Metaxas, D.; Odena, A. Self-attention generative adversarial networks. In Proceedings of the 36th International Conference on Machine Learning, Long Beach, CA, USA, 9–15 June 2019; pp. 7354–7363. [Google Scholar]
- Hu, Y.; Li, J.; Huang, Y.; Gao, X. Channel-wise and spatial feature modulation network for single image super-resolution. IEEE Trans. Circuits Syst. Video Technol. 2019, 30, 3911–3927. [Google Scholar] [CrossRef]
- Vaswani, A.; Shazeer, N.; Parmar, N.; Uszkoreit, J.; Jones, L.; Gomez, A.N.; Kaiser, Ł.; Polosukhin, I. Attention is all you need. Adv. Neural Inf. Process. Syst. 2017, 30, 6000–6010. [Google Scholar]
- Fu, J.; Liu, J.; Tian, H.; Li, Y.; Bao, Y.; Fang, Z.; Lu, H. Dual attention network for scene segmentation. In Proceedings of the IEEE/CVF Conference on Computer Vision and Pattern Recognition, Long Beach, CA, USA, 15–20 June 2019; pp. 3146–3154. [Google Scholar]
- Huang, Z.; Wang, X.; Huang, L.; Huang, C.; Wei, Y.; Liu, W. Ccnet: Criss-cross attention for semantic segmentation. In Proceedings of the IEEE/CVF International Conference on Computer Vision, Seoul, Korea, 27 October–2 November 2019; pp. 603–612. [Google Scholar]
- Rim, J.; Lee, H.; Won, J.; Cho, S. Real-world blur dataset for learning and benchmarking deblurring algorithms. In European Conference on Computer Vision; Springer: Berlin/Heidelberg, Germany, 2020; pp. 184–201. [Google Scholar]
- Paszke, A.; Gross, S.; Massa, F.; Lerer, A.; Bradbury, J.; Chanan, G.; Killeen, T.; Lin, Z.; Gimelshein, N.; Antiga, L.; et al. Pytorch: An imperative style, high-performance deep learning library. Adv. Neural Inf. Process. Syst. 2019, 32, 8026–8037. [Google Scholar]
- Goyal, P.; Dollár, P.; Girshick, R.; Noordhuis, P.; Wesolowski, L.; Kyrola, A.; Tulloch, A.; Jia, Y.; He, K. Accurate, Large Minibatch SGD: Training ImageNet in 1 Hour. arXiv 2017, arXiv:1706.02677. [Google Scholar]
- Szegedy, C.; Ioffe, S.; Vanhoucke, V.; Alemi, A.A. Inception-v4, inception-resnet and the impact of residual connections on learning. In Proceedings of the Thirty-First AAAI Conference on Artificial Intelligence, San Francisco, CA, USA, 4–9 February 2017. [Google Scholar]






| Models | GoPro | |||
|---|---|---|---|---|
| PSNR | SSIM | Model Size | Time 1 | |
| SRNDeblur [11] | 30.20 | 0.933 | 33.6 MB | 814 ms |
| DeblurGAN-v2 [26] | 29.08 | 0.918 | 244.5 MB | 142 ms |
| DSDeblur [12] | 30.96 | 0.942 | 49.8 MB | 805 ms |
| Stack(4)-DMPHN [13] | 31.39 | 0.948 | 86.9 MB | 637 ms |
| MTRNN [15] | 31.13 | 0.945 | 10.6 MB | 492 ms |
| HFRSN-MSGSN [21] | 31.85 | 0.951 | 108.3 MB | 899 ms |
| VDN [23] | 31.65 | 0.951 | 23.4 MB | 236 ms |
| MSAN (Ours) | 32.24 | 0.956 | 35.9 MB | 419 ms |
| Models | HIDE I | HIDE II | RealBlur-R | RealBlur-J | ||||
|---|---|---|---|---|---|---|---|---|
| PSNR | SSIM | PSNR | SSIM | PSNR | SSIM | PSNR | SSIM | |
| SRNDeblur [11] | 29.18 | 0.912 | 27.46 | 0.891 | 35.27 | 0.937 | 28.48 | 0.861 |
| DeblurGAN-v2 [26] | 28.29 | 0.896 | 26.65 | 0.872 | 35.11 | 0.935 | 28.69 | 0.866 |
| DSDeblur [12] | 29.98 | 0.923 | 28.14 | 0.902 | 35.39 | 0.938 | 28.39 | 0.859 |
| Stack(4)-DMPHN [13] | 29.80 | 0.925 | 28.34 | 0.910 | 35.48 | 0.947 | 27.80 | 0.847 |
| MTRNN [15] | 29.98 | 0.926 | 28.24 | 0.908 | 35.79 | 0.951 | 28.44 | 0.862 |
| HFRSN-MSGSN [21] | 30.30 | 0.929 | 28.58 | 0.911 | 35.40 | 0.934 | 28.31 | 0.854 |
| VDN [23] | 30.09 | 0.929 | 28.43 | 0.912 | 35.54 | 0.948 | 28.18 | 0.855 |
| MSAN (Ours) | 31.42 | 0.944 | 29.40 | 0.926 | 35.96 | 0.953 | 28.83 | 0.878 |
| Models | MSE | BCE | SAM | GoPro | HIDE I | HIDE II | RealBlur-R | RealBlur-J | |||||
|---|---|---|---|---|---|---|---|---|---|---|---|---|---|
| PSNR | SSIM | PSNR | SSIM | PSNR | SSIM | PSNR | SSIM | PSNR | SSIM | ||||
| M1 | ✓ | 32.06 | 0.953 | 30.40 | 0.932 | 28.81 | 0.916 | 35.55 | 0.947 | 28.25 | 0.857 | ||
| M2 | ✓ | 32.18 | 0.955 | 30.69 | 0.936 | 28.92 | 0.919 | 35.53 | 0.946 | 28.30 | 0.860 | ||
| M3 | ✓ | ✓ | 32.00 | 0.953 | 31.13 | 0.940 | 29.19 | 0.921 | 35.91 | 0.953 | 28.74 | 0.874 | |
| MSAN | ✓ | ✓ | 32.24 | 0.956 | 31.42 | 0.944 | 29.40 | 0.926 | 35.96 | 0.953 | 28.83 | 0.878 | |
Publisher’s Note: MDPI stays neutral with regard to jurisdictional claims in published maps and institutional affiliations. |
© 2022 by the authors. Licensee MDPI, Basel, Switzerland. This article is an open access article distributed under the terms and conditions of the Creative Commons Attribution (CC BY) license (https://creativecommons.org/licenses/by/4.0/).
Share and Cite
Guo, C.; Chen, X.; Chen, Y.; Yu, C. Multi-Stage Attentive Network for Motion Deblurring via Binary Cross-Entropy Loss. Entropy 2022, 24, 1414. https://doi.org/10.3390/e24101414
Guo C, Chen X, Chen Y, Yu C. Multi-Stage Attentive Network for Motion Deblurring via Binary Cross-Entropy Loss. Entropy. 2022; 24(10):1414. https://doi.org/10.3390/e24101414
Chicago/Turabian StyleGuo, Cai, Xinan Chen, Yanhua Chen, and Chuying Yu. 2022. "Multi-Stage Attentive Network for Motion Deblurring via Binary Cross-Entropy Loss" Entropy 24, no. 10: 1414. https://doi.org/10.3390/e24101414
APA StyleGuo, C., Chen, X., Chen, Y., & Yu, C. (2022). Multi-Stage Attentive Network for Motion Deblurring via Binary Cross-Entropy Loss. Entropy, 24(10), 1414. https://doi.org/10.3390/e24101414

