Research on Driving Fatigue Alleviation Using Interesting Auditory Stimulation Based on VMD-MMSE
Abstract
:1. Introduction
2. Materials and Methods
2.1. Experiment
2.1.1. Subjects
2.1.2. EEG Acquisition Device
2.2. Methods
2.2.1. Variational Mode Decomposition
2.2.2. Sample Entropy
2.2.3. Modified Multi-Scale Entropy
2.2.4. Least Squares Method
2.2.5. Statistical Analysis Algorithm
3. Results
3.1. Selection of Intrinsic Mode Function Components
3.2. Multi-Scale Selection
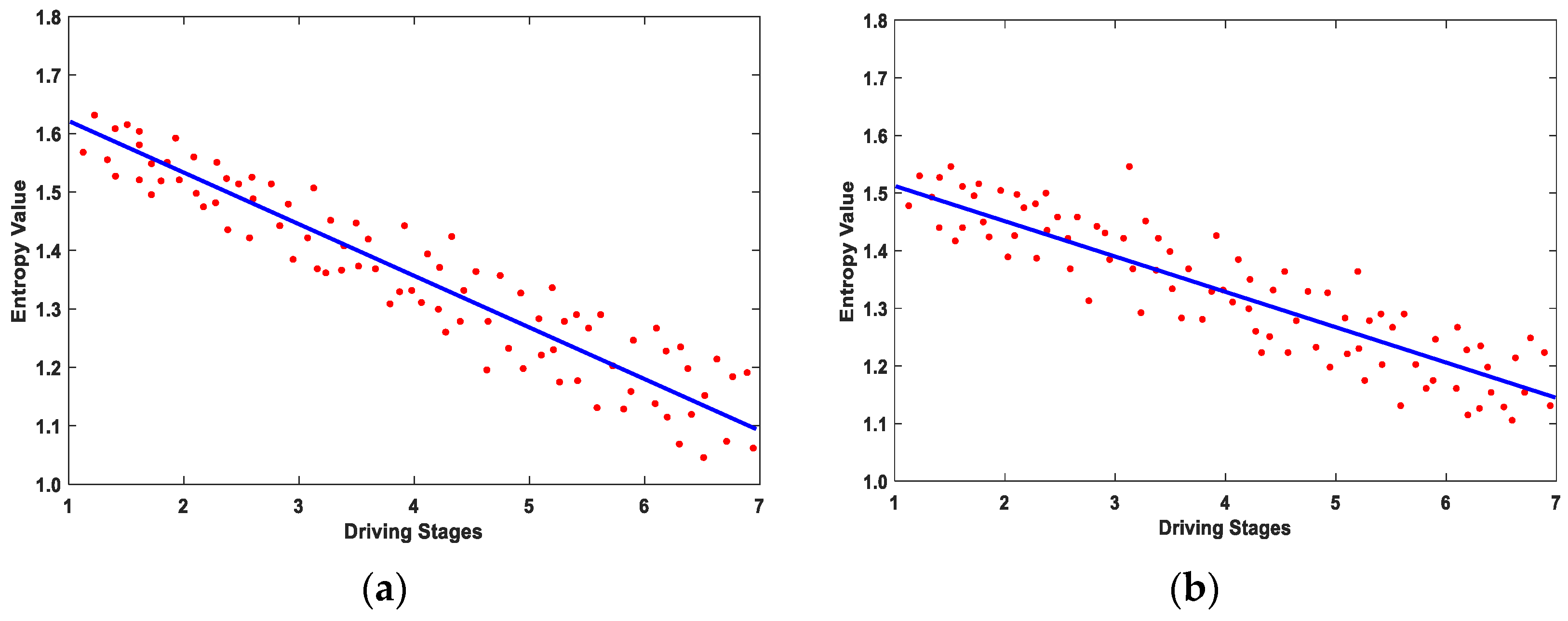
3.3. Modified Multi-Scale Entropy Feature
3.4. Subjective Questionnaire
4. Discussion
4.1. VMD-MMSE Method
4.2. Interesting Auditory Stimulation Alleviates Driving Fatigue
4.3. Limitations
4.4. Future Lines of Research
5. Conclusions
Author Contributions
Funding
Institutional Review Board Statement
Informed Consent Statement
Data Availability Statement
Conflicts of Interest
References
- Mahajan, K.; Velaga, N.R. Effects of Partial Sleep Deprivation on Braking Response of Drivers in Hazard Scenarios. Accid. Anal. Prev. 2020, 142, 105545. [Google Scholar] [CrossRef] [PubMed]
- Zhang, G.N.; Yau, K.K.W.; Zhang, X.; Li, Y.Y. Traffic accidents involving fatigue driving and their extent of casualties. Accid. Anal. Prev. 2016, 87, 34–42. [Google Scholar] [CrossRef]
- Ma, Y.L.; Zhang, S.J.; Qi, D.L.; Luo, Z.Z.; Li, R.; Potter, T.; Zhang, Y. Driving Drowsiness Detection with EEG Using a Modified Hierarchical Extreme Learning Machine Algorithm with Particle Swarm Optimization: A Pilot Study. Electronics 2020, 9, 775. [Google Scholar] [CrossRef]
- Byeon, H. Exploring the Predictors of Rapid Eye Movement Sleep Behavior Disorder for Parkinson’s Disease Patients Using Classifier Ensemble. Healthcare 2020, 8, 121. [Google Scholar] [CrossRef] [PubMed]
- Useche, S.A.; Ortiz, V.G.; Cendales, B.E. Stress-related psychosocial factors at work, fatigue, and risky driving behavior in bus rapid transport (BRT) drivers. Accid. Anal. Prev. 2017, 104, 106–114. [Google Scholar] [CrossRef] [PubMed]
- Zhao, C.L.; Zheng, C.X.; Zhao, M.; Tu, Y.; Liu, J. Multivariate autoregressive models and kernel learning algorithms for classifying driving mental fatigue based on electroencephalographic. Expert Syst. Appl. 2011, 38, 1859–1865. [Google Scholar] [CrossRef]
- Schneider, L.; Frings, K.; Rothe, S.; Schrauf, M.; Jaitner, T. Effects of a seat-integrated mobilization system during passive driver fatigue. Accid. Anal. Prev. 2021, 150, 105883. [Google Scholar] [CrossRef]
- Fu, R.R.; Wang, H.; Zhao, W.B. Dynamic driver fatigue detection using hidden Markov model in real driving condition. Expert Syst. Appl. 2016, 63, 397–411. [Google Scholar] [CrossRef]
- Kim, W.; Lee, Y.K.; Jung, W.S.; Yoo, D.; Kim, D.-H.; Jo, K.-H. An Adaptive Batch-Image Based Driver Status Monitoring System on a Lightweight GPU-Equipped SBC. IEEE Access 2020, 8, 206074–206087. [Google Scholar] [CrossRef]
- Chang, H.; Park, D. Potentialities of Vehicle Trajectory Big Data for Monitoring Potentially Fatigued Drivers and Explaining Vehicle Crashes on Motorway Sections. Sustainability 2020, 12, 5877. [Google Scholar] [CrossRef]
- Zhao, C.L.; Zhao, M.; Liu, J.P.; Zheng, C.X. Electroencephalogram and electrocardiograph assessment of mental fatigue in a driving simulator. Accid. Anal. Prev. 2012, 45, 83–90. [Google Scholar] [CrossRef]
- Ahn, S.; Nguyen, T.; Jang, H.; Kim, J.G.; Jun, S.C. Exploring Neuro-Physiological Correlates of Drivers’ Mental Fatigue Caused by Sleep Deprivation Using Simultaneous EEG, ECG, and fNIRS Data. Front. Hum. Neurosci. 2016, 10, 219. [Google Scholar] [CrossRef]
- Kang, X.J.; Kim, W.; Namgung, M. Driver Emotional and Perceptual Evaluation over Various Highway Horizontal Curves. KSCE J. Civ. Eng. 2020, 24, 2201–2213. [Google Scholar] [CrossRef]
- Li, G.; Huang, S.; Xu, W.X.; Jiao, W.; Jiang, Y.; Gao, Z.; Zhang, J. The impact of mental fatigue on brain activity: A comparative study both in resting state and task state using EEG. BMC Neurosci. 2020, 21, 20. [Google Scholar] [CrossRef] [PubMed]
- Haghani, M.; Bliemer, M.C.J.; Farooq, B.; Kim, I.; Li, Z.; Oh, C.; Shahhoseini, Z.; MacDougall, H. Applications of brain imaging methods in driving behaviour research. Accid. Anal. Prev. 2021, 154, 106093. [Google Scholar] [CrossRef] [PubMed]
- Lecocq, M.; Lantoine, P.; Bougard, C.; Allègre, J.-M.; Bauvineau, L.; Bourdin, C.; Marqueste, T.; Dousset, E. Neuromuscular fatigue profiles depends on seat feature during long duration driving on a static simulator. Appl. Ergon. 2020, 87, 103118. [Google Scholar] [CrossRef] [PubMed]
- Fu, R.; Wang, H. Detection of driving fatigue by using noncontact EMG and ECG signals measurement system. Int. J. Neural Syst. 2014, 24, 1450006. [Google Scholar] [CrossRef] [PubMed]
- Zhang, J.; Yuan, G.J.; Lu, H.; Liu, G.Y. Recognition of the Impulse of Love at First Sight Based on Electrocardiograph Signal. Comput. Intell. Neurosci. 2021, 2021, 6631616. [Google Scholar] [PubMed]
- Pan, Y.G.; Tsang, I.W.; Lyu, Y.M.; Singh, A.K.; Lin, C.-T. Online Mental Fatigue Monitoring via Indirect Brain Dynamics Evaluation. Neural Comput. 2021, 33, 1616–1655. [Google Scholar] [CrossRef] [PubMed]
- Li, G.; Xu, Y.T.; Jiang, Y.H.; Jiao, W.; Xu, W.; Zhang, J. Mental Fatigue Has Great Impact on the Fractal Dimension of Brain Functional Network. Neural Plast. 2020, 2020, 8825547. [Google Scholar] [CrossRef] [PubMed]
- Li, W.; He, Q.C.; Fan, X.M.; Fei, Z.M. Evaluation of driver fatigue on two channels of EEG data. Neurosci. Lett. 2012, 506, 235–239. [Google Scholar] [CrossRef] [PubMed]
- Jap, B.T.; Lal, S.; Fischer, P. Inter-hemispheric electroencephalography coherence analysis: Assessing brain activity during monotonous driving. Int. J. Psychophysiol. 2010, 76, 169–173. [Google Scholar] [CrossRef] [PubMed] [Green Version]
- Wang, J.; Wu, Y.Y.; Qu, H.; Xu, G. EEG-based fatigue driving detection using correlation dimension. J. Vibroeng. 2014, 16, 407–413. [Google Scholar]
- Cui, T.; Zhou, X.; Liu, W.; Wang, Z.; Ma, J.; Zheng, J. Gear Fault Diagnosis Based on Hilbert Envelope Spectrum and SVM. J. Northeast Electr. Power Univ. 2017, 37, 56–61. [Google Scholar]
- Yang, G.; Zhou, X.; Li, J.; Liang, X. Gear Wear Fault Diagnosis Based on Improved EMD Frequency Family Separation Method. J. Northeast Electr. Power Univ. 2017, 37, 39–43. [Google Scholar]
- Qin, Y. Multicomponent AM-FM demodulation based on energy separation and adaptive filtering. Mech. Syst. Signal Process. 2013, 38, 440–459. [Google Scholar] [CrossRef]
- Qin, Y.; Qin, S.R.; Mao, Y.F. Research on iterated Hilbert transform and its application in mechanical fault diagnosis. Mech. Syst. Signal Process. 2008, 22, 1967–1980. [Google Scholar] [CrossRef]
- Munoz-Gutierrez, P.A.; Giraldo, E.; Bueno-Lopez, M.; Molinas, M. Localization of Active Brain Sources From EEG Signals Using Empirical Mode Decomposition: A Comparative Study. Front. Integr. Neurosci. 2018, 12, 55. [Google Scholar] [CrossRef] [Green Version]
- Smith, J.S. The local mean decomposition and its application to EEG perception data. J. R. Soc. Interface 2005, 2, 443–454. [Google Scholar] [CrossRef]
- Shi, J.; Deng, Y.L.; Lie, B.; Feng, L. Intelligent classification of resting eeg signals in depressive disorder based on emd and svm. Acta Med. Mediterr. 2019, 35, 1773–1778. [Google Scholar]
- Chen, Q.; Li, Y.Y.; Yuan, X.H. A hybrid method for muscle artifact removal from EEG signals. J. Neurosci. Methods 2021, 353, 109104. [Google Scholar] [CrossRef] [PubMed]
- Kaur, C.; Bisht, A.; Singh, P.; Joshi, G. EEG Signal denoising using hybrid approach of Variational Mode Decomposition and wavelets for depression. Biomed. Signal Process. Control 2021, 65, 102337. [Google Scholar] [CrossRef]
- Lavanga, M.; Bollen, B.; Jansen, K.; Ortibus, E.; Naulaers, G.; Van Huffel, S.; Caicedo, A. A Bradycardia-Based Stress Calculator for the Neonatal Intensive Care Unit: A Multisystem Approach. Front. Physiol. 2020, 11, 741. [Google Scholar] [CrossRef] [PubMed]
- Lavanga, M.; Heremans, E.; Moeyersons, J.; Bollen, B.; Jansen, K.; Ortibus, E. Maturation of the Autonomic Nervous System in Premature Infants: Estimating Development Based on Heart-Rate Variability Analysis. Front. Physiol. 2021, 11, 581250. [Google Scholar] [CrossRef] [PubMed]
- Lavanga, M.; De Ridder, J.; Kotulska, K.; Moavero, R.; Curatolo, P.; Weschke, B. Results of quantitative EEG analysis are associated with autism spectrum disorder and development abnormalities in infants with tuberous sclerosis complex. Biomed. Signal Process. Control 2021, 68, 102658. [Google Scholar] [CrossRef]
- Kar, S.; Bhagat, M.; Routray, A. EEG signal analysis for the assessment and quantification of driver’s fatigue. Transp. Res. Part F Traffic Psychol. Behav. 2010, 13, 297–306. [Google Scholar] [CrossRef]
- Mu, Z.D.; Hu, J.F.; Min, J.L. Driver Fatigue Detection System Using Electroencephalography Signals Based on Combined Entropy Features. Appl. Sci. 2017, 7, 150. [Google Scholar] [CrossRef] [Green Version]
- Wang, F.; Wu, S.; Ping, J.; Xu, Z.; Chu, H. EEG Driving Fatigue Detection with PDC-Based Brain Functional Network. IEEE Sens. J. 2021, 21, 10811–10823. [Google Scholar] [CrossRef]
- Li, G.; Duan, S.; Yu, H.; Guan, D. Study on characteristic parameters of engine vibration signal based on multi-fractal. Trans. CSICE 2008, 26, 87–91. [Google Scholar]
- Zhang, T.; Wang, H.; Chen, J.; He, E. Detecting Unfavorable Driving States in Electroencephalography Based on a PCA Sample Entropy Feature and Multiple Classification Algorithms. Entropy 2020, 22, 1248. [Google Scholar] [CrossRef]
- Wang, F.; Xu, Q.; Fu, R.; Sun, G. Study of driving skill level discrimination based on human physiological signal characteristics. RSC Adv. 2018, 8, 42160–42169. [Google Scholar] [CrossRef] [Green Version]
- Gao, Z.; Li, S.; Cai, Q.; Dang, W.; Yang, Y.; Mu, C.; Hui, P. Relative Wavelet Entropy Complex Network for Improving EEG-Based Fatigue Driving Classification. IEEE Trans. Instrum. Meas. 2019, 68, 2491–2497. [Google Scholar] [CrossRef]
- Luo, H.W.; Qiu, T.R.; Liu, C.; Huang, P.F. Research on fatigue driving detection using forehead EEG based on adaptive multi-scale entropy. Biomed. Signal Process. Control 2019, 51, 50–58. [Google Scholar] [CrossRef]
- Zou, S.; Qiu, T.; Huang, P.; Bai, X.; Liu, C. Constructing Multi-scale Entropy Based on the Empirical Mode Decomposition (EMD) and its Application in Recognizing Driving Fatigue. J. Neurosci. Methods 2020, 341, 108691. [Google Scholar] [CrossRef]
- Borin, A.M.S.; Silva, L.E.V.; Murta, L.O. Modified multiscale fuzzy entropy: A robust method for short-term physiologic signals. Chaos 2020, 30, 083135. [Google Scholar] [CrossRef]
- Wu, S.D.; Wu, C.W.; Lee, K.Y.; Lin, S.G. Modified multiscale entropy for short-term time series analysis. Phys. A Stat. Mech. Its Appl. 2013, 392, 5865–5873. [Google Scholar] [CrossRef]
- Dailey, D.L.; Rakel, B.A.; Vance, C.G.T.; Liebano, R.E.; Amrit, A.S.; Bush, H.M. Transcutaneous electrical nerve stimulation reduces pain, fatigue and hyperalgesia while restoring central inhibition in primary fibromyalgia. PAIN 2013, 154, 2554–2562. [Google Scholar] [CrossRef] [PubMed] [Green Version]
- Wang, F.; Wang, H. Study of Driving Fatigue Alleviation by Transcutaneous Acupoints Electrical Stimulations. Sci. World J. 2014, 2014, 450249. [Google Scholar] [CrossRef]
- Wang, W. Discussion and analysis on Laogong point. J. Tianjin Coll. Tradit. Chin. Med. 2005, 24, 8–9. [Google Scholar]
- Verwey, W.B.; Zaidel, D.M. Preventing drowsiness accidents by an alertness maintenance device. Accid. Anal. Prev. 1999, 31, 199–211. [Google Scholar] [CrossRef]
- Wang, F.; Xu, Q.; Fu, R. Study on the Effect of Man-Machine Response Mode to Relieve Driving Fatigue Based on EEG and EOG. Sensors 2019, 19, 4883. [Google Scholar] [CrossRef] [Green Version]
- Oron-Gilad, T.; Ronen, A.; Shinar, D. Alertness maintaining tasks (AMTs) while driving. Accid. Anal. Prev. 2008, 40, 851–860. [Google Scholar] [CrossRef]
- Li, N.; Wang, Y.; Wang, M.S.; Liu, H.Y. Effects of sleep deprivation on gamma oscillation of waking human EEG. Prog. Nat. Sci. Mater. Int. 2008, 18, 1533–1537. [Google Scholar] [CrossRef]
- Wang, F.; Zhang, X.; Fu, R.; Sun, G. EEG characteristic analysis of coach bus drivers based on brain connectivity as revealed via a graph theoretical network. RSC Adv. 2018, 8, 29745–29755. [Google Scholar] [CrossRef] [Green Version]
- Richman, J.S.; Moorman, J.R. Physiological time-series analysis using approximate entropy and sample entropy. Am. J. Physiol. Heart Circ. Physiol. 2000, 278, H2039–H2049. [Google Scholar] [CrossRef] [Green Version]
- Shalbaf, R.; Behnam, H.; Sleigh, J.; Voss, L. Measuring the effects of sevoflurane on electroencephalogram using sample entropy. Acta Anaesthesiol. Scand. 2012, 56, 880–889. [Google Scholar] [CrossRef]
- Wang, P.; Min, J.L.; Hu, J.F. Ensemble classifier for driver’s fatigue detection based on a single EEG channel. IET Intell. Transp. Syst. 2018, 12, 1322–1328. [Google Scholar] [CrossRef]
- Chuang, C.-H.; Cao, Z.; King, J.-T.; Wu, B.-S.; Wang, Y.; Lin, C.-T. Brain Electrodynamic and Hemodynamic Signatures against Fatigue during Driving. Front. Neurosci. 2018, 12, 181. [Google Scholar] [CrossRef] [PubMed]
- Zhang, C.; Ma, J.; Zhao, J.; Liu, P.; Cong, F.; Liu, T.; Li, Y.; Sun, L.; Chang, R. Decoding Analysis of Alpha Oscillation Networks on Maintaining Driver Alertness. Entropy 2020, 22, 787. [Google Scholar] [CrossRef] [PubMed]
- Duan, Z.H.; Xu, J.L.; Ru, H.; Li, M.H. Classification of Driving Fatigue in High-Altitude Areas. Sustainability 2019, 11, 817. [Google Scholar] [CrossRef] [Green Version]
- Li, Y.Y.; Yamamoto, T.; Zhang, G.N. The effect of fatigue driving on injury severity considering the endogeneity. J. Saf. Res. 2018, 64, 11–19. [Google Scholar] [CrossRef] [PubMed]
- Gimeno, P.T.; Cerezuela, G.P.; Montanes, M.C. On the concept and measurement of driver drowsiness, fatigue and inattention: Implications for countermeasures. Int. J. Veh. Des. 2006, 42, 67–86. [Google Scholar] [CrossRef]
- Wang, Q.J.; Li, Y.B.; Liu, X.P. Analysis of Feature Fatigue EEG Signals Based on Wavelet Entropy. Int. J. Pattern Recognit. Artif. Intell. 2018, 32, 1854023. [Google Scholar] [CrossRef]
- Ye, B.G.; Qiu, T.R.; Bai, X.M.; Liu, P. Research on Recognition Method of Driving Fatigue State Based on Sample Entropy and Kernel Principal Component Analysis. Entropy 2018, 20, 701. [Google Scholar] [CrossRef] [Green Version]
- Wang, F.; Wang, H.; Fu, R. Real-Time ECG-Based Detection of Fatigue Driving Using Sample Entropy. Entropy 2018, 20, 196. [Google Scholar] [CrossRef] [PubMed] [Green Version]
- Wang, H.T.; Dragomir, A.; Abbasi, N.I.; Li, J.H.; Thakor, N.V.; Bezerianos, A. A novel real-time driving fatigue detection system based on wireless dry EEG. Cogn. Neurodyn. 2018, 12, 365–376. [Google Scholar] [CrossRef]
- Chai, M. Identification and Early-warning of Fatigue State of Intercity Coach Drivers. Ph.D. Thesis, Jilin University, Changchun, China, 2019. [Google Scholar]
- Jian, J. Evaluation of Driving Fatigue Mechanism and Feedback Selecting Model. Ph.D. Thesis, Southwest Jiaotong University, Chendu, China, 2002. [Google Scholar]
- Zhang, C.; Wang, H.; Fu, R.R. Automated Detection of Driver Fatigue Based on Entropy and Complexity Measures. IEEE Trans. Intell. Transp. Syst. 2014, 15, 168–177. [Google Scholar] [CrossRef]







| Source | Numerator Degrees of Freedom | Denominator Degrees of Freedom | F | Significance |
|---|---|---|---|---|
| intercept | 1 | 100 | 16,573.398 | 6.32 × 10−113 |
| gender | 1 | 100 | 2.761 | 0.315 |
| age | 2 | 100 | 2.070 | 0.473 |
| time | 1 | 100 | 895.094 | 1.07 × 10−51 |
| VMD-MMSE | SampEn | |
|---|---|---|
| Subject1 | −0.08301 | −0.05894 |
| Subject2 | −0.08075 | −0.06331 |
| Subject3 | −0.08229 | −0.0576 |
| Subject4 | −0.07985 | −0.05903 |
| Subject5 | −0.08089 | −0.06074 |
| Subject6 | −0.08315 | −0.05638 |
| Subject7 | −0.08161 | −0.06208 |
| Subject8 | −0.08405 | −0.06065 |
| Subject9 | −0.07863 | −0.05447 |
| Subject10 | −0.08357 | −0.05872 |
| Subject11 | −0.08304 | −0.05679 |
| Subject12 | −0.08142 | −0.05894 |
| Subject13 | −0.08059 | −0.05923 |
| Subject14 | −0.08391 | −0.05272 |
| Subject15 | −0.07584 | −0.06054 |
| mean | −0.08151 | −0.05868 |
| S.D. 1 | 0.00215 | 0.00266 |
Publisher’s Note: MDPI stays neutral with regard to jurisdictional claims in published maps and institutional affiliations. |
© 2021 by the authors. Licensee MDPI, Basel, Switzerland. This article is an open access article distributed under the terms and conditions of the Creative Commons Attribution (CC BY) license (https://creativecommons.org/licenses/by/4.0/).
Share and Cite
Wang, F.; Lu, B.; Kang, X.; Fu, R. Research on Driving Fatigue Alleviation Using Interesting Auditory Stimulation Based on VMD-MMSE. Entropy 2021, 23, 1209. https://doi.org/10.3390/e23091209
Wang F, Lu B, Kang X, Fu R. Research on Driving Fatigue Alleviation Using Interesting Auditory Stimulation Based on VMD-MMSE. Entropy. 2021; 23(9):1209. https://doi.org/10.3390/e23091209
Chicago/Turabian StyleWang, Fuwang, Bin Lu, Xiaogang Kang, and Rongrong Fu. 2021. "Research on Driving Fatigue Alleviation Using Interesting Auditory Stimulation Based on VMD-MMSE" Entropy 23, no. 9: 1209. https://doi.org/10.3390/e23091209
APA StyleWang, F., Lu, B., Kang, X., & Fu, R. (2021). Research on Driving Fatigue Alleviation Using Interesting Auditory Stimulation Based on VMD-MMSE. Entropy, 23(9), 1209. https://doi.org/10.3390/e23091209

