An Information-Theoretic Perspective on Proper Quaternion Variational Autoencoders
Abstract
:1. Introduction
2. Fundamental Properties of Quaternion Algebra
3. Augmented Second-Order Statistics and Quaternion Properness
3.1. Statistics for Quaternion Random Signals
3.2. -Properness
4. The -Proper Variational Autoencoder
5. Kullback–Leibler Divergence as Entropy Loss Due to Improperness
6. Experimental Results
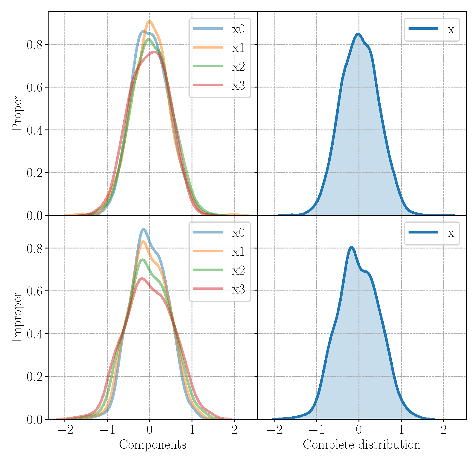
6.1. Proper and Improper Test Signals
- -proper signal with independent Gaussian components defined as:with .
- -proper filtered signal from a colored Gaussian noise as [31]:with .
- Improper signal from a quaternion with components:and composed as:
- Improper filtered signal from a Gaussian noise as:with and .
6.2. Proper and Improper Signals for an -Proper QVAE
7. Conclusions
Author Contributions
Funding
Data Availability Statement
Conflicts of Interest
Appendix A. Evaluation of the Real-Valued VAE on Proper and Improper Signals
| Signal | Out | I | |||
|---|---|---|---|---|---|
| P1. (proper) | Recons | 0.031 | 5.4547 | 0.0031 | 0.0030 |
| Sample | 0.0697 | 5.4498 | 0.0148 | 0.0147 | |
| P2. (proper) | Recons | 0.0396 | 4.8138 | 0.0050 | 0.0050 |
| Sample | 0.9879 | −21.2687 | 6.7205 | 6.7205 | |
| I1. (improper) | Recons | 0.9983 | −8.9158 | 14.0350 | 14.0350 |
| Sample | 0.9995 | −8.2952 | 16.1035 | 16.1035 | |
| I2. (improper) | Recons | 0.9984 | −9.0598 | 14.2591 | 14.2591 |
| Sample | 0.9977 | −9.2681 | 13.7240 | 13.7240 |


References
- Goodfellow, I.J.; Pouget-Abadie, J.; Mirza, M.; Xu, B.; Warde-Farley, D.; Ozair, S.; Courville, A.; Bengio, Y. Generative Adversarial Nets. In Advances in Neural Information Processing Systems (NIPS); MIT Press: Cambridge, MA, USA, 2014; Volume 2, pp. 2672–2680. [Google Scholar]
- Rezende, D.J.; Metz, L.; Chintala, S. Stochastic Backpropagation and Approximate Inference in Deep Generative Models. In Proceedings of the International Conference on Machine Learning, Beijing, China, 21–26 June 2014; pp. 1278–1286. [Google Scholar]
- Bond-Taylor, S.; Leach, A.; Long, Y.; Willcocks, C.G. Deep Generative Modelling: A Comparative Review of VAEs, GANs, Normalizing Flows, Energy-Based and Autoregressive Models. arXiv 2021, arXiv:2103.04922v1. [Google Scholar]
- Ruiz-Garcia, A.; Schmidhuber, J.; Palade, V.; Took, C.C.; Mandic, D. Deep neural network representation and Generative Adversarial Learning. Neural Netw. 2021, 139, 199–200. [Google Scholar] [CrossRef]
- Fu, Y.; Ma, J.; Guo, X. Unsupervised Exemplar-Domain Aware Image-to-Image Translation. Entropy 2021, 23, 565. [Google Scholar] [CrossRef]
- Hou, J.; Zhang, D.; Wu, W.; Ma, J.; Zhou, H. A Generative Adversarial Network for Infrared and Visible Image Fusion Based on Semantic Segmentation. Entropy 2021, 23, 376. [Google Scholar] [CrossRef]
- Lin, J.; Li, Y.; Yang, G. FPGAN: Face de-identification method with generative adversarial networks for social robots. Neural Netw. 2021, 133, 132–147. [Google Scholar] [CrossRef] [PubMed]
- Dong, L.; Yang, N.; Wang, W.; Wei, F.; Liu, X.; Wang, Y.; Gao, J.; Zhou, M.; Hon, H.W. Unified Language Model Pre-training for Natural Language Understanding and Generation. arXiv 2019, arXiv:1905.03197. [Google Scholar]
- Grassucci, E.; Scardapane, S.; Comminiello, D.; Uncini, A. Flexible Generative Adversarial Networks with Non-Parametric Activation Functions. In Progress in Artificial Intelligence and Neural Systems. Smart Innovation, Systems and Technologies; Springer: Singapore, 2021; Volume 184. [Google Scholar]
- Sanchez, I.; Vilaplana, V. Brain MRI Super-Resolution Using 3D Generative Adversarial Networks. arXiv 2018, arXiv:1812.11440v1. [Google Scholar]
- Elazab, A.; Wang, C.; Gardezi, S.J.S.; Bai, H.; Hu, Q.; Wang, T.; Chang, C.; Lei, B. GP-GAN: Brain tumor growth prediction using stacked 3D generative adversarial networks from longitudinal MR Images. Neural Netw. 2020, 132, 321–332. [Google Scholar] [CrossRef] [PubMed]
- Kim, J.; Yoo, J.; Lee, J.; Hong, S. SetVAE: Learning Hierarchical Composition for Generative Modeling of Set-Structured Data. arXiv 2021, arXiv:2103.15619v1. [Google Scholar]
- Kingma, D.P.; Welling, M. Auto-Encoding Variational Bayes. arXiv 2014, arXiv:1312.6114v10. [Google Scholar]
- Razavi, A.; van den Oord, A.; Vinyals, O. Generating Diverse High-Fidelity Images with VQ-VAE-2. In Proceedings of the Advances in Neural Information Processing Systems, Vancouver, BC, Canada, 8–14 December 2019; pp. 14866–14876. [Google Scholar]
- Sadeghi, M.; Alameda-Pineda, X. Robust Unsupervised Audio-Visual Speech Enhancement Using a Mixture of Variational Autoencoders. In Proceedings of the IEEE International Conference on Acoustics, Speech and Signal Processing (ICASSP), Barcelona, Spain, 4–8 May 2020; pp. 7534–7538. [Google Scholar]
- Wu, S.L.; Yang, Y.H. MuseMorphose: Full-Song and Fine-Grained Music Style Transfer with Just One Transformer VAE. arXiv 2021, arXiv:2105.04090v1. [Google Scholar]
- Chadebec, C.; Thibeau-Sutre, E.; Burgos, N.; Allassonnière, S. Data Augmentation in High Dimensional Low Sample Size Setting Using a Geometry-Based Variational Autoencoder. arXiv 2021, arXiv:2105.00026v1. [Google Scholar]
- Kosiorek, A.R.; Strathmann, H.; Zoran, D.; Moreno, P.; Schneider, R.; Mokrá, S.; Rezende, D.J. NeRF-VAE: A Geometry Aware 3D Scene Generative Model. arXiv 2021, arXiv:2104.00587v1. [Google Scholar]
- Stewart, K.; Danielescu, A.; Supic, L.; Shea, T.; Neftci, E. Gesture Similarity Analysis on Event Data Using a Hybrid Guided Variational Auto Encoder. arXiv 2021, arXiv:2104.00165v1. [Google Scholar]
- Qian, D.; Cheung, W.K. Enhancing Variational Autoencoders with Mutual Information Neural Estimation for Text Generation. In Proceedings of the 2019 Conference on Empirical Methods in Natural Language Processing and the 9th International Joint Conference on Natural Language Processing (EMNLP-IJCNLP), Hong Kong, China, 3–7 November 2019; pp. 4047–4057. [Google Scholar]
- Xie, Z.; Liu, C.; Zhang, Y.; Lu, H.; Wang, D.; Ding, Y. Adversarial and Contrastive Variational Autoencoder for Sequential Recommendation. arXiv 2021, arXiv:2103.10693v1. [Google Scholar]
- Gallego, V.; Ríos Insua, D. Variationally Inferred Sampling through a Refined Bound. Entropy 2021, 23, 123. [Google Scholar] [CrossRef]
- Sadeghi, H.; Andriyash, E.; Vinci, W.; Buffoni, L.; Amin, M.H. PixelVAE++: Improved PixelVAE with Discrete Prior. arXiv 2019, arXiv:1908.09948v1. [Google Scholar]
- Vahdat, A.; Kautz, J. NVAE: A Deep Hierarchical Variational Autoencoder. arXiv 2020, arXiv:2007.03898v1. [Google Scholar]
- Zhao, H.; Li, T.; Xiao, Y.; Wang, Y. Improving Multi-Agent Generative Adversarial Nets with Variational Latent Representation. Entropy 2020, 22, 1055. [Google Scholar] [CrossRef] [PubMed]
- Grassucci, E.; Comminiello, D.; Uncini, A. A Quaternion-Valued Variational Autoencoder. In Proceedings of the IEEE International Conference on Acoustics, Speech and Signal Processing (ICASSP), Toronto, ON, Canada, 6–11 June 2021. [Google Scholar]
- Bülow, T.; Sommer, G. Hypercomplex Signal—A Novel Extension of the Analystic Signal to the Multidimensional Case. IEEE Trans. Signal Process. 2001, 49, 2844–2852. [Google Scholar] [CrossRef] [Green Version]
- Took, C.C.; Mandic, D.P. The Quaternion LMS Algorithm for Adaptive Filtering of Hypercomplex Processes. IEEE Trans. Signal Process. 2009, 57, 1316–1327. [Google Scholar] [CrossRef] [Green Version]
- Paul, T.K.; Ogunfunmi, T. A Kernel Adaptive Algorithm for Quaternion-Valued Inputs. IEEE Trans. Neural Netw. Learn. Syst. 2015, 26, 2422–2439. [Google Scholar] [CrossRef] [PubMed]
- Ortolani, F.; Comminiello, D.; Scarpiniti, M.; Uncini, A. Frequency Domain Quaternion Adaptive Filters: Algorithms and Convergence Performance. Signal Process. 2017, 136, 69–80. [Google Scholar] [CrossRef]
- Ortolani, F.; Comminiello, D.; Scarpiniti, M.; Uncini, A. Advances in Hypercomplex Adaptive Filtering for 3D Audio Processing. In Proceedings of the IEEE First Ukraine Conference on Electrical and Computer Engineering (UKRCON), Kyiv, Ukraine, 29 May–2 June 2017; pp. 1125–1130. [Google Scholar]
- Xiang, M.; Kanna, S.; Mandic, D.P. Performance Analysis of Quaternion-Valued Adaptive Filters in Nonstationary Environments. IEEE Trans. Signal Process. 2018, 66, 1566–1579. [Google Scholar] [CrossRef]
- Ogunfunmi, T.; Safarian, C. The Quaternion Stochastic Information Gradient Algorithm for Nonlinear Adaptive Systems. IEEE Trans. Signal Process. 2019, 67, 5909–5921. [Google Scholar] [CrossRef]
- Comminiello, D.; Scarpiniti, M.; Parisi, R.; Uncini, A. Frequency-Domain Adaptive Filtering: From Real to Hypercomplex Signal Processing. In Proceedings of the IEEE International Conference on Acoustics, Speech and Signal Processing (ICASSP), Brighton, UK, 12–17 May 2019; pp. 7745–7749. [Google Scholar]
- Gaudet, C.; Maida, A. Deep Quaternion Networks. In Proceedings of the 2018 International Joint Conference on Neural Networks (IJCNN), Rio de Janeiro, Brazil, 8–13 July 2018. [Google Scholar]
- Parcollet, T.; Ravanelli, M.; Morchid, M.; Linarès, G.; Trabelsi, C.; De Mori, R.; Bengio, Y. Quaternion Recurrent Neural Networks. In Proceedings of the International Conference on Learning Representations (ICLR), New Orleans, LA, USA, 6–9 May 2019; pp. 1–19. [Google Scholar]
- Parcollet, T.; Morchid, M.; Linarès, G. A Survey of Quaternion Neural Networks. Artif. Intell. Rev. 2019, 53, 2957–2982. [Google Scholar] [CrossRef]
- Vecchi, R.; Scardapane, S.; Comminiello, D.; Uncini, A. Compressing Deep-Quaternion Neural Networks with Targeted Regularisation. CAAI Trans. Intell. Technol. 2020, 5, 172–176. [Google Scholar] [CrossRef]
- Parcollet, T.; Morchid, M.; Linarès, G. Deep Quaternion Neural Networks for Spoken Language Understanding. In Proceedings of the IEEE Automatic Speech Recognition and Understanding Workshop (ASRU), Okinawa, Japan, 16–20 December 2017; pp. 504–511. [Google Scholar]
- Parcollet, T.; Morchid, M.; Linarès, G. Quaternion Convolutional Neural Networks for Heterogeneous Image Processing. In Proceedings of the IEEE International Conference on Acoustics, Speech and Signal Processing (ICASSP), Brighton, UK, 12–17 May 2019; pp. 8514–8518. [Google Scholar]
- Yin, Q.; Wang, J.; Luo, X.; Zhai, J.; Jha, S.K.; Shi, Y. Quaternion Convolutional Neural Network for Color Image Classification and Forensics. IEEE Access 2019, 7, 20293–20301. [Google Scholar] [CrossRef]
- Comminiello, D.; Lella, M.; Scardapane, S.; Uncini, A. Quaternion Convolutional Neural Networks for Detection and Localization of 3D Sound Events. In Proceedings of the IEEE International Conference on Acoustics, Speech and Signal Processing (ICASSP), Brighton, UK, 12–17 May 2019; pp. 8533–8537. [Google Scholar]
- Ricciardi Celsi, M.; Scardapane, S.; Comminiello, D. Quaternion Neural Networks for 3D Sound Source Localization in Reverberant Environments. In Proceedings of the IEEE 30th International Workshop on Machine Learning for Signal Processing (MLSP), Espoo, Finland, 21–24 September 2020; pp. 1–6. [Google Scholar]
- Parcollet, T.; Zhang, Y.; Morchid, M.; Trabelsi, C.; Linarès, G.; De Mori, R.; Bengio, Y. Quaternion Convolutional Neural Networks for End-to-End Automatic Speech Recognition. arXiv 2018, arXiv:1806.07789. [Google Scholar]
- Grassucci, E.; Cicero, E.; Comminiello, D. Quaternion Generative Adversarial Networks. arXiv 2021, arXiv:2104.09630v1. [Google Scholar]
- Danielewski, M.; Sapa, L. Foundations of the Quaternion Quantum Mechanics. Entropy 2020, 22, 1424. [Google Scholar] [CrossRef]
- Sugitomo, S.; Maeta, K. Quaternion Valued Risk Diversification. Entropy 2020, 22, 390. [Google Scholar] [CrossRef] [PubMed] [Green Version]
- Szczęsna, A. Quaternion Entropy for Analysis of Gait Data. Entropy 2019, 21, 79. [Google Scholar] [CrossRef] [PubMed] [Green Version]
- Neeser, F.; Massey, J. Proper complex random processes with applications to information theory. IEEE Trans. Inf. Theory 1993, 39, 1293–1302. [Google Scholar] [CrossRef] [Green Version]
- Le Bihan, N. The Geometry of Proper Quaternion Random Variables. Signal Process. 2017, 138, 106–116. [Google Scholar] [CrossRef]
- Vìa, J.; Ramìrez, D.; Santamarìa, I. Properness and Widely Linear Processing of Quaternion Random Vectors. IEEE Trans. Inf. Theory 2010, 56, 3502–3515. [Google Scholar] [CrossRef]
- Took, C.C.; Mandic, D.P. Augmented Second-Order Statistics of Quaternion Random Signals. Signal Process. 2011, 91, 214–224. [Google Scholar] [CrossRef] [Green Version]
- Navarro-Moreno, J.; Fernández-Alcalá, R.M.; Ruiz-Molina, J.C. A Quaternion Widely Linear Model for Nonlinear Gaussian Estimation. IEEE Trans. Signal Process. 2014, 62, 6414–6424. [Google Scholar] [CrossRef]
- Vìa, J.; Palomar, D.P.; Vielva, L.; Santamarìa, I. Quaternion ICA From Second-Order Statistics. IEEE Trans. Signal Process. 2011, 59, 1586–1600. [Google Scholar] [CrossRef]
- Zhang, Y.N.; Li, B.Z. Generalized Uncertainty Principles for the Two-Sided Quaternion Linear Canonical Transform. In Proceedings of the IEEE International Conference on Acoustics, Speech and Signal Processing (ICASSP), Calgary, AB, Canada, 15–20 April 2018; pp. 4594–4598. [Google Scholar]
- Ortolani, F.; Comminiello, D.; Uncini, A. The Widely Linear Block Quaternion Least Mean Square Algorithm For Fast Computation In 3D Audio Systems. In Proceedings of the IEEE 26th International Workshop on Machine Learning for Signal Processing (MLSP), Vietri sul Mare, Italy, 13–16 September 2016. [Google Scholar]
- Ogunfunmi, T.; Safarian, C. A Quaternion Kernel Minimum Error Entropy Adaptive Filter. In Proceedings of the IEEE International Conference on Acoustics, Speech and Signal Processing (ICASSP), Calgary, AB, Canada, 15–20 April 2018; pp. 4149–4153. [Google Scholar]
- Xia, Y.; Xiang, M.; Li, Z.; Mandic, D.P. Adaptive Learning Methods for Nonlinear System Modeling; Chapter Echo State Networks for Multidimensional Data: Exploiting Noncircularity and Widely Linear; Elsevier: Amsterdam, The Netherlands, 2018; pp. 267–288. [Google Scholar]
- Vahdat, A.; Andriyash, E.; Macready, W.G. Undirected Graphical Models as Approximate Posteriors. In Proceedings of the 37th International Conference on Machine Learning, Virtual, 13–18 July 2020; pp. 9680–9689. [Google Scholar]
- Smith, J.D. Some Observations on the Concepts of Information-Theoretic Entropy and Randomness. Entropy 2001, 3, 1–11. [Google Scholar] [CrossRef]
- Santamaria, I.; Crespo, P.M.; Lameiro, C.; Schreier, P.J. Information-Theoretic Analysis of a Family of Improper Discrete Constellations. Entropy 2018, 20, 45. [Google Scholar] [CrossRef] [PubMed] [Green Version]
- Ell, T.A.; Sangwine, S.J. Quaternion Involutions and Anti-Involutions. Comput. Math. Appl. 2007, 53, 137–143. [Google Scholar] [CrossRef]
- Kingma, D.P.; Welling, M. An Introduction to Variational Autoencoders. Found. Trends Mach. Learn. 2019, 12, 307–392. [Google Scholar] [CrossRef]
- Hou, X.; Shen, L.; Sun, K.; Qiu, G. Deep Feature Consistent Variational Autoencoder. In Proceedings of the IEEE Winter Conference on Applications of Computer Vision (WACV), Santa Rosa, CA, USA, 24–31 March 2017; pp. 1133–1141. [Google Scholar]
- Tomczak, J.M.; Welling, M. VAE with a VampPrior. In Proceedings of the 21st International Conference on Artificial Intelligence and Statistics, Playa Blanca, Lanzarote, Spain, 9–11 April 2018; pp. 1214–1223. [Google Scholar]
- Maaløe, L.; Fraccaro, M.; Liévin, V.; Winder, O. BIVA: A Very Deep Hierarchy of Latent Variables for Generative Modeling. arXiv 2019, arXiv:1902.02102. [Google Scholar]
Short Biography of Authors
![]() | Eleonora Grassucci is a PhD student in Information and Communication Technologies with the Department of Information Engineering, Electronics and Telecommunications at Sapienza University of Rome, Italy. She earned a Master Degree in Data Science at Sapienza University of Rome. |
![]() | Danilo Comminiello is an Associate Professor with the Department of Information Engineering, Electronics and Telecommunications at Sapienza University of Rome. His current research interests deep learning and computational intelligence methodologies. Danilo Comminiello is a member of the IEEE Machine Learning for Signal Processing Technical Committee. He is one of the editors of the book “Adaptive Learning Methods for Nonlinear Modeling” (D. Comminiello and J. C. Principe, eds.), Elsevier, 2018. |
![]() | Aurelio Uncini is a Full Professor in Circuits Theory with the Department of Information Engineering, Electronics and Telecommunications at Sapienza University of Rome, Italy. He is author of more than 250 papers in the field of optimization algorithms for circuits design, signal processing, neural networks and audio signal processing. His present research interests include also linear and nonlinear adaptive filters, blind signal processing, adaptive audio and array processing, machine learning for signal processing. |



| , | |
| Signal | I | |||
|---|---|---|---|---|
| P1. (proper) | 0.0393 | 4.0177 | 0.0049 | 0.0049 |
| P2. (proper) | 0.0528 | 5.0174 | 0.0103 | 0.0103 |
| I1. (improper) | 1.0000 | −51.6040 | 50.9298 | 51.0691 |
| I2. (improper) | 0.9999 | −45.4454 | 51.3121 | 51.1843 |
| Signal | Out | I | |||
|---|---|---|---|---|---|
| P1. (proper) | Recons | 0.0287 | 5.1519 | 0.0030 | 0.0029 |
| Sample | 0.0537 | 2.3859 | 0.0096 | 0.0095 | |
| P2. (proper) | Recons | 0.0640 | 3.4614 | 0.0124 | 0.0123 |
| Sample | 0.1099 | −0.2705 | 0.0348 | 0.0347 | |
| I1. (improper) | Recons | 0.9989 | 0.3749 | 9.9700 | 9.9700 |
| Sample | 0.9930 | −3.6337 | 8.1208 | 8.1208 | |
| I2. (improper) | Recons | 0.9998 | −8.1100 | 13.0767 | 13.0767 |
| Sample | 0.9964 | −10.7147 | 12.1469 | 12.1469 |
Publisher’s Note: MDPI stays neutral with regard to jurisdictional claims in published maps and institutional affiliations. |
© 2021 by the authors. Licensee MDPI, Basel, Switzerland. This article is an open access article distributed under the terms and conditions of the Creative Commons Attribution (CC BY) license (https://creativecommons.org/licenses/by/4.0/).
Share and Cite
Grassucci, E.; Comminiello, D.; Uncini, A. An Information-Theoretic Perspective on Proper Quaternion Variational Autoencoders. Entropy 2021, 23, 856. https://doi.org/10.3390/e23070856
Grassucci E, Comminiello D, Uncini A. An Information-Theoretic Perspective on Proper Quaternion Variational Autoencoders. Entropy. 2021; 23(7):856. https://doi.org/10.3390/e23070856
Chicago/Turabian StyleGrassucci, Eleonora, Danilo Comminiello, and Aurelio Uncini. 2021. "An Information-Theoretic Perspective on Proper Quaternion Variational Autoencoders" Entropy 23, no. 7: 856. https://doi.org/10.3390/e23070856
APA StyleGrassucci, E., Comminiello, D., & Uncini, A. (2021). An Information-Theoretic Perspective on Proper Quaternion Variational Autoencoders. Entropy, 23(7), 856. https://doi.org/10.3390/e23070856




