Predictions of Conjugate Heat Transfer in Turbulent Channel Flow Using Advanced Wall-Modeled Large Eddy Simulation Techniques
Abstract
1. Introduction
2. Wall-Modeled LES Approaches with Conjugate Heat Transfer
2.1. LES with Non-Equilibrium Wall Functions (WFLES)
2.2. Two-Layer RANS–LES Approach (Zonal LES)
2.3. Improved Delayed Detached Eddy Simulation (IDDES)
3. Configuration and Numerical Procedure
4. Results
4.1. Instantaneous Temperature and Velocity Fields
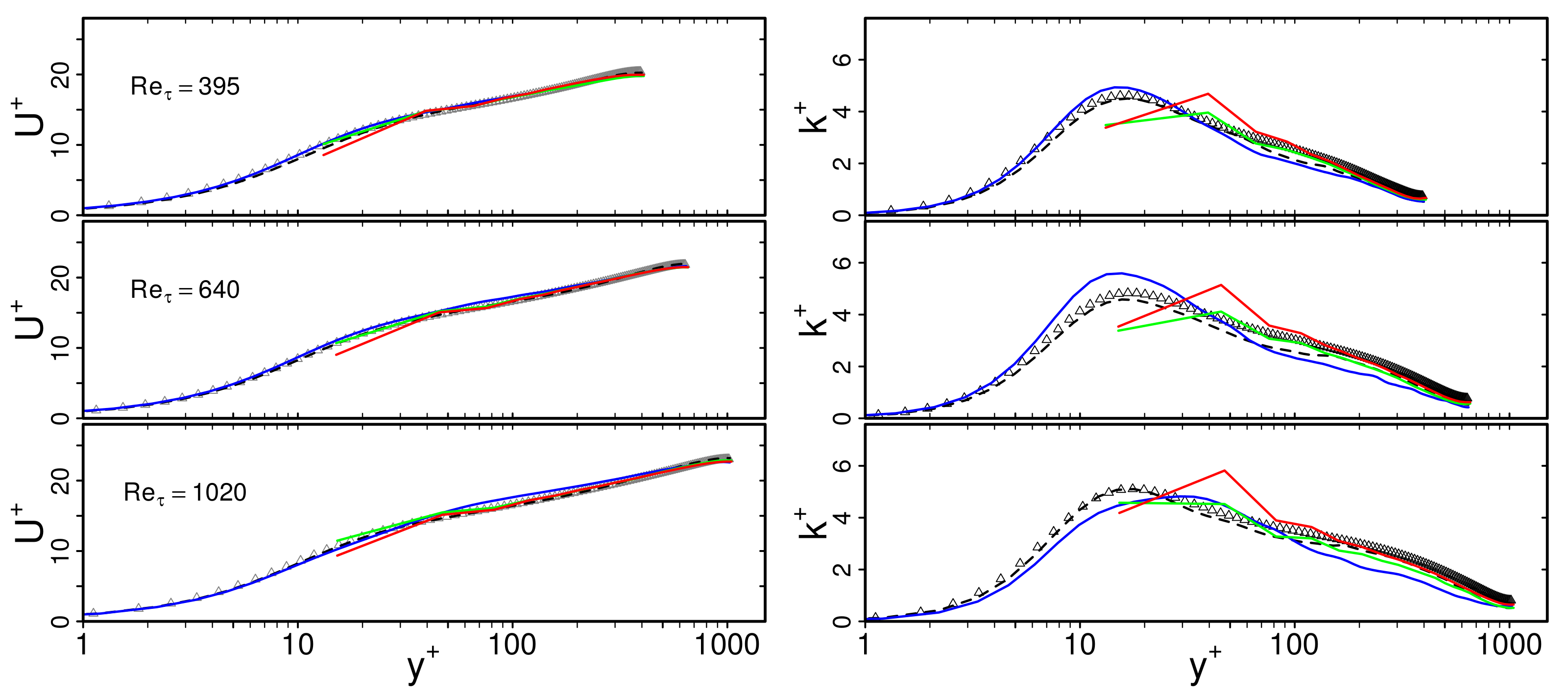
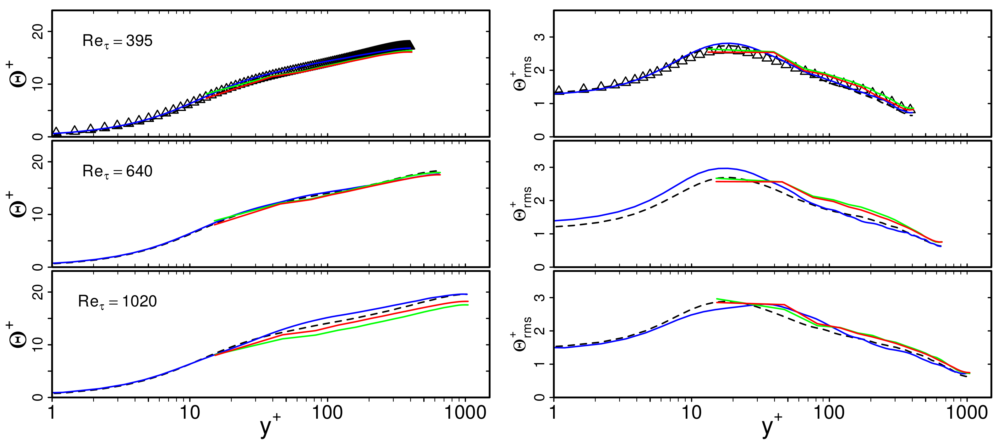
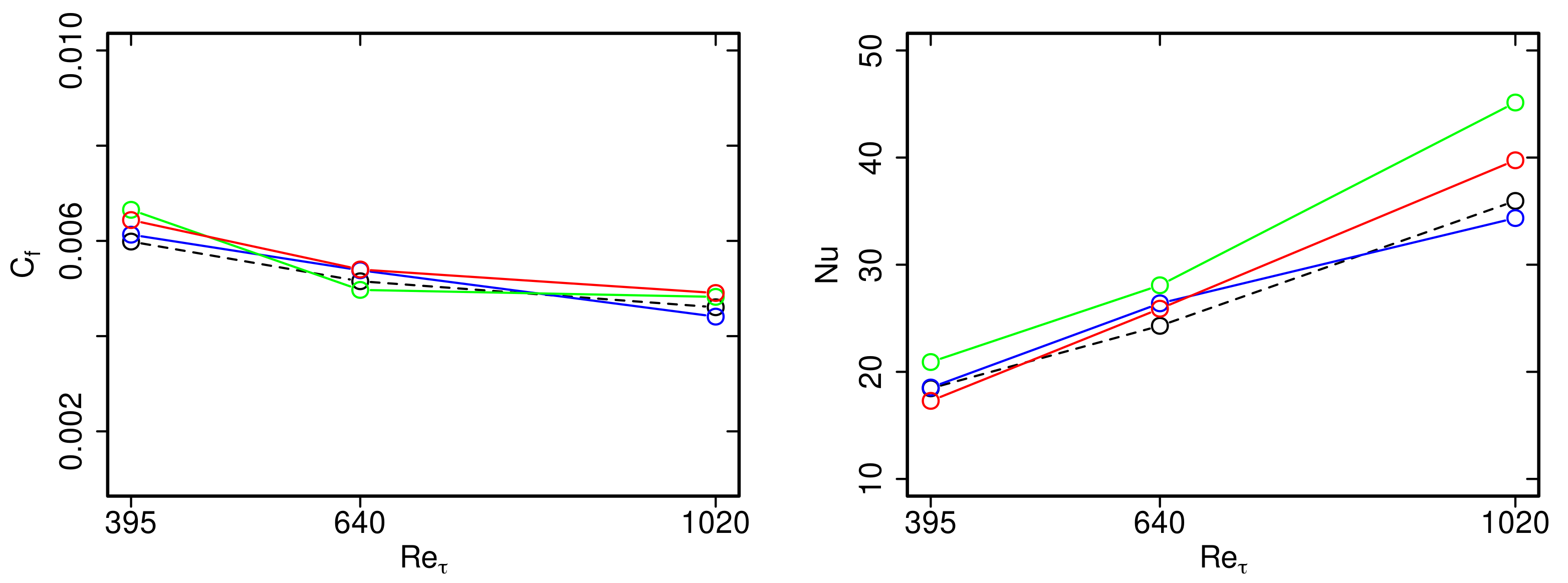
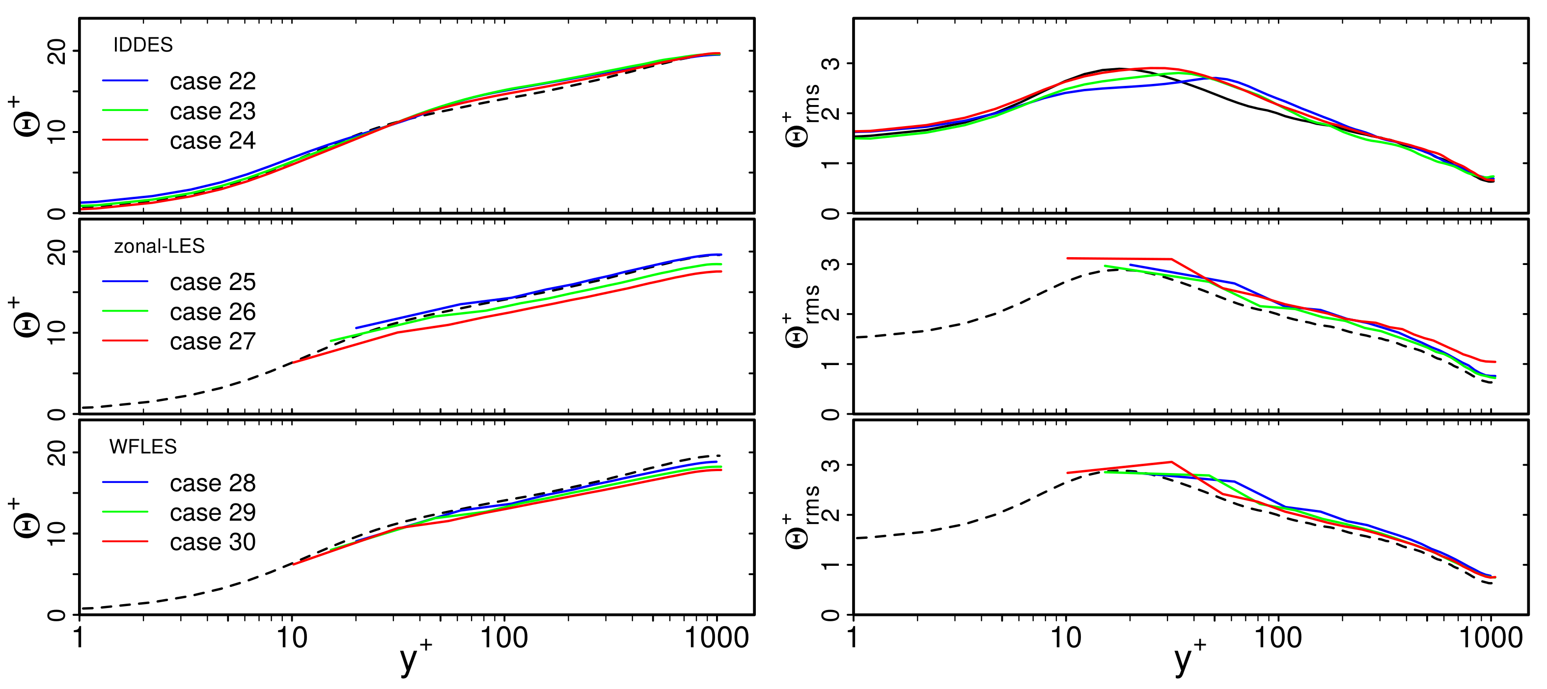
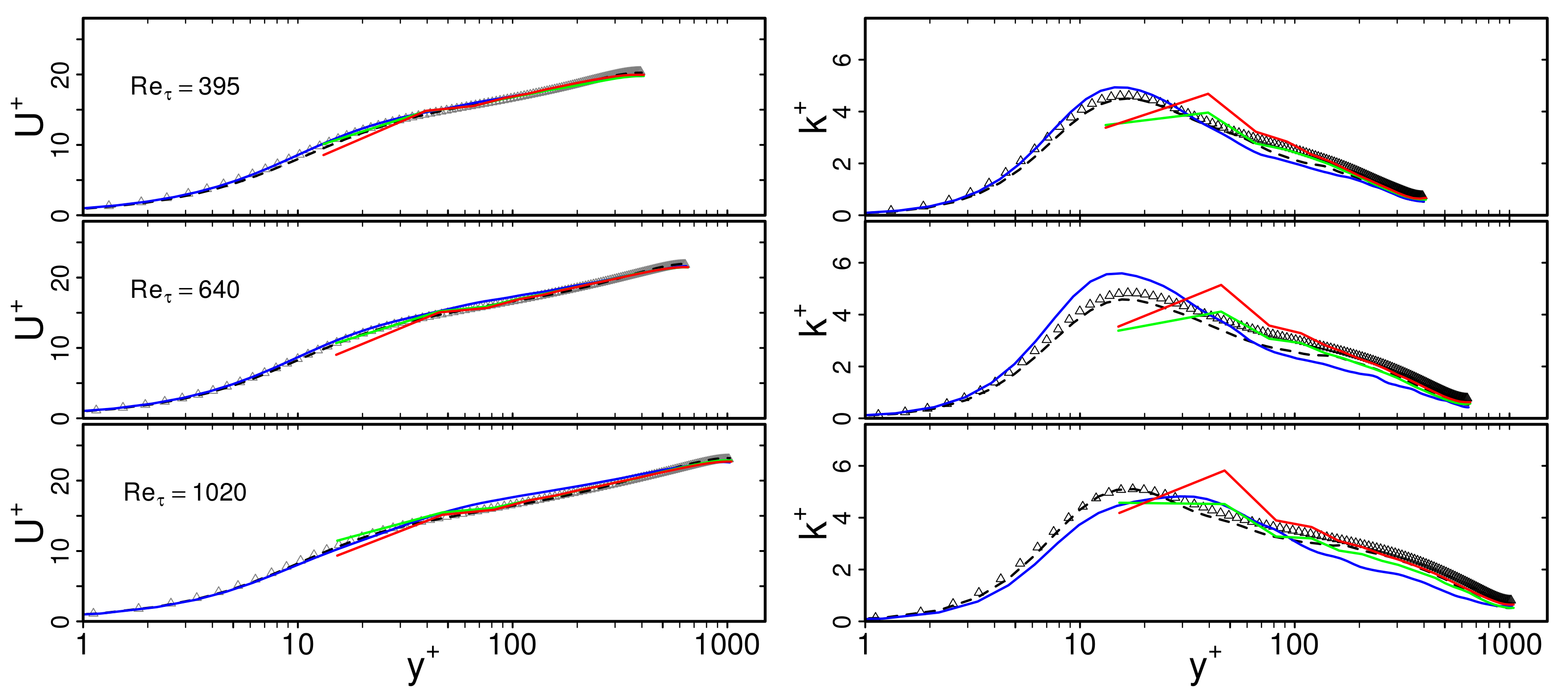
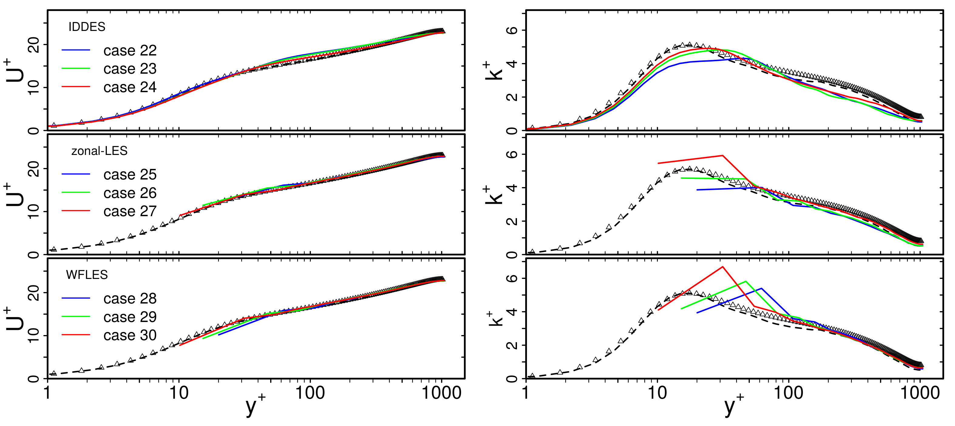
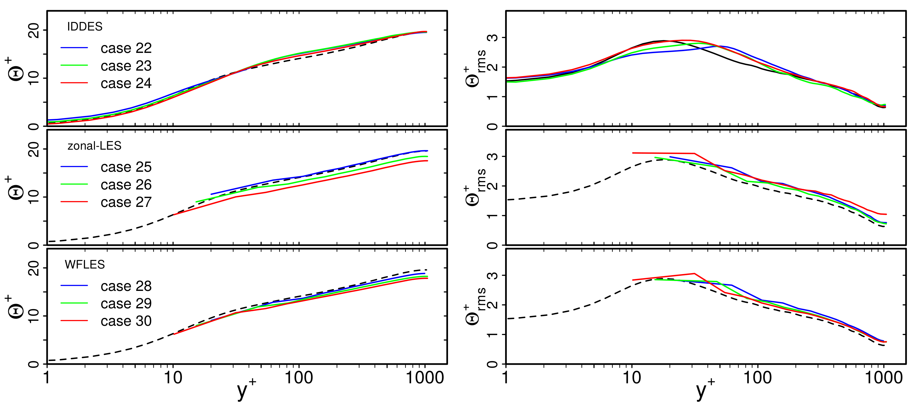
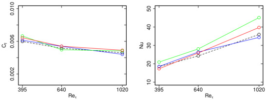
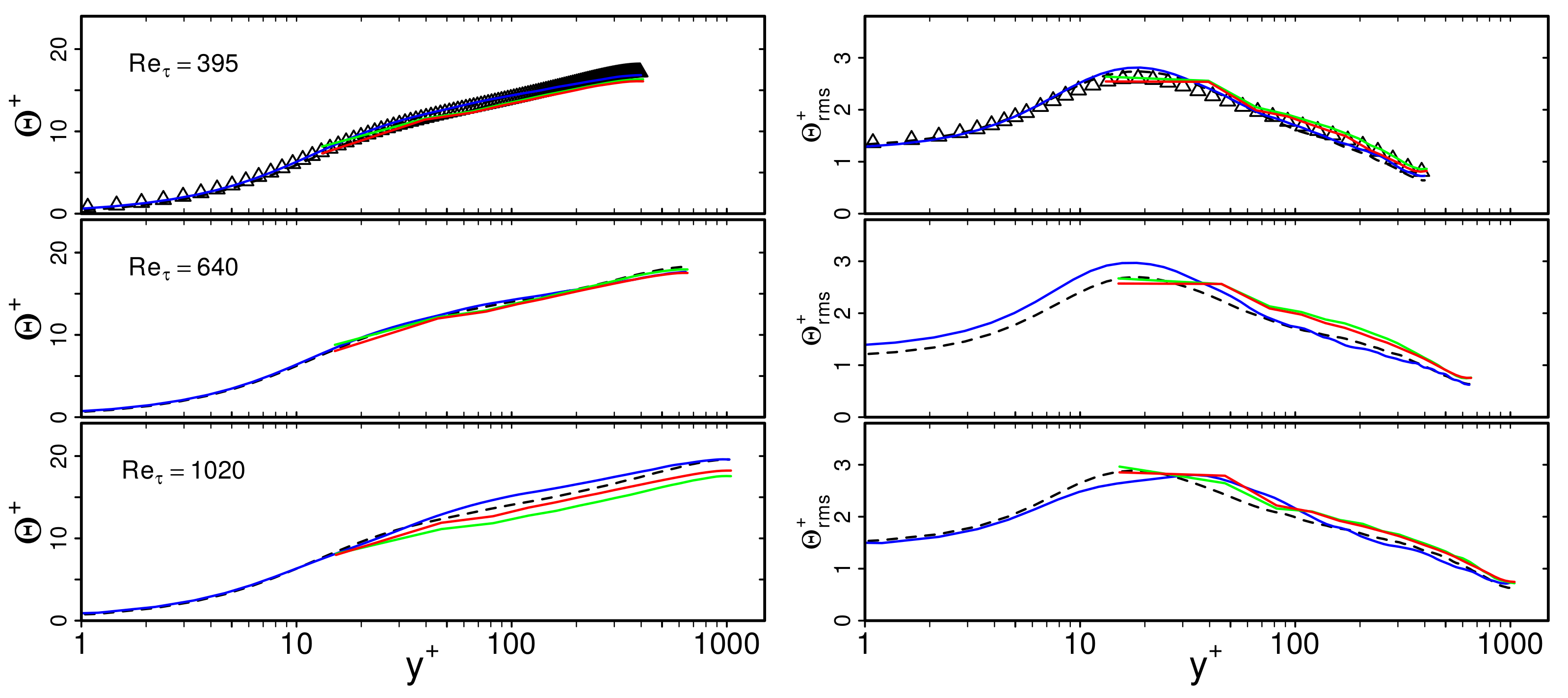
4.2. Fluid Flow Statistics and Impact on Heat Transfer
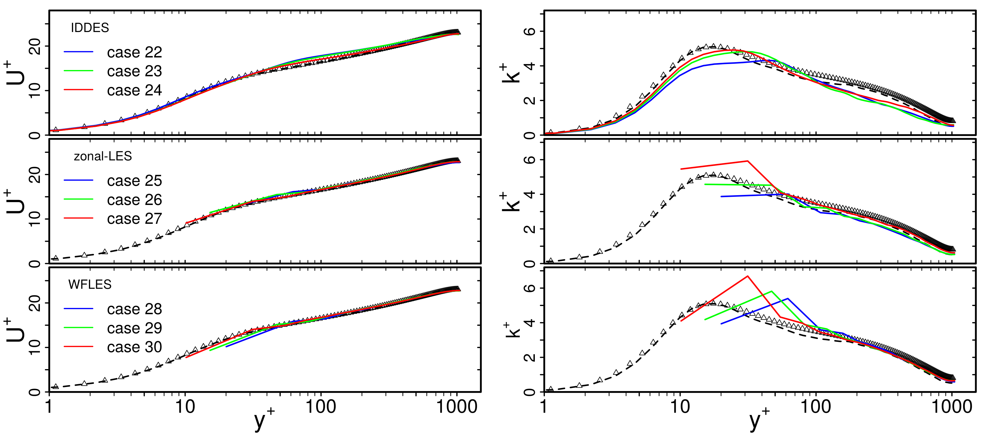
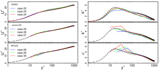
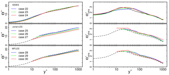
4.3. Grid Dependency
4.4. Physical Consistency of the Modeling
4.5. Computational Cost
5. Conclusions
- (i)
- WFLES, IDDES and zonal LES are able to reproduce the physics of turbulent channel flow with conjugate heat transfer properly.
- (ii)
- The grid dependency of fluid flow statistics obtained by IDDES, WFLES and zonal LES is not very significant. The same is valid for the thermal field.
- (iii)
- The computational cost of IDDES, WFLES and zonal LES of turbulent channel flow with conjugate heat transfer is considerably lower than in the case of WRLES. In particular, WFLES and zonal LES allow accurate predictions with a reasonable computational cost.
- (iv)
- The relative computational cost of the wall-modeled LES decreases with increasing Reynolds number.
Author Contributions
Funding
Data Availability Statement
Acknowledgments
Conflicts of Interest
Abbreviations
| LES | Large eddy simulation |
| DNS | Direct numerical simulation |
| RANS | Reynolds-averaged Navier–Stokes |
| CFD | Computational fluid dynamics |
| WRLES | Wall-resolved LES |
| WFLES | LES with wall functions |
| Zonal LES | Two-layer RANS–LES |
| IDDES | Improved delayed detached eddy simulation |
References
- Dorfman, A.; Renner, Z. Conjugate problems in conjugate heat transfer: Review. Math. Probl. Eng. 2009, 2009, 927350. [Google Scholar] [CrossRef]
- Jahangeer, S.; Ramis, M.; Jilani, G. Conjugate heat transfer analysis of a heat generating vertical plate. Int. J. Heat Mass Tran. 2007, 50, 85–93. [Google Scholar] [CrossRef]
- Templis, C.; Papayannakos, N. Mass and Heat Transfer Coefficients in Automotive Exhaust Catalytic Channels. Catalyst 2019, 9, 507. [Google Scholar] [CrossRef]
- Cintolesi, C.; Petronio, A.; Armenio, V. Large eddy simulation of turbulent buoyant flow in a cofined cavity with conjugate heat transfer. Phys. Fluids 2015, 27, 095109. [Google Scholar] [CrossRef]
- Duchaine, F.; Maheu, N.; Moureau, V.; Balarac, G.; Moreau, S. Large-eddy simulation and conjugate heat transfer around a low-Mach turbine blade. J. Turbomach. 2014, 136, 051015. [Google Scholar] [CrossRef]
- Piomelli, U. Wall-layer models for large-eddy simulations. Prog. Aerosp. Sci. 2008, 44, 437–446. [Google Scholar] [CrossRef]
- Li, Y.; Ries, F.; Leudesdorff, W.; Nishad, K.; Pati, A.; Hasse, C.; Janicka, J.; Jakirlić, S.; Sadiki, A. Non-equilibrium wall functions for large eddy simulations of complex turbulent flows and heat transfer. Int. J. Heat Fluid F. 2021, 88, 108758. [Google Scholar] [CrossRef]
- Spalding, D. A single formula for the law of the wall. J. Appl. Mech. 1961, 28, 455–458. [Google Scholar] [CrossRef]
- Von Kármán, T. The Analogy between Fluid Friction and Heat Transfer. Trans. ASME 1939, 61, 705–710. [Google Scholar]
- Musker, A. Explicit expression for the smooth wall velocity distribution in a turbulent boundary layer. AIAA J. 1979, 17, 655–657. [Google Scholar] [CrossRef]
- Reichardt, H. Vollständige Darstellung der turbulenten Geschwindigkeitsverteilung in glatten Leitungen. IZ. angew. Math. Mech. 1951, 31, 208–219. [Google Scholar] [CrossRef]
- Deissler, R. Analysis of Turbulent Heat Transfer, Mass Transfer, and Friction in Smooth Tubes at High PRANDTL and SCHMIDT Numbers; Technical Report NASA-10-005594; NASA Lewis Flight Propulsion Lab.: Cleveland, OH, USA, 1955. [Google Scholar]
- Jayatilleke, C. The Influence of Prandtl Number and Surface Roughness on the Resistance of the Laminar Sub-Layer to Momentum and Heat Transfer. Ph.D. Thesis, Imperial College of Science, Technology and Medicine, London, UK, 1969. [Google Scholar]
- Kader, B. Temperature and concentration profiles in fully turbulent boundary layers. Int. J. Heat Mass Tran. 1981, 24, 1541–1544. [Google Scholar] [CrossRef]
- Shih, T.H.; Povinelli, L.; Liu, N.S.; Potapczuk, M.; Lumley, J. A Generalized Wall Function; Technical Report NASA/TM-1999-209398; NASA Center for Aerospace Information: Hanover, MD, USA, 1999. [Google Scholar]
- Craft, T.; Gerasimov, A.; Iacovides, H.; Launder, B. Progress in the generalization of wall-function treatments. Int. J. Heat Fluid Fl. 2002, 23, 148–160. [Google Scholar] [CrossRef]
- Suga, K.; Sakamoto, T.; Kuwata, Y. Algebraic non-equilibrium wall-stress modeling for large eddy simulation based on analytical integration of the thin boundary-layer equation. Phys. Fluids 2019, 31, 075109. [Google Scholar] [CrossRef]
- Popvac, M.; Hanjalic, K. Compound Wall Treatment for RANS Computation of Complex Turbulent Flows and Heat Transfer. Flow Turbul. Combust. 2007, 78, 177–202. [Google Scholar] [CrossRef]
- Li, Y.; Ries, F.; Nishad, K.; Sadiki, A. Near-wall modeling of LES for non-equilibrium turbulent flows in an inclined impinging jet with moderate Re-number. In Proceedings of the 6th European Conference on Computational Mechanics (ECCM 6), Glasgow, UK, 11–15 June 2018. [Google Scholar]
- Kawai, S.; Larsson, J. Dynamic non-equilibrium wall-modeling for large eddy simulation at high Reynolds numbers. Phys. Fluids 2013, 25, 015105. [Google Scholar] [CrossRef]
- Park, G.; Moin, P. An improved dynamic non-equilibrium wall-model for large eddy simulation. Phys. Fluids 2014, 26, 015108. [Google Scholar] [CrossRef]
- Balaras, E.; Benocci, C.; Piomelli, U. Two-layer approximate boundary conditions for large-eddy simulations. AIAA J. 2012, 34, 1111–1119. [Google Scholar] [CrossRef]
- Chaouat, B. The state of the art of hybrid RANS/LES modeling for simulation of turbulent flows. Flow Turbul. Combust. 2017, 99, 279–327. [Google Scholar] [CrossRef] [PubMed]
- Hasse, C. Scale-resolving simulations in engine combustion process design based on a systematic approach for model development. Int. J. Eng. Res. 2015, 17, 44–62. [Google Scholar] [CrossRef]
- Spalart, P.; Jou, W.H.; Strelets, M.; Allmaras, S. Comments on the feasibility of LES for Wings, and on a hybrid RANS/LES approach. In Proceedings of the First AFOSR International Conference on DNS/LES, Ruston, LA, USA, 4–8 August 1997. [Google Scholar]
- Spalart, P.; Deck, S.; Shur, M. A new version of detached eddy simulation, resistant to ambigious grid density. Theor. Comp. Fluid Dyn. 2006, 20, 181–195. [Google Scholar] [CrossRef]
- Shur, M.; Spalart, P.; Strelets, M.; Travin, A. A hybrid RANS-LES approach with delayed-DES and wall-modelled LES capabilities. Int. J. Heat Fluid Flow 2008, 29, 1638–1649. [Google Scholar] [CrossRef]
- Speziale, C. Turbulence modeling for time-dependent RANS and VLES: A review. AIAA J. 1998, 36, 173–184. [Google Scholar] [CrossRef]
- Menter, F.; Kuntz, M.; Bender, R. A sclae-adaptive simulaion model for turbulent flow predictions. In Proceedings of the 41st Aerospace Sciences Meeting and Exhibit, Reno, NV, USA, 6–9 January 2003. [Google Scholar] [CrossRef]
- Flageul, C.; Tiselj, I.; Benhamadouche, S.; Ferrand, M. A correlation for the discontinuity of the temperature variance dissipation rate at the fluid-solid interface in turbulent channel flows. Flow Turbul. Combust. 2019, 103, 175–201. [Google Scholar] [CrossRef]
- Spalart, P.; Allmaras, S. A one-equation turbulence model for aerodynamic flows. In Proceedings of the 30th Aerospace Sciences Meeting and Exhibit, Reno, NV, USA, 6–9 January 1992. [Google Scholar] [CrossRef]
- Nicoud, F.; Ducros, F. Subgrid-scale stress modelling based on the square of the velocity gradient tensor. Flow Turbul. Combust. 1999, 62, 183–200. [Google Scholar] [CrossRef]
- Grötzbach, G. Revisiting the resolution requirements for turbulence simulations in nuclear heat transfer. Nucl. Eng. Des. 2011, 241, 4379–4390. [Google Scholar] [CrossRef]
- Kawamura, H.; Abe, H.; Matsuo, Y. DNS of turbulent heat transfer in channel flow with respect to Reynolds and Prandtl number effects. Int. J. Heat Fluid Flow 1999, 20, 196–207. [Google Scholar] [CrossRef]
- Gritskevich, M.; Garbaruk, A.; Schütze, J.; Menter, F. Development of DDES and IDDES Formulations for the k-ω shear stress transport model. Flow Turbul. Combust. 2012, 88, 431–449. [Google Scholar] [CrossRef]
- Ries, F.; Nishad, K.; Dressler, L.; Janicka, J.; Sadiki, A. Evaluating large eddy simulation results based on error analysis. Theor. Comput. Fluid Dyn. 2018, 32, 733–752. [Google Scholar] [CrossRef]
- Limited, O. OpenFOAM User Guide Version v2012. Available online: https://develop.openfoam.com/Development/openfoam/-/wikis/upgrade/v2012-User-Upgrade-Guide (accessed on 4 June 2021).
- Issa, R. Solution of the implicitly discretised fluid flow equations by operator-splitting. J. Comput. Phys. 1985, 62, 40–65. [Google Scholar] [CrossRef]
- Patankar, S.; Spalding, D. A calculation procedure for heat, mass and momentum transfer in three-dimensional parabolic flows. Int. J. Heat Mass Tran. 1972, 15, 1787–1806. [Google Scholar] [CrossRef]
- Abe, H.; Kawamura, H.; Matsuo, Y. Surface heat-flux fluctuations in a turbulent channel flow up to Reτ = 1020 with Pr = 0.025 and 0.71. Int. J. Heat Fluid Flow 2004, 25, 404–419. [Google Scholar] [CrossRef]
- Larsson, J.; Kawai, S.; Bodart, J.; Bermejo-Moreno, I. Large eddy simulation with modeled wall-stress: Recent progress and future directions. Mech. Eng. Rev. 2016, 3, 15–00418. [Google Scholar] [CrossRef]
- Mukha, T.; Rezaeiravesh, S.; Liefvendahl, M. A library for wall-modelled large-eddy simulation based on OpenFOAM technology. Comput. Phys. Commun. 2019, 239, 204–224. [Google Scholar] [CrossRef]
- Kawai, S.; Larsson, J. Wall-modeling in large eddy simulation: Length scales, grid resolution, and accuracy. Phys. Fluids 2012, 24, 015105. [Google Scholar] [CrossRef]
- Ries, F.; Li, Y.; Klingenberg, D.; Nishad, K.; Janicka, J.; Sadiki, A. Near-wall thermal processes in an inclined impinging jet: Analysis of heat transport and entropy generation mechanisms. Energies 2018, 11, 1354. [Google Scholar] [CrossRef]
- Kock, F.; Herwig, H. Local entropy production in turbulent shear flows: A high-Reynolds number model with wall functions. Int. J. Heat Mass Transf. 2004, 47, 2205–2215. [Google Scholar] [CrossRef]
- Ries, F.; Li, Y.; Nishad, K.; Janicka, J.; Sadiki, A. Entropy generation analysis and thermodynamic optimization of jet impingement cooling using large eddy simulations. Entropy 2019, 21, 129. [Google Scholar] [CrossRef]
- Ries, F. Numerical Modeling and Prediction of Irreversibilities in Sub- and Supercritical Turbulent Near-Wall Flows. Ph.D. Thesis, Technische Universität Darmstadt, Darmstadt, Germany, 2019. [Google Scholar]
- Corrsin, S. On the Spectrum of Isotropic Temperature Fluctuations in an Isotropic Turbulence. J. Appl. Phys. 1951, 22, 469–473. [Google Scholar] [CrossRef]
- Smagorinsky, J. General circulation experiments with primitive equations. Mon. Weather Rev. 1963, 164, 99–164. [Google Scholar] [CrossRef]












| Case | () | Cells Solid | Cells Fluid | Wall Treatment | |||
|---|---|---|---|---|---|---|---|
| 1 | () | 0.25 | 2,131,200 | 2,131,200 | 395 | 13,773 | WRLES |
| 2 | () | 0.25 | 606,208 | 606,208 | 395 | 13,773 | IDDES |
| 3 | () | 0.25 | 947,200 | 947,200 | 395 | 13,773 | IDDES |
| 4 | () | 0.25 | 1,363,968 | 1,363,968 | 395 | 13,773 | IDDES |
| 5 | () | 19.8 | 81,920 | 81,920 | 395 | 13,773 | zonal LES |
| 6 | () | 13.2 | 192,000 | 192,000 | 395 | 13,773 | zonal LES |
| 7 | () | 9.9 | 368,640 | 368,640 | 395 | 13,773 | zonal LES |
| 8 | () | 19.8 | 81,920 | 81,920 | 395 | 13,773 | WFLES |
| 9 | () | 13.2 | 192,000 | 192,000 | 395 | 13,773 | WFLES |
| 10 | () | 9.9 | 368,640 | 368,640 | 395 | 13,773 | WFLES |
| 11 | () | 0.32 | 9,100,800 | 9,100,800 | 640 | 23,834 | WRLES |
| 12 | () | 0.32 | 1,011,200 | 1,011,200 | 640 | 23,834 | IDDES |
| 13 | () | 0.32 | 2,275,200 | 2,275,200 | 640 | 23,834 | IDDES |
| 14 | () | 0.32 | 4,044,800 | 4,044,800 | 640 | 23,834 | IDDES |
| 15 | () | 20 | 204,800 | 204,800 | 640 | 23,834 | zonal LES |
| 16 | () | 16 | 576,000 | 576,000 | 640 | 23,834 | zonal LES |
| 17 | () | 10.6 | 864,000 | 864,000 | 640 | 23,834 | zonal LES |
| 18 | () | 20 | 204,800 | 204,800 | 640 | 23,834 | WFLES |
| 19 | () | 16 | 576,000 | 576,000 | 640 | 23,834 | WFLES |
| 20 | () | 10.6 | 864,000 | 864,000 | 640 | 23,834 | WFLES |
| 21 | () | 0.4 | 16,179,200 | 16,179,200 | 1020 | 40,478 | WRLES |
| 22 | () | 0.5 | 2,275,200 | 2,275,200 | 1020 | 40,478 | IDDES |
| 23 | () | 0.5 | 4,044,800 | 4,044,800 | 1020 | 40,478 | IDDES |
| 24 | () | 0.5 | 6,320,000 | 6,320,000 | 1020 | 40,478 | IDDES |
| 25 | () | 20.1 | 576,000 | 576,000 | 1020 | 40,478 | zonal LES |
| 26 | () | 15.3 | 633,600 | 633,600 | 1020 | 40,478 | zonal LES |
| 27 | () | 10.2 | 691,200 | 691,200 | 1020 | 40,478 | zonal LES |
| 28 | () | 20.1 | 576,000 | 576,000 | 1020 | 40,478 | WFLES |
| 29 | () | 15.3 | 633,600 | 633,600 | 1020 | 40,478 | WFLES |
| 30 | () | 10.2 | 691,200 | 691,200 | 1020 | 40,478 | WFLES |
Publisher’s Note: MDPI stays neutral with regard to jurisdictional claims in published maps and institutional affiliations. |
© 2021 by the authors. Licensee MDPI, Basel, Switzerland. This article is an open access article distributed under the terms and conditions of the Creative Commons Attribution (CC BY) license (https://creativecommons.org/licenses/by/4.0/).
Share and Cite
Li, Y.; Ries, F.; Nishad, K.; Sadiki, A. Predictions of Conjugate Heat Transfer in Turbulent Channel Flow Using Advanced Wall-Modeled Large Eddy Simulation Techniques. Entropy 2021, 23, 725. https://doi.org/10.3390/e23060725
Li Y, Ries F, Nishad K, Sadiki A. Predictions of Conjugate Heat Transfer in Turbulent Channel Flow Using Advanced Wall-Modeled Large Eddy Simulation Techniques. Entropy. 2021; 23(6):725. https://doi.org/10.3390/e23060725
Chicago/Turabian StyleLi, Yongxiang, Florian Ries, Kaushal Nishad, and Amsini Sadiki. 2021. "Predictions of Conjugate Heat Transfer in Turbulent Channel Flow Using Advanced Wall-Modeled Large Eddy Simulation Techniques" Entropy 23, no. 6: 725. https://doi.org/10.3390/e23060725
APA StyleLi, Y., Ries, F., Nishad, K., & Sadiki, A. (2021). Predictions of Conjugate Heat Transfer in Turbulent Channel Flow Using Advanced Wall-Modeled Large Eddy Simulation Techniques. Entropy, 23(6), 725. https://doi.org/10.3390/e23060725

