Abstract
Recently, it was demonstrated that generalized entropies of order α offer novel and important opportunities to quantify the similarity of symbol sequences where α is a free parameter. Varying this parameter makes it possible to magnify differences between different texts at specific scales of the corresponding word frequency spectrum. For the analysis of the statistical properties of natural languages, this is especially interesting, because textual data are characterized by Zipf’s law, i.e., there are very few word types that occur very often (e.g., function words expressing grammatical relationships) and many word types with a very low frequency (e.g., content words carrying most of the meaning of a sentence). Here, this approach is systematically and empirically studied by analyzing the lexical dynamics of the German weekly news magazine Der Spiegel (consisting of approximately 365,000 articles and 237,000,000 words that were published between 1947 and 2017). We show that, analogous to most other measures in quantitative linguistics, similarity measures based on generalized entropies depend heavily on the sample size (i.e., text length). We argue that this makes it difficult to quantify lexical dynamics and language change and show that standard sampling approaches do not solve this problem. We discuss the consequences of the results for the statistical analysis of languages.
1. Introduction
At a very basic level, the quantitative study of natural languages is about counting words: if a word occurs very often in one text but not in a second one, then we conclude that this difference might have some kind of significance for classifying both texts [1]. If a word occurs very often after another word, then we conclude that this might have some kind of significance in speech and language processing [2]. In both examples, we can use the gained knowledge to make informed predictions “with accuracy better than chance” [3], thus leading us to information theory quite naturally. If we consider each word type i = 1, 2, …, K as one distinct symbol, then we can count how often each word type appears in a document or text t and call the resulting word token frequency . We can then represent t as a distribution of word frequencies. In order to quantify the amount of information contained in t, we can calculate the Gibbs–Shannon entropy of this distribution as [4]:
where is the maximum likelihood estimator of the probability of i in t for a database of N = tokens. In [5], word entropies are estimated for more than 1000 languages. The results are then interpreted in light of information-theoretic models of communication, in which it is argued that word entropy constitutes a basic property of natural languages. H(p) can be interpreted as the average number of guesses required to correctly predict the type of word token that is randomly sampled from the entire text base (more precisely, [4], Section 5.7) show that the expected number of guesses EG satisfies H(p) ≤ EG < H(p) + 1). In the present paper, we analyze the lexical dynamics of the German weekly news magazine Der Spiegel (consisting of N = 236,743,042 word tokens, K = 4,009,318 different word types, and 365,514 articles that were published between 1947 and 2017; details on the database and preprocessing are presented Section 2). If the only knowledge we possess about the database were K, the number of different word types, then we would need on average Hmax = log2(K) = log2(4,009,318) ≈ 21.93 guesses to correctly predict the word type, calculating H for our database based on Equation (1) using the corresponding probabilities for each i yields 12.28. The difference between Hmax and is defined as information in [3]. Thus, knowledge of the non-uniform word frequency distribution gives us approximately 9.65 bits of information, or put differently, we save on average almost 10 guesses to correctly predict the word type.
To quantify the (dis)similarity between two different texts or databases, word entropies can be used to calculate the so-called Jensen–Shannon divergence [6]:
where p and q are the (relative) word frequencies of the two texts and p + q is calculated by concatenating both texts. From a Bayesian point of view, D(p,q) can be interpreted as the expected amount of gained information that comes from sampling one word token from the concatenation of both texts regarding the question which of the two texts the word token belongs to [7]. If the two texts are identical, D(p,q) = 0, because sampling a word token does not provide any information regarding to which text the token belongs. If, on the other side, the two texts do not have a single word type in common, then sampling one word token is enough to determine from which text the token comes, and correspondingly, D(p,q) = 1. The Jensen–Shannon divergence has already been applied in the context of measuring stylistic influences in the evolution of literature [8], cultural and institutional changes [9,10], the dynamics of lexical evolution [11,12], or to quantify changing corpus compositions [13].
Perhaps the most intriguing aspect of word frequency distributions is the fact that they can be described remarkably well by a simple relationship that is known as Zipf’s law [14]: if one assigns rank r = 1 to the most frequent word (type), rank r = 2 to the second most frequent word, and so on, then the frequency of a word and its rank r is related as follows:
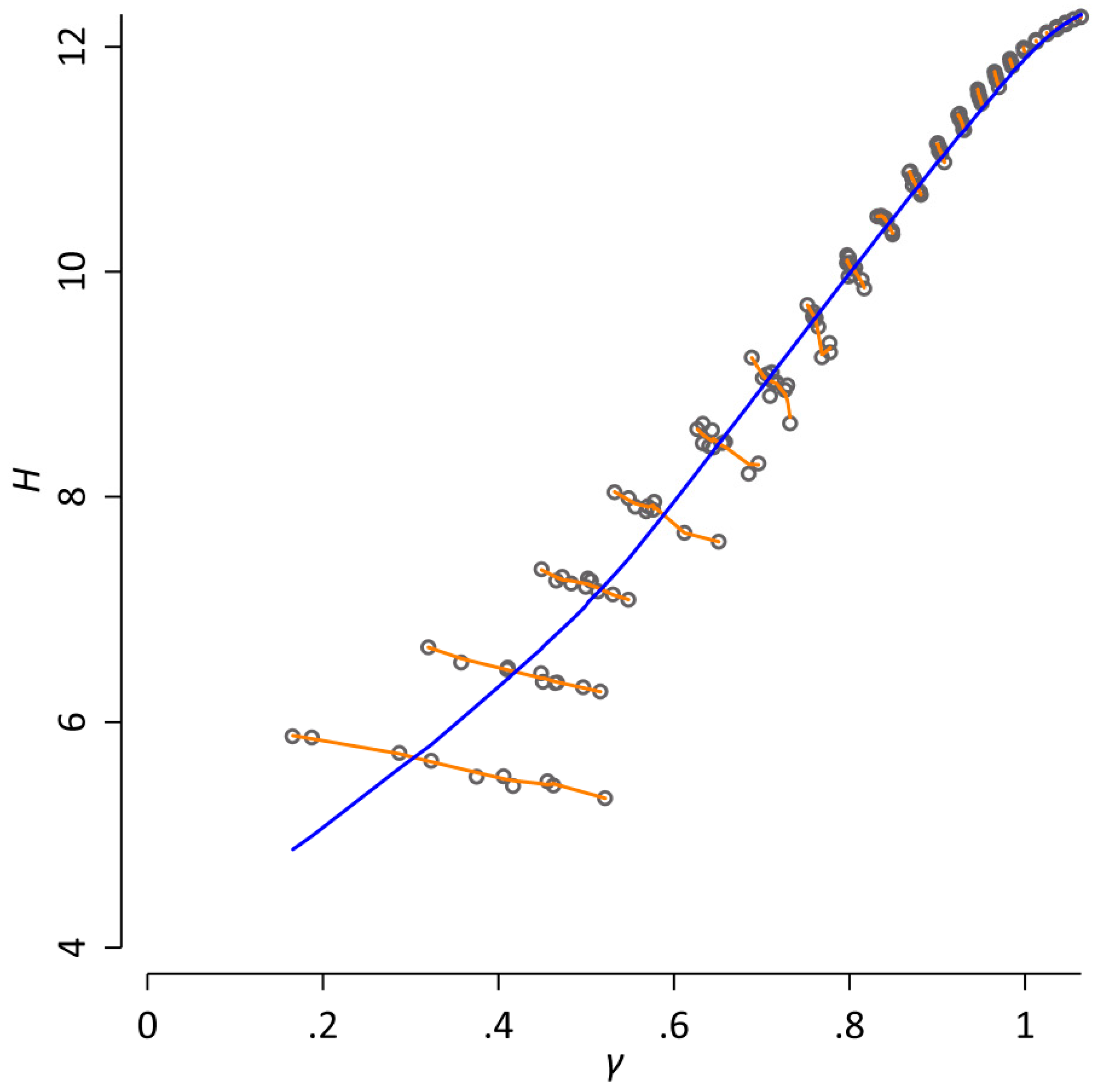
where the exponent γ is a parameter that has to be determined empirically. An estimation of γ by maximum likelihood (as described in [15]) for our database yields 1.10. However, when analyzing word frequency distributions, the main obstacle is that all quantities basically vary systematically with the sample size, i.e., the number of word tokens in the database [16,17]. To visualize this, we randomly arranged the order of all articles of our database. This step was repeated 10 times in order to create 10 different versions of our database. For each version, we estimate H and γ after every n = 2k consecutive tokens, where k = 6, 7, …, . Figure 1 shows a Simpson’s Paradox [18] for the resulting data: an apparent strong positive relationship between H and γ is observed across all datapoints (Spearman ρ = 0.99). However, when the sample size is kept constant, this relationship completely changes: if the correlation between H and γ is calculated for each k, the results indicate a strong negative relationship (ρ ranges between −0.98 and −0.64 with a median of −0.92). The reason for this apparent contradiction is the fact that both H and γ monotonically increase with the sample size. When studying word frequency distributions quantitatively, it is essential to take this dependence on the sample size into account [16].
Figure 1.
A Simpson’s Paradox for word frequency distributions. Here, the word entropy H and the exponent of the Zipf distribution γ are estimated after every n = 2k consecutive tokens, where k = 6, 7, …, for 10 different random re-arrangements of the database; each dot corresponds to one observed value. The blue line represents a locally weighted regression of H on γ (with a bandwidth of 0.8). It indicates a strong positive relationship between H and γ (Spearman ρ = 0.99). However, when the sample size is held constant, this relationship completely changes, as indicated by the orange lines that correspond to separate locally weighted regressions of H on γ for each k. Here, the results indicate a strong negative relationship between H and γ (ρ ranges between −0.98 and −0.64 with a median of −0.92). The reason for this apparent contradiction is the fact that both H and γ monotonically increase with the sample size.
Another important aspect of word distributions is the fact that word frequencies vary by a magnitude of many orders, as visualized in Figure 2. On the one hand, Figure 2a shows that there are very few word types that occur very often. For example, the 100 most frequent word types account for more than 40% of all word occurrences. Typically, many of those word types are function words [16] expressing grammatical relationships, such as adpositions or conjunctions. On the other hand, Figure 2b shows that there are a great deal of word types with a very low frequency of occurrence. For example, more than 60% of all word types only occur once, and less than 3% of all word types have a frequency of occurrence of more than 100 in our database. Many of those low frequency words are content words that carry the meaning of a sentence, e.g., nouns, (lexical) verbs, and adjectives. In addition to the sample size dependence outlined above, it is important to take this broad range of frequencies into account when quantitatively studying word frequency distributions [19].
Figure 2.
Visualization of the word frequency distribution of our database. Cumulative distribution (in %) as a function of (a) the rank and (b) the word frequency.
In this context, it was recently demonstrated that generalized entropies of order α, also called Havrda–Charvat–Lindhard–Nielsen–Aczél–Daróczy–Tsallis entropies [20], offer novel and interesting opportunities to quantify the similarity of symbol sequences [21,22]. It can be written as:
where α is a free parameter. For α = 1, the standard Gibbs–Shannon entropy is recovered. Correspondingly, a generalization of the standard Jensen–Shannon divergence (Equation (2)) can be obtained by replacing H (Equation (1)) with Hα (Equation (4)) and thus leading to a spectrum of divergence measures Dα, parametrized by α [22]. For the analysis of the statistical properties of natural languages, this parameter is highly interesting, because, as demonstrated by [21,22], varying the α-parameter allows us to magnify differences between different texts at specific scales of the corresponding word frequency spectrum. If α is increased (decreased), then the weight of the most frequent words is increased (decreased). As pointed out by an anonymous reviewer, a similar idea was already reported in the work of Tanaka-Ishii and Aihara [23], who studied a different formulation of generalized entropy, the so-called Rényi entropy of order α [24]. Because we are especially interested in using generalized entropies to quantify the (dis)similarity between two different texts or databases, following [21,22], we chose to focus on the generalization of Havrda–Charvat–Lindhard–Nielsen–Aczél–Daróczy–Tsallis instead of the formulation of Rényi, because a divergence measure based on the latter can become negative for α > 1 [25], while it can be shown that the corresponding divergence measure based on the former formulation is strictly non-negative [20,22]. In addition, Dα(p,q) is the square of a metric for , i.e., (i) Dα(p,q) ≥ 0, (ii) Dα(p,q) = 0 ⟺ p = q, (iii) Dα(p,q) = Dα(q,p), and (iv) obeys the triangular inequality [7,20,22].
In addition, [21] also estimated the size of the database that is needed to obtain reliable estimates of generalized divergences. For instance, [21] showed that only the 100 most frequent words contribute to Hα and Dα for α = 2.00, and all other words are practically irrelevant. This number quickly grows with α. For example, database sizes of N ≈ 108 are needed for a robust estimation of the standard Jensen–Shannon divergence (Equation (2)), i.e., for α = 1.00. This connection makes the approach of [21,22] particularly interesting in relation to the systematic influence of the sample size demonstrated above (cf. Figure 1).
In this study, the approach is systematically and empirically studied by analyzing the lexical dynamics of the Der Spiegel periodical. The remainder of the paper is structured as follows: In the next section, details on the database and preprocessing are given (Section 2). In Section 3.1 and Section 3.2, the dependence of both Hα and Dα on the sample size is tested for different α-parameters. This section is followed by a case study, in which we demonstrate that the influence of sample size makes it difficult to quantify lexical dynamics and language change and also show that standard sampling approaches do not solve this problem (Section 3.3). This paper ends with some concluding remarks regarding the consequences of the results for the statistical analysis of languages (Section 4).
2. Materials and Methods
In the present study, we used all 365,514 articles that were published in the German weekly news magazine Der Spiegel between January 1947, when the magazine was first published, and December 2017. To read-in and tokenize the texts, we used the Treetagger with a German parameter file [26]. All characters were converted to lowercase. Punctuation and cardinal numbers (both treated as separate words by the Treetagger) were removed. However, from a linguistic point of view, changes in the usage frequencies of punctuation marks and cardinal numbers are also interesting. For instance, a frequency increase of the full stop could be indicative of decreases in syntactic complexity [15]. In Appendix A, we therefore present and discuss additional results in which punctuation and cardinal numbers were not removed from the data.
In total, our database consists of N = 236,743,042 word tokens and K = 4,009,318 different word types.
Motivated by the studies of [21,22], we chose the following six α values to study the empirical behavior of generalized entropies and generalized divergences: 0.25, 0.75, 1.00, 1.50, and 2.00. To highlight that varying α makes it possible to magnify differences between different texts at specific scales of the corresponding word frequency spectrum, we take advantage of the fact that Hα can be written as a sum over different words, where each individual word type i contributes
In Table 1, we divided the word types into different groups according to their token frequency (column 1). Each group consists of g = 1, 2,…, G word types (cf. column 2). For each group, column 3 presents three randomly chosen examples.
Table 1.
Contribution (in %) of word types with different token frequencies as a function of α *.
This implies that the relative contribution C(g) per group can be calculated as (see also ([21], Equation (5))):
Columns 4–8 of Table 1 show the relative contribution (in %) for each group to Hα as a function of α. For lower values of α, Hα is dominated by word types with lower token frequencies. For instance, hapax legomena, i.e., word types that only occur once, contribute almost half of Hα=0.25. For larger values of α, only the most frequent word contributes to Hα. For example, the 27 word types with a token frequency of more than 1,000,000 contribute more than 92% to Hα=2.00. Because words in different frequency ranges have different grammatical and pragmatic properties, varying α makes it possible to study different aspects of the word frequency spectrum [21].
As written above, we are interested in testing the dependence of both Hα and Dα on the sample size for the different α-values. Let us note that each article in our database can be described by different attributes, e.g., publication date, subject matter, length, category, or author. Of course, this list of attributes is not exhaustive but can be freely extended depending on the research objective. In order to balance the article’s characteristics across the corpus, we prepared 10 versions of our database, each with a different random arrangement of the order of all articles. To study the convergence of Hα, we computed Hα after every n = 2k consecutive tokens for each version, where k = 6, 7, …, . For Dα, we compared the first n = 2k word tokens with the last n = 2k of each version of our database. Here, k = 6, 7, …, 26. For instance for k = 26, the first 67,108,864 word tokens are compared with the last 67,108,864 word tokens by calculating the generalized divergence between both “texts” for different α-values. Through the manipulation of the article order, it can be inferred that, random fluctuations aside, any systematic differences are caused by differences in the sample size.
As outlined above, our initial research interest concerned the use of generalized entropies and divergence in order to measure lexical change rates at specific ranges of the word frequency spectrum. To this end, we used the publication date of each article on a monthly basis to create a diachronic version of our database. Figure 3 visualizes the corpus size Nt for each t, where each monthly observation is identified by a variable containing the year y = 1947, 1948, …, 2017 and the month m = 1, 2, …,12.
Figure 3.
Sample size of the database as a function of time. The gray line depicts the raw data, while the orange line adds a symmetric 25-month window moving-average smoother highlighting the central tendency of the series at each point in time.
Instead of calculating the generalized Jensen–Shannon divergences for two different texts p and q, Dα was calculated for successive moments in time, i.e., Dα(t,t − 1), in order to estimate the rate of lexical change at a given time point t [11,12]. For instance, Dα at y = 2000 and m = 1 represents the generalized divergence for a corresponding α-value between all articles that were published in January 2000 and those published in December 1999. The resulting series of month-to-month changes could then be analyzed in a standard time-series analysis framework. For example, we can test whether the series exhibits any large-scale tendency to change over time. A series with a positive trend increases over time, which would be indicative of an increasing rate of lexical change. It would also be interesting to look at first differences in the series, as an upward trend here in addition to an upward trend in the actual series would mean that the rate of lexical change is increasing at an increasing rate.
However, because the sample size clearly varies as a function of time (cf. Figure 3), it was essential to rule out the possibility that this variation systematically influences the results. Therefore, we generated a second version of this diachronic database in which we first randomly arranged the order of each article again. We then used the first Nt=1 words of this version of the database to generate a new corpus that has the same length (in words) as the original corpus at t = 1 but in which the diachronic signal is destroyed. We then proceeded and used the next Nt=2 words to generate a corpus that has the same length as the original corpus at t = 2. For example, the length of a concatenation of all articles that where published in Der Spiegel in January 1947 is 94,716 word tokens. Correspondingly, our comparison corpus at this point in time also consisted of 94,716 word tokens, but the articles of which it consisted could belong to any point in time between 1947 and 2017. In what follows, we computed all Dα (t,t − 1) values for both the original version of our database and for the version with a destroyed diachronic signal. We tentatively called this a “Litmus test”, because it determined whether our results can be attributed to real diachronic changes or if there is a systematic bias due to the varying sample sizes.
Statistical analysis: To test if Hα and Dα vary as a function of the sample size without making any assumptions regarding the functional form of the relationship, we used the non-parametric Spearman correlation coefficient denoted as ρ. It assesses whether there is a monotonic relationship between two variables and is computed as Pearson’s correlation coefficient on the ranks and average ranks of the two variables. The significance of the observed coefficient was determined by Monte Carlo permutation tests in which the observed values of the sample size are randomly permuted 10,000 times. The null hypothesis is that Hα/Dα does not vary with the sample size. If this is the case, then the sample size becomes arbitrary and can thus be randomly re-arranged, i.e., permuted. Let c denote the number of times the absolute ρ-value of the derived dataset is greater than or equal to the absolute ρ-value computed on the original data. A corresponding coefficient was labeled as “statistically significant” if c < 10, i.e., p < 0.001. In cases where l, i.e., the number of datapoints, was lower than or equal to 7, an exact test for all l! permutations was calculated. Here, let c* denote the number of times where the absolute ρ-value of the derived dataset is greater than the absolute ρ-value computed on the original data. A coefficient was labeled as “statistically significant” if c*/l! < 0.001.
Data availability and reproducibility: All datasets used in this study are available in Dataverse (https://doi.org/10.7910/DVN/OP9PRL). For copyright and license reasons, each actual word type is replaced by a unique numerical identifier. Regarding further data access options, please contact the corpus linguistics department at Institute for the German language (IDS) (korpuslinguistik@ids-mannheim.de). In the spirit of reproducible science, one of the authors (A.K.) first analyzed the data using Stata and prepared a draft. Another author (S.W.) then used the draft and the available datasets to reproduce all the results using R. The results of this replication are available and the code (Stata and R) required to reproduce all the results presented in this paper are available in Dataverse (https://doi.org/10.7910/DVN/OP9PRL).
3. Results
3.1. Entropy Hα
To test the sample size dependence of Hα, we computed Hα for the first n = 2k consecutive tokens, where k = 6, 7, …, 27 for the 10 versions of our database (each with a different random article order) and calculated averages. Figure 4A shows the convergence pattern for the five α-values in a superimposed scatter plot with connected dots where the colors of each y-axis correspond to one α-value (cf. the legend in Figure 4, the axes are log-scaled for improved visibility). For values of α < 1.00, there is no indication of convergence, while for Hα=1.50 and Hα=2.00, it seems that Hα converges rather quickly. To test the observed relationship between the sample size and Hα for different α-values, we calculated the Spearman correlation between the sample size and Hα for different minimum sample sizes. For example, a minimum sample size of n = 217 indicates that we restrict the calculation to sample sizes ranging between n = 217 and n = 227. For those 11 datapoints, we computed the Spearman correlation between the sample size and Hα and ran the permutation test. Table 2 summarizes the results. For all α-values, except for α = 2.00, there is a clear indication for a significant (at p < 0.001) strong, positive, monotonic relationship between Hα and the sample size for all the minimum sample sizes. Thus, while Figure 4A seems to indicate that Hα=1.50 converges rather quickly, the Spearman analysis reveals that the sample size dependence of Hα=1.50 persists for higher values of k with a minimum ρ of 0.80. Except for the last two minimum sample sizes, all the coefficients pass the permutation test. For α = 2.00, Hα starts to converge after n = 214 word tokens. None of the correlation coefficients of higher minimum sample sizes passes the permutation test. In line with the results of [21,22], this suggest α = 2.00 as a pragmatic choice when calculating Hα. However, it is important to point out that for α = 2.00, the computation of Hα is almost completely determined by the most frequent words (cf. Table 1). For lower values of α, the basic problem of sample size dependence (cf. Figure 1) persists. If it is the aim of a study to compare Hα for databases with varying sizes, this has to be taken into account. Correspondingly, [23] reached similar conclusions for the convergence of Rényi entropy of order α = 2.00 for different languages and for different kinds of texts, both on the level of words and on the level of characters. In Appendix B, we have replicated the results of Table 2 based on Rényi’s formulation of the entropy generalization. Table A5 shows that the results are almost identical, which is to be expected because the Havrda–Charvat–Lindhard–Nielsen–Aczél–Daróczy–Tsallis entropy is a monotone function of the Rényi entropy [20].
Figure 4.
Generalized entropies Hα and divergences Dα as a function of the sample size. (A) Pα, (B) Dα.
Table 2.
Spearman correlation between the sample size and Hα for different α-values *.
3.2. Divergence Dα
To test the relationship between the sample size and Dα for different α-values, we computed Dα for a “text” that consists of the first n = 2k word tokens, a “text” that consists of the last n = 2k word tokens for each version of our database for k = 6, 7, …, 26, and took averages. As for Hα above, we then calculated the Spearman correlation between the sample size and Dα for different minimum sample sizes. It is worth pointing out that the idea here is that the “texts” come from the same population, i.e., all Der Spiegel articles, so one should expect that with growing sample sizes, Dα should fluctuate around 0 with no systematic relationship between Dα and the sample size. Table 3 summarizes the results, while Figure 4B visualizes the convergence pattern. For all settings, there is a strong monotonic relationship between the sample size and Dα that passes the permutation test in almost every case. For α = 0.25, the Spearman correlation coefficients are positive. This seems to be due to the fact that Hα=0.25 is dominated by word types from the lower end of the frequency spectrum (cf. Table 1). Because, for example, word types that only occur once contribute almost half of Hα=0.25. Those word types then either appear in the first 2k or in the last 2k word tokens.
Table 3.
Spearman correlation between the sample size and Dα for different α-values *.
The results demonstrate that the larger the sample sizes the larger Dα (cf. the pink line in Figure 4B). For = 0.75, a similar pattern is observed for smaller sample sizes (cf. the orange line in Figure 4 B). However, at around k = 15, the pattern changes. For k ≥ 15, there is a perfect monotonic negative relationship between Dα=0.75 and the sample size. Surprisingly, there is a perfect monotonic negative relationship for all settings for α ≥ 1.00, even if we restrict the calculation to relatively large sample sizes. However, the corresponding values are very small. For instance, Dα=2.00 = 7.91 × 10−8 for n = 224, Dα=2.00 = 4.08 × 10−8 for n = 225, and Dα=2.00 = 1.379 × 10−8 for n = 226. One might object that this systematic sample size dependence is practically irrelevant. In the next section, we show that, unfortunately, this is not the case.
3.3. Case Study
As previously outlined, our initial idea was to use generalized divergences to measure the rate of lexical change at specific ranges of the word frequency spectrum. In what follows, we estimate the rate by calculating Dα for successive months, i.e., Dα(t,t − 1). To rule out a potential systematical influence of the varying sample size, we also calculated Dα(t,t − 1) for our comparison corpus where the diachronic signal was destroyed (“Litmus test”).
For α, we chose 2.00 and 1.00. On the one hand, the analyses of [21,22] and our analysis presented above indicate that α = 2.00 seems to be the most robust choice. On the other hand, we chose α = 1.00, i.e., the original Jensen–Shannon divergence, because, as explained above, it has already been employed in the context of analyzing natural language data without explicitly testing the potential influence of varying sample sizes. Figure 5 shows our results. If we only looked at the plots on the left side (blue lines), the results would look very interesting, as there is a clear indication that the rate of lexical change decreases as a function of time for both α = 1.00 and for α = 2.00. However, looking at the plots in the middle reveals that a very similar pattern emerges for the comparison data. For our “Litmus test”, we destroyed all diachronic information except for the varying sample sizes. Nevertheless, our conclusions would have been more or less identical. Interestingly, the patterns in Figure 5 clearly resemble the pattern of the sample size in Figure 3 (in reverse order) and thus suggest a negative association between Dα(t,t − 1) and the sample size. To test this observation, we calculated the Spearman correlation between the sample size and Dα(t,t − 1) for both α = 1.00 and α = 2.00 and ran a permutation test. Table 4, row 1, shows that there is a significant strong negative correlation between the sample size and Dα for both α = 1.00 and α = 2.00. Rows 2–5 present different approaches to solving the sample size dependence of Dα. In row 2, we extended Equation (2) to allow for unequal sample sizes, i.e., Np ≠ Nq as suggested by ([22], Appendix A); here:
Figure 5.
Dα(t,t − 1) as a function of time for α = 1.00 and α = 2.00. Lines represent a symmetric 25-month window moving-average smoother highlighting the central tendency of the series at each point in time. Left: results for the original data in blue. Middle: results for the “Litmus” data in orange. Right: superimposition of both the original and the “Litmus” data.
Table 4.
Spearman correlation between the sample size and Dα(t,t − 1) for the original data and for the “Litmus test” for α = 1.00 and α = 2.00.
Row 2 of Table 4 demonstrates that this “natural weights” approach does not qualitatively affect the results; there is still a significant and strong negative correlation between the sample size and for both α = 1.00 and α = 2.00. Another approach is to increase the sample size (if possible). To this end, we aggregated the articles at the annual level instead of the monthly level. On average, the annual corpora are = 3,334,409.04 words long, compared to = 277,867.42 word tokens for the monthly data. Row 3 of Table 4 shows that increasing the sample size does not help in removing the influence of the sample size either. Another standard approach [15,22] is to randomly draw Nmin word tokens from the monthly databases, where Nmin is equal to the smallest of all monthly corpora, here Nmin = 75,819 (June 1947). To our own surprise, row 4 of Table 4 reveals that this “random draw” approach also does not break the sample size dependence. While the absolute values of the correlation coefficients for both α = 1.00 and α = 2.00 are smaller for the original data than for the comparison data, all four coefficients are significantly different from 0 (at p < 0.001) and thus indicate that the “random draw” approach fails to pass the “Litmus test”. As a last idea, we decided to truncate each monthly corpus after Nmin word tokens. The difference between this “cut-off” approach and the “random draw” is that the latter approach assumes that words occur randomly in texts, while truncating the data after Nmin as in the “cut-off” approach respects the syntactical and semantical coherence and the discourse structure at the text level [16,17]. On the one hand, row 5 of Table 4 demonstrates that this approach mostly solves the problem: all four coefficients are small, and only one coefficient is significantly different from zero, but positive. This suggests that the “cut-off” approach passes the “Litmus test”. On the other hand, it’s worth pointing out that we lose a lot of information with this approach. For example, the largest corpus is N = 507,542 word tokens long (October 2000). With the “cut-off” approach, more than 85% of those word tokens are not used to calculate Dα(t,t − 1).
While the resulting pattern in Figure 6 might be indicative of an interesting lexico-dynamical process, especially for α = 1.00, what is more important in the present context is the fact that both blue lines look completely different compared with the corresponding blue lines in Figure 5. Thus, in relation to the analysis above (cf. Section 3.2), we concluded that the systematic sample size dependence of Dα is far from practically irrelevant. On the contrary, the analyses presented in this section demonstrate again why it is essential to account for the sample size dependence of lexical statistics.
Figure 6.
Dα(t,t − 1) as a function of time for α = 1.00 and α = 2.00. Here, each monthly corpus is truncated after Nmin = 75,819 word tokens. Lines represent a symmetric 25-month window moving-average smoother highlighting the central tendency of the series at each point in time. Left: results for the original data in blue. Middle: results for the “Litmus” data in orange. Right: superimposition of both the original and the “Litmus” data.
4. Discussion
In this paper, we explored the possibilities of using generalized entropies to analyze the lexical dynamics of natural language data. Using the α-parameter in order to automatically magnify differences between different texts at specific scales of the corresponding word frequency spectrum is interesting, as it promises a more objective selection method compared to, e.g., [8], who use a pre-compiled list of content-free words, or [12], who analyzes differences within different part-of-speech classes.
In line with other studies [17,23,27,28,29], the results demonstrate that it is essential for the analysis of natural language to always take into account the systematic influence of the sample size. With the exception of Hα=2.00 for larger sample sizes, all quantities that are based on general entropies seem to strongly covary with the sample size (also see [23] for similar results based on Rényi’s formulation of generalized entropies). In his monograph on word frequency distributions, Baayen [16] introduces the two fundamental methodological issues in lexical statistics:
The sample size crucially determines a great many measures that have been proposed as characteristic text constants. However, the values of these measures change systematically as a function of the sample size. Similarly, the parameters of many models for word frequency distribution [sic!] are highly dependent on the sample size. This property sets lexical statistics apart from most other areas in statistics, where an increase in the sample size leads to enhanced accuracy and not to systematic changes in basic measures and parameters.… The second issue concerns the theoretical assumption […] that words occur randomly in texts. This assumption is an obvious simplification that, however, offers the possibility of deriving useful formulae for text characteristics. The crucial question, however, is to what extent this simplifying assumption affects the reliability of the formulae when applied to actual texts and corpora.(p.1)
The main message of this paper is that those two fundamental issues also pose a strong challenge to the application of information theory for the quantitative study of natural language signals. In addition, the results of the case study (cf. Section 3.3) indicate that both fundamental issues in lexical statistics apparently interact with each other. As mentioned above, there are numerous studies that used the Jensen–Shannon divergence or related measures without an explicit “Litmus test”. Let us mention two examples from our own research:
- (i)
- In [12], an exploratory data-driven method was presented that extracts word-types from diachronic corpora that have undergone the most pronounced change in frequency of occurrence in a given period of time. To this end, a measure that is approximately equivalent to the Jensen–Shannon divergence is computed and period-to-period changes are calculated as in Section 3.3.
- (ii)
- In [15], the parameters of the Zipf–Mandelbrot law were used to quantify and visualize diachronic lexical, syntactical, and stylistic changes, as well as aspects of linguistic change for different languages.
Both studies are based on data from the Google Books Ngram corpora, made available by [30]. It contains yearly token frequencies for each word type for over 8 million books, i.e., 6% of all books ever published [31]. To avoid a potential systematic bias due to strongly changing corpus sizes, random samples of equal size were drawn from the data in both [12] and [15]. However, as demonstrated in Section 3.3, apparently this simplifying assumption is problematic, because it seems to make a difference if we randomly sample N word tokens or if we keep the first N word tokens for the statistical structure of the corresponding word frequency distribution. It is worth pointing out again that, without the “Litmus test” the interpretation of the results presented in Section 3.3 would have been completely different, because randomly drawing word tokens from the data does not seem to break the sample size dependence. It is an empirical question whether the results presented in [12,15], and comparable other papers would pass a “Litmus test”. In light of the results presented in this paper, we are rather skeptical, thus echoing the call of [22] that it is “essential to clarify what is the role of finite-size effects in the reported conclusions, in particular in the (typical) case that database sizes change over time.” (p. 8). One could even go so far as to ask whether relative frequencies that are compared between databases of different sizes are systematically affected by varying database sizes. However, the test scheme as we introduced it presupposes access to the full text data. For instance, due to copyright constraints, access to Google Books Ngram data is restricted to token frequencies for all words (and phrases) that occur at least 40 times in the corpus. Thus, an analogous “Litmus test” is not possible. At our institute, we are rather fortunate to have access to the full text data of our database. Notwithstanding, copyright and license reasons are a major issue here, as well [32]. To solve this problem for our study, we replaced each actual word type with a unique numerical identifier as explained in Section 3.3. For our focus of research, using such a pseudonymization strategy is fine. However, there are many scenarios where, depending on the research objective, the actual word strings matter, making it necessary to develop a different access and publication strategy. It goes without saying that, in all cases, full-text access is the best option.
While the peculiarities of word frequency distributions make the analysis of natural language data more difficult compared to other empirical phenomena, we hope that our analyses (especially the “Litmus test”) also demonstrate that textual data offer novel possibilities to answer research questions. Or put differently, natural language data contain a lot of information that can be harnessed. For example, two reviewers pointed out that it could make sense to develop a method that recovers an unbiased lexico-dynamical signal by removing the “Litmus test” signal from the original signal. This is an interesting avenue for future research.
Supplementary Materials
The replication results and code (Stata and R) required to reproduce all the results presented in this paper are available in Dataverse (https://doi.org/10.7910/DVN/OP9PRL).
Author Contributions
Conceptualization A.K., S.W., and C.M.-S.; methodology and study design, A.K.; data preparation and management, A.K. and S.W.; data analysis—original analysis, A.K.; data analysis —replication, S.W.; visualization, A.K.; writing—original draft preparation, A.K.; writing—review and editing, A.K., S.W., and C.M.-S. All the authors have read and approved the final manuscript.
Funding
This research received no external funding.
Acknowledgments
We thank Sarah Signer for proofreading. We also thank Gerardo Febres and the two anonymous reviewers for their insightful feedback.
Conflicts of Interest
The authors declare no conflict of interest.
Appendix A. Inclusion of Punctuation and Cardinal Numbers.
Here, punctuation and numbers are included. This version of the database consists of N = 286,729,999 word tokens and K = 4,056,122 different word types. Table A1 corresponds to Table 1. Because (especially) punctuation symbols have a very high token frequency, the contribution of the highest frequency groups increases when punctuation is not removed from the database. However, the results are still qualitatively very similar. Table A2 corresponds to Table 2. For α ≤ 1.50, removing punctuation does not qualitatively affect the results. However, for α = 2.00, except for n = 224 none of the correlation coefficients pass the permutation test. Again, this indicates that α = 2.00 is a pragmatic choice when calculating Hα. However, it also demonstrates that the conceptual decision to remove punctuation/cardinal numbers can affect the results. Table A3 corresponds to Table 3 The results are not qualitatively affected by the exclusion of punctuation/cardinal numbers. The same conclusion can be drawn for Table A4, which corresponds to Table 4.
Table A1.
Contribution of word types with different token frequency as a function of α.
Table A1.
Contribution of word types with different token frequency as a function of α.
| Token Frequency | Number of Cases | Examples | α = 0.25 | α = 0.75 | α = 1.00 | α = 1.50 | α = 2.00 |
|---|---|---|---|---|---|---|---|
| 1 | 2,511,837 | paragraphenplantage penicillinhaltigen partei-patt | 48.51 | 8.94 | 2.16 | 0.00 | 0.00 |
| 2–10 | 1,148,295 | koberten optimis-datenbank gazprom-zentrale | 29.82 | 10.46 | 3.32 | 0.00 | 0.00 |
| 11–100 | 303,049 | dunkelgraue stirlings drollig | 13.26 | 13.57 | 6.54 | 0.02 | 0.00 |
| 101–1000 | 76,049 | abgemagert irakern aufzugehen | 5.86 | 18.56 | 13.50 | 0.15 | 0.00 |
| 1001–10,000 | 14,710 | nord- selbstbestimmung alexandra | 1.99 | 19.35 | 20.60 | 0.83 | 0.02 |
| 10,001-100,000 | 1966 | parteien banken entscheidungen | 0.46 | 13.24 | 19.57 | 2.86 | 0.22 |
| 100,001-1,000,000 | 183 | wurde würde dieses | 0.08 | 7.47 | 14.89 | 10.05 | 2.66 |
| 1,000,001 + | 33 | auf wie , | 0.03 | 8.40 | 19.42 | 86.09 | 97.09 |
| 4,056,122 | 100.00 | 100.00 | 100.00 | 100.00 | 100.00 |
Table A2.
Spearman correlation between the sample size and Hα for different α-values *.
Table A2.
Spearman correlation between the sample size and Hα for different α-values *.
| Minimum Sample Size | Number of Datapoints | α = 0.25 | α = 0.75 | α = 1.00 | α = 1.50 | α = 2.00 |
|---|---|---|---|---|---|---|
| 26 | 23 | 1.00 * | 1.00 * | 1.00 * | 0.99 * | 0.49 |
| 27 | 22 | 1.00 * | 1.00 * | 1.00 * | 0.99 * | 0.41 |
| 28 | 21 | 1.00 * | 1.00 * | 1.00 * | 0.99 * | 0.32 |
| 29 | 20 | 1.00 * | 1.00 * | 1.00 * | 0.99 * | 0.22 |
| 210 | 19 | 1.00 * | 1.00 * | 1.00 * | 0.99 * | 0.09 |
| 211 | 18 | 1.00 * | 1.00 * | 1.00 * | 0.99 * | −0.08 |
| 212 | 17 | 1.00 * | 1.00 * | 1.00 * | 0.98 * | −0.28 |
| 213 | 16 | 1.00 * | 1.00 * | 1.00 * | 0.98 * | −0.53 |
| 214 | 15 | 1.00 * | 1.00 * | 1.00 * | 0.97 * | −0.50 |
| 215 | 14 | 1.00 * | 1.00 * | 1.00 * | 0.97 * | −0.45 |
| 216 | 13 | 1.00 * | 1.00 * | 1.00 * | 0.96 * | −0.81 |
| 217 | 12 | 1.00 * | 1.00 * | 1.00 * | 0.95 * | −0.76 |
| 218 | 11 | 1.00 * | 1.00 * | 1.00 * | 0.94 * | −0.71 |
| 219 | 10 | 1.00 * | 1.00 * | 1.00 * | 0.95 * | −0.61 |
| 220 | 9 | 1.00 * | 1.00 * | 1.00 * | 0.95 * | −0.47 |
| 221 | 8 | 1.00 * | 1.00 * | 1.00 * | 0.93 | −0.31 |
| 222 | 7 | 1.00 * | 1.00 * | 1.00 * | 0.89 | 0.04 |
| 223 | 6 | 1.00 * | 1.00 * | 1.00 * | 0.83 | 0.66 |
| 224 | 5 | 1.00 * | 1.00 * | 1.00 * | 1.00 * | 1.00 * |
* An asterisk indicates that the corresponding correlation coefficient passed the permutation test at p < 0.001. For minimum sample sizes above 220, an exact permutation test is calculated.
Table A3.
Spearman correlation between the sample size and Dα for different α-values *.
Table A3.
Spearman correlation between the sample size and Dα for different α-values *.
| Minimum Sample Size | Number of Datapoints | α = 0.25 | α = 0.75 | α = 1.00 | α = 1.50 | α = 2.00 |
|---|---|---|---|---|---|---|
| 26 | 22 | 1.00 * | −0.51 | −1.00 * | −1.00 * | −1.00 * |
| 27 | 21 | 1.00 * | −0.59 | −1.00 * | −1.00 * | −1.00 * |
| 28 | 20 | 1.00 * | −0.68 * | −1.00 * | −1.00 * | −1.00 * |
| 29 | 19 | 1.00 * | −0.76 * | −1.00 * | −1.00 * | −1.00 * |
| 210 | 18 | 1.00 * | −0.84 * | −1.00 * | −1.00 * | −1.00 * |
| 211 | 17 | 1.00 * | −0.89 * | −1.00 * | −1.00 * | −1.00 * |
| 212 | 16 | 1.00 * | −0.94 * | −1.00 * | −1.00 * | −1.00 * |
| 213 | 15 | 1.00 * | −0.97 * | −1.00 * | −1.00 * | −1.00 * |
| 214 | 14 | 1.00 * | −1.00 * | −1.00 * | −1.00 * | −1.00 * |
| 215 | 13 | 1.00 * | −1.00 * | −1.00 * | −1.00 * | −1.00 * |
| 216 | 12 | 1.00 * | −1.00 * | −1.00 * | −1.00 * | −1.00 * |
| 217 | 11 | 1.00 * | −1.00 * | −1.00 * | −1.00 * | −1.00 * |
| 218 | 10 | 1.00 * | −1.00 * | −1.00 * | −1.00 * | −1.00 * |
| 219 | 9 | 1.00 * | −1.00 * | −1.00 * | −1.00 * | −1.00 * |
| 220 | 8 | 1.00 * | −1.00 * | −1.00 * | −1.00 * | −1.00 * |
| 221 | 7 | 1.00 * | −1.00 * | −1.00 * | −1.00 * | −1.00 * |
| 222 | 6 | 1.00 * | −1.00 * | −1.00 * | −1.00 * | −1.00 * |
| 223 | 5 | 1.00 * | −1.00 * | −1.00 * | −1.00 * | −1.00 * |
| 224 | 4 | 1.00 * | −1.00 * | −1.00 * | −1.00 * | −1.00 * |
* An asterisk indicates that the corresponding correlation coefficient passed the permutation test at p < 0.001. For minimum sample sizes above 220, an exact permutation test is calculated.
Table A4.
Spearman correlation between the sample size and Dα(t,t − 1) for the original data and for the “Litmus test” for α = 1.00 and α = 2.00.
Table A4.
Spearman correlation between the sample size and Dα(t,t − 1) for the original data and for the “Litmus test” for α = 1.00 and α = 2.00.
| Row | Scenario | α | Number of Cases | Original Data | Litmus Test |
|---|---|---|---|---|---|
| 1 | Original | 1.00 | 851 | −0.77 * | −0.91 * |
| 2.00 | 851 | −0.63 * | −0.70 * | ||
| 2 | Natural weights | 1.00 | 851 | −0.77 * | −0.91 * |
| 2.00 | 851 | −0.63 * | −0.70 * | ||
| 3 | Yearly data | 1.00 | 70 | −0.74 * | −0.98 * |
| 2.00 | 70 | −0.39 | −0.83 * | ||
| 4 | Random draw | 1.00 | 851 | −0.29 * | −0.69 * |
| 2.00 | 851 | −0.45 * | −0.56 * | ||
| 5 | Cut-off | 1.00 | 851 | 0.07 | 0.05 |
| 2.00 | 851 | 0.11 | −0.07 |
* An asterisk indicates that the corresponding correlation coefficient passed the permutation test at p < 0.001.
Appendix B. Replication of Table 2 for a Different Formulation of Generalized Entropy.
Here, we replicate Table 2 for a different formulation of generalized entropy, the so-called Rényi entropy of order α [24]; it can be written as:
Table A5.
Spearman correlation between the sample size and for different α-values *.
Table A5.
Spearman correlation between the sample size and for different α-values *.
| Minimum Sample Size | Number of Datapoints | α = 0.25 | α = 0.75 | α = 1.00 | α = 1.50 | α = 2.00 |
|---|---|---|---|---|---|---|
| 26 | 22 | 1.00 * | 1.00 * | 1.00 * | 1.00 * | 0.92 * |
| 27 | 21 | 1.00 * | 1.00 * | 1.00 * | 1.00 * | 0.90 * |
| 28 | 20 | 1.00 * | 1.00 * | 1.00 * | 1.00 * | 0.89 * |
| 29 | 19 | 1.00 * | 1.00 * | 1.00 * | 1.00 * | 0.87 * |
| 210 | 18 | 1.00 * | 1.00 * | 1.00 * | 1.00 * | 0.85 * |
| 211 | 17 | 1.00 * | 1.00 * | 1.00 * | 1.00 * | 0.82 * |
| 212 | 16 | 1.00 * | 1.00 * | 1.00 * | 1.00 * | 0.78 |
| 213 | 15 | 1.00 * | 1.00 * | 1.00 * | 1.00 * | 0.73 |
| 214 | 14 | 1.00 * | 1.00 * | 1.00 * | 1.00 * | 0.70 |
| 215 | 13 | 1.00 * | 1.00 * | 1.00 * | 0.99 * | 0.65 |
| 216 | 12 | 1.00 * | 1.00 * | 1.00 * | 0.99 * | 0.55 |
| 217 | 11 | 1.00 * | 1.00 * | 1.00 * | 0.99 * | 0.43 |
| 218 | 10 | 1.00 * | 1.00 * | 1.00 * | 0.99 * | 0.24 |
| 219 | 9 | 1.00 * | 1.00 * | 1.00 * | 0.98 * | −0.05 |
| 220 | 8 | 1.00 * | 1.00 * | 1.00 * | 0.98 * | −0.17 |
| 221 | 7 | 1.00 * | 1.00 * | 1.00 * | 0.96 * | 0.25 |
| 222 | 6 | 1.00 * | 1.00 * | 1.00 * | 0.94 | −0.20 |
| 223 | 5 | 1.00 * | 1.00 * | 1.00 * | 0.90 | 0.10 |
| 224 | 4 | 1.00 * | 1.00 * | 1.00 * | 0.80 | −0.80 |
* An asterisk indicates that the corresponding correlation coefficient passed the permutation test at p < 0.001. For minimum sample sizes above 220, an exact permutation test is calculated.
References
- Manning, C.D.; Schütze, H. Foundations of Statistical Natural Language Processing; MIT Press: Cambridge, MA, USA, 1999; ISBN 978-0-262-13360-9. [Google Scholar]
- Jurafsky, D.; Martin, J.H. Speech and Language Processing: An Introduction to Natural Language Processing, Computational Linguistics, and Speech Recognition; Pearson Education (US): Upper Saddle River, NJ, USA, 2009; ISBN 978-0-13-504196-3. [Google Scholar]
- Adami, C. What is information? Philos. Trans. R. Soc. A 2016, 374, 20150230. [Google Scholar] [CrossRef] [PubMed]
- Cover, T.M.; Thomas, J.A. Elements of information theory, 2nd ed.; Wiley-Interscience: Hoboken, NJ, USA, 2006; ISBN 978-0-471-24195-9. [Google Scholar]
- Bentz, C.; Alikaniotis, D.; Cysouw, M.; Ferrer-i-Cancho, R. The Entropy of Words—Learnability and Expressivity across More than 1000 Languages. Entropy 2017, 19, 275. [Google Scholar] [CrossRef]
- Lin, J. Divergence measures based on the Shannon entropy. IEEE Trans. Inf. Theory 1991, 37, 145–151. [Google Scholar] [CrossRef]
- Endres, D.M.; Schindelin, J.E. A new metric for probability distributions. IEEE Trans. Inf. Theory 2003, 49, 1858–1860. [Google Scholar] [CrossRef]
- Hughes, J.M.; Foti, N.J.; Krakauer, D.C.; Rockmore, D.N. Quantitative patterns of stylistic influence in the evolution of literature. Proc. Natl. Acad. Sci. USA 2012, 109, 7682–7686. [Google Scholar] [CrossRef] [PubMed]
- Klingenstein, S.; Hitchcock, T.; DeDeo, S. The civilizing process in London’s Old Bailey. Proc. Natl. Acad. Sci. USA 2014, 111, 9419–9424. [Google Scholar] [CrossRef]
- DeDeo, S.; Hawkins, R.; Klingenstein, S.; Hitchcock, T. Bootstrap Methods for the Empirical Study of Decision-Making and Information Flows in Social Systems. Entropy 2013, 15, 2246–2276. [Google Scholar] [CrossRef]
- Bochkarev, V.; Solovyev, V.; Wichmann, S. Universals versus historical contingencies in lexical evolution. J. R. Soc. Interface 2014, 11, 20140841. [Google Scholar] [CrossRef] [PubMed]
- Koplenig, A. A Data-Driven Method to Identify (Correlated) Changes in Chronological Corpora. J. Quant. Linguist. 2017, 24, 289–318. [Google Scholar] [CrossRef]
- Pechenick, E.A.; Danforth, C.M.; Dodds, P.S. Characterizing the Google Books corpus: Strong limits to inferences of socio-cultural and linguistic evolution. PLOS ONE 2015. [Google Scholar] [CrossRef]
- Zipf, G.K. The Psycho-biology of Language. An Introduction to Dynamic Philology; Houghton Mifflin Company: Boston, MA, USA, 1935. [Google Scholar]
- Koplenig, A. Using the parameters of the Zipf–Mandelbrot law to measure diachronic lexical, syntactical and stylistic changes–a large-scale corpus analysis. Corpus Linguist. Linguist. Theory 2018, 14, 1–34. [Google Scholar] [CrossRef]
- Baayen, R.H. Word Frequency Distributions; Kluwer Academic Publishers: Dordrecht, The Netherlands, 2001. [Google Scholar]
- Tweedie, F.J.; Baayen, R.H. How Variable May a Constant be? Measures of Lexical Richness in Perspective. Comput. Hum. 1998, 32, 323–352. [Google Scholar] [CrossRef]
- Simpson, E.H. The Interpretation of Interaction in Contingency Tables. J. R. Stat. Soc. Series B 1951, 13, 238–241. [Google Scholar] [CrossRef]
- Gerlach, M.; Altmann, E.G. Stochastic Model for the Vocabulary Growth in Natural Languages. Phys. Rev. X 2013, 3, 021006. [Google Scholar] [CrossRef]
- Briët, J.; Harremoës, P. Properties of classical and quantum Jensen-Shannon divergence. Phys. Rev. A 2009, 79, 052311. [Google Scholar] [CrossRef]
- Altmann, E.G.; Dias, L.; Gerlach, M. Generalized entropies and the similarity of texts. J. Stat. Mech. Theory Exp. 2017, 2017, 014002. [Google Scholar] [CrossRef]
- Gerlach, M.; Font-Clos, F.; Altmann, E.G. Similarity of Symbol Frequency Distributions with Heavy Tails. Phys. Rev. X 2016, 6, 021009. [Google Scholar] [CrossRef]
- Tanaka-Ishii, K.; Aihara, S. Computational Constancy Measures of Texts—Yule’s K and Rényi’s Entropy. Comput. Linguist. 2015, 41, 481–502. [Google Scholar] [CrossRef]
- Rényi, A. On Measures of Entropy and Information. In Proceedings of the Fourth Berkeley Symposium on Mathematical Statistics and Probability, Volume 1: Contributions to the Theory of Statistics, Berkeley, CA, USA, 20 June–30 July 1960; University of California Press: Berkeley, CA, USA, 1961; pp. 547–561. [Google Scholar]
- He, Y.; Hamza, A.B.; Krim, H. A generalized divergence measure for robust image registration. IEEE Trans. Signal Process. 2003, 51, 1211–1220. [Google Scholar]
- Schmid, H. Probabilistic Part-of-Speech Tagging Using Decision Trees. In Proceedings of the International Conference on New Methods in Language Processing, Manchester, UK, 1994; pp. 44–49. [Google Scholar]
- Köhler, R.; Galle, M. Dynamic aspects of text characteristics. In Quantitative Text Analysis; Hřebíček, L., Altmann, G., Eds.; Quantitative linguistics; WVT Wissenschaftlicher Verlag Trier: Trier, Germany, 1993; pp. 46–53. ISBN 978-3-88476-080-2. [Google Scholar]
- Popescu, I.-I.; Altmann, G. Word Frequency Studies; Quantitative linguistics; Mouton de Gruyter: Berlin, Germany, 2009; ISBN 978-3-11-021852-7. [Google Scholar]
- Wimmer, G.; Altmann, G. Review Article: On Vocabulary Richness. J. Quant. Linguist. 1999, 6, 1–9. [Google Scholar] [CrossRef]
- Michel, J.-B.; Shen, Y.K.; Aiden, A.P.; Verses, A.; Gray, M.K.; Google Books Team; Pickett, J.P.; Hoiberg, D.; Clancy, D.; Norvig, P.; et al. Quantitative Analysis of Culture Using Millions of Digitized Books. Science 2010, 331, 176–182. [Google Scholar] [CrossRef] [PubMed]
- Lin, Y.; Michel, J.-B.; Aiden, L.E.; Orwant, J.; Brockmann, W.; Petrov, S. Syntactic Annotations for the Google Books Ngram Corpus. In Proceedings of the 50th Annual Meeting of the Association for Computational Linguistics, Jeju Island, Korea, 8–14 July 2012; pp. 169–174. [Google Scholar]
- Kupietz, M.; Lüngen, H.; Kamocki, P.; Witt, A. The German Reference Corpus DeReKo: New Developments–New Opportunities. In Proceedings of the Eleventh International Conference on Language Resources and Evaluation (LREC 2018), Miyazaki, Japan, 7–12 May 2018; Choukri, K., Cieri, C., Declerck, T., Goggi, S., Hasida, K., Isahara, H., Maegaard, B., Mariani, J., Mazo, H., Moreno, A., et al., Eds.; European Language Resources Association (ELRA): Miyazaki, Japan, 2018. [Google Scholar]
© 2019 by the authors. Licensee MDPI, Basel, Switzerland. This article is an open access article distributed under the terms and conditions of the Creative Commons Attribution (CC BY) license (http://creativecommons.org/licenses/by/4.0/).





