An Integrated Approach Based on Swarm Decomposition, Morphology Envelope Dispersion Entropy, and Random Forest for Multi-Fault Recognition of Rolling Bearing
Abstract
1. Introduction
2. Swam Decomposition
2.1. Introduction of SWD Algorithm
| Algorithm 1. The running procedure of the SWD |
| 1: The raw signal and the threshold parameters and is initialized |
| 2: is discretized into, and it is the number of discretizations. is assigned to , i = 0. |
| 3: The optimal frequency band of is calculated through Equations (10) and (11). |
| 4: The parameters and of SWF is calculated through Equations (7) and (8). |
| 5: The output of SWF is calculated through Equation (6), which is assigned to , i = 1. |
| 6: The iteration deviate is calculated through Equation (9). If , is assigned to . Other, Step 2–6 are run repeatedly, is assigned to, i = i + 1. |
| 7: The remaining data is obtained. If , Step 2–6 are run repeatedly, is assigned to . |
2.2. Comparsion of SWD and Other Algorithms
3. Morphology Demodulation Dispersion Entropy
3.1. Definition of Dispersion Entropy
- (1)
- Signal x is mapped to y by the normal distribution function.where, y = {yi, i = 0, 1, …, N−1}, yi ∈ (0,1). μ and σ2 represent expectation and variance respectively.
- (2)
- y is mapped to z by linear transformation.where, . c represents class number.
- (3)
- Embedded Vector can be obtained as below.where, m and d refer embedding dimension and time delay respectively.
- (4)
- Dispersion pattern is calculated. If , the dispersion pattern of is . The number of dispersion pattern is for is composed of c-figures and each figure has m values.
- (5)
- The probability of each dispersion pattern is calculated.where, A refers to the number of mappings from to . In other words, can be obtained by dividing the number of mappings from to by the number of elements in .
- (6)
- According to the Shannon entropy theory, the DE of 1-D signal x is defined as:
3.2. Modified Dispersion Entropy
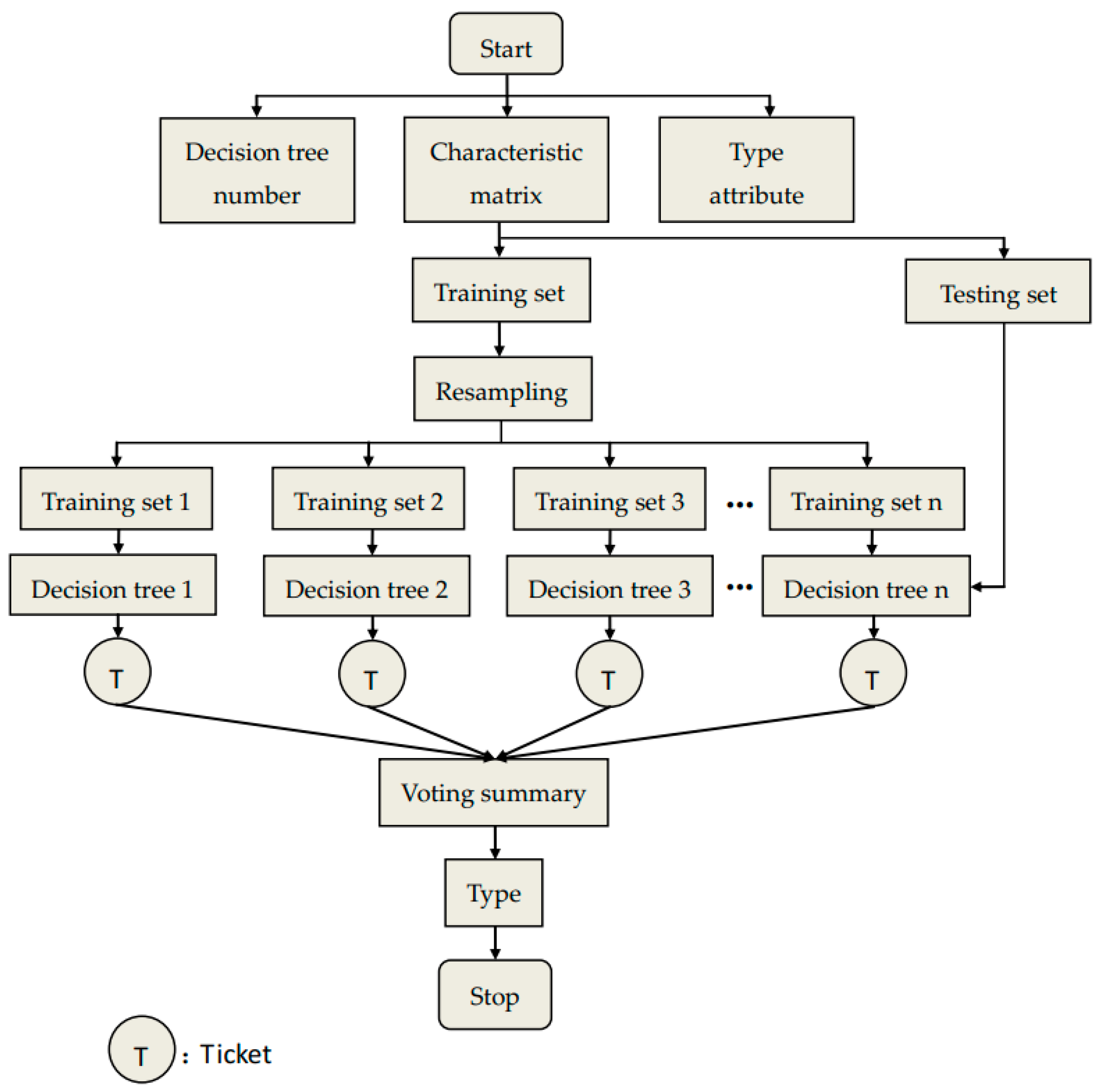
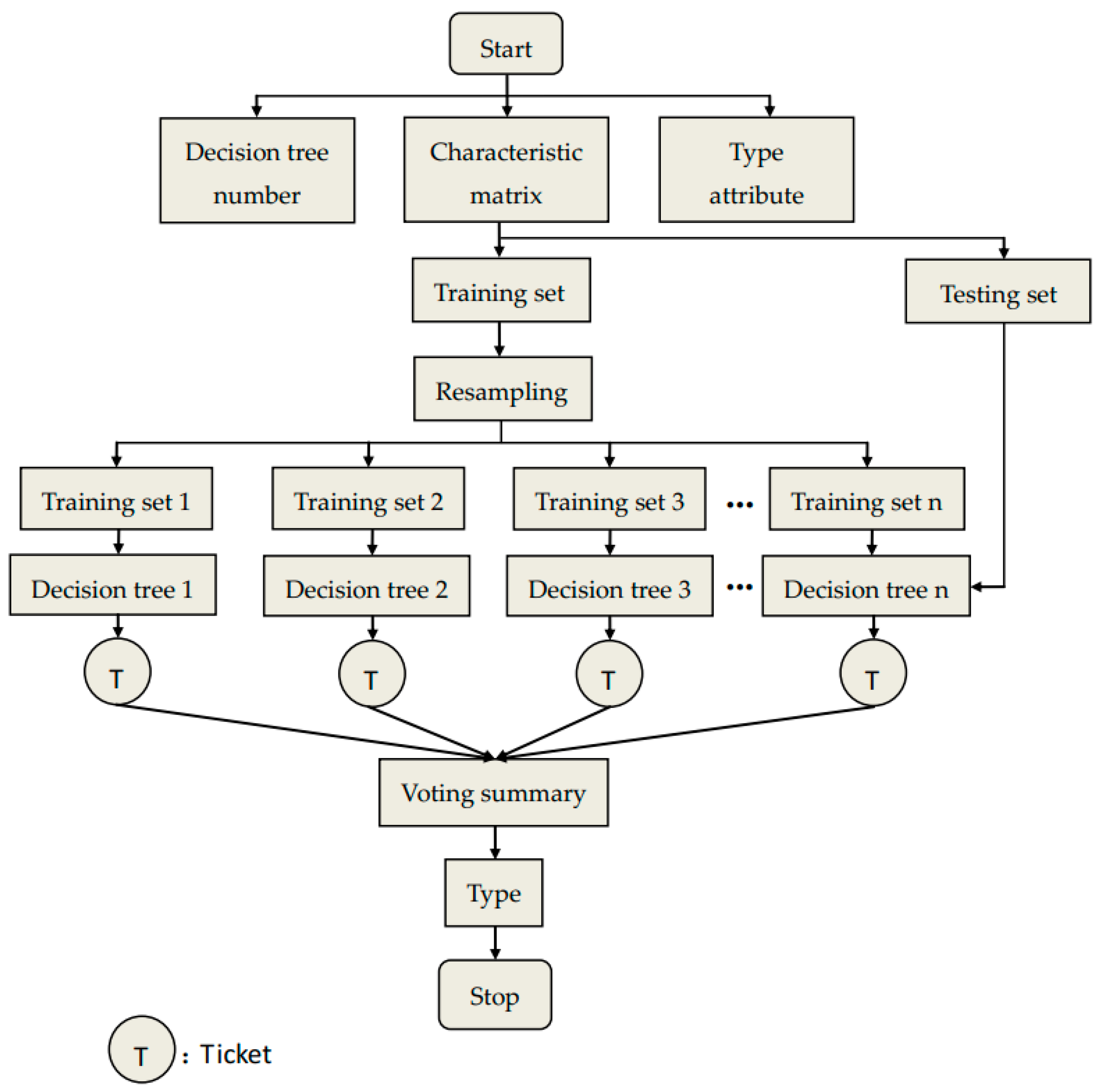
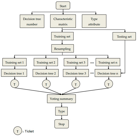
4. RF Classifier
- (1)
- The training sample set is selected randomly. For an original data set with n features, using Bootstrapping resampling technique, W samples are randomly selected to construct m decision trees.
- (2)
- The split attribute set is selected randomly. For each tree node, randomly select a feature to compare and select a feature with the best classification ability to split for increasing the difference between trees and improve the generalization error.
- (3)
- Each decision tree grows to the maximum extent without any pruning until it reached the leaf node.
- (4)
- Form random forest. The test samples are tested by the decision tree, and the test results are determined by the majority voting of the decision tree.
5. The Presented Fault Diagnosis Approach
- (1)
- Simplifying complex multi-component signals can lay a foundation for subsequent feature extraction. SWD is introduced to decompose the origin signal, which can effectively overcome the mode aliasing problem without complex parameter adjustment.
- (2)
- Combining the advantages of dispersion entropy and morphological filtering, a feature extraction method named MEDE is proposed. MEDE can not only detect the randomness and dynamic mutation of signal, but also has good stability.
- (3)
- Aiming at extracting fault features corresponding to weak defects from vibration signals, SWD-MEDE is proposed, which can better precisely mine the intrinsic characteristic information of signal.
- (1)
- The raw signals are intercepted to form training set and test set. Assuming that the original signals contains N operation states, and the signal of each operation state is intercepted without overlapping to form M data samples. The sum of data samples is Z = M × N, X samples are randomly chosen as training set, and the rest Y = Z − X samples are used as training set.
- (2)
- The training samples and test samples are processed by SWD algorithm. Each sample is divided into a group of oscillatory components. The first decomposed component has the richest fault information, which is named as the principal oscillatory component (POC).
- (3)
- The MEDE of each POC are calculated and used as state characteristics.
6. Application
6.1. Experimental Equipment and Data Collection
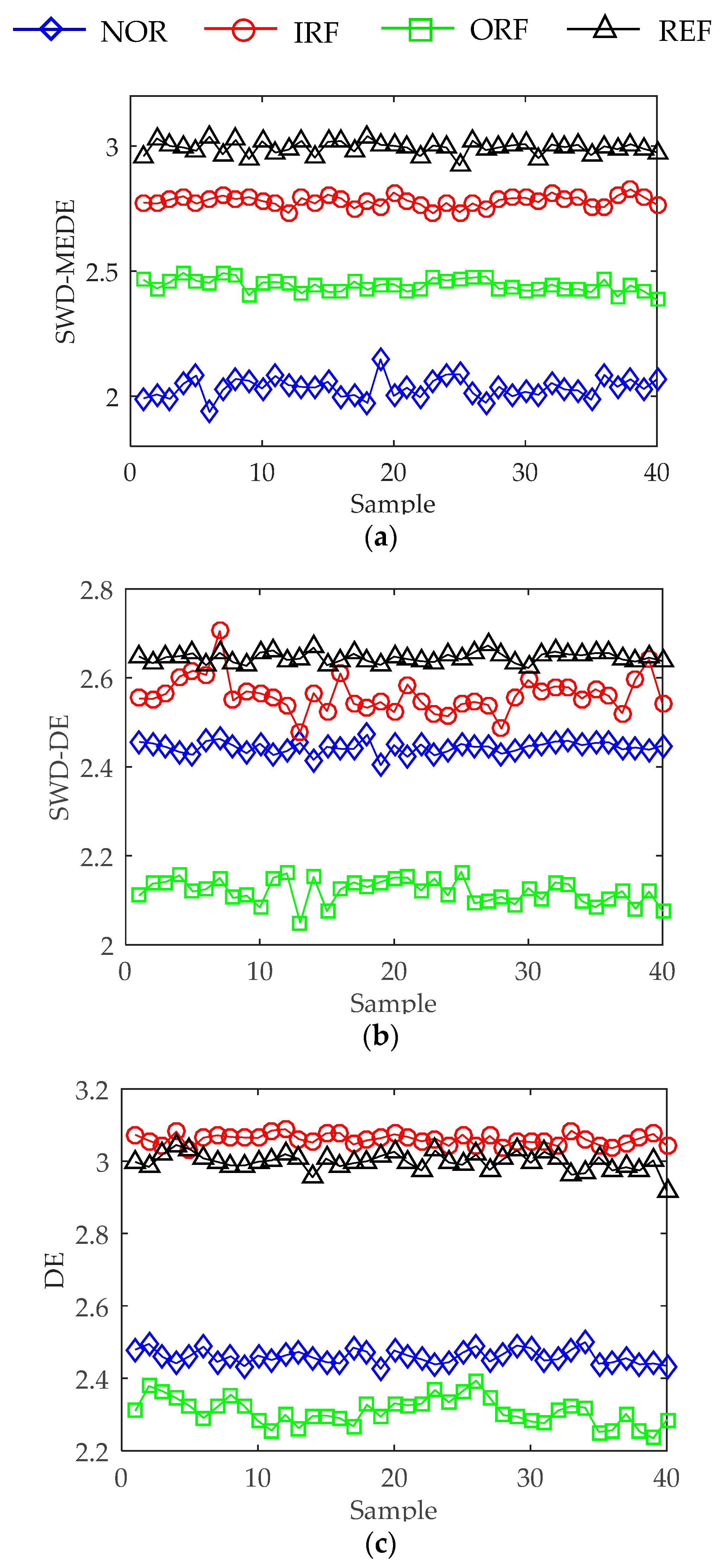
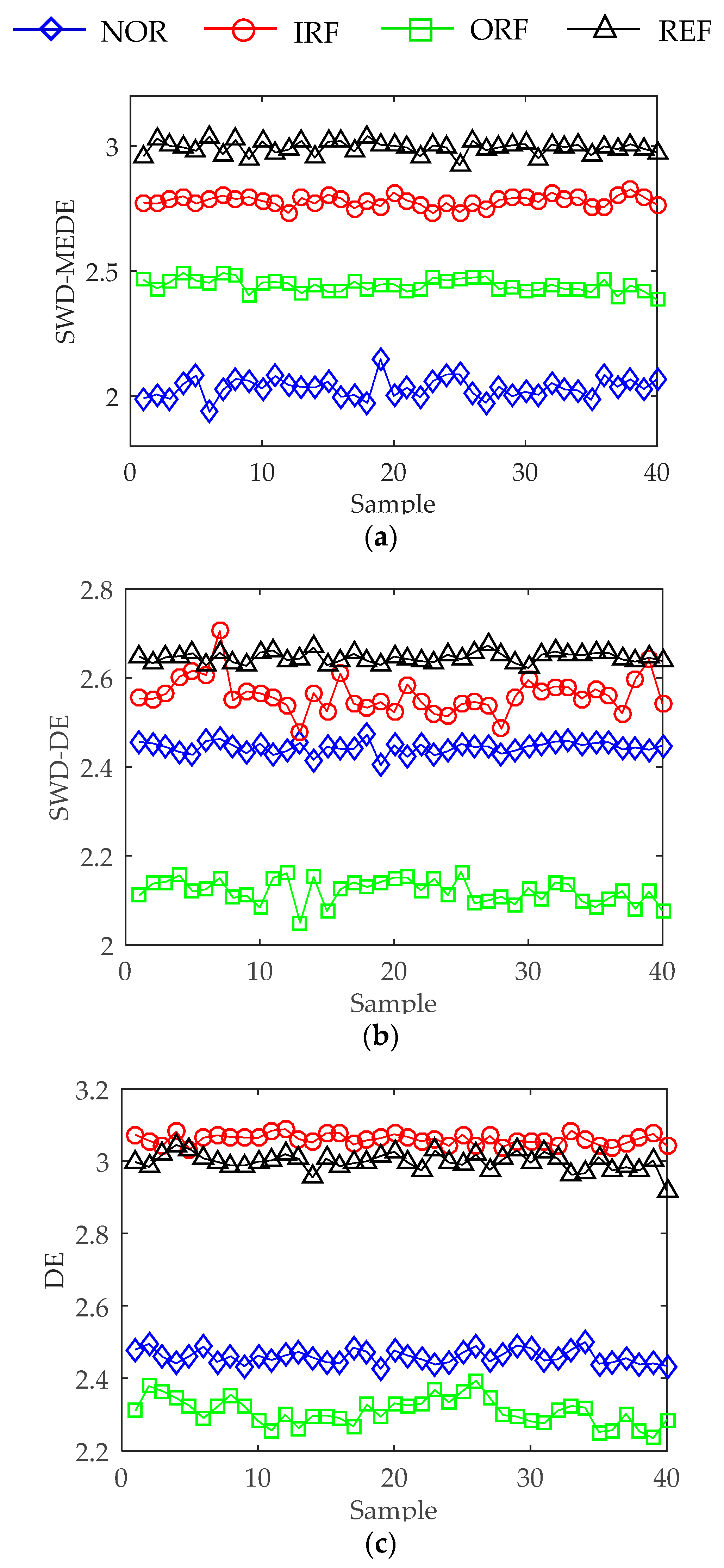
6.2. Analysis Results
6.3. Futher Discussions
7. Conclusions
Author Contributions
Funding
Conflicts of Interest
References
- Randall, R.B.; Antoni, J. Rolling element bearing diagnostics-A tutorial. Mech. Syst. Signal Process. 2011, 25, 485–520. [Google Scholar] [CrossRef]
- Rodriguez, N.; Alvarez, P.; Barba, L.; Cabrera-Guerrero, G. Combining multi-scale wavelet entropy and kernelized classification for bearing multi-fault diagnosis. Entropy 2019, 21, 152. [Google Scholar] [CrossRef]
- Yang, G.C.; Jian, Q.P.; Zhou, H. Research on bearing fault diagnosis using APSO-SVM method. Sens. Transducers 2014, 175, 207–213. [Google Scholar]
- Tandon, N.; Nakra, B. Detection of defects in rolling element bearings by vibration monitoring. Indian J. Mech. Eng. Div. 1993, 73, 271–282. [Google Scholar]
- Reif, Z.; Lai, M. Detection of Developing Bearing Failures by Means of Vibration; The American Society of Mechanical Engineers: New York, NY, USA, 1989; pp. 231–236. [Google Scholar]
- Shannon, C.E. A mathematical theory of communication. Bell Syst. Tech. J. 1948, 27, 379–423. [Google Scholar] [CrossRef]
- Pincus, S. Approximate entropy as a measure of system complexity. Proc. Natl. Acad. Sci. USA 1991, 88, 2297–2301. [Google Scholar] [CrossRef]
- Richman, J.S.; Moorman, J.R. Physiological time-series analysis using approximate entropy and sample entropy. Am. J. Physiol.-Heart C. 2000, 278, 2039–2049. [Google Scholar] [CrossRef] [PubMed]
- Bandt, C.; Pompe, B. Permutation entropy: a natural complexity measure for time series. Phys Rev Lett. 2002, 88, 174102. [Google Scholar] [CrossRef]
- Chen, W.T.; Wang, Z.Z.; Xie, H.B.; Yu, W.X. Characterization of surface EMG signal based on fuzzy entropy. IEEE Trans. Neur. Sys. Reh. 2007, 15, 266–272. [Google Scholar] [CrossRef]
- Wan, S.T.; Zhang, X.; Dou, L.J. Shannon entropy of binary wavelet packet subbands and its application in bearing fault extraction. Entropy 2018, 20, 388. [Google Scholar] [CrossRef]
- Yan, R.Q.; Gao, R.X. Approximate entropy as a diagnostic tool for machine health monitoring. Mech. Syst. Signal Process. 2007, 21, 824–839. [Google Scholar] [CrossRef]
- Zheng, J.D.; Cheng, J.S.; Yang, Y. A rolling bearing fault diagnosis approach based on LCD and fuzzy entropy. Mech. Mach. Theory 2013, 70, 441–453. [Google Scholar] [CrossRef]
- Ning, S.H.; Han, Z.N.; Wang, Z.J.; Wu, X.F. Table. Entropy 2016, 18, 414. [Google Scholar] [CrossRef]
- Zhang, L.; Zhang, L.; Hu, J.F.; Xiong, G.L. Bearing fault diagnosis using a novel classifier ensemble based on lifting wavelet packet transforms and sample entropy. Shock Vibr. 2016, 4805383. [Google Scholar] [CrossRef]
- Yi, C.C.; Lv, Y.; Ge, M.; Xiao, H.; Yu, X. Tensor singular spectrum decomposition algorithm based on permutation entropy for rolling bearing fault diagnosis. Entropy 2017, 19, 139. [Google Scholar] [CrossRef]
- Azami, H.; Escudero, J. Amplitude- and Fluctuation-Based Dispersion Entropy. Entropy 2018, 20, 210. [Google Scholar] [CrossRef]
- Pang, B.; Tang, G.J.; Zhou, C.; Tian, T. Rolling bearing fault diagnosis based on optimal notch filter and enhanced singular value decomposition. Entropy 2018, 20, 482. [Google Scholar] [CrossRef]
- Caesarendra, W.; Tjahjowidodo, T. A Review of feature extraction methods in vibration-based condition monitoring and its application for degradation trend estimation of low-speed slew bearing. Machines 2017, 5, 21. [Google Scholar] [CrossRef]
- Yan, X.A.; Jia, M.P.; Zhang, W.; Zhu, L. Fault diagnosis of rolling element bearing using a new optimal scale morphology analysis method. ISA Trans. 2018, 73, 165–180. [Google Scholar] [CrossRef] [PubMed]
- Wang, B.; Hu, X.; Li, H.R. Rolling bearing performance degradation condition recognition based on mathematical morphological fractal dimension and fuzzy C-means. Measurement 2017, 109, 1–8. [Google Scholar] [CrossRef]
- Osman, S.; Wang, W. A morphological hilbert-huang transform technique for bearing fault detection. IEEE Trans. Instrum. Meas. 2016, 65, 2646–2656. [Google Scholar] [CrossRef]
- Huang, N.E.; Shen, Z.; Long, S.R.; Wu, M.C.; Shi, H.H.; Zheng, Q.; Yen, N.-C.; Tung, C.C.; Liu, H.H. The empirical mode decomposition and the Hilbert spectrum for nonlinear and non-stationary time series analysis. Proc. R. Soc. Lond. A Math. Phys. Sci. 1998, 454, 903–995. [Google Scholar] [CrossRef]
- Zhang, X.Y.; Zhou, J.Z. Multi-fault diagnosis for rolling element bearings based on ensemble empirical mode decomposition and optimized support vector machines. Mech. Syst. Signal Process. 2013, 41, 127–140. [Google Scholar] [CrossRef]
- Wu, Z.; Huang, N.E. Ensemble empirical mode decomposition: A noise-assisted data analysis method. Adv. Adapt. Data. Anal. 2009, 1, 1–41. [Google Scholar] [CrossRef]
- Xu, T.L.; Yin, Z.J.; Cai, D.Y.; Zheng, D.K. Fault diagnosis for rotating machinery based on local mean decomposition morphology filtering and Least Square Support Vector Machine. J. Intell. Fuzzy Syst. 2017, 32, 2061–2070. [Google Scholar] [CrossRef]
- Smith, J.S. The local mean decomposition and its application to EEG perception data. J. R. Soc. Interface 2005, 2, 443–454. [Google Scholar] [CrossRef] [PubMed]
- Feng, Z.P.; Lin, X.F.; Zuo, M.J. Joint amplitude and frequency demodulation analysis based on intrinsic time-scale decomposition for planetary gearbox fault diagnosis. Mech. Syst. Signal Process. 2016, 72–73, 223–240. [Google Scholar] [CrossRef]
- Frei, M.G.; Osorio, I. Intrinsic time-scale decomposition: Time-frequency-energy analysis and real-time filtering of non-stationary signals. Proc. R. Soc. A. 2007, 463, 321–342. [Google Scholar] [CrossRef]
- Wang, Y.X.; Markert, R.; Xiang, J.W.; Zheng, W.G. Research on variational mode decomposition and its application in detecting rub-impact fault of the rotor system. Mech. Syst. Signal Process. 2015, 60, 243–251. [Google Scholar] [CrossRef]
- Dragomiretskiy, K.; Zosso, D. Variational mode decomposition. IEEE Trans. Signal Process. 2014, 62, 531–544. [Google Scholar] [CrossRef]
- Pang, B.; Tang, G.J.; Zhou, C.; Tian, T. Rotor fault diagnosis based on characteristic frequency band energy entropy and support vector machine. Entopy 2018, 20, 932. [Google Scholar] [CrossRef]
- Bonizzi, P.; Karel, J.M.H.; Meste, O.; Peeters, R.L.M. Singular spectrum decomposition: A new method for time series decomposition. Adv. Adapt. Data Anal. 2014, 6, 1450011. [Google Scholar] [CrossRef]
- Lv, Y.; Zhang, Y.; Yi, C.C. Optimized Adaptive local iterative filtering algorithm based on permutation entropy for rolling bearing fault diagnosis. Entropy 2018, 20, 920. [Google Scholar] [CrossRef]
- Cicone, A.; Liu, J.; Zhou, H. Adaptive local iterative filtering for signal decomposition and instantaneous frequency analysis. Appl. Comput. Harmon. Anal. 2016, 41, 384–411. [Google Scholar] [CrossRef]
- Zhu, K.H.; Chen, L.; Hu, X. Rolling element bearing fault diagnosis by combining adaptive local iterative filtering, modified fuzzy entropy and support vector machine. Entropy 2018, 20, 926. [Google Scholar] [CrossRef]
- Apostolidis, G.K.; Hadjileontiadis, L.J. Swarm decomposition: A novel signal analysis using swarm intelligence. Signal Process 2017, 132, 40–50. [Google Scholar] [CrossRef]
- Miao, Y.; Zhao, M.; Makis, V.; Lin, J. Optimal swarm decomposition with whale optimization algorithm for weak feature extraction from multicomponent modulation signal. Mech. Syst. Signal Process. 2019, 122, 673–691. [Google Scholar] [CrossRef]
- Breiman, L. Random Forests. Mach. Learn. 2001, 45, 5–32. [Google Scholar] [CrossRef]
- Huang, N.T.; Lu, G.B.; Cai, G.W.; Xu, D.G.; Xu, J.F.; Li, F.Q.; Zhang, L.Y. Feature selection of power quality disturbance signals with an entropy-importance-based random forest. Entropy 2016, 18, 44. [Google Scholar] [CrossRef]
- Wang, Z.; Zhang, Q.; Xiong, J.; Xiao, M.; Sun, G.; He, J. Fault diagnosis of a rolling bearing using wavelet packet denoising and random forests. IEEE Sens. J. 2017, 17, 5581–5588. [Google Scholar] [CrossRef]
- Qin, X.; Li, Q.; Dong, X.; Lv, S. The fault diagnosis of rolling bearing based on ensemble empirical mode decomposition and random forest. Shock Vibr. 2017, 2623081. [Google Scholar] [CrossRef]
- Lv, J.X.; Yu, J.B. Weak fault feature extraction of rolling bearings using local mean decomposition-based multilayer hybrid denoising. IEEE Trans. Instrum. Meas. 2017, 66, 3148–3159. [Google Scholar]
- Case Western Reserve University Bearing Data Center Website. Available online: http://csegroups.case.edu/bearingdatacenter/home (accessed on 8 July 2018).
- Vakharia, V.; Gupta, V.K.; Kankar, P.K. A multiscale entropy based approach to select wavelet for fault diagnosis of ball bearings. J. Vibr. Cont. 2014, 21, 3123–3131. [Google Scholar] [CrossRef]
- Zhao, L.Y.; Wang, L.; Yan, R.Q. Rolling bearing fault diagnosis based on wavelet packet decomposition and multi-scale permutation entropy. Entropy 2015, 17, 6447–6461. [Google Scholar] [CrossRef]
- Xu, H.B.; Chen, G.H. An intelligent fault identification method of rolling bearings based on LSSVM optimized by improved PSO. Mech. Syst. Signal Process. 2013, 35, 167–175. [Google Scholar] [CrossRef]
- Zhang, X.; Liang, Y.; Zhou, J. A novel bearing fault diagnosis model integrated permutation entropy, ensemble empirical mode decomposition and optimized SVM. Measurement 2015, 69, 164–179. [Google Scholar] [CrossRef]
- Gao, Y.D.; Villecco, F.; Li, M.; Song, W.Q. Multi-scale permutation entropy based on improved LMD and HMM for rolling bearing diagnosis. Entropy 2017, 19, 176. [Google Scholar] [CrossRef]













| Category Label | Operation State | Defective Diameter (inches) | Number of Training Samples | Number of Testing Samples |
|---|---|---|---|---|
| 1 | NOR | 0 | 10 | 30 |
| 2 | IRF | 0.0007 | 10 | 30 |
| 3 | ORF | 0.0007 | 10 | 30 |
| 4 | REF | 0.0007 | 10 | 30 |
| NOR | IRF | ORF | REF | |
|---|---|---|---|---|
| DE-RF | 100% | 87% | 100% | 87% |
| SWD-DE-RF | 100% | 90% | 100% | 100% |
| SWD-MEDE-RF | 100% | 100% | 100% | 100% |
| VMD-MEDE-RF | 90% | 87% | 87% | 87% |
| EMD-MEDE-RF | 43% | 97% | 90% | 47% |
| Reference | Class Number | Signal Processing Method | Extracted Feature | Feature Number | Classifier | Recognition Accuracy |
|---|---|---|---|---|---|---|
| [45] | 4 | Wavelet | PE | 11 | ANN/SVM | 97.5% |
| [46] | 4 | WPD | MPE | 8 | HMM | 94.2% |
| [47] | 3 | EMD | IMF energy entropy | 6 | IPSO-LSSVM | 97% |
| [48] | 3 | EEMD | IMF-PE | 5 | ICDSVM | 97.5% |
| [49] | 4 | LMD | MPE | 14 | HMM | 95% |
| This work | 4 | SWD | MEDE | 1 | RF | 100% |
© 2019 by the authors. Licensee MDPI, Basel, Switzerland. This article is an open access article distributed under the terms and conditions of the Creative Commons Attribution (CC BY) license (http://creativecommons.org/licenses/by/4.0/).
Share and Cite
Wan, S.; Peng, B. An Integrated Approach Based on Swarm Decomposition, Morphology Envelope Dispersion Entropy, and Random Forest for Multi-Fault Recognition of Rolling Bearing. Entropy 2019, 21, 354. https://doi.org/10.3390/e21040354
Wan S, Peng B. An Integrated Approach Based on Swarm Decomposition, Morphology Envelope Dispersion Entropy, and Random Forest for Multi-Fault Recognition of Rolling Bearing. Entropy. 2019; 21(4):354. https://doi.org/10.3390/e21040354
Chicago/Turabian StyleWan, Shuting, and Bo Peng. 2019. "An Integrated Approach Based on Swarm Decomposition, Morphology Envelope Dispersion Entropy, and Random Forest for Multi-Fault Recognition of Rolling Bearing" Entropy 21, no. 4: 354. https://doi.org/10.3390/e21040354
APA StyleWan, S., & Peng, B. (2019). An Integrated Approach Based on Swarm Decomposition, Morphology Envelope Dispersion Entropy, and Random Forest for Multi-Fault Recognition of Rolling Bearing. Entropy, 21(4), 354. https://doi.org/10.3390/e21040354
