Strange Attractors Generated by Multiple-Valued Static Memory Cell with Polynomial Approximation of Resonant Tunneling Diodes
Abstract
1. Introduction
2. Dynamical Model of Fundamental MVMS
3. Numerical Results and Discussion
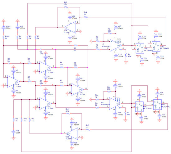
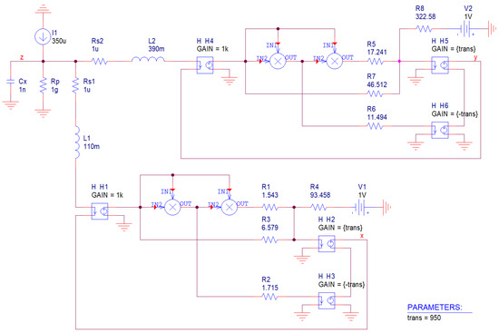
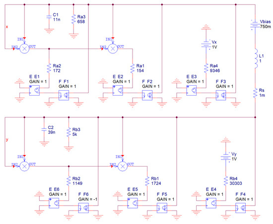
4. Circuitry Realization of MVMS-Based Chaotic Oscillators
5. Circuit Simulation, Experimental Verification and Comparison
6. Conclusions
Funding
Conflicts of Interest
References
- Lorenz, E.N. Deterministic nonperiodic flow. J. Atmos. Sci. 1963, 20, 130–141. [Google Scholar] [CrossRef]
- Rossler, O.E. Chemical turbulence: Chaos in a simple reaction-diffusion system. J. Phys. Sci. 1976, 31, 1168–1172. [Google Scholar] [CrossRef]
- Shaw, S.W.; Rand, R.H. The transition to chaos in a simple mechanical system. Int. J. Non-Linear Mech. 1989, 24, 41–56. [Google Scholar] [CrossRef]
- Hsieh, D.Y. Hydrodynamics instability, chaos and phase transition. Nonlinear Anal. Theory Methods Appl. 1997, 30, 5327–5334. [Google Scholar] [CrossRef]
- Babloyantz, A.; Salazar, J.M.; Nicolis, C. Evidence of chaotic dynamics of brain activity during the sleep cycle. Phys. Lett. A 1985, 111, 152–156. [Google Scholar] [CrossRef]
- May, R.M.; Wishart, D.M.G.; Bray, J.; Smith, R.L. Chaos and the dynamics of biological populations. Proc. R. Soc. Lond. A 1987, 413, 27–44. [Google Scholar] [CrossRef]
- Day, R.H.; Pavlov, O.V. Computing economic chaos. Comput. Econ. 2004, 23, 289–301. [Google Scholar] [CrossRef]
- Matsumoto, T. A chaotic attractor from Chua’s circuit. IEEE Trans. Circuits Syst. 1984, 31, 1055–1058. [Google Scholar] [CrossRef]
- Guzan, M. Variations of boundary surface in Chua’s circuit. Radioengineering 2015, 24, 814–823. [Google Scholar] [CrossRef]
- Pivka, L.; Spany, V. Boundary surfaces and basin bifurcations in Chua’s circuit. J. Circuits Syst. Comput. 1993, 3, 441–470. [Google Scholar] [CrossRef]
- Spany, V.; Galajda, P.; Guzan, M.; Pivka, L.; Olejar, M. Chua’s singularities: Great miracle in circuit theory. Int. J. Bifurc. Chaos 2010, 20, 2993–3006. [Google Scholar] [CrossRef]
- Bartissol, P.; Chua, L.O. The double hook. IEEE Trans. Circuits Syst. 1988, 35, 1512–1522. [Google Scholar] [CrossRef]
- Parker, T.; Chua, L.O. The dual double scroll equation. IEEE Trans. Circuits Syst. 1987, 31, 1059–1073. [Google Scholar] [CrossRef]
- Yang, T.; Chua, L.O. Piecewise-linear chaotic systems with a single equilibrium point. Int. J. Bifurc. Chaos 2000, 10, 2015–2060. [Google Scholar] [CrossRef]
- Kennedy, M.P. Chaos in the Colpitts oscillator. IEEE Trans. Circuits Syst. 1994, 41, 771–774. [Google Scholar] [CrossRef]
- Kilic, R.; Yildrim, F. A survey of Wien bridge-based chaotic oscillators: Design and experimental issues. Chaos Solitons Fractals 2008, 38, 1394–1410. [Google Scholar] [CrossRef]
- Petrzela, J. On the existence of chaos in the electronically adjustable structures of state variable filters. Int. J. Circuit Theory Appl. 2016, 11, 605–653. [Google Scholar] [CrossRef]
- Petrzela, J. Chaotic behavior of state variable filters with saturation-type integrators. Electron. Lett. 2015, 51, 1159–1160. [Google Scholar] [CrossRef]
- Endo, T.; Chua, L.O. Chaos from phase-locked loops. IEEE Trans. Circuits Syst. 1988, 35, 987–1003. [Google Scholar] [CrossRef]
- Hamill, D.C.; Jeffries, D.J. Subharmonics and chaos in a controlled switched-mode power converter. IEEE Trans. Circuits Syst. 1988, 35, 1059–1061. [Google Scholar] [CrossRef]
- Zhou, X.; Li, J.; Youjie, M. Chaos phenomena in dc-dc converter and chaos control. Procedia Eng. 2012, 29, 470–473. [Google Scholar] [CrossRef]
- Gotthans, T.; Petrzela, J. Experimental study of the sampled labyrinth chaos. Radioengineering 2011, 20, 873–879. [Google Scholar]
- Smith, K.C. The prospects for multivalued logic: A technology and applications view. IEEE Trans. Comput. 1981, 30, 619–634. [Google Scholar] [CrossRef]
- Buttler, J.T. Multiple-valued logic. IEEE Potentials 1995, 14, 11–14. [Google Scholar] [CrossRef]
- Liou, W.R.; Roblin, P. High frequency simulation of resonant tunneling diodes. IEEE Trans. Electron. Devices 1994, 41, 1098–1111. [Google Scholar] [CrossRef]
- Galajda, P.; Guzan, M.; Spany, V. The state space mystery with negative load in multiple-valued logic. Radioengineering 2008, 17, 19–24. [Google Scholar]
- Guzan, M. Analysis of 6(4)-valued memory. Elektron. Elektrotech. 2014, 20, 89–92. [Google Scholar] [CrossRef]
- Spany, V.; Pivka, L. Boundary surfaces in sequential circuits. Int. J. Circuit Theory Appl. 1990, 18, 349–360. [Google Scholar] [CrossRef]
- Petrzela, J. Multi-valued static memory with resonant tunneling diodes as natural source of chaos. Nonlinear Dyn. 2018, 93, 1–21. [Google Scholar] [CrossRef]
- Petrzela, J. Optimal piecewise-linear approximation of quadratic chaotic dynamics. Radioengineering 2012, 21, 20–28. [Google Scholar]
- Rossler, O.E. An equation for continuous chaos. Phys. Lett. 1976, 57A, 397–398. [Google Scholar] [CrossRef]
- Sprott, J.C. Chaos and Time Series Analysis; Oxford University Press: Oxford, UK, 2003; pp. 115–122. ISBN 978-0198508397. [Google Scholar]
- Frederickson, P.; Kaplan, J.L.; Yorke, E.D.; Yorke, J.A. The Liapunov dimension of strange attractors. J. Differ. Equ. 1983, 49, 185–207. [Google Scholar] [CrossRef]
- Trejo-Guerra, R.; Tlelo-Cuautle, E.; Jimenez-Fuentes, J.M.; Munoz-Pacheco, J.M.; Sanchez-Lopez, C. Multiscroll floating gate-based integrated chaotic oscillator. Int. J. Circuit Theory Appl. 2011, 41, 831–843. [Google Scholar] [CrossRef]
- Itoh, M. Synthesis of electronic circuits for simulating nonlinear dynamics. Int. J. Bifurc. Chaos 2001, 11, 605–653. [Google Scholar] [CrossRef]
- Trejo-Guerra, R.; Tlelo-Cuautle, E.; Carbajal-Gomez, V.H.; Rodriguez-Gomez, G. A survey on the integrated design of chaotic oscillators. Appl. Math. Comput. 2013, 219, 5113–5122. [Google Scholar] [CrossRef]
- Petrzela, J.; Hrubos, Z.; Gotthans, T. Modeling deterministic chaos using electronic circuits. Radioengineering 2011, 20, 438–444. [Google Scholar]
- Trejo-Guerra, R.; Tlelo-Cuautle, E.; Jimenez-Fuentes, J.M.; Sanchez-Lopez, C.; Munoz-Pacheco, J.M.; Espinosa-Flores-Verdad, G.; Rocha-Perez, J.M. Integrated circuit generating 3- and 5-scroll attractors. Commun. Nonlinear Sci. Numer. Simul. 2012, 17, 4328–4335. [Google Scholar] [CrossRef]
- Zhong, G.-Q.; Ko, K.-T.; Man, K.-F.; Tang, K.-S. A systematic procedure for synthesizing two-terminal devices with polynomial non-linearity. Int. J. Circuit Theory Appl. 2001, 29, 241–249. [Google Scholar] [CrossRef]
- Petrzela, J.; Pospisil, V. Nonlinear resistor with polynominal AV characteristics and its application in chaotic oscillator. Radioengineering 2004, 13, 20–25. [Google Scholar]
- Munoz-Pacheco, J.M.; Tlelo-Cuautle, E.; Toxqui-Toxqui, I.; Sanchez-Lopez, C.; Trejo-Guerra, R. Frequency limitations in generating multi-scroll chaotic attractors using CFOAs. Int. J. Electron. 2014, 101, 1559–1569. [Google Scholar] [CrossRef]
- Sprott, J.C. Simple chaotic flows and circuits. Am. J. Phys. 2000, 68, 758–763. [Google Scholar] [CrossRef]
- Sprott, J.C. Simplest dissipative chaotic flow. Phys. Lett. A 1997, 228, 271–274. [Google Scholar] [CrossRef]
- Sprott, J.C. Some simple chaotic flows. Phys. Rev. E 1994, 50, 647–650. [Google Scholar] [CrossRef]
- Sprott, J.C. Some simple chaotic jerk functions. Am. J. Phys. 1997, 65, 537–543. [Google Scholar] [CrossRef]
- Eichhorn, R.; Linz, S.J.; Hanggi, P. Simple polynomial classes of chaotic jerky dynamics. Chaos Solitons Fractals 2002, 13, 1–15. [Google Scholar] [CrossRef]
- Gottlieb, H.P.W.; Sprott, J.C. Simplest driven conservative chaotic oscillator. Phys. Lett. A 2001, 291, 385–388. [Google Scholar] [CrossRef]
- Xu, G.; Shekofteh, Y.; Akgul, A.; Li, C.; Panahi, S. A new chaotic system with a self-excited attractor: Entropy measurement, signal encryption, and parameter estimation. Entropy 2018, 20, 86. [Google Scholar] [CrossRef]
- Itoh, M. Spread spectrum communication via chaos. Int. J. Bifurc. Chaos 1999, 9, 155–213. [Google Scholar] [CrossRef]
- Morgul, O.; Feki, M. A chaotic masking scheme by using synchronized chaotic systems. Phys. Lett. A 1999, 251, 169–176. [Google Scholar] [CrossRef]
- Pan, J.; Ding, Q.; Du, B. A new improved scheme of chaotic masking secure communication based on Lorenz system. Int. J. Bifurc. Chaos 2012, 22, 1250125. [Google Scholar] [CrossRef]
- Drutarovsky, M.; Galajda, P. Chaos-based true random number generator embedded in a mixed-signal reconfigurable hardware. J. Electr. Eng. 2006, 57, 218–225. [Google Scholar]
- Drutarovsky, M.; Galajda, P. A robust chaos-based true random number generator embedded in reconfigurable switched-capacitor hardware. Radioengineering 2007, 16, 120–127. [Google Scholar]





















© 2018 by the author. Licensee MDPI, Basel, Switzerland. This article is an open access article distributed under the terms and conditions of the Creative Commons Attribution (CC BY) license (http://creativecommons.org/licenses/by/4.0/).
Share and Cite
Petrzela, J. Strange Attractors Generated by Multiple-Valued Static Memory Cell with Polynomial Approximation of Resonant Tunneling Diodes. Entropy 2018, 20, 697. https://doi.org/10.3390/e20090697
Petrzela J. Strange Attractors Generated by Multiple-Valued Static Memory Cell with Polynomial Approximation of Resonant Tunneling Diodes. Entropy. 2018; 20(9):697. https://doi.org/10.3390/e20090697
Chicago/Turabian StylePetrzela, Jiri. 2018. "Strange Attractors Generated by Multiple-Valued Static Memory Cell with Polynomial Approximation of Resonant Tunneling Diodes" Entropy 20, no. 9: 697. https://doi.org/10.3390/e20090697
APA StylePetrzela, J. (2018). Strange Attractors Generated by Multiple-Valued Static Memory Cell with Polynomial Approximation of Resonant Tunneling Diodes. Entropy, 20(9), 697. https://doi.org/10.3390/e20090697
