A New Chaotic System with Multiple Attractors: Dynamic Analysis, Circuit Realization and S-Box Design
Abstract
:1. Introduction
2. The Description of a Chaotic System
3. The Stability of Equilibria
4. The Evolution of Multiple Attractors
4.1. Dynamic Evolution with Parameter c
4.2. Dynamic Evolution with Parameter k
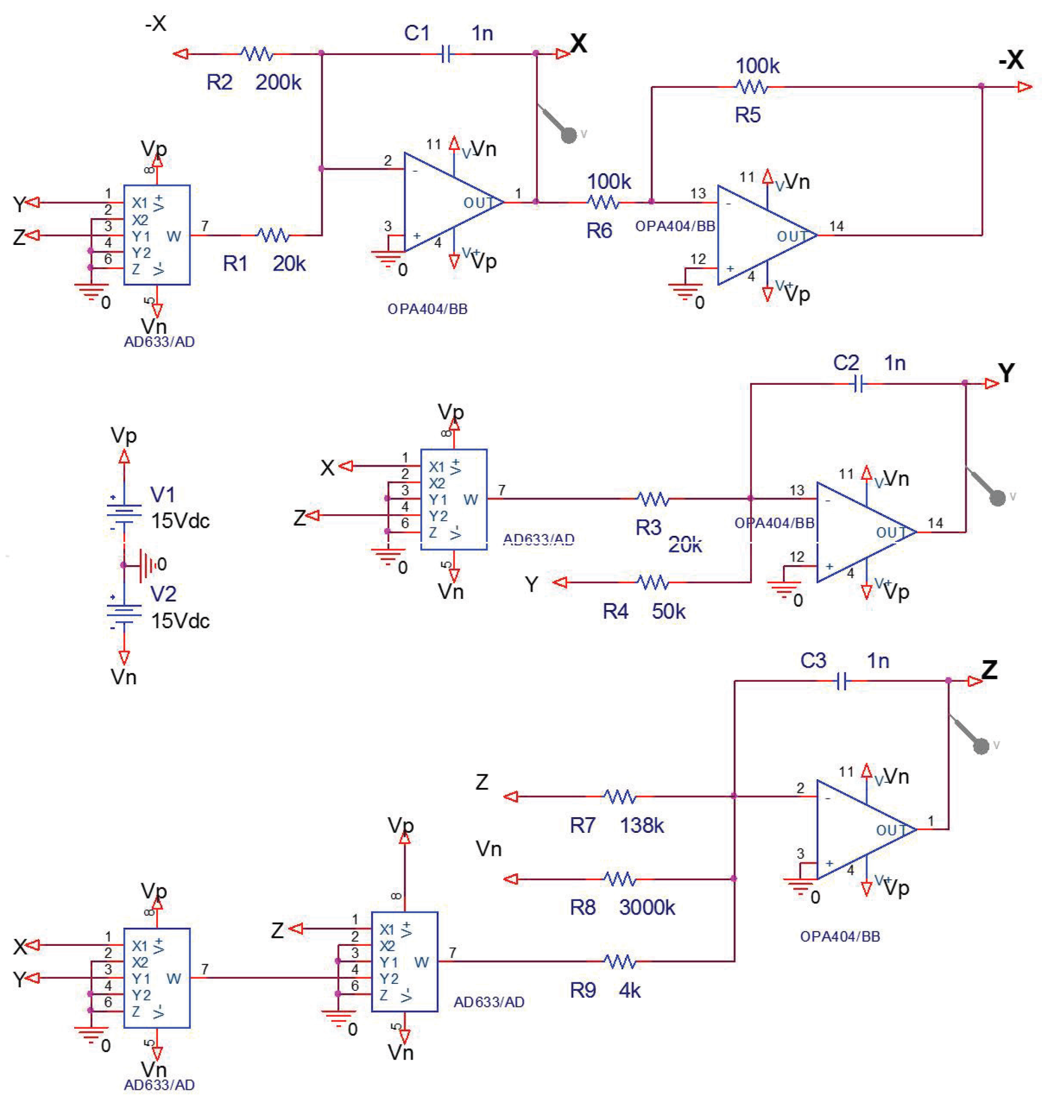
5. Electronic Circuit Realization
6. S-Box Design and Its Performance Analysis
| Algorithm 1 The S-Box generation algorithm pseudo code. |
|
7. Conclusions
Acknowledgments
Author Contributions
Conflicts of Interest
References
- Lorenz, E.N. Deterministic non-periodic flow. J. Atmos. Sci. 1963, 20, 130–141. [Google Scholar] [CrossRef]
- Rössler, O.E. An equation for continuous chaos. Phys. Lett. A 1976, 57, 397–398. [Google Scholar] [CrossRef]
- Chen, G.; Ueta, T. Yet another chaotic attractor. Int. J. Bifurc. Chaos 1999, 9, 1465–1466. [Google Scholar] [CrossRef]
- Lü, J.; Chen, G. A new chaotic attractor coined. Int. J. Bifurc. Chaos 2000, 3, 659–661. [Google Scholar] [CrossRef]
- Guan, Z.H.; Lai, Q.; Chi, M.; Cheng, X.M.; Liu, F. Analysis of a new three-dimensional system with multiple chaotic attractors. Nonlinear Dyn. 2014, 75, 331–343. [Google Scholar] [CrossRef]
- Jafari, S.; Sprott, J.C.; Molaie, M. A simple chaotic flow with a plane of equilibria. Int. J. Bifurc. Chaos 2016, 26, 1650098. [Google Scholar]
- Lai, Q.; Guan, Z.H.; Wu, Y.; Liu, F.; Zhang, D. Generation of multi-wing chaotic attractors from a Lorenz-like system. Int. J. Bifurc. Chaos 2013, 23, 1350152. [Google Scholar]
- Wang, X.; Chen, G. Constructing a chaotic system with any number of equilibria. Nonlinear Dyn. 2013, 71, 429–436. [Google Scholar] [CrossRef]
- Riecke, H.; Roxin, A.; Madruga, S.; Solla, S.A. Multiple attractors, long chaotic transients, and failure in small-world networks of excitable neurons. Chaos 2007, 17, 026110. [Google Scholar] [CrossRef] [PubMed]
- Schwartz, J.L.; Grimault, N.; Hupe, J.M.; Moore, B.C.; Pressnitzer, D. Multistability in perception: Binding sensory modalities, an overview. Philos. Trans. R. Soc. B 2012, 367, 896–905. [Google Scholar] [CrossRef] [PubMed]
- Yuan, G.; Wang, Z. Nonlinear mechanisms for multistability in microring lasers. Phys. Rev. A 2015, 92, 043833. [Google Scholar]
- Li, C.B.; Sprott, J.C. Variable-boostable chaotic flows. Optik 2016, 127, 10389–10398. [Google Scholar] [CrossRef]
- Li, C.B.; Sprott, J.C. Multistability in the Lorenz system: A broken butterfly. Int. J. Bifurc. Chaos 2014, 24, 1450131. [Google Scholar] [CrossRef]
- Li, C.B.; Sprott, J.C.; Hu, W.; Xu, Y. Infinite multistability in a self-reproducing chaotic system. Int. J. Bifurc. Chaos 2017, 27, 1750160. [Google Scholar]
- Li, C.B.; Sprott, J.C.; Xing, H. Hypogenetic chaotic jerk flows. Phys. Lett. A 2016, 380, 1172–1177. [Google Scholar] [CrossRef]
- Li, C.B.; Sprott, J.C.; Xing, H. Constructing chaotic systems with conditional symmetry. Nonlinear Dyn. 2017, 87, 1351–1358. [Google Scholar] [CrossRef]
- Kengne, J.; Tabekoueng, Z.N.; Tamba, V.K.; Negou, A.N. Periodicity, chaos, and multiple attractors in a memristor-based Shinriki’s circuit. Chaos 2015, 25, 103126. [Google Scholar] [CrossRef] [PubMed]
- Kengne, J.; Tabekoueng, Z.N.; Fotsin, H.B. Dynamical analysis of a simple autonomous jerk system with multiple attractors. Nonlinear Dyn. 2016, 83, 751–765. [Google Scholar] [CrossRef]
- Bao, B.C.; Jiang, T.; Xu, Q.; Chen, M.; Wu, H.; Hu, H.Y. Coexisting infinitely many attractors in active band-pass filter-based memristive circuit. Nonlinear Dyn. 2016, 86, 1711–1723. [Google Scholar] [CrossRef]
- Xu, Q.; Lin, Y.; Bao, B.C.; Chen, M. Multiple attractors in a non-ideal active voltage-controlled memristor based Chua’s circuit. Chaos Solitons Fractals 2016, 83, 186–200. [Google Scholar] [CrossRef]
- Lai, Q.; Chen, S. Research on a new 3D autonomous chaotic system with coexisting attractors. Optik 2016, 127, 3000–3004. [Google Scholar] [CrossRef]
- Lai, Q.; Chen, S. Coexisting attractors gnerated from a new 4D smooth chaotic system. Int. J. Control Autom. Syst. 2016, 14, 1124–1131. [Google Scholar]
- Lai, Q.; Chen, S. Generating multiple chaotic atractors from Sprott B system. Int. J. Bifurc. Chaos 2016, 26, 1650177. [Google Scholar] [CrossRef]
- Wei, Z.C.; Yu, P.; Zhang, W.; Yao, M. Study of hidden attractors, multiple limit cycles from Hopf bifurcation and boundedness of motion in the generalized hyperchaotic Rabinovich system. Nonlinear Dyn. 2016, 82, 131–141. [Google Scholar] [CrossRef]
- Amigo, J.M.; Kocarev, L.; Szczepanski, J. Theory and practice of chaotic cryptography. Phys. Lett. A 2007, 366, 211–216. [Google Scholar] [CrossRef]
- Alvarez, G.; Li, S. Some basic cryptographic requirements for chaos-based cryptosystems. Int. J. Bifurc. Chaos 2006, 16, 2129–2151. [Google Scholar] [CrossRef]
- Wang, X.; Pham, V.T.; Jafari, S.; Volos, C.; Munoz-Pacheco, J.M.; Tlelo-Cuautle, E. A new chaotic system with stable equilibrium: From theoretical model to circuit implementation. IEEE Access 2017, 5, 8851–8858. [Google Scholar] [CrossRef]
- Tlelo-Cuautle, E.; Rangel-Magdaleno, J.J.; Pano-Azucena, A.D.; Obeso-Rodelo, P.J.; Nunez-Perez, J.C. FPGA realization of multi-scroll chaotic oscillators. Commun. Nonlinear Sci. Numer. Simul. 2015, 27, 66–80. [Google Scholar] [CrossRef]
- Tlelo-Cuautle, E.; Pano-Azucena, A.D.; Rangel-Magdaleno, J.J.; Carbajal-Gomez, V.H.; Rodriguez-Gomez, G. Generating a 50-scroll chaotic attractor at 66 MHz by using FPGAs. Nonlinear Dyn. 2016, 85, 2143–2157. [Google Scholar] [CrossRef]
- Trejo-Guerra, R.; Tlelo-Cuautle, E.; Carbajal-Gomez, V.H.; Rodriguez-Gomez, G. A survey on the integrated design of chaotic oscillators. Appl. Math. Comput. 2013, 219, 5113–5122. [Google Scholar] [CrossRef]
- Akgul, A.; Moroz, I.; Pehlivan, I.; Vaidyanathan, S. A new four-scroll chaotic attractor and its engineering applications. Optik 2016, 127, 5491–5499. [Google Scholar] [CrossRef]
- Cavusoglu, U.; Akgul, A.; Kacar, S.; Pehlivan, I.; Zengin, A. A novel chaos based encryption algorithm over TCP data packet for secure communication. Secur. Commun. Netw. 2016, 9, 1285–1296. [Google Scholar] [CrossRef]
- Akgul, A.; Hussain, S.; Pehlivan, I. A new three-dimensional chaotic system, its dynamical analysis and electronic circuit applications. Optik 2016, 127, 7062–7071. [Google Scholar] [CrossRef]
- Akgul, A.; Calgan, H.; Koyuncu, I.; Pehlivan, I.; Istanbullu, A. Chaos-based engineering applications with a 3D chaotic system without equilibrium points. Nonlinear Dyn. 2016, 84, 481–495. [Google Scholar] [CrossRef]
- Trejo-Guerra, R.; Tlelo-Cuautle, E.; Jimenez-Fuentes, J.M.; Sanchez-Lopez, C.; Munoz-Pacheco, J.M.; Espinosa-Flores-Verdad, G.; Rocha-Pereza, J.M. Integrated circuit generating 3- and 5-scroll attractors. Commun. Nonlinear Sci. Numer. Simul. 2012, 17, 4328–4335. [Google Scholar] [CrossRef]
- Tlelo-Cuautle, E.; Fraga, L.G.; Pham, V.T.; Volos, C.; Jafari, S.; Quintas-Valles, A.J. Dynamics, FPGA realization and application of a chaotic system with an infinite number of equilibrium points. Nonlinear Dyn. 2017, 89, 1129–1139. [Google Scholar] [CrossRef]
- Chen, G.; Chen, Y.; Liao, X. An extended method for obtaining S-boxes based on three-dimensional chaotic Baker maps. Chaos Solitons Fractals 2007, 31, 571–579. [Google Scholar] [CrossRef]
- Khan, M.; Shah, T.; Mahmood, H.; Gondal, M.A.; Hussain, I. A novel technique for the construction of strong S-boxes based on chaotic Lorenz systems. Nonlinear Dyn. 2012, 70, 2303–2311. [Google Scholar] [CrossRef]
- Wang, Y.; Wong, K.W.; Liao, X.; Xiang, T. A block cipher with dynamic S-boxes based on tent map. Commun. Nonlinear Sci. Numer. Simul. 2009, 14, 3089–3099. [Google Scholar] [CrossRef]
- Ozkaynak, F.; Ozer, A.B. A method for designing strong S-Boxes based on chaotic Lorenz system. Phys. Lett. A 2010, 374, 3733–3738. [Google Scholar]
- Jakimoski, G.; Kocarev, L. Chaos and cryptography: Block encryption ciphers based on chaotic maps. IEEE Trans. Circuits Syst. I Fundam. Theory Appl. 2001, 48, 163–169. [Google Scholar] [CrossRef]
- Hussain, I.; Shah, T.; Gondal, M.A. A novel approach for designing substitution-boxes based on nonlinear chaotic algorithm. Nonlinear Dyn. 2012, 70, 1791–1794. [Google Scholar] [CrossRef]
- Tang, G.; Liao, X. A method for designing dynamical S-boxes based on discretized chaotic map. Chaos Solitons Fractals 2005, 23, 1901–1909. [Google Scholar]
- Webster, A.F.; Tavares, S.E. On the design of S-Boxes. In Advances in Cryptology-CRYPTO’85 Proceedings; Williams, H.C., Ed.; Springer: Berlin, Heidelberg, 1986; Volume 218, pp. 523–534. [Google Scholar]
- Hussain, I.; Shah, T.; Mahmood, H.; Gondal, M.A. Construction of S8 Liu J S-boxes and their applications. Comput. Math. Appl. 2012, 64, 2450–2458. [Google Scholar] [CrossRef]
- Biham, E.; Shamir, A. Differential cryptanalysis of DES-like cryptosystems. J. Cryptol. 1991, 4, 3–72. [Google Scholar] [CrossRef]













| Value of c | Equilibrium Point | Type of Attractor | Figure |
|---|---|---|---|
| A point attractor | Figure 5a | ||
| A pair of point attractors | Figure 5b | ||
| A pair of limit cycles | Figure 5c | ||
| A symmetric limit cycle | Figure 5d | ||
| A pair of strange attractors | Figure 5e | ||
| A pair of limit cycles | Figure 5f | ||
| A symmetric limit cycle | Figure 5g | ||
| A butterfly strange attractor | Figure 5h |
| 199 | 30 | 5 | 41 | 38 | 140 | 230 | 139 | 66 | 0 | 11 | 195 | 76 | 204 | 54 | 23 |
| 254 | 198 | 50 | 108 | 231 | 92 | 87 | 182 | 217 | 28 | 56 | 253 | 219 | 232 | 215 | 49 |
| 102 | 151 | 68 | 86 | 176 | 248 | 12 | 32 | 126 | 249 | 141 | 154 | 82 | 138 | 174 | 165 |
| 145 | 62 | 115 | 150 | 201 | 104 | 170 | 148 | 78 | 97 | 192 | 247 | 252 | 96 | 211 | 153 |
| 45 | 98 | 40 | 91 | 109 | 113 | 196 | 107 | 209 | 83 | 144 | 120 | 191 | 75 | 242 | 208 |
| 175 | 246 | 100 | 181 | 85 | 70 | 197 | 136 | 235 | 210 | 93 | 216 | 71 | 105 | 162 | 149 |
| 88 | 240 | 31 | 238 | 42 | 171 | 90 | 73 | 112 | 243 | 255 | 128 | 239 | 121 | 26 | 34 |
| 25 | 226 | 59 | 244 | 135 | 142 | 53 | 36 | 146 | 157 | 117 | 124 | 116 | 10 | 205 | 60 |
| 173 | 29 | 2 | 72 | 203 | 3 | 214 | 224 | 127 | 241 | 143 | 74 | 6 | 156 | 122 | 61 |
| 110 | 8 | 1 | 233 | 79 | 51 | 77 | 47 | 236 | 222 | 185 | 152 | 180 | 15 | 103 | 234 |
| 206 | 227 | 169 | 202 | 137 | 221 | 177 | 179 | 163 | 52 | 245 | 67 | 89 | 80 | 220 | 7 |
| 237 | 183 | 17 | 4 | 101 | 37 | 39 | 57 | 178 | 194 | 58 | 69 | 213 | 147 | 18 | 228 |
| 46 | 35 | 225 | 84 | 14 | 125 | 95 | 134 | 129 | 63 | 99 | 55 | 106 | 161 | 218 | 27 |
| 250 | 21 | 13 | 24 | 207 | 193 | 48 | 184 | 189 | 114 | 111 | 167 | 16 | 160 | 188 | 123 |
| 155 | 132 | 158 | 130 | 118 | 166 | 164 | 168 | 33 | 159 | 223 | 64 | 44 | 81 | 190 | 172 |
| 212 | 20 | 229 | 186 | 65 | 251 | 133 | 22 | 131 | 43 | 119 | 94 | 19 | 9 | 187 | 200 |
| S-Box | Nonlinearity | BIC-SAC | BIC | SAC | DP | ||||
|---|---|---|---|---|---|---|---|---|---|
| Min | Avg | Max | Nonlinearity | Min | Avg | Max | |||
| Proposed S-Box | 104 | 105 | 110 | 0.5028 | 102.75 | 0.3906 | 0.5014 | 0.5937 | 10 |
| Chen [37] | 100 | 103 | 106 | 0.5024 | 103.1 | 0.4218 | 0.5000 | 0.6093 | 14 |
| Khan [38] | 96 | 103 | 106 | 0.5010 | 100.3 | 0.3906 | 0.5039 | 0.6250 | 12 |
| Wang [39] | 102 | 104 | 106 | 0.5070 | 103.8 | 0.4850 | 0.5072 | 0.5150 | 12 |
| Ozkaynak [40] | 100 | 103.2 | 106 | 0.5009 | 103.7 | 0.4218 | 0.5048 | 0.5938 | 10 |
| Jakimoski [41] | 98 | 103.2 | 108 | 0.5031 | 104.2 | 0.3761 | 0.5058 | 0.5975 | 12 |
| Hussain [42] | 102 | 105.2 | 108 | 0.5053 | 104.2 | 0.4080 | 0.5050 | 0.5894 | 12 |
| Tang [43] | 99 | 103.4 | 106 | 0.4995 | 103.3 | 0.4140 | 0.4987 | 0.6015 | 10 |
© 2017 by the authors. Licensee MDPI, Basel, Switzerland. This article is an open access article distributed under the terms and conditions of the Creative Commons Attribution (CC BY) license (http://creativecommons.org/licenses/by/4.0/).
Share and Cite
Lai, Q.; Akgul, A.; Li, C.; Xu, G.; Çavuşoğlu, Ü. A New Chaotic System with Multiple Attractors: Dynamic Analysis, Circuit Realization and S-Box Design. Entropy 2018, 20, 12. https://doi.org/10.3390/e20010012
Lai Q, Akgul A, Li C, Xu G, Çavuşoğlu Ü. A New Chaotic System with Multiple Attractors: Dynamic Analysis, Circuit Realization and S-Box Design. Entropy. 2018; 20(1):12. https://doi.org/10.3390/e20010012
Chicago/Turabian StyleLai, Qiang, Akif Akgul, Chunbiao Li, Guanghui Xu, and Ünal Çavuşoğlu. 2018. "A New Chaotic System with Multiple Attractors: Dynamic Analysis, Circuit Realization and S-Box Design" Entropy 20, no. 1: 12. https://doi.org/10.3390/e20010012
APA StyleLai, Q., Akgul, A., Li, C., Xu, G., & Çavuşoğlu, Ü. (2018). A New Chaotic System with Multiple Attractors: Dynamic Analysis, Circuit Realization and S-Box Design. Entropy, 20(1), 12. https://doi.org/10.3390/e20010012
