Heparin-Mimicking Polymer-Based In Vitro Platform Recapitulates In Vivo Muscle Atrophy Phenotypes
Abstract
1. Introduction
2. Results
2.1. Characterization of the Physical Properties of GelMA-Based Hydrogels
2.2. Effect of Heparin-Mimicking Matrix-Based Cues on the Initial Cell Adhesion and Proliferation of Myoblasts
2.3. Inhibition of Myogenesis by Heparin-Mimicking Matrix-Based Cues
2.4. Transcriptional Profiling Reveals the Suppression of Myogenesis-Related Genes by Heparin-Mimicking Polymers
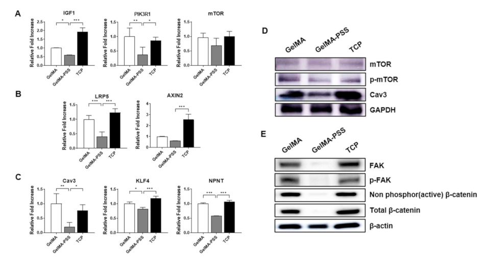
2.5. Validation of DEGs Using qPCR and Western Blot Analyses
2.6. Validation of the In Vitro Muscle Injury Screening Platform in Comparison to an In Vivo Muscle Injury Model
3. Discussion
4. Materials and Methods
4.1. Synthesis of Methacrylated Gelatin
4.2. Preparation of GelMA-Based hydrogels
4.3. Fourier Transform Infrared Spectroscopy (FTIR)
4.4. Swelling Ratio Measurement
4.5. Characterization of Young’s Modulus
4.6. Zeta-Potential Measurement
4.7. Protein Adsorption Assay Using FITC-BSA
4.8. Cell Culture
4.9. Immunocytochemistry
4.10. Histochemistry
4.11. Image Analysis
4.12. qPCR
4.13. RNA-Seq and Data Analysis
4.14. Western Blot
4.15. Barium Chloride (BaCl2)-Induced Muscle Injury Model
4.16. Statistical Analysis
Author Contributions
Funding
Data Availability Statement
Acknowledgments
Conflicts of Interest
Abbreviations
| ANOVA | analysis of variance |
| APS | ammonium persulfate |
| bFGF | basic fibroblast growth factor |
| BP | biological process |
| BSA | bovine serum albumin |
| CC | cellular component |
| DEG | differentially expressed gene |
| DW | distilled water |
| FAK | focal adhesion kinase |
| FITC | fluorescein isothiocyanate |
| FPKM | fragments per kilobase of transcript per million mapped reads |
| FTIR | Fourier transform infrared spectroscopy |
| GelMA | methacrylated gelatin |
| GO | gene ontology |
| HPSCs | human pluripotent stem cells |
| HSPG | heparan sulfate proteoglycans |
| IPA | Ingenuity Pathway Analysis |
| IRS1 | insulin receptor substrate 1 |
| KEGG | Kyoto Encyclopedia of Genes and Genomes |
| MAPK | mitogen-activated extracellular regulated signaling kinase |
| MF | molecular function |
| mTOR | mechanistic target of rapamycin |
| Myf5 | myogenic factor 5 |
| MyHC | myosin heavy chain |
| MyoG | myogenin |
| NMR | nuclear magnetic resonance |
| OXPHOS | oxidative phosphorylation |
| PBS | phosphate buffered saline |
| PFA | paraformaldehyde |
| PSS | poly(sodium-4-styrenesulfonate) |
| PVDF | polyvinylidene fluoride |
| SDS | sodium dodecyl sulfate |
| skMSC | skeletal muscle stem cell |
| TA | tibialis anterior |
| TBS | tris-buffered saline |
| TCP | tissue culture plate |
| TEMED | N,N,N′,N′-tetramethylethylenediamine |
References
- Janssen, I.; Heymsfield, S.B.; Wang, Z.M.; Ross, R. Skeletal muscle mass and distribution in 468 men and women aged 18–88 yr. J. Appl. Physiol. 2000, 89, 81–88. [Google Scholar] [CrossRef] [PubMed]
- Kuang, S.; Gillespie, M.A.; Rudnicki, M.A. Niche regulation of muscle satellite cell self-renewal and differentiation. Cell Stem Cell 2008, 2, 22–31. [Google Scholar] [CrossRef]
- Kuraitis, D.; Giordano, C.; Ruel, M.; Musaro, A.; Suuronen, E.J. Exploiting extracellular matrix-stem cell interactions: A review of natural materials for therapeutic muscle regeneration. Biomaterials 2012, 33, 428–443. [Google Scholar] [CrossRef] [PubMed]
- Stegemann, J.P.; Hong, H.; Nerem, R.M. Mechanical, biochemical, and extracellular matrix effects on vascular smooth muscle cell phenotype. J. Appl. Physiol. 2005, 98, 2321–2327. [Google Scholar] [CrossRef] [PubMed]
- Gholobova, D.; Gerard, M.; Decroix, L.; Desender, L.; Callewaert, N.; Annaert, P.; Thorrez, L. Human tissue-engineered skeletal muscle: A novel 3D in vitro model for drug disposition and toxicity after intramuscular injection. Sci. Rep. 2018, 8, 12206. [Google Scholar] [CrossRef]
- Khodabukus, A.; Prabhu, N.; Wang, J.; Bursac, N. In Vitro Tissue-Engineered Skeletal Muscle Models for Studying Muscle Physiology and Disease. Adv. Healthc. Mater. 2018, 7, e1701498. [Google Scholar] [CrossRef] [PubMed]
- Le Grand, F.; Rudnicki, M.A. Skeletal muscle satellite cells and adult myogenesis. Curr. Opin. Cell Biol. 2007, 19, 628–633. [Google Scholar] [CrossRef]
- Yin, H.; Price, F.; Rudnicki, M.A. Satellite cells and the muscle stem cell niche. Physiol. Rev. 2013, 93, 23–67. [Google Scholar] [CrossRef]
- Rochlin, K.; Yu, S.; Roy, S.; Baylies, M.K. Myoblast fusion: When it takes more to make one. Dev. Biol. 2010, 341, 66–83. [Google Scholar] [CrossRef]
- Kim, J.H.; Jin, P.; Duan, R.; Chen, E.H. Mechanisms of myoblast fusion during muscle development. Curr. Opin. Genet. Dev. 2015, 32, 162–170. [Google Scholar] [CrossRef]
- Agrawal, G.; Aung, A.; Varghese, S. Skeletal muscle-on-a-chip: An in vitro model to evaluate tissue formation and injury. Lab Chip 2017, 17, 3447–3461. [Google Scholar] [CrossRef]
- Pittenger, M.F.; Mackay, A.M.; Beck, S.C.; Jaiswal, R.K.; Douglas, R.; Mosca, J.D.; Moorman, M.A.; Simonetti, D.W.; Craig, S.; Marshak, D.R. Multilineage potential of adult human mesenchymal stem cells. Science 1999, 284, 143–147. [Google Scholar] [CrossRef] [PubMed]
- Wilson, A.; Trumpp, A. Bone-marrow haematopoietic-stem-cell niches. Nat. Rev. Immunol. 2006, 6, 93–106. [Google Scholar] [CrossRef]
- Gilbert, P.M.; Havenstrite, K.L.; Magnusson, K.E.; Sacco, A.; Leonardi, N.A.; Kraft, P.; Nguyen, N.K.; Thrun, S.; Lutolf, M.P.; Blau, H.M. Substrate elasticity regulates skeletal muscle stem cell self-renewal in culture. Science 2010, 329, 1078–1081. [Google Scholar] [CrossRef]
- Dupont, S.; Morsut, L.; Aragona, M.; Enzo, E.; Giulitti, S.; Cordenonsi, M.; Zanconato, F.; Le Digabel, J.; Forcato, M.; Bicciato, S.; et al. Role of YAP/TAZ in mechanotransduction. Nature 2011, 474, 179–183. [Google Scholar] [CrossRef]
- Wozniak, M.A.; Chen, C.S. Mechanotransduction in development: A growing role for contractility. Nat. Rev. Mol. Cell Biol. 2009, 10, 34–43. [Google Scholar] [CrossRef] [PubMed]
- Hwang, Y.; Seo, T.; Hariri, S.; Choi, C.; Varghese, S. Matrix Topographical Cue-Mediated Myogenic Differentiation of Human Embryonic Stem Cell Derivatives. Polymers 2017, 9, 580. [Google Scholar] [CrossRef]
- Hwang, Y.; Suk, S.; Shih, Y.R.; Seo, T.; Du, B.; Xie, Y.; Li, Z.; Varghese, S. WNT3A promotes myogenesis of human embryonic stem cells and enhances in vivo engraftment. Sci. Rep. 2014, 4, 5916. [Google Scholar] [CrossRef]
- Berrier, A.L.; Yamada, K.M. Cell-matrix adhesion. J. Cell. Physiol. 2007, 213, 565–573. [Google Scholar] [CrossRef] [PubMed]
- Cukierman, E.; Pankov, R.; Stevens, D.R.; Yamada, K.M. Taking cell-matrix adhesions to the third dimension. Science 2001, 294, 1708–1712. [Google Scholar] [CrossRef] [PubMed]
- Park, J.S.; Chu, J.S.; Tsou, A.D.; Diop, R.; Tang, Z.; Wang, A.; Li, S. The effect of matrix stiffness on the differentiation of mesenchymal stem cells in response to TGF-beta. Biomaterials 2011, 32, 3921–3930. [Google Scholar] [CrossRef]
- Reilly, G.C.; Engler, A.J. Intrinsic extracellular matrix properties regulate stem cell differentiation. J. Biomech. 2010, 43, 55–62. [Google Scholar] [CrossRef] [PubMed]
- Teo, B.K.; Wong, S.T.; Lim, C.K.; Kung, T.Y.; Yap, C.H.; Ramagopal, Y.; Romer, L.H.; Yim, E.K. Nanotopography modulates mechanotransduction of stem cells and induces differentiation through focal adhesion kinase. ACS Nano 2013, 7, 4785–4798. [Google Scholar] [CrossRef]
- Sah, J.P.; Hao, N.T.T.; Kim, Y.; Eigler, T.; Tzahor, E.; Kim, S.H.; Hwang, Y.; Yoon, J.K. MBP-FGF2-Immobilized Matrix Maintains Self-Renewal and Myogenic Differentiation Potential of Skeletal Muscle Stem Cells. Int. J. Stem Cells 2019. [Google Scholar] [CrossRef]
- Ghadiali, R.S.; Guimond, S.E.; Turnbull, J.E.; Pisconti, A. Dynamic changes in heparan sulfate during muscle differentiation and ageing regulate myoblast cell fate and FGF2 signalling. Matrix Biol. 2017, 59, 54–68. [Google Scholar] [CrossRef]
- Nguyen, T.H.; Kim, S.H.; Decker, C.G.; Wong, D.Y.; Loo, J.A.; Maynard, H.D. A heparin-mimicking polymer conjugate stabilizes basic fibroblast growth factor. Nat. Chem. 2013, 5, 221–227. [Google Scholar] [CrossRef] [PubMed]
- Nozaki, M.; Li, Y.; Zhu, J.; Ambrosio, F.; Uehara, K.; Fu, F.H.; Huard, J. Improved muscle healing after contusion injury by the inhibitory effect of suramin on myostatin, a negative regulator of muscle growth. Am. J. Sports Med. 2008, 36, 2354–2362. [Google Scholar] [CrossRef]
- Sangaj, N.; Kyriakakis, P.; Yang, D.; Chang, C.W.; Arya, G.; Varghese, S. Heparin mimicking polymer promotes myogenic differentiation of muscle progenitor cells. Biomacromolecules 2010, 11, 3294–3300. [Google Scholar] [CrossRef] [PubMed]
- Paluck, S.J.; Maynard, H.D. Structure Activity Relationship of Heparin Mimicking Polymer p(SS-co-PEGMA): Effect of Sulfonation and Polymer Size on FGF2-Receptor Binding. Polym. Chem. 2017, 8, 4548–4556. [Google Scholar] [CrossRef]
- Chang, C.W.; Hwang, Y.; Brafman, D.; Hagan, T.; Phung, C.; Varghese, S. Engineering cell-material interfaces for long-term expansion of human pluripotent stem cells. Biomaterials 2013, 34, 912–921. [Google Scholar] [CrossRef]
- Holle, A.W.; Tang, X.; Vijayraghavan, D.; Vincent, L.G.; Fuhrmann, A.; Choi, Y.S.; del Alamo, J.C.; Engler, A.J. In situ mechanotransduction via vinculin regulates stem cell differentiation. Stem Cells 2013, 31, 2467–2477. [Google Scholar] [CrossRef]
- Bodine, S.C.; Stitt, T.N.; Gonzalez, M.; Kline, W.O.; Stover, G.L.; Bauerlein, R.; Zlotchenko, E.; Scrimgeour, A.; Lawrence, J.C.; Glass, D.J.; et al. Akt/mTOR pathway is a crucial regulator of skeletal muscle hypertrophy and can prevent muscle atrophy in vivo. Nat. Cell Biol. 2001, 3, 1014–1019. [Google Scholar] [CrossRef]
- Clevers, H. Wnt/beta-catenin signaling in development and disease. Cell 2006, 127, 469–480. [Google Scholar] [CrossRef]
- Han, X.H.; Jin, Y.R.; Seto, M.; Yoon, J.K. A WNT/beta-catenin signaling activator, R-spondin, plays positive regulatory roles during skeletal myogenesis. J. Biol. Chem. 2011, 286, 10649–10659. [Google Scholar] [CrossRef] [PubMed]
- Sin, J.; Andres, A.M.; Taylor, D.J.; Weston, T.; Hiraumi, Y.; Stotland, A.; Kim, B.J.; Huang, C.; Doran, K.S.; Gottlieb, R.A. Mitophagy is required for mitochondrial biogenesis and myogenic differentiation of C2C12 myoblasts. Autophagy 2016, 12, 369–380. [Google Scholar] [CrossRef]
- Quach, N.L.; Biressi, S.; Reichardt, L.F.; Keller, C.; Rando, T.A. Focal adhesion kinase signaling regulates the expression of caveolin 3 and beta1 integrin, genes essential for normal myoblast fusion. Mol. Biol. Cell 2009, 20, 3422–3435. [Google Scholar] [CrossRef] [PubMed]
- Takebe, T.; Zhang, B.; Radisic, M. Synergistic Engineering: Organoids Meet Organs-on-a-Chip. Cell Stem Cell 2017, 21, 297–300. [Google Scholar] [CrossRef]
- Nesmith, A.P.; Wagner, M.A.; Pasqualini, F.S.; O’Connor, B.B.; Pincus, M.J.; August, P.R.; Parker, K.K. A human in vitro model of Duchenne muscular dystrophy muscle formation and contractility. J. Cell Biol. 2016, 215, 47–56. [Google Scholar] [CrossRef] [PubMed]
- Hannon, K.; Kudla, A.J.; McAvoy, M.J.; Clase, K.L.; Olwin, B.B. Differentially expressed fibroblast growth factors regulate skeletal muscle development through autocrine and paracrine mechanisms. J. Cell Biol. 1996, 132, 1151–1159. [Google Scholar] [CrossRef]
- Vlodavsky, I.; Miao, H.Q.; Medalion, B.; Danagher, P.; Ron, D. Involvement of heparan sulfate and related molecules in sequestration and growth promoting activity of fibroblast growth factor. Cancer Metastasis Rev. 1996, 15, 177–186. [Google Scholar] [CrossRef]
- Christman, K.L.; Vazquez-Dorbatt, V.; Schopf, E.; Kolodziej, C.M.; Li, R.C.; Broyer, R.M.; Chen, Y.; Maynard, H.D. Nanoscale growth factor patterns by immobilization on a heparin-mimicking polymer. J. Am. Chem. Soc. 2008, 130, 16585–16591. [Google Scholar] [CrossRef] [PubMed]
- Larrain, J.; Carey, D.J.; Brandan, E. Syndecan-1 expression inhibits myoblast differentiation through a basic fibroblast growth factor-dependent mechanism. J. Biol. Chem. 1998, 273, 32288–32296. [Google Scholar] [CrossRef]
- Rapraeger, A.C.; Krufka, A.; Olwin, B.B. Requirement of heparan sulfate for bFGF-mediated fibroblast growth and myoblast differentiation. Science 1991, 252, 1705–1708. [Google Scholar] [CrossRef]
- Liekens, S.; Leali, D.; Neyts, J.; Esnouf, R.; Rusnati, M.; Dell’Era, P.; Maudgal, P.C.; De Clercq, E.; Presta, M. Modulation of fibroblast growth factor-2 receptor binding, signaling, and mitogenic activity by heparin-mimicking polysulfonated compounds. Mol. Pharmacol. 1999, 56, 204–213. [Google Scholar] [CrossRef]
- Florini, J.R.; Ewton, D.Z.; Magri, K.A. Hormones, growth factors, and myogenic differentiation. Annu. Rev. Physiol. 1991, 53, 201–216. [Google Scholar] [CrossRef] [PubMed]
- Perry, R.L.; Rudnick, M.A. Molecular mechanisms regulating myogenic determination and differentiation. Front. Biosci. 2000, 5, D750–D767. [Google Scholar] [CrossRef] [PubMed]
- Yoon, M.S. mTOR as a Key Regulator in Maintaining Skeletal Muscle Mass. Front. Physiol. 2017, 8, 788. [Google Scholar] [CrossRef]
- Risson, V.; Mazelin, L.; Roceri, M.; Sanchez, H.; Moncollin, V.; Corneloup, C.; Richard-Bulteau, H.; Vignaud, A.; Baas, D.; Defour, A.; et al. Muscle inactivation of mTOR causes metabolic and dystrophin defects leading to severe myopathy. J. Cell Biol. 2009, 187, 859–874. [Google Scholar] [CrossRef]
- Cong, X.X.; Gao, X.K.; Rao, X.S.; Wen, J.; Liu, X.C.; Shi, Y.P.; He, M.Y.; Shen, W.L.; Shen, Y.; Ouyang, H.; et al. Rab5a activates IRS1 to coordinate IGF-AKT-mTOR signaling and myoblast differentiation during muscle regeneration. Cell Death Differ. 2020, 27, 2344–2362. [Google Scholar] [CrossRef]
- Jin, Y.R.; Yoon, J.K. The R-spondin family of proteins: Emerging regulators of WNT signaling. Int. J. Biochem. Cell Biol. 2012, 44, 2278–2287. [Google Scholar] [CrossRef] [PubMed]
- Abmayr, S.M.; Zhuang, S.; Geisbrecht, E.R. Myoblast fusion in Drosophila. Methods Mol. Biol. 2008, 475, 75–97. [Google Scholar] [CrossRef] [PubMed]
- Fluck, M.; Carson, J.A.; Gordon, S.E.; Ziemiecki, A.; Booth, F.W. Focal adhesion proteins FAK and paxillin increase in hypertrophied skeletal muscle. Am. J. Physiol. 1999, 277, C152–C162. [Google Scholar] [CrossRef]
- Madaro, L.; Marrocco, V.; Fiore, P.; Aulino, P.; Smeriglio, P.; Adamo, S.; Molinaro, M.; Bouche, M. PKCtheta signaling is required for myoblast fusion by regulating the expression of caveolin-3 and beta1D integrin upstream focal adhesion kinase. Mol. Biol. Cell 2011, 22, 1409–1419. [Google Scholar] [CrossRef]
- Sunadome, K.; Yamamoto, T.; Ebisuya, M.; Kondoh, K.; Sehara-Fujisawa, A.; Nishida, E. ERK5 regulates muscle cell fusion through Klf transcription factors. Dev. Cell 2011, 20, 192–205. [Google Scholar] [CrossRef] [PubMed]
- Kang, H.; Shih, Y.V.; Hwang, Y.; Wen, C.; Rao, V.; Seo, T.; Varghese, S. Mineralized gelatin methacrylate-based matrices induce osteogenic differentiation of human induced pluripotent stem cells. Acta Biomater. 2014, 10, 4961–4970. [Google Scholar] [CrossRef] [PubMed]
- Weinman, C.J.; Gunari, N.; Krishnan, S.; Dong, R.; Paik, M.Y.; Sohn, K.E.; Walker, G.C.; Kramer, E.J.; Fischer, D.A.; Ober, C.K. Protein adsorption resistance of anti-biofouling block copolymers containing amphiphilic side chains. Soft Matter 2010, 6, 3237–3243. [Google Scholar] [CrossRef]
- Hwang, Y.; Suk, S.; Lin, S.; Tierney, M.; Du, B.; Seo, T.; Mitchell, A.; Sacco, A.; Varghese, S. Directed in vitro myogenesis of human embryonic stem cells and their in vivo engraftment. PLoS ONE 2013, 8, e72023. [Google Scholar] [CrossRef]






| Diseases or Biofunctions Annotation | p-Value | Activation z-Score | # Molecules |
|---|---|---|---|
| Motor dysfunction or movement disorder | 0.00191 | 3.848 | 91 |
| Apoptosis | 0.00686 | 2.865 | 255 |
| Formation of muscle cells | 0.000459 | −3.162 | 27 |
| Quantity of muscle | 0.000396 | −3.148 | 28 |
| Cell–cell contact | 1.32 × 10−10 | −3.123 | 105 |
| Quantity of muscle cells | 0.00239 | −3.119 | 24 |
| Assembly of intercellular junctions | 0.0000109 | −3.05 | 44 |
| Formation of intercellular junctions | 0.00000317 | −2.936 | 47 |
| Aggregation of cells | 0.00116 | −2.84 | 38 |
| Formation of myofibrils | 0.00716 | −2.646 | 11 |
| Quantity of striated muscle | 0.00242 | −2.578 | 15 |
| Contractility of muscle | 0.000398 | −2.324 | 36 |
| Microtubule dynamics | 0.001 | −2.098 | 138 |
| Gene | Primer Sequence (5’ to 3’) |
|---|---|
| B2M | F-ACCGGCCTGTATGCTATCCAG |
| R-AATGTGAGGCGGGTGGAACTG | |
| Myf5 | F-CTGCTGTTCTTTCGGGACCA |
| R-TATTACAGCCTGCCGGGACA | |
| MyoG | F-CCTACAGACGCCCACAATC |
| R-CCCAGGCTGACAGACAATC | |
| MyHC | F-ACGCCATCAGGCTCAAGAAGAAGA |
| R-TGAGTGTCCTTGAGGATGCCTTGT | |
| MyoD | F-CCGCCTGAGCAAAGTGAATG |
| R-GCGGTCCAGGTGCGTAGAA | |
| Klf4 | F-GCCAACTACCCTCCTTTCCTG |
| R-TCTTTGGCTTGGGCTCCTC | |
| Npnt | F-GGCCAAACAAGTGCAAATGTC |
| R-GGTGGAAGGACTCATCTTGGTT | |
| Ccl5 | F-GCTGCTTTGCCTACCTCTCC |
| R-TCGAGTGACAAACACGACTGC | |
| Cxcl1 | F-CTGGGATTCACCTCAAGAACATC |
| R-CAGGGTCAAGGCAAGCCTC | |
| Igf1 | F-TCTCACTGAAGCCAGCTCTCT |
| R-CAGGCCCAGAAGCATGACA | |
| Pik3r1 | F-ACACCACGGTTTGGACTATGG |
| R-GGCTACAGTAGTGGGCTTGG | |
| mTOR | F-ACCGGCACACATTTGAAGAAG |
| R-CTCGTTGAGGATCAGCAAGG | |
| Cav3 | F-GGATCTGGAAGCTCGGATCAT |
| R-TCCGCAATCACGTCTTCAAAAT | |
| Lrp5 | F-GAAAGCACAATGGGTCCTCCA |
| R-CTGACGCCTGTTCCACTTCT | |
| Axin2 | F-TGACTCTCCTTCCAGATCCCA |
| R-TGCCCACACTAGGCTGACA |
Publisher’s Note: MDPI stays neutral with regard to jurisdictional claims in published maps and institutional affiliations. |
© 2021 by the authors. Licensee MDPI, Basel, Switzerland. This article is an open access article distributed under the terms and conditions of the Creative Commons Attribution (CC BY) license (http://creativecommons.org/licenses/by/4.0/).
Share and Cite
Kim, H.; Jeong, J.H.; Fendereski, M.; Lee, H.-S.; Kang, D.Y.; Hur, S.S.; Amirian, J.; Kim, Y.; Pham, N.T.; Suh, N.; et al. Heparin-Mimicking Polymer-Based In Vitro Platform Recapitulates In Vivo Muscle Atrophy Phenotypes. Int. J. Mol. Sci. 2021, 22, 2488. https://doi.org/10.3390/ijms22052488
Kim H, Jeong JH, Fendereski M, Lee H-S, Kang DY, Hur SS, Amirian J, Kim Y, Pham NT, Suh N, et al. Heparin-Mimicking Polymer-Based In Vitro Platform Recapitulates In Vivo Muscle Atrophy Phenotypes. International Journal of Molecular Sciences. 2021; 22(5):2488. https://doi.org/10.3390/ijms22052488
Chicago/Turabian StyleKim, Hyunbum, Ji Hoon Jeong, Mona Fendereski, Hyo-Shin Lee, Da Yeon Kang, Sung Sik Hur, Jhaleh Amirian, Yunhye Kim, Nghia Thi Pham, Nayoung Suh, and et al. 2021. "Heparin-Mimicking Polymer-Based In Vitro Platform Recapitulates In Vivo Muscle Atrophy Phenotypes" International Journal of Molecular Sciences 22, no. 5: 2488. https://doi.org/10.3390/ijms22052488
APA StyleKim, H., Jeong, J. H., Fendereski, M., Lee, H.-S., Kang, D. Y., Hur, S. S., Amirian, J., Kim, Y., Pham, N. T., Suh, N., Hwang, N. S.-Y., Ryu, S., Yoon, J. K., & Hwang, Y. (2021). Heparin-Mimicking Polymer-Based In Vitro Platform Recapitulates In Vivo Muscle Atrophy Phenotypes. International Journal of Molecular Sciences, 22(5), 2488. https://doi.org/10.3390/ijms22052488

