p43, a Truncated Form of Thyroid Hormone Receptor α, Regulates Maturation of Pancreatic β Cells
Abstract
1. Introduction
2. Results
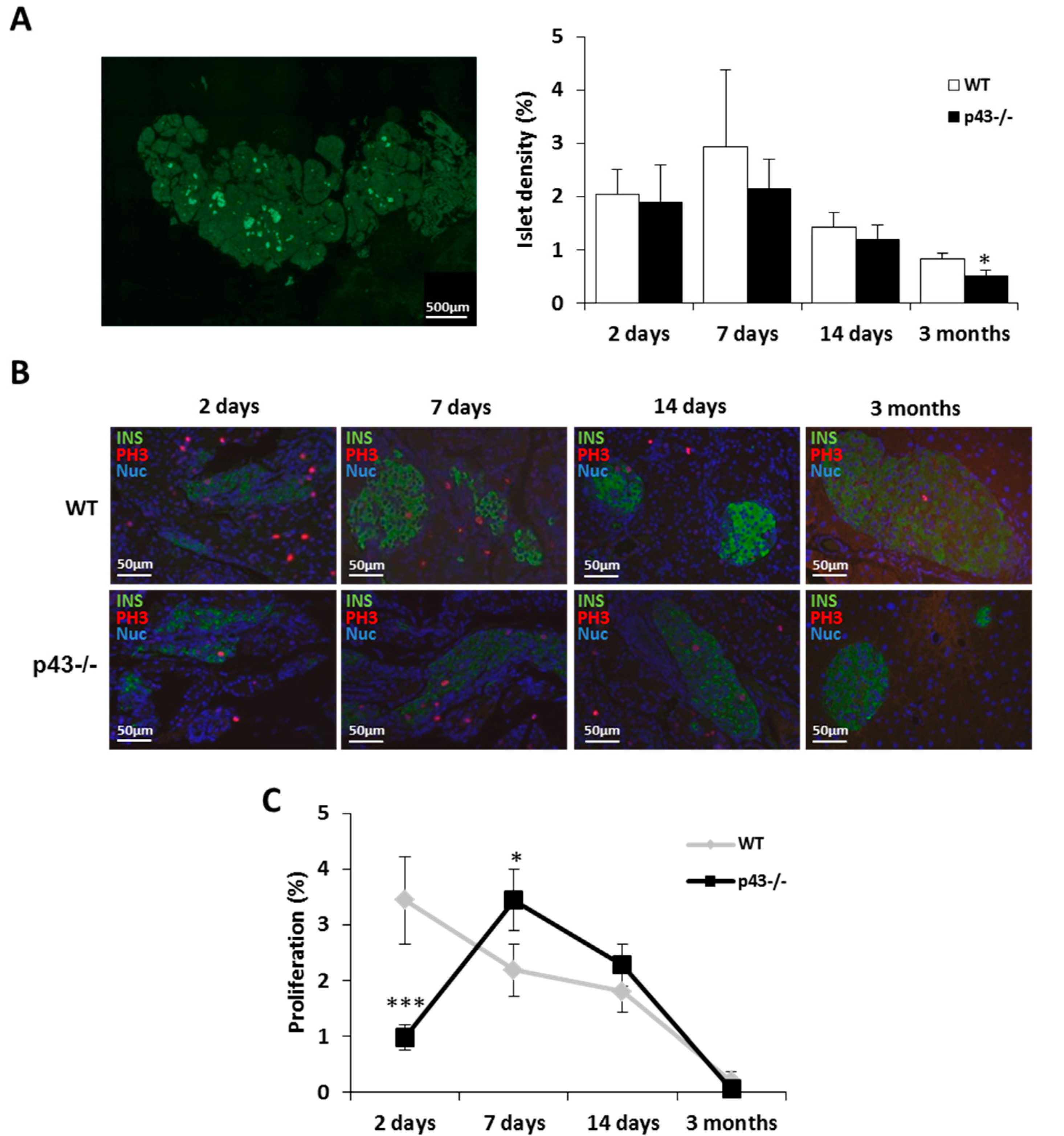
2.1. β Cells Proliferation is Slightly Affected in Mice Lacking p43
2.2. Deletion of p43 Alters Insulin Content and the α/β Cell Ratio during the Postnatal Period
2.3. Deletion of p43 Strongly Decreases MafA Expression
2.4. Deletion of p43 Induces a Strong Oxidative Stress
2.5. Antioxidant Treatment Partially Reverses the Pancreatic Phenotype of p43-/- Mice
3. Discussion
4. Materials and Methods
4.1. Animals and Ethics Statement
4.2. Antioxidant Supplementation
4.3. Tissue Preparation, Laser Capture Microdissection and RNA Isolation
4.4. Gene Expression Analysis
4.5. Histological Analyses
4.6. Quantification
4.7. Insulin Concentration
4.8. Statistical Analyses
5. Conclusions
Author Contributions
Funding
Institutional Review Board Statement
Informed Consent Statement
Data Availability Statement
Acknowledgments
Conflicts of Interest
References
- Davis, P.J.; Goglia, F.; Leonard, J.L. Nongenomic actions of thyroid hormone. Nat. Rev. Endocrinol. 2016, 12, 111–121. [Google Scholar] [CrossRef] [PubMed]
- Lanni, A.; Moreno, M.; Goglia, F. Mitochondrial Actions of Thyroid Hormone. Compr. Physiol. 2011, 6, 1591–1607. [Google Scholar] [CrossRef]
- Diaz, G.B.; Paldini, A.A.; Garcia, M.E.; Gaglardino, J.J.; Gagliardino, J.J. Changes induced by hypothyroidism in insulin secretion and in the properties of islet plasma membranes. Arch. Int. Physiol. Biochim. Biophys. 1993, 101, 263–269. [Google Scholar] [CrossRef]
- O’Meara, N.M.; Blackman, J.D.; Sturis, J.; Polonsky, K.S. Alterations in the kinetics of C-peptide and insulin secretion in hyperthyroidism. J. Clin. Endocrinol. Metab. 1993, 76, 79–84. [Google Scholar] [CrossRef]
- Liggett, S.B.; Shah, S.D.; Cryer, P.E. Increased fat and skeletal muscle beta-adrenergic receptors but unaltered metabolic and hemodynamic sensitivity to epinephrine in vivo in experimental human thyrotoxicosis. J. Clin. Investig. 1989, 83, 803–809. [Google Scholar] [CrossRef]
- Brent, G.A.; Moore, D.D.; Larsen, P.R. Thyroid hormone regulation of gene expression. Annu. Rev. Physiol. 1991, 53, 17–35. [Google Scholar] [CrossRef]
- Lazar, M.A. Thyroid hormone receptors: Multiple forms, multiple possibilities. Endocr. Rev. 1993, 14, 184–193. [Google Scholar] [PubMed]
- Aguayo-Mazzucato, C.; Zavacki, A.M.; Marinelarena, A.; Hollister-Lock, J.; El Khattabi, I.; Marsili, A.; Weir, G.C.; Sharma, A.; Larsen, P.R.; Bonner-Weir, S. Thyroid Hormone Promotes Postnatal Rat Pancreatic β-Cell Development and Glucose-Responsive Insulin Secretion Through MAFA. Diabetes 2013, 62, 1569–1580. [Google Scholar] [CrossRef] [PubMed]
- Zinke, A.; Schmoll, D.; Zachmann, M.; Junker, H.; Grempler, R.; Kirsch, G.; Walther, R. Expression of Thyroid Hormone Receptor Isoform α1 in Pancreatic Islets. Exp. Clin. Endocrinol. Diabetes 2003, 111, 198–202. [Google Scholar] [CrossRef]
- Aguayo-Mazzucato, C.; Lee, T.B.; Matzko, M.; DiIenno, A.; Rezanejad, H.; Ramadoss, P.; Scanlan, T.; Zavacki, A.M.; Larsen, P.R.; Hollenberg, A.; et al. T3Induces Both Markers of Maturation and Aging in Pancreatic β-Cells. Diabetes 2018, 67, 1322–1331. [Google Scholar] [CrossRef] [PubMed]
- Furuya, F.; Shimura, H.; Yamashita, S.; Endo, T.; Kobayashi, T. Liganded Thyroid Hormone Receptor-α Enhances Proliferation of Pancreatic β-Cells. J. Biol. Chem. 2010, 285, 24477–24486. [Google Scholar] [CrossRef]
- Matsuda, H.; Mullapudi, S.T.; Zhang, Y.; Hesselson, D.; Stainier, D.Y. Thyroid Hormone Coordinates Pancreatic Islet Maturation During the Zebrafish Larval-to-Juvenile Transition to Maintain Glucose Homeostasis. Diabetes 2017, 66, 2623–2635. [Google Scholar] [CrossRef]
- Casas, F.; Rochard, P.; Rodier, A.; Cassar-Malek, I.; Marchal-Victorion, S.; Wiesner, R.J.; Cabello, G.; Wrutniak, C. A variant form of the nuclear triiodothyronine receptor c-ErbAalpha1 plays a direct role in regulation of mitochondrial RNA synthesis. Mol. Cell Biol. 1999, 19, 7913–7924. [Google Scholar] [CrossRef] [PubMed]
- Wrutniak, C.; Cassar-Malek, I.; Marchal, S.; Rascle, A.; Heusser, S.; Keller, J.-M.; Fléchon, J.; Dauça, M.; Samarut, J.; Ghysdael, J.; et al. A 43-kDa Protein Related to c-Erb A α1 Is Located in the Mitochondrial Matrix of Rat Liver. J. Biol. Chem. 1995, 270, 16347–16354. [Google Scholar] [CrossRef]
- Casas, F.; Pessemesse, L.; Grandemange, S.; Seyer, P.; Baris, O.; Gueguen, N.; Ramonatxo, C.; Perrin, F.; Fouret, G.; Lepourry, L.; et al. Overexpression of the Mitochondrial T3 Receptor Induces Skeletal Muscle Atrophy during Aging. PLoS ONE 2009, 4, e5631. [Google Scholar] [CrossRef] [PubMed]
- Casas, F.; Pessemesse, L.; Grandemange, S.; Seyer, P.; Gueguen, N.; Baris, O.; Lepourry, L.; Cabello, G.; Wrutniak-Cabello, C. Overexpression of the Mitochondrial T3 Receptor p43 Induces a Shift in Skeletal Muscle Fiber Types. PLoS ONE 2008, 3, e2501. [Google Scholar] [CrossRef]
- Pessemesse, L.; Schlernitzauer, A.; Sar, C.; Levin, J.; Grandemange, S.; Seyer, P.; Favier, F.B.; Kaminski, S.; Cabello, G.; Wrutniak-Cabello, C.; et al. Depletion of the p43 mitochondrial T3 receptor in mice affects skeletal muscle development and activity. FASEB J. 2012, 26, 748–756. [Google Scholar] [CrossRef]
- Pessemesse, L.; Tintignac, L.; Blanchet, E.; Cortade, F.; Jublanc, E.; Demangel, R.; Py, G.; Sar, C.; Cabello, G.; Wrutniak-Cabello, C.; et al. Regulation of mitochondrial activity controls the duration of skeletal muscle regeneration in response to injury. Sci. Rep. 2019, 9, 12249. [Google Scholar] [CrossRef]
- Affortit, C.; Casas, F.; Ladrech, S.; Ceccato, J.-C.; Bourien, J.; Coyat, C.; Puel, J.-L.; Lenoir, M.; Wang, J. Exacerbated age-related hearing loss in mice lacking the p43 mitochondrial T3 receptor. BMC Biol. 2021, 19, 18. [Google Scholar] [CrossRef] [PubMed]
- Blanchet, E.; Bertrand, C.; Annicotte, J.S.; Schlernitzauer, A.; Pessemesse, L.; Levin, J.; Fouret, G.; Feillet-Coudray, C.; Bonafos, B.; Fajas, L.; et al. Mitochondrial T3 receptor p43 regulates insulin secretion and glucose homeostasis. FASEB J. 2011, 26, 40–50. [Google Scholar] [CrossRef] [PubMed]
- Bertrand, C.; Blanchet, E.; Pessemesse, L.; Annicotte, J.S.; Feillet-Coudray, C.; Chabi, B.; Levin, J.; Fajas, L.; Cabello, G.; Wrutniak-Cabello, C.; et al. Mice Lacking the p43 Mitochondrial T3 Receptor Become Glucose Intolerant and Insulin Resistant during Aging. PLoS ONE 2013, 8, e75111. [Google Scholar] [CrossRef] [PubMed]
- Aguayo-Mazzucato, C.; Sanchez-Soto, C.; Godinez-Puig, V.; Gutiérrez-Ospina, G.; Hiriart, M. Restructuring of Pancreatic Islets and Insulin Secretion in a Postnatal Critical Window. PLoS ONE 2006, 1, e35. [Google Scholar] [CrossRef] [PubMed]
- Blum, B.; Hrvatin, S.; Schuetz, C.; Bonal, C.; Rezaniaand, A.; Melton, D.A. Functional beta-cell maturation is marked by an increased glucose threshold and by expression of urocortin 3. Nat. Biotechnol. 2012, 30, 261–264. [Google Scholar] [CrossRef] [PubMed]
- Rorsman, P.; Arkhammar, P.; Bokvist, K.; Hellerström, C.; Nilsson, T.; Welsh, M.; Welsh, N.; Berggren, P.O. Failure of glucose to elicit a normal secretory response in fetal pancreatic beta cells results from glucose insensitivity of the ATP-regulated K+ channels. Proc. Natl. Acad. Sci. USA 1989, 86, 4505–4509. [Google Scholar] [CrossRef]
- Wentworth, B.M.; Schaefer, I.M.; Villa-Komaroff, L.; Chirgwin, J.M. Characterization of the two nonallelic genes encoding mouse preproinsulin. J. Mol. Evol. 1986, 23, 305–312. [Google Scholar] [CrossRef] [PubMed]
- Olbrot, M.; Rud, J.; Moss, L.G.; Sharma, A. Identification of -cell-specific insulin gene transcription factor RIPE3b1 as mammalian MafA. Proc. Natl. Acad. Sci. USA 2002, 99, 6737–6742. [Google Scholar] [CrossRef] [PubMed]
- Zhu, Y.; Liu, Q.; Zhou, Z.; Ikeda, Y. PDX1, Neurogenin-3, and MAFA: Critical transcription regulators for beta cell development and regeneration. Stem Cell Res. Ther. 2017, 8, 240. [Google Scholar] [CrossRef]
- Hang, Y.; Stein, R. MafA and MafB activity in pancreatic β cells. Trends Endocrinol. Metab. 2011, 22, 364–373. [Google Scholar] [CrossRef]
- Xu, S.; Xu, J.-P. Present status and expectation of aristaless-related homeobox (ARX) in endocrine pancreas. Int. J. Dev. Biol. 2019, 63, 579–587. [Google Scholar] [CrossRef]
- Aigha, I.I.; Abdelalim, E.M. NKX6.1 transcription factor: A crucial regulator of pancreatic β cell development, identity, and proliferation. Stem Cell Res. Ther. 2020, 11, 459. [Google Scholar] [CrossRef]
- Gao, T.; McKenna, B.; Li, C.; Reichert, M.; Nguyen, J.; Singh, T.; Yang, C.; Pannikar, A.; Doliba, N.; Zhang, T.; et al. Pdx1 Maintains β Cell Identity and Function by Repressing an α Cell Program. Cell Metab. 2014, 19, 259–271. [Google Scholar] [CrossRef] [PubMed]
- Grandemange, S.; Seyer, P.; Carazo, A.; Bécuwe, P.; Pessemesse, L.; Busson, M.; Marsac, C.; Roger, P.; Casas, F.; Cabello, G.; et al. Stimulation of Mitochondrial Activity by p43 Overexpression Induces Human Dermal Fibroblast Transformation. Cancer Res. 2005, 65, 4282–4291. [Google Scholar] [CrossRef][Green Version]
- Aguayo-Mazzucato, C.; Koh, A.; El Khattabi, I.; Li, W.-C.; Toschi, E.; Jermendy, A.; Juhl, K.; Mao, K.; Weir, G.C.; Sharma, A.; et al. Mafa expression enhances glucose-responsive insulin secretion in neonatal rat beta cells. Diabetologia 2011, 54, 583–593. [Google Scholar] [CrossRef]
- Artner, I.; Hang, Y.; Mazur, M.A.; Yamamoto, T.; Guo, M.; Lindner, J.; Magnuson, M.A.; Stein, R. MafA and MafB Regulate Genes Critical to -Cells in a Unique Temporal Manner. Diabetes 2010, 59, 2530–2539. [Google Scholar] [CrossRef] [PubMed]
- Hang, Y.; Yamamoto, T.; Benninger, R.K.; Brissova, M.; Guo, M.; Bush, W.; Piston, D.W.; Powers, A.C.; Magnuson, M.; Thurmond, D.C.; et al. The MafA Transcription Factor Becomes Essential to Islet β-Cells Soon After Birth. Diabetes 2014, 63, 1994–2005. [Google Scholar] [CrossRef] [PubMed]
- Matsuoka, T.-A.; Artner, I.; Henderson, E.; Means, A.; Sander, M.; Stein, R. The MafA transcription factor appears to be responsible for tissue-specific expression of insulin. Proc. Natl. Acad. Sci. USA 2004, 101, 2930–2933. [Google Scholar] [CrossRef] [PubMed]
- Zhang, C.; Moriguchi, T.; Kajihara, M.; Esaki, R.; Harada, A.; Shimohata, H.; Oishi, H.; Hamada, M.; Morito, N.; Hasegawa, K.; et al. MafA Is a Key Regulator of Glucose-Stimulated Insulin Secretion. Mol. Cell. Biol. 2005, 25, 4969–4976. [Google Scholar] [CrossRef]
- Wang, H.; Iezzi, M.; Theander, S.; Antinozzi, P.A.; Gauthier, B.R.; Halban, P.A.; Wollheim, C.B. Suppression of Pdx-1 perturbs proinsulin processing, insulin secretion and GLP-1 signalling in INS-1 cells. Diabetologia 2005, 48, 720–731. [Google Scholar] [CrossRef]
- Duchen, M.R. Roles of mitochondria in health and disease. Diabetes 2004, 53, S96–S102. [Google Scholar] [CrossRef]
- Mulder, H. Transcribing β-cell mitochondria in health and disease. Mol. Metab. 2017, 6, 1040–1051. [Google Scholar] [CrossRef] [PubMed]
- Yoshihara, E.; Wei, Z.; Lin, C.S.; Fang, S.; Ahmadian, M.; Kida, Y.; Tseng, T.; Dai, Y.; Yu, R.T.; Liddle, C.; et al. ERRγ Is Required for the Metabolic Maturation of Therapeutically Functional Glucose-Responsive β Cells. Cell Metab. 2016, 23, 622–634. [Google Scholar] [CrossRef]
- Kondo, T.; El Khattabi, I.; Nishimura, W.; Laybutt, D.R.; Geraldes, P.; Shah, S.; King, G.; Bonner-Weir, S.; Weir, G.; Sharma, A. p38 MAPK Is a Major Regulator of MafA Protein Stability under Oxidative Stress. Mol. Endocrinol. 2009, 23, 1281–1290. [Google Scholar] [CrossRef]
- Bruin, J.E.; Woynillowicz, A.K.; Hettinga, B.P.; Tarnopolsky, M.A.; Morrison, K.M.; Gerstein, H.C.; Holloway, A.C. Maternal antioxidants prevent β-cell apoptosis and promote formation of dual hormone-expressing endocrine cells in male offspring following fetal and neonatal nicotine exposure. J. Diabetes 2012, 4, 297–306. [Google Scholar] [CrossRef] [PubMed]
- Stahl, W.; Sies, H. Antioxidant defense: Vitamins E and C and carotenoids. Diabetes 1997, 46, S14–S18. [Google Scholar] [CrossRef]
- Sena, C.M.; Nunes, E.; Gomes, A.; Santos, M.S.; Proença, T.; Martins, M.I.; Seiça, R.M. Supplementation of coenzyme Q10 and α-tocopherol lowers glycated hemoglobin level and lipid peroxidation in pancreas of diabetic rats. Nutr. Res. 2008, 28, 113–121. [Google Scholar] [CrossRef]
- Singh, U.; Jialal, I. Retracted: Alpha-lipoic acid supplementation and diabetes. Nutr. Rev. 2008, 66, 646–657. [Google Scholar] [CrossRef]
- Annicotte, J.-S.; Fayard, E.; Swift, G.H.; Selander, L.; Edlund, H.; Tanaka, T.; Kodama, T.; Schoonjans, K.; Auwerx, J. Pancreatic-Duodenal Homeobox 1 Regulates Expression of Liver Receptor Homolog 1 during Pancreas Development. Mol. Cell. Biol. 2003, 23, 6713–6724. [Google Scholar] [CrossRef] [PubMed]
- Fajas, L.; Annicotte, J.-S.; Miard, S.; Sarruf, D.; Watanabe, M.; Auwerx, J. Impaired pancreatic growth, β cell mass, and β cell function in E2F1 –/– mice. J. Clin. Investig. 2004, 113, 1288–1295. [Google Scholar] [CrossRef] [PubMed]






| mMafA | Foward | AGGCCTTCCGGGGTCAGAG | 
| Reverse | TGGAGCTGGCACTTCTCGCT | |
| mMafb | Foward | GCAGGTATAAACGCGTCCAG | 
| Reverse | TGAATGAGCTGCGTCTTCTC | |
| mPdx1 | Foward | CTTAACCTAGGCGTCGCACAA | 
| Reverse | GAAGCTCAGGGCTGTTTTTCC | |
| mNeuroD1 | Foward | CTTGGCCAAGAACTACATCTGG | 
| Reverse | GGAGTAGGGATGCACCGGGAA | |
| mNeurog3 | Foward | AAACTCCAAAGGGTGGATGA | 
| Reverse | TGTGCCAGCCTCTGACTTAG | |
| mArx | Foward | TTCCAGAAGACGCACTACCC | 
| Reverse | TCTGTCAGGTCCAGCCTCAT | |
| mNkx6.1 | Foward | CCTTAGTATCCCTGCCTTCTCTC | 
| Reverse | AGAGGACCGACGGCTGTT | |
| mIns1 | Foward | CAGAGAGGAGGTACTTTGGACTATAAA | 
| Reverse | GCCATGTTGAAACAATGACCT | |
| mIns2 | Foward | GAAGTGGAGGACCCACAAGT | 
| Reverse | AGTGCCAAGGTCTGAAGGTC | |
| mSOD1 | Foward | TGAGGTCCTGCACTGGTAC | 
| Reverse | CAAGCGGTGAACCAGTTGTG | |
| mSOD2 | Foward | ATCTGTAAGCGACCTTGCTC | 
| Reverse | GCCTGCACTGAAGTTCAATG | |
| mGPX1 | Foward | TTCCGCAGGAAGGTAAACAGC | 
| Reverse | GTCTCTCTGAGGCACGATCCG | |
| mCatalase | Foward | GCATGCACATGGGGCCATCA | 
| Reverse | ACCCTCTTATACCAGTTGGC | 
| Publisher’s Note: MDPI stays neutral with regard to jurisdictional claims in published maps and institutional affiliations. | 
© 2021 by the authors. Licensee MDPI, Basel, Switzerland. This article is an open access article distributed under the terms and conditions of the Creative Commons Attribution (CC BY) license (http://creativecommons.org/licenses/by/4.0/).
Share and Cite
Blanchet, E.; Pessemesse, L.; Feillet-Coudray, C.; Coudray, C.; Cabello, C.; Bertrand-Gaday, C.; Casas, F. p43, a Truncated Form of Thyroid Hormone Receptor α, Regulates Maturation of Pancreatic β Cells. Int. J. Mol. Sci. 2021, 22, 2489. https://doi.org/10.3390/ijms22052489
Blanchet E, Pessemesse L, Feillet-Coudray C, Coudray C, Cabello C, Bertrand-Gaday C, Casas F. p43, a Truncated Form of Thyroid Hormone Receptor α, Regulates Maturation of Pancreatic β Cells. International Journal of Molecular Sciences. 2021; 22(5):2489. https://doi.org/10.3390/ijms22052489
Chicago/Turabian StyleBlanchet, Emilie, Laurence Pessemesse, Christine Feillet-Coudray, Charles Coudray, Chantal Cabello, Christelle Bertrand-Gaday, and François Casas. 2021. "p43, a Truncated Form of Thyroid Hormone Receptor α, Regulates Maturation of Pancreatic β Cells" International Journal of Molecular Sciences 22, no. 5: 2489. https://doi.org/10.3390/ijms22052489
APA StyleBlanchet, E., Pessemesse, L., Feillet-Coudray, C., Coudray, C., Cabello, C., Bertrand-Gaday, C., & Casas, F. (2021). p43, a Truncated Form of Thyroid Hormone Receptor α, Regulates Maturation of Pancreatic β Cells. International Journal of Molecular Sciences, 22(5), 2489. https://doi.org/10.3390/ijms22052489
 
         
                                                


 
       