Examining Readiness to Buy Fashion Products Authenticated with Blockchain
Abstract
1. Introduction
2. Blockchain in the Fashion Industry
2.1. Blockchain in Fashion Supply Chains
2.2. Tracking Product Authenticity in the Fashion Industry
3. Model for Fashion Product Traceability and Authenticity Based on Blockchain
Validation Gap
4. Examining Customers’ Readiness to Buy Fashion Products Authenticated with Blockchain
4.1. Methodology and Research Hypotheses

4.2. Research Study
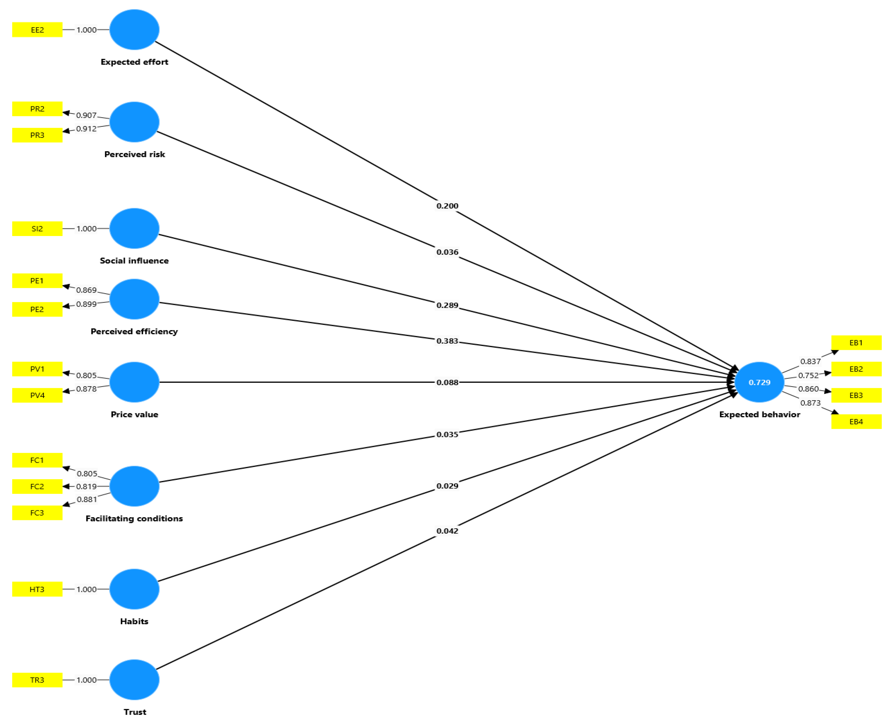
5. Analysis of Results
6. Conclusions and Discussion
6.1. Theoretical and Managerial Contributions of the Proposed Model
6.2. Theoretical and Practical Implications of the Research
6.3. Research Limitations
6.4. Future Work
Author Contributions
Funding
Institutional Review Board Statement
Informed Consent Statement
Data Availability Statement
Conflicts of Interest
Appendix A
| MODERATING VARIABLES | |
| Age | How old are you? |
| Gender | What is your gender? |
| Education | What is your level of education? |
| Role/Status | What is your current status? |
| LATENT VARIABLES/INDEPENDENT VARIABLES | |
| Expected Effort | 1. Are you aware of the specific conveniences that the application of blockchain technology offers in the fashion production process? |
| 2. On a scale of 1–5, rate how easy you think it will be for you to opt for fashion brands where you always have insight into the entire supply chain and the product lifecycle. | |
| Perceived Risk | 1. On a scale of 1–5, rate your awareness of the growing problem of counterfeit fashion products available on the market. |
| 2. Is it important to you that only an authorized person representing a fashion brand can access your data? | |
| 3. Is it important to you that your personal data provided during online shopping is never lost, altered, or misused? | |
| 4. On a scale of 1–5, rate how much it bothers you that designers brand cheap low-quality products as their own and sell them at higher prices? | |
| 5. On a scale of 1–5, rate how much it bothers you that designers brand other designers’ products as their own and sell them more expensively without crediting the original creator? | |
| Social Influence | 1. On a scale of 1–5, rate how often you shop online through a brand’s website or mobile app. |
| 2. On a scale of 1–5, rate how much you agree with the statement: “I would follow online activities more often via website or mobile app if I knew all this information about each product.” | |
| Perceived Efficiency | 1. On a scale of 1–5, rate how much you agree with the statement: “This technology would make the shopping process easier and positively influence my choice.” |
| 2 On a scale of 1–5, rate how much you agree with the statement: “If this technology becomes prevalent in the future, it will enable all consumers to have a faster and simpler selection process for clothing items.” | |
| Price value | 1. On a scale of 1–5, rate if faced with a wide assortment of products from different manufacturers, would you rather opt for quality regardless of the price? |
| 2. On a scale of 1–5, rate how much you agree with the statement: “I would invest more attention and money in fashion brands that guarantee me quality and security during online payments.” | |
| 3. On a scale of 1–5, rate whether you would be willing to pay more for a clothing item if you are certain of the material’s origin and the quality of the product itself. | |
| 4. On a scale of 1–5, rate how much you agree with the statement: “When shopping, I do not pay attention to the price of products.” | |
| Facilitating Conditions | 1. On a scale of 1–5, rate how much the availability of information about the designer or fashion house, the origin of materials, the maintenance of the product, the place where the product is made, and quality control would influence your purchasing decision. |
| 2. On a scale of 1–5, rate if you prefer online shopping, how important is it that your chosen fashion brand has a loyalty program through which you can transparently track discount points? | |
| 3. On a scale of 1–5, rate if you would like to have information about the manufacturing process of the product you are buying and all the processes it goes through. | |
| 4. On a scale of 1–5, rate how important you consider having information about the origin and type of material from which the product is made. | |
| Habits | 1. On a scale of 1–5, rate to what extent you take care that the products you buy have a declaration with truthful data. |
| 2. On a scale of 1–5, rate how much you agree with the statement: “If a product is heavily discounted, I do not pay attention to the quality of the product itself.” | |
| 3. On a scale of 1–5, rate how much you agree with the statement: “Before I decide to buy a product, I always pay attention to the information about the product that is on the declaration.” | |
| Trust | 1. On a scale of 1–5, rate whether you trust online payment for products. |
| 2. On a scale of 1–5, rate how often you have been in a situation where due to lack of information about the product, you were not satisfied with your online purchase. | |
| 3. On a scale of 1–5, rate whether and to what extent you believe that your personal data is protected within the websites and mobile applications of various fashion brands. | |
| DEPENDENT VARIABLE | |
| Expected Behavior | 1. On a scale of 1–5, state that the implementation of blockchain technology would result in increased security and accuracy of information about a product. |
| 2. On a scale of 1–5, state that the implementation of blockchain technology would result in significant time savings, both for consumers and other interested parties. | |
| 3. On a scale of 1–5, respond how much you agree: “I intend to buy clothes from fashion brands that will offer me more information and greater security.” | |
| 4. On a scale of 1–5, respond how much you agree: “I intend to recommend to friends the use of websites of fashion brands that have such services.” | |
References
- Bullón Pérez, J.J.; Queiruga-Dios, A.; Gayoso Martínez, V.; Martín del Rey, Á. Traceability of Ready-to-Wear Clothing through Blockchain Technology. Sustainability 2020, 12, 7491. [Google Scholar] [CrossRef]
- Abu-Elezz, I.; Hassan, A.; Nazeemudeen, A.; Househ, M.; Abd-Alrazaq, A. The Benefits and Threats of Blockchain Technology in Healthcare: A Scoping Review. Int. J. Med Inform. 2020, 142, 104246. [Google Scholar] [CrossRef] [PubMed]
- Tripathi, G.; Tripathi Nautiyal, V.; Ahad, M.A.; Feroz, N. Blockchain Technology and Fashion Industry-Opportunities and Challenges. In Blockchain Technology: Applications and Challenges; Panda, S.K., Jena, A.K., Swain, S.K., Satapathy, S.C., Eds.; Springer International Publishing: Cham, Switzerland, 2021; pp. 201–220. ISBN 978-3-030-69395-4. [Google Scholar]
- Rogerson, M.; Parry, G. Blockchain: Case Studies in Food Supply Chain Visibility. Supply Chain. Manag.: Int. J. 2020, 25, 601–614. [Google Scholar] [CrossRef]
- Bandinelli, R.; Scozzafava, G.; Bindi, B.; Fani, V. Blockchain and Consumer Behaviour: Results of a Technology Acceptance Model in the Ancient Wheat Sector. Clean. Logist. Supply Chain. 2023, 8, 100117. [Google Scholar] [CrossRef]
- Nudin, S.; Suvajdžić, M.; Lukovac, P.; Barać, D.; Radenković, B. Testing readiness of adoption of blockchain technology in tracking the authenticity of organic coffee. Facta Univ. Ser.: Electron. Energet. 2024, 37, 53–73. [Google Scholar] [CrossRef]
- Davis, F.; Davis, F. Perceived Usefulness, Perceived Ease of Use, and User Acceptance of Information Technology. MIS Q. 1989, 13, 319. [Google Scholar] [CrossRef]
- Al-Gahtani, S. Modeling the Electronic Transactions Acceptance Using an Extended Technology Acceptance Model. Available online: https://www.researchgate.net/publication/232415610_Modeling_the_electronic_transactions_acceptance_using_an_extended_technology_acceptance_model (accessed on 29 April 2025).
- Koufaris, M. Applying the Technology Acceptance Model and Flow Theory to Online Consumer Behavior. ResearchGate 2002, 13, 205–223. [Google Scholar] [CrossRef]
- Cuc, S. Unlocking the Potential of Blockchain Technology in the Textile and Fashion Industry. FinTech 2023, 2, 311–326. [Google Scholar] [CrossRef]
- Hindarto, D.; Alim, S.; Hendrata, F. Uncovering Blockchain’s Potential for Supply Chain Transparency: Qualitative Study on the Fashion Industry. sinkron 2024, 8, 1107–1115. [Google Scholar] [CrossRef]
- Badhwar, A.; Islam, S.; Tan, C.S.L. Exploring the Potential of Blockchain Technology within the Fashion and Textile Supply Chain with a Focus on Traceability, Transparency, and Product Authenticity: A Systematic Review. Front. Blockchain 2023, 6, 1044723. [Google Scholar] [CrossRef]
- Alazab, M.; Alhyari, S.; Awajan, A.; Abdallah, A. Blockchain Technology in Supply Chain Management: An Empirical Study of the Factors Affecting User Adoption/Acceptance. Clust. Comput. 2020, 24, 83–101. [Google Scholar] [CrossRef]
- Penney, E.; Agyei, J.; Kofi Boadi, E.; Eugene, A.; Ofori-Boafo, R. Understanding Factors That Influence Consumer Intention to Use Mobile Money Services: An Application of UTAUT2 With Perceived Risk and Trust. Available online: https://journals.sagepub.com/doi/epub/10.1177/21582440211023188 (accessed on 10 February 2025).
- Karumanchi, M.D.; Sheeba, J.I.; Devaneyan, S.P. Cloud Based Supply Chain Management System Using Blockchain. In Proceedings of the 2019 4th International Conference on Electrical, Electronics, Communication, Computer Technologies and Optimization Techniques (ICEECCOT), Mysuru, India, 13–14 December 2019; pp. 390–395. [Google Scholar]
- Park, K.O. A Study on Sustainable Usage Intention of Blockchain in the Big Data Era: Logistics and Supply Chain Management Companies. Sustainability 2020, 12, 10670. [Google Scholar] [CrossRef]
- Chang, A.; El-Rayes, N.; Shi, J. Blockchain Technology for Supply Chain Management: A Comprehensive Review. FinTech 2022, 1, 191–205. [Google Scholar] [CrossRef]
- Chawla, P.; Kumar, A.; Nayyar, A.; Naved, M. Blockchain, IoT, and AI Technologies for Supply Chain Management; CRC Press: Boca Raton, FL, USA, 2023; ISBN 978-1-00-326452-1. [Google Scholar]
- Kieu, M.-K.; Nayak, R.; Akbari, M. AI-Enabled Integration in the Supply Chain: A Solution in the Digitalization Era. J. Resilient Econ. 2022, 2, 114–122. [Google Scholar] [CrossRef]
- Vinay, S.Y. Synergizing Intelligence: Revolutionizing Supply Chains with Blockchain and AI. Int. J. Adv. Res. Sci. Commun. Technol. 2024, 4, 2581–9429. [Google Scholar] [CrossRef]
- Rejeb, A.; Keogh, J.G.; Treiblmaier, H. Leveraging the Internet of Things and Blockchain Technology in Supply Chain Management. Appl. Comput. Ejournal 2019, 11, 161. [Google Scholar] [CrossRef]
- Hussain, M.; Javed, W.; Hakeem, O.; Yousafzai, A.; Younas, A.; Awan, M.J.; Nobanee, H.; Zain, A.M. Blockchain-Based IoT Devices in Supply Chain Management: A Systematic Literature Review. Sustainability 2021, 13, 13646. [Google Scholar] [CrossRef]
- Shammar, E.A.; Zahary, A.T.; Al-Shargabi, A.A. A Survey of IoT and Blockchain Integration: Security Perspective. IEEE Access 2021, 9, 156114–156150. [Google Scholar] [CrossRef]
- Ali, O.; Jaradat, A.; Kulakli, A.; Abuhalimeh, A. A Comparative Study: Blockchain Technology Utilization Benefits, Challenges and Functionalities. IEEE Access 2021, 9, 12730–12749. [Google Scholar] [CrossRef]
- Habib, G.; Sharma, S.; Ibrahim, S.; Ahmad, I.; Qureshi, S.; Ishfaq, M. Blockchain Technology: Benefits, Challenges, Applications, and Integration of Blockchain Technology with Cloud Computing. Future Internet 2022, 14, 341. [Google Scholar] [CrossRef]
- Aruna, S.; Malavikka, S.; Monika, S. Revolutionizing Industries Through IoT, Blockchain and AI Integration. In Proceedings of the 2023 3rd International Conference on Pervasive Computing and Social Networking (ICPCSN), Salem, India, 19–20 June 2023; pp. 972–977. [Google Scholar] [CrossRef]
- Caldarelli, G.; Zardini, A.; Rossignoli, C. Blockchain Adoption in the Fashion Sustainable Supply Chain: Pragmatically Addressing Barriers. J. Organ. Change Manag. 2021, 34, 507–524. [Google Scholar] [CrossRef]
- Singh, H.; Jain, G.; Kumar, N.; Hashimy, L.; Shrivastava, A. Blockchain Technology in the Fashion Industry: Virtual Propinquity to Business. J. Electron. Commer. Organ. 2022, 20, 21. [Google Scholar] [CrossRef]
- Pashkov, P.; Ivanov, D. Application of Blockchain Technology to Ensure Trust between Supply Chain Actors in the Fashion Industry. Available online: https://www.researchgate.net/publication/348332055_Application_of_Blockchain_Technology_to_Ensure_Trust_between_Supply_Chain_Actors_in_the_Fashion_Industry (accessed on 5 February 2025).
- Zheng, Z.; Xie, S.; Dai, H.-N.; Chen, X.; Wang, H. Blockchain Challenges and Opportunities: A Survey. Int. J. Web Grid Serv. 2018, 14, 352–375. [Google Scholar] [CrossRef]
- Kshetri, N. 1 Blockchain’s Roles in Meeting Key Supply Chain Management Objectives. Int. J. Inf. Manag. 2018, 39, 80–89. [Google Scholar] [CrossRef]
- Sun, Z.; Xu, Q.; Liu, J. Is Blockchain Technology Desirable? When Considering Power Structures and Consumer Preference for Blockchain. INFOR: Inf. Syst. Oper. Res. 2024, 62, 53–99. [Google Scholar] [CrossRef]
- Dutta, P.; Choi, T.-M.; Somani, S.; Butala, R. Blockchain Technology in Supply Chain Operations: Applications, Challenges and Research Opportunities. Transp. Res. Part E: Logist. Transp. Rev. 2020, 142, 102067. [Google Scholar] [CrossRef] [PubMed]
- Maesa, D.; Mori, P. Blockchain 3.0 Applications Survey. J. Parallel Distrib. Comput. 2020, 138, 99–114. [Google Scholar] [CrossRef]
- L. Popovski, G. Soussou, and P. B. Webb, “A Brief History of Blockchain,” Patterson Belknap Webb & Tyler LLP, May 2018. Available online: https://pbwt2.gjassets.com/content/uploads/2018/05/010051804-Patterson2.pdf (accessed on 18 May 2025).
- Rahman, Z.; Khalil, I.; Yi, X.; Atiquzzaman, M. Blockchain-Based Security Framework for Critical Industry 4.0 Cyber-Physical System. IEEE Commun. Mag. 2021, 59, 128–134. [Google Scholar] [CrossRef]
- Zheng, Z.; Xie, S.; Dai, H.; Chen, W.; Chen, X.; Weng, J.; Imran, M. An Overview on Smart Contracts: Challenges, Advances and Platforms—Consensus. Available online: https://consensus.app/papers/an-overview-on-smart-contracts-challenges-advances-and-zheng-xie/4e992c026f85530191b91b67abfc36f0/ (accessed on 19 March 2025).
- Giri, A.; Sagarnal, A.V.; Dammur, A. Enhancing Efficiency in Smart Grid Billing with Blockchain Technology and Smart Contracts. In Proceedings of the 2024 2nd International Conference on Sustainable Computing and Smart Systems (ICSCSS), Coimbatore, India, 10–12 July 2024; pp. 586–594. [Google Scholar] [CrossRef]
- Huang, Y.; Bian, Y.; Li, R.; Zhao, J.L.; Shi, P. Smart Contract Security: A Software Lifecycle Perspective. IEEE Access 2019, 7, 150184–150202. [Google Scholar] [CrossRef]
- Niu, J.; Ren, Z. A Self-Sovereign Identity Management Scheme Using Smart Contracts. MATEC Web Conf. 2021, 336, 08005. [Google Scholar] [CrossRef]
- Ahmed, A.I.; Majeed, A.A.; Al-Ani, A.R.M.; Mawla, N.A.; Mahdi, S.; Lavryk, T.; Monadhel, H. Blockchain and Smart Contracts: Enabling Trustworthy and Decentralized Digital Transactions. In Proceedings of the 2024 36th Conference of Open Innovations Association (FRUCT), Lappeenranta, Finland, 30 October–1 November 2024; pp. 262–271. [Google Scholar] [CrossRef]
- Judijanto, L.; Anwar, Z.; Budi, H.; Sudarmanto, E.; Sutanto, H. The Impact of Smart Contracts and Decentralized Finance Platforms on Transaction Costs in Indonesia’s Traditional Economy—Consensus. Available online: https://consensus.app/papers/the-impact-of-smart-contracts-and-decentralized-finance-judijanto-anwar/010def857b7f533b8cdbec47da6703d2/ (accessed on 19 March 2025).
- Sayeed, D.S.; Marco-gisbert, H.; Caira, T. Smart Contract: Attacks and Protections. IEEE Access 2020, 8, 24416–24427. [Google Scholar] [CrossRef]
- Lu, Q.; Xu, X. Adaptable Blockchain-Based Systems: A Case Study for Product Traceability. IEEE Softw. 2017, 34, 21–27. [Google Scholar] [CrossRef]
- Xu, X.; Weber, I.; Staples, M. Blockchain in Software Architecture. In Architecture for Blockchain Applications; Xu, X., Weber, I., Staples, M., Eds.; Springer International Publishing: Cham, Switzerland, 2019; pp. 83–92. ISBN 978-3-030-03035-3. [Google Scholar]
- Sunny, J.; Undralla, N.; Madhusudanan Pillai, V. Supply Chain Transparency through Blockchain-Based Traceability: An Overview with Demonstration. Comput. Ind. Eng. 2020, 150, 106895. [Google Scholar] [CrossRef]
- Helo, P.; Hao, Y. Blockchains in Operations and Supply Chains: A Model and Reference Implementation. Comput. Ind. Eng. 2019, 136, 242–251. [Google Scholar] [CrossRef]
- Khan, M.A.; Salah, K. IoT Security: Review, Blockchain Solutions, and Open Challenges. Future Gener. Comput. Syst. 2018, 82, 395–411. [Google Scholar] [CrossRef]
- Zafar, S.; Bhatti, K.; Shabbir, M.; Hashmat, F.; Akbar, A. Integration of Blockchain and Internet of Things: Challenges and Solutions. Ann. Telecommun. 2021, 77, 13–32. [Google Scholar] [CrossRef]
- Ko, H.J.; Han, S.S. TPS Analysis, Performance Indicator of Public Blockchain Scalability. JIPS 2024, 20, 85. [Google Scholar]
- Oliveira, M.; Chauhan, S.; Pereira, F.; Felgueiras, C.; Carvalho, D. Blockchain Protocols and Edge Computing Targeting Industry 5.0 Needs. Sensors 2023, 23, 9174. [Google Scholar] [CrossRef] [PubMed]
- Alkhateeb, A.; Catal, C.; Kar, G.; Mishra, A. Hybrid Blockchain Platforms for the Internet of Things (IoT): A Systematic Literature Review. Sensors 2022, 22, 1304. [Google Scholar] [CrossRef]
- Labus, A.; Barać, D.; Lukovac, P.; Despotović, V.; Simić, M. Modeling Blockchain System for Fashion Industry. In Proceedings of the Information Systems and Technologies; Rocha, A., Adeli, H., Dzemyda, G., Moreira, F., Colla, V., Eds.; Springer Nature: Cham, Switzerland, 2024; pp. 377–383. [Google Scholar]
- Pillai, B.; Biswas, K.; Muthukkumarasamy, V. Blockchain Interoperable Digital Objects. In Proceedings of the Blockchain—ICBC 2019; Joshi, J., Nepal, S., Zhang, Q., Zhang, L.-J., Eds.; Springer International Publishing: Cham, Switzerland, 2019; pp. 80–94. [Google Scholar]
- Shaik, V.A.; Malik, P.; Singh, R.; Gehlot, A.; Juyal, A.; Ghafoor, K.; Shrestha, S. Implementation of Digitalized Technologies for Fashion Industry 4.0: Opportunities and Challenges. Sci. Program. 2022, 2022, 7523246. [Google Scholar] [CrossRef]
- Moretto, A.; Lion, A.; Macchion, L.; Caniato, F.; Danese, P.; Vinelli, A. Designing a Roadmap towards a Sustainable Supply Chain: A Focus on the Fashion Industry. J. Clean. Prod. 2018, 193, 169–184. [Google Scholar] [CrossRef]
- Agrawal, T.K.; Kumar, V.; Pal, R.; Wang, L.; Chen, Y. Blockchain-Based Framework for Supply Chain Traceability: A Case Example of Textile and Clothing Industry. Comput. Ind. Eng. 2021, 154, 107130. [Google Scholar] [CrossRef]
- Poorani, S.; Anitha, R. Privacy-Preserving Cloud Data Security: Integrating the Novel Opacus Encryption and Blockchain Key Management. KSII Trans. Internet Inf. Syst. 2023, 17, 3182–3203. [Google Scholar]
- Hastig, G.M.; Sodhi, M.S. Blockchain for Supply Chain Traceability: Business Requirements and Critical Success Factors. Prod. Oper. Manag. 2020, 29, 935–954. [Google Scholar] [CrossRef]
- Su, X.; Liu, Y.; Choi, C. A Blockchain-Based P2P Transaction Method and Sensitive Data Encoding for E-Commerce Transactions. IEEE Consum. Electron. Mag. 2020, 9, 56–66. [Google Scholar] [CrossRef]
- Hellani, H.; Sliman, L.; Samhat, A.E.; Exposito, E. On Blockchain Integration with Supply Chain: Overview on Data Transparency. Logistics 2021, 5, 46. [Google Scholar] [CrossRef]
- Kang, Y.; Shi, X.; Yue, X.; Zhang, W.; Liu, S.S. Enhancing Traceability in Wine Supply Chains through Blockchain: A Stackelberg Game-Theoretical Analysis. JTAER 2023, 18, 2142–2162. [Google Scholar] [CrossRef]
- Li, K.; Lee, J.-Y.; Gharehgozli, A. Blockchain in Food Supply Chains: A Literature Review and Synthesis Analysis of Platforms, Benefits and Challenges. Int. J. Prod. Res. 2023, 61, 3527–3546. [Google Scholar] [CrossRef]
- Vasanthraj; Kaur, A.; Potdar, V.; Agrawal, H. Industry 4.0 Adoption in Food Supply Chain to Improve Visibility and Operational Efficiency—A Content Analysis. IEEE Access 2023, 11, 73922–73958. [Google Scholar] [CrossRef]
- Taherdoost, H. Smart Contracts in Blockchain Technology: A Critical Review. Information 2023, 14, 117. [Google Scholar] [CrossRef]
- Liu, Z.; Li, Z. A Blockchain-Based Framework of Cross-Border e-Commerce Supply Chain. Int. J. Inf. Manag. 2019, 52, 102059. [Google Scholar] [CrossRef]
- Lönnfält, I.; Sandqvist, J. Blockchains, the New Fashion in Supply Chains?—The Compatibility of Blockchain Configurations in Supply Chain Management in the Fast Fashion Industry. Master’s Thesis, University of Gothenburg, Gothenburg, Sweden, 2018. [Google Scholar]
- Li, G.; Fan, Z.-P.; Wu, X.-Y. The Choice Strategy of Authentication Technology for Luxury E-Commerce Platforms in the Blockchain Era. IEEE Trans. Eng. Manage. 2023, 70, 1239–1252. [Google Scholar] [CrossRef]
- Kshetri, N. Can Blockchain Strengthen the Internet of Things? IT Prof. 2017, 19, 68–72. [Google Scholar] [CrossRef]
- Muggulla, N.C. Potential Application of Blockchains in Fashion/Apparel Supply Chains. Master’s Thesis, National College of Ireland, Dublin, Ireland, 2022. [Google Scholar]
- Panda, S.; Jena, A.; Swain, S.; Satapathy, S. Blockchain Technology: Applications and Challenges; Springer: Berlin/Heidelberg, Germany, 2021; ISBN 978-3-030-69395-4. [Google Scholar]
- Wang, Y.; Lin, J.; Choi, T.-M. Gray Market and Counterfeiting in Supply Chains: A Review of the Operations Literature and Implications to Luxury Industries. Transp. Res. Part E Logist. Transp. Rev. 2020, 133, 101823. [Google Scholar] [CrossRef]
- Tokkozhina, U.; Martins, A.; Ferreira, J. Use of Blockchain Technology to Manage the Supply Chains: Comparison of Perspectives between Technology Providers and Early Industry Adopters. J. Theor. Appl. Electron. Commer. Res. 2022, 17, 1616–1632. [Google Scholar] [CrossRef]
- de Vass, T.; Shee, H.; Miah, S. IoT in Supply Chain Management: Opportunities and Challenges for Businesses in Early Industry 4.0 Context. Oper. Supply Chain Manag. Int. J. 2021, 14, 148–161. [Google Scholar] [CrossRef]
- Charles, V.; Emrouznejad, A.; Gherman, T. A Critical Analysis of the Integration of Blockchain and Artificial Intelligence for Supply Chain. Ann Oper Res 2023, 327, 7–47. [Google Scholar] [CrossRef]
- Puica, E. Improving Supply Chain Management by Integrating RFID with IoT Shared Database: Proposing a System Architecture. In IFIP Advances in Information and Communication Technology; Springer Nature: Cham, Switzerland, 2023. [Google Scholar] [CrossRef]
- Makhdoom, I.; Zhou, I.; Abolhasan, M.; Lipman, J.; Ni, W. PrivySharing: A Blockchain-Based Framework for Privacy-Preserving and Secure Data Sharing in Smart Cities. Comput. Secur. 2020, 88, 101653. [Google Scholar] [CrossRef]
- Venkatesh, V.; Thong, J.; Xu, X. Consumer Acceptance and Use of Information Technology: Extending the Unified Theory of Acceptance and Use of Technology. MIS Q. 2012, 36, 157–178. [Google Scholar] [CrossRef]
- Kumar, J.A.; Bervell, B. Google Classroom for Mobile Learning in Higher Education: Modelling the Initial Perceptions of Students. Educ. Inf. Technol. 2019, 24, 1793–1817. [Google Scholar] [CrossRef]
- Tamilmani, K.; Rana, N.P.; Wamba, S.F.; Dwivedi, R. The Extended Unified Theory of Acceptance and Use of Technology (UTAUT2): A Systematic Literature Review and Theory Evaluation. Int. J. Inf. Manag. 2021, 57, 102269. [Google Scholar] [CrossRef]
- Blut, M.; Chong, A.; Tsigna, Z.; Venkatesh, V. Meta-Analysis of the Unified Theory of Acceptance and Use of Technology (UTAUT): Challenging Its Validity and Charting a Research Agenda in the Red Ocean. J. Assoc. Inf. Syst. 2022, 23, 13–95. [Google Scholar] [CrossRef]
- Limayem, M.; Hirt, S.G.; Cheung, C.M. How Habit Limits the Predictive Power of Intention: The Case of Information Systems Continuance. MIS Q. 2007, 31, 705. [Google Scholar] [CrossRef]
- Wong, S.; Yeung, J.-K.-W.; Lau, Y.; Kawasaki, T.; Kwong, R. A Critical Literature Review on Blockchain Technology Adoption in Supply Chains—Consensus. Available online: https://consensus.app/papers/a-critical-literature-review-on-blockchain-technology-wong-yeung/9b0b978c098f53cda09c6c5194ee46b7/ (accessed on 19 March 2025).
- Cabrera-Sánchez, J.-P.; Villarejo-Ramos, Á.F.; Liébana-Cabanillas, F.; Shaikh, A.A. Identifying Relevant Segments of AI Applications Adopters—Expanding the UTAUT2’s Variables. Telemat. Inform. 2021, 58, 101529. [Google Scholar] [CrossRef]
- Tamilmani, K.; Rana, N.P.; Dwivedi, Y.K. Use of ‘Habit’ Is Not a Habit in Understanding Individual Technology Adoption: A Review of UTAUT2 Based Empirical Studies. In Proceedings of the Smart Working, Living and Organising; Elbanna, A., Dwivedi, Y.K., Bunker, D., Wastell, D., Eds.; Springer International Publishing: Cham, Switzerland, 2019; pp. 277–294. [Google Scholar]
- Raman, A.; Don, Y. Preservice Teachers’ Acceptance of Learning Management Software: An Application of the UTAUT2 Model. Int. Educ. Stud. 2013, 6, 157–164. [Google Scholar] [CrossRef]
- Thangavel, P.; Pathak, P.; Chandra, B. Millennials and Generation Z: A Generational Cohort Analysis of Indian Consumers. Benchmarking Int. J. 2021, 28, 2157–2177. [Google Scholar] [CrossRef]
- Twenge, J. Generations: The Real Differences between Gen Z, Millennials, Gen X, Boomers, and Silents—And What They Mean for America’s Future; ResearchGate: Berlin, Germany, 2023. [Google Scholar] [CrossRef]
- Saberi, S.; Kouhizadeh, M.; Sarkis, J.; Shen, L. Blockchain Technology and Its Relationships to Sustainable Supply Chain Management. Int. J. Prod. Res. 2019, 57, 2117–2135. [Google Scholar] [CrossRef]
- Francisco, K.; Swanson, D. The Supply Chain Has No Clothes: Technology Adoption of Blockchain for Supply Chain Transparency. Logistics 2018, 2, 2. [Google Scholar] [CrossRef]
- Wong, E.; Ting, H.; Atanda, A. Enhancing Supply Chain Traceability through Blockchain and IoT Integration: A Comprehensive Review. Green Intell. Syst. Appl. 2024, 4, 11–28. [Google Scholar] [CrossRef]
- Hughes, L.; Dwivedi, Y.K.; Misra, S.K.; Rana, N.P.; Raghavan, V.; Akella, V. Blockchain Research, Practice and Policy: Applications, Benefits, Limitations, Emerging Research Themes and Research Agenda. Int. J. Inf. Manag. 2019, 49, 114–129. [Google Scholar] [CrossRef]
- Pournader, M.; Shi, Y.; Seuring, S.; Koh, S.C.L. Blockchain Applications in Supply Chains, Transport and Logistics: A Systematic Review of the Literature. Int. J. Prod. Res. 2020, 58, 2063–2081. [Google Scholar] [CrossRef]
- Jayasuriya, D.; Sims, A. From the Abacus to Enterprise Resource Planning: Is Blockchain the Next Big Accounting Tool? Account. Audit. Account. J. 2023, 36, 24–62. [Google Scholar] [CrossRef]
- Gupta, S.; Kushwaha, P.S. Exploring the Critical Drivers of Blockchain Technology Adoption in Indian Industries Using the Best-Worst Method. Int. J. Product. Perform. Manag. 2025, 74, 1267–1296. [Google Scholar] [CrossRef]



| Stakeholder | Role | Activities/ Processes | Documents Exchanged | Value to the Model |
|---|---|---|---|---|
| Fashion Designer/ Company | Creator of designs | Recording supplier info Defining raw materials Specifying construction and modeling instructions | Design documents Material specifications and construction Modeling instructions | Ensure design integrity and quality consistency |
| Supplier | Provider of raw materials and packaging | Recording raw material data Engaging with quality testing agencies Selling materials to manufacturers | Raw material specifications Quality certificates | Supply of verified and quality-controlled materials and packaging |
| Manufacturer | Producer of clothing | Collecting design and material info Procuring raw materials Recording manufacturing and quality data | Manufacturing reports Quality test results Quantities, delivery timelines, and other logistics details | Ensure proper production adhering to design and quality |
| Quality Testing Agencies | Quality assurance | Testing product and raw material quality Reporting results | Quality test reports Conditions of the testing process Testing methodologies | Maintain product and material quality standards |
| Distributor | Manager of distribution process | Recording warehouse data Monitoring product storage and transport | Warehouse records Transport logs Temperature levels | Ensure timely and safe delivery of products |
| Retailer | Manager of product sale | Recording new arrivals Maintaining stock status Managing product presentation | Inventory records Procurement orders Terms and conditions of the transactions | Provide access to end consumers and manage inventory |
| Customer | End consumer | Engaging via e-commerce Tracking orders Communicating with supply chain stakeholders Making transactions using debit cards or digital wallets | Purchase orders Payment receipts Feedback | Drives demand and provides feedback for continuous improvement |
| Variable | Value | Frequency | Percentage (%) | |
|---|---|---|---|---|
| Demographic Characteristics | Age | Gen Z (under 20) | 15 | 6.2% |
| Gen Z (from 20 to 25) | 134 | 55.6% | ||
| Millennials (from 25 to 35) | 36 | 14.9% | ||
| Gen X (over 35) | 56 | 23.2% | ||
| Gender | Male | 89 | 36.9% | |
| Female | 152 | 63.1% | ||
| Status | Student (High School) | 3 | 1.2% | |
| Student (University) | 135 | 56% | ||
| Employed | 91 | 37.8% | ||
| Unemployed | 7 | 2.9% | ||
| Retired | 5 | 2.1% | ||
| Education | Primary Education | 0 | 0% | |
| High School Education | 83 | 34.4% | ||
| College/University | 116 | 48.1% | ||
| Postgraduate Studies | 42 | 17.4% |
| Indicators | Cronbach’s Alpha | Composite Reliability (rho_a) | Composite Reliability (rho_c) | Average Variance Extracted (AVE) | |
|---|---|---|---|---|---|
| Expected behavior | EB1, EB2, EB3, EB4 | 0.850 | 0.857 | 0.899 | 0.692 |
| Facilitating conditions | FC1, FC2, FC3 | 0.791 | 0.849 | 0.874 | 0.698 |
| Perceived efficiency | PE1, PE2 | 0.722 | 0.729 | 0.878 | 0.782 |
| Perceived risk | PR2, PR3 | 0.792 | 0.792 | 0.906 | 0.828 |
| Price value | PV1, PV4 | 0.594 | 0.612 | 0.830 | 0.709 |
| Expected Behavior | Expected Effort | Facilitating Conditions | Habits | Perceived Efficiency | Perceived Risk | Price Value | Social Influence | Trust | |
|---|---|---|---|---|---|---|---|---|---|
| EB1 | 0.837 | 0.588 | 0.266 | 0.235 | 0.699 | 0.224 | 0.457 | 0.618 | 0.347 |
| EB2 | 0.752 | 0.526 | 0.191 | 0.115 | 0.605 | 0.180 | 0.346 | 0.452 | 0.179 |
| EB3 | 0.860 | 0.445 | 0.412 | 0.221 | 0.653 | 0.282 | 0.488 | 0.701 | 0.216 |
| EB4 | 0.873 | 0.515 | 0.410 | 0.226 | 0.635 | 0.304 | 0.432 | 0.686 | 0.279 |
| EE2 | 0.622 | 1.000 | 0.357 | 0.240 | 0.534 | 0.315 | 0.445 | 0.474 | 0.237 |
| FC1 | 0.274 | 0.288 | 0.805 | 0.311 | 0.211 | 0.248 | 0.291 | 0.216 | 0.263 |
| FC2 | 0.253 | 0.243 | 0.819 | 0.333 | 0.147 | 0.285 | 0.342 | 0.224 | 0.206 |
| FC3 | 0.411 | 0.345 | 0.881 | 0.403 | 0.315 | 0.296 | 0.474 | 0.363 | 0.299 |
| HT3 | 0.244 | 0.240 | 0.424 | 1.000 | 0.128 | 0.187 | 0.341 | 0.201 | 0.206 |
| PE1 | 0.646 | 0.458 | 0.193 | 0.149 | 0.869 | 0.246 | 0.391 | 0.593 | 0.193 |
| PE2 | 0.729 | 0.486 | 0.303 | 0.081 | 0.899 | 0.152 | 0.433 | 0.727 | 0.220 |
| PR2 | 0.270 | 0.307 | 0.303 | 0.173 | 0.205 | 0.907 | 0.352 | 0.179 | 0.132 |
| PR3 | 0.276 | 0.266 | 0.300 | 0.168 | 0.198 | 0.912 | 0.298 | 0.206 | 0.158 |
| PV1 | 0.390 | 0.413 | 0.456 | 0.340 | 0.285 | 0.286 | 0.805 | 0.321 | 0.299 |
| PV4 | 0.482 | 0.347 | 0.330 | 0.247 | 0.483 | 0.314 | 0.878 | 0.351 | 0.154 |
| SI2 | 0.745 | 0.474 | 0.336 | 0.201 | 0.750 | 0.212 | 0.399 | 1.000 | 0.300 |
| TR3 | 0.311 | 0.237 | 0.313 | 0.206 | 0.234 | 0.160 | 0.259 | 0.300 | 1.000 |
| Expected Behavior | Expected Effort | Facilitating Conditions | Habits | Perceived Efficiency | Perceived Risk | Price Value | Social Influence | Trust | |
|---|---|---|---|---|---|---|---|---|---|
| Expected behavior | 0.832 | ||||||||
| Expected effort | 0.622 | 1.000 | |||||||
| Facilitating conditions | 0.390 | 0.357 | 0.836 | ||||||
| Habits | 0.244 | 0.240 | 0.424 | 1.000 | |||||
| Perceived efficiency | 0.780 | 0.534 | 0.284 | 0.128 | 0.884 | ||||
| Perceived risk | 0.300 | 0.315 | 0.331 | 0.187 | 0.222 | 0.910 | |||
| Price value | 0.521 | 0.445 | 0.457 | 0.341 | 0.467 | 0.357 | 0.842 | ||
| Social influence | 0.745 | 0.474 | 0.336 | 0.201 | 0.750 | 0.212 | 0.399 | 1.000 | |
| Trust | 0.311 | 0.237 | 0.313 | 0.206 | 0.234 | 0.160 | 0.259 | 0.300 | 1.000 |
| VIF | |
|---|---|
| Expected effort | 1.604 |
| Facilitating conditions | 1.554 |
| Habits | 1.290 |
| Perceived efficiency | 2.700 |
| Perceived risk | 1.224 |
| Price value | 1.661 |
| Social influence | 2.461 |
| Trust | 1.178 |
| Original Sample (O) | Sample Mean (M) | Standard Deviation (STDEV) | T Statistics (|O/STDEV|) | p Values | |
|---|---|---|---|---|---|
| Expected effort → Expected behavior | 0.200 | 0.199 | 0.047 | 4.239 | 0.000 |
| Facilitating conditions → Expected behavior | 0.035 | 0.037 | 0.040 | 0.855 | 0.393 |
| Habits → Expected behavior | 0.029 | 0.027 | 0.043 | 0.670 | 0.503 |
| Perceived efficiency → Expected behavior | 0.383 | 0.379 | 0.074 | 5.195 | 0.000 |
| Perceived risk → Expected behavior | 0.036 | 0.037 | 0.035 | 1.041 | 0.298 |
| Price value → Expected behavior | 0.088 | 0.091 | 0.051 | 1.729 | 0.084 |
| Social influence → Expected behavior | 0.289 | 0.292 | 0.062 | 4.649 | 0.000 |
| Trust → Expected behavior | 0.042 | 0.043 | 0.040 | 1.035 | 0.301 |
| Existing Model | Focus | How the Proposed Model Differs |
|---|---|---|
| VeChain-Based Fashion Authentication [10] | Use RFID and NFC chips linked to blockchain to track product authenticity. | The proposed model goes beyond physical tracking by incorporating consumer engagement, e-commerce integration, and an end-to-end supply chain approach. |
| Everledger Fashion Lifecycle Tracking [71] | Focus is on high-end luxury product lifecycle tracking using blockchain. | The proposed model extends beyond luxury brands and includes fast fashion and ethical production tracking, making it more versatile. |
| IoT–Blockchain Integration for Fashion [21] | Use IoT sensors to log real-time product conditions (temperature, handling). | This model focuses on physical conditions, whereas the proposed model enhances supply chain transparency, smart contracts, and consumer trust mechanisms. |
| Blockchain for Sustainable Fashion Supply Chains [12] | Evaluate blockchain’s role in ensuring ethical sourcing and sustainability. | While sustainability is a feature of the proposed model, it integrates broader adoption factors like smart contracts, e-commerce, and user acceptance. |
| Key Theme | Findings from This Study | How this Extends or Differs from Existing Studies | Implications |
|---|---|---|---|
| Consumer trust and blockchain adoption | Consumer trust is a major driver of blockchain adoption in fashion retail. | Existing studies focus primarily on technical barriers to blockchain adoption [11]. Our study expands this by highlighting behavioral trust as a crucial factor. | Brands should promote trust-building mechanisms, such as certified blockchain product verification and transparent data-sharing with consumers. |
| Technology acceptance and usability | Effort expectancy and perceived usefulness are key factors influencing adoption. | Prior research on blockchain adoption assumes functional efficiency is enough [27], but our findings suggest ease of use is equally critical for consumer engagement. | Blockchain applications in fashion should be user-friendly, reducing complexity in authentication and product tracking interfaces. |
| Consumer awareness and adoption barriers | Consumer awareness and perceived relevance of blockchain in fashion retail remain low. | Unlike studies assuming blockchain’s benefits are self-evident to consumers [32], our study shows that education gaps significantly hinder adoption. | Fashion brands need awareness campaigns to educate consumers on blockchain’s practical value, such as sustainability tracking and counterfeit prevention. |
| Proposed adoption model contribution | The study introduces an extended UTAUT2-based model, incorporating trust and perceived relevance for blockchain adoption in fashion. | Existing blockchain adoption models do not fully consider trust as a primary consumer concern [28]. Our model provides a more holistic framework. | Future research should test and refine this model in different fashion market segments, ensuring applicability across diverse consumer bases. |
| Brand strategy and market integration | Brands should position blockchain as a trust-enabling tool rather than just a supply chain innovation. | Prior studies emphasize blockchain’s efficiency and fraud prevention, but our findings show that consumers value ethical sourcing and transparency more [29]. | Blockchain should be framed as a means to strengthen brand integrity, rather than just a technical solution. |
| Regulatory and industry collaboration | Strategic collaborations with retailers and regulators can accelerate blockchain adoption. | While blockchain offers decentralization, regulatory clarity and partnerships are needed to encourage adoption [28]. | Fashion brands should collaborate with governing bodies and industry coalitions to establish blockchain authentication standards. |
Disclaimer/Publisher’s Note: The statements, opinions and data contained in all publications are solely those of the individual author(s) and contributor(s) and not of MDPI and/or the editor(s). MDPI and/or the editor(s) disclaim responsibility for any injury to people or property resulting from any ideas, methods, instructions or products referred to in the content. |
© 2025 by the authors. Licensee MDPI, Basel, Switzerland. This article is an open access article distributed under the terms and conditions of the Creative Commons Attribution (CC BY) license (https://creativecommons.org/licenses/by/4.0/).
Share and Cite
Sovtić, D.; Trpkov, A.; Radenković, M.; Popović, S.; Labus, A. Examining Readiness to Buy Fashion Products Authenticated with Blockchain. J. Theor. Appl. Electron. Commer. Res. 2025, 20, 119. https://doi.org/10.3390/jtaer20020119
Sovtić D, Trpkov A, Radenković M, Popović S, Labus A. Examining Readiness to Buy Fashion Products Authenticated with Blockchain. Journal of Theoretical and Applied Electronic Commerce Research. 2025; 20(2):119. https://doi.org/10.3390/jtaer20020119
Chicago/Turabian StyleSovtić, Danica, Aleksandra Trpkov, Miloš Radenković, Snežana Popović, and Aleksandra Labus. 2025. "Examining Readiness to Buy Fashion Products Authenticated with Blockchain" Journal of Theoretical and Applied Electronic Commerce Research 20, no. 2: 119. https://doi.org/10.3390/jtaer20020119
APA StyleSovtić, D., Trpkov, A., Radenković, M., Popović, S., & Labus, A. (2025). Examining Readiness to Buy Fashion Products Authenticated with Blockchain. Journal of Theoretical and Applied Electronic Commerce Research, 20(2), 119. https://doi.org/10.3390/jtaer20020119

