Next Article in Journal
Factors Influencing User Favorability of Government Chatbots on Digital Government Interaction Platforms across Different Scenarios
Previous Article in Journal
Order Distribution and Routing Optimization for Takeout Delivery under Drone–Rider Joint Delivery Mode
 
 
Font Type:
Arial Georgia Verdana
Font Size:
Aa Aa Aa
Line Spacing:
Column Width:
Background:
Article

The Use of Digital Channels in Omni-Channel Retail—An Empirical Study

by
Iulia Diana Nagy
1,
Dan-Cristian Dabija
1,*,
Romana Emilia Cramarenco
2 and
Monica Ioana Burcă-Voicu
2
1
Department of Marketing, Babeș-Bolyai University Cluj-Napoca, 400591 Cluj-Napoca, Romania
2
Department of European Studies and Governance, Babeș-Bolyai University Cluj-Napoca, 400001 Cluj-Napoca, Romania
*
Author to whom correspondence should be addressed.
J. Theor. Appl. Electron. Commer. Res. 2024, 19(2), 797-817; https://doi.org/10.3390/jtaer19020042
Submission received: 16 January 2024 / Revised: 17 March 2024 / Accepted: 1 April 2024 / Published: 4 April 2024

Abstract

This article aims to highlight the influencing factors on omni-channel consumer attitudes towards virtual shopping channels, providing the literature with a new conceptual model that studies the use of technology by omni-channel consumers. The research hypotheses were established based on the literature review, and a conceptual model was defined. Quantitative research was carried out on an emerging market through the survey technique to verify the relations between the investigated concepts. In total, 307 responses from Millennials and Generation Z members were analyzed using structural equations modeling in SmartPLS. The results show that both channel and consumer characteristics, alongside their media contexts, influence the attitude and willingness to access and use retail channels. To keep up with constantly changing consumer needs, companies are advised to continually analyze the target market and implement any necessary measures. The paper expands the studies investigating the behavior of technology users, enhancing the UTAUT2 model-based literature.

1. Introduction

Omni-channel retail is constantly developing in international markets. Humankind has witnessed the transition of companies from the physical to the virtual environment, offering a wide range of possibilities and benefits, such as streamlining communication and organization and increasing productivity and profitability [1]. The literature tackles omni-channel retail to explain and understand the relationships that are established between stakeholders [2,3,4,5,6]. Omni-channel retail was first identified by Rigby [7], while subsequent papers broadened and complemented his ideas. Omni-channel retail is defined as the effective management of multiple communication channels with consumers aimed at providing a superior consumer experience and optimizing company performance [1,8,9].
Experiential marketing in the context of omni-channel retail is a topical theme in the literature [3,6,9]. Implementing effective strategies creates appropriate experiences for the target audience, encouraging them to return, thus influencing their loyalty and fidelity [10,11]. Attracting new consumers and creating mutually beneficial relationships are advantages offered to the omni-channel retailer [12].
Customer receptivity is key to creating stable connections between consumers and retail companies. To be successful, omni-channel strategies should be adapted to the target audience and should be suitable for the clients they are addressing [13,14]. In this respect, the target audience’s characteristics must be known, depending mainly on the generation to which they belong [15]. The ideal experience is perceived differently by each generation of consumers, who have distinct expectations from retail companies. The Generational Theory states that age influences consumer behavior [16]. It is relevant in the context of omni-channel retail because each of the five generations—Baby Boomers, Generation X, Millennials or Generation Y, Generation Z, and Generation Alpha—are different consumer segments that need to be addressed separately [15,17,18].
The omni-channel market in Romania has significant potential due to the high level of broadband connectivity of the country, which has surpassed countries such as Bulgaria, Turkey, and Italy, reaching 78% of the population (over 15 million inhabitants) in 2022 [19]. Companies have developed multiple electronic shopping channels in this context, thus implementing omni-channel retail that interests consumers [20]. The literature [18,21] presents few studies on this subject, the lack of which this research aims to cover. Thus, the purpose of the article is to identify and integrate into a conceptual model the factors that influenced consumers’ use of omni-channel retail technology during the COVID-19 pandemic: channel synchronization, omni-channel behavior, consumer effort, social influence, channel performance, omni-channel experience, hedonic motivation, and purchasing habits. To fulfill this research purpose, quantitative, online empirical research was implemented among Romanian consumers. The collected data were subsequently systematized and analyzed using SmartPLS software version 4.0 [22]. modeling, highlighting consumer attitudes towards omni-channel retailers and the distribution channels used to reach customers.
This article contributes in terms of adding value to the literature through the conceptual model outlined and an extension of the studies focusing on Generational Theory and the UTAUT2 model. Moreover, the insights on Eastern European omni-channel consumers and the perspective of an emerging market should be considered relevant to the existing knowledge on developed omni-channel markets. The continuous transformational behaviors among different generations of consumers might continue to intrigue researchers in the field for years to come.
From a theoretical perspective, this paper extends the studies focusing on both the Generational Theory and the Technology Acceptance Model, as omni-channel retail depends on the existence and use of technology in sales management. Among the theories studying the behavior of technology users, the UTAUT2 model [23] accurately captures the intention of using the technology and can be applied to various fields. According to literature [23], the expectation of performance, effort, social influence, facilitating conditions, hedonic motivations, the value–price ratio, and consumer habits are the most relevant factors influencing the behavior of tech consumers.
The article is structured as follows: Section 1 includes the theoretical framework and literature review, followed by the research hypotheses and conceptual model presentation. The second section contains the research methodology, including all the information on the quantitative research carried out, followed by the third section which presents the results, and the discussion in Section 4. The conclusion covers the theoretical and managerial implications of the investigation, along with the limitations and research perspectives.

2. Literature Review

2.1. Theoretical Framework

Generational Theory emphasizes that each generation of consumers exhibits similar characteristics, attitudes, preferences, and behaviors, marked by the events witnessed over time. The members of a generation share common values that dictate their behavior, lifestyle, and thinking. That is why it is imperative that marketers approach each generation of consumers differently [15,24]. Omni-channel retail strategies are mainly addressed at Generations Y and Z as they possess the knowledge, skills, resources, and willingness to accept and use electronic means of acquisition [15,25,26]. Previous generations, on the other hand, show reluctance and lack of knowledge concerning the use of technology [9,15].
Theories and models studying technology acceptance behavior aim to provide research possibilities and contribute to companies’ improved efficiency (Table 1). This research aims to create a new conceptual model designed to analyze the behavior of individuals toward the development of technology based on the factors that influence them.
The behavior of technology users has been studied since 1962 when the Diffusion of Innovation model (DOI) was developed, which stated that consumer willingness to use a particular technology goes through several phases: understanding, persuasion, decision, implementation, and confirmation that it is indeed a correct and appropriate decision. Reasoned Action Theory (TRA) is one of the most popular theories in this field, claiming that the intention to use is influenced by people’s attitudes and subjective norms. Ajzen’s Theory of Planned Behavior [28] introduced the perception of behavioral control and refers to the degree to which a person can control their behavior. Davis [29] developed the Technology Acceptance Theory (TAM), arguing that perceived utility and ease of use influence consumers’ attitudes and intentions to use. Davis and Venkatesh [30] later extended this model, adding subjective norm, image, job relevance, output quality, and result demonstrability as factors influencing perceived usefulness.
The Unified Theory of Acceptance and Use of Technology 1 (UTAUT1) aims to expand previous theories by presenting six variables that determine the intention to use and influence the behavior of technology users. Performance, effort, and social influence impact the behavioral intention to use, which, together with the facilitating conditions, further impacts usage behavior. UTAUT1 was subsequently modified by the authors of the UTAUT2 model [23] to extend and capture more accurately the intention of technology use, aiming to deepen the study of consumer behavior regarding technological innovations and their willingness to use them. The UTAUT2 model enjoyed a booming success in the literature, proving its effectiveness in various fields, including health [31], human resources [32], e-commerce [33], customer relationship management [34], etc.
One of the earliest and most popular theories in the specialized literature for the study of technology use is the Theory of Acceptance Model (TAM). The goal of Fred Davis’s TAM [29] was to elucidate how employees either embrace or reject technology. The author’s goal was to identify the variables influencing acceptance by demographics and to explain the behavior of PC users [27]. TAM is built on two factors that affect how employees behave: the first is perceived usefulness, which measures how much employees value a technology’s ability to increase their personal productivity and efficiency, which in turn helps them reach their goals. The way in which people perceive ease of use is reflected in the perceived ease of usage. People are more likely to adopt a technology when they perceive it to be user-friendly. The model’s developers believed that these two factors are the most crucial in predicting a person’s inclination to adopt technology. In other words, if someone thinks a technical tool is helpful and simple to use, they will have a positive attitude towards it [29]. TAM can be used in a variety of domains to explore the use of technology in different contexts. These have a great positive impact on testing hypotheses relating to technology users’ behavior. Among the domains using TAM1, we highlight e-commerce [35], online education [36], tele-medicine [37], IT [38], etc.
Through its application, the model was altered to create the extended technology acceptance model (TAM2) [27], which provides a more intricate and in-depth analysis of the variables affecting how technology is used in businesses. Initiated by Davis and Venkatesh [30], the model is based on nine main components. Perceived usefulness is the common component encountered in both models, referring to how a technological mean is perceived by individuals as being useful for solving tasks and achieving objectives. Ease of usage refers to the degree to which individuals consider a technology easy to use and are drawn to use it to solve job tasks. Applications of TAM2 have shown success in fields including education [39], health [6], and finance [40]. Even with the creation of new models serving similar functions, TAM 1 and TAM 2 continue to be employed in current studies as useful models [27].
The Unified Theory of Acceptance and Use of Technology (UTAUT) brings into discussion a theoretical background aiming to study the use of technology for the purpose of explaining consumer behavior based on technology usage. Developed by Venkatesh et al. [41], the model is based on previous theories such as the Theory of Rational Action, the Theory of Planned Action [42] and the Technology Acceptance Theory [29]. The model consists of six variables: performance expectancy, effort expectancy, social influence, facilitating conditions, behavioral intention, and actual use [41]. UTAUT1 is still being explored by researchers, being adopted in several domains, such as online education [43] and management of customer relations [44]. UTAUT was modified by the authors of the model, Venkatesh et al. [23], with a clear objective to expand and capture more precisely the intention of using technology and is more suitable in a variety of domains. The authors aimed to analyze more profoundly consumer behavior towards technological innovations and the willingness to use them. The validity of the model was supported by research carried out in two stages, among 1512 Internet users. Performance expectancy, effort expectancy, social influence, facilitating conditions, hedonist motivations, value–price ratio, and individual habits represent the seven factors influencing consumer behavior. Age, gender, and experience represent the moderating factors on facilitating conditions, hedonist motivations, value–price ratio, and habit [23,41].
The main differences between UTAUT1 and UTAUT2 consist of the variables added in the second model: Hedonic Motivation, Price Value, and Habit. The UTAUT2 model proved to be more successful compared to the previous one and is used in domains such as health [31], manufactyuring [45], human resources [32], commerce [33], and management of customer relations [34].

2.2. Research Hypothesis and Conceptual Model Development

Retail everywhere was strongly affected by the COVID-19 pandemic that broke out in China at the end of 2019 and was officially recognized by the World Health Organization in 2020 [46]. It significantly changed how the retail market works, with companies accelerating the digital shift at the request of consumers scared by the effects of the new virus [1,47]. Striving to comply with preventive measures such as social distancing, wearing protective masks, and handwashing, consumers turned to the safest options for shopping by self-protective behavior [48]. Therefore, online shopping became a habit for consumers, who felt safe shopping at home and using electronic means of payment [49]. These trends increased the willingness of consumers to use digital shopping methods, making additional effort to use them. In this context, and in relation to the UTAUT2 model [33], we state the following hypothesis:
H1. 
The COVID-19 pandemic had a positive influence on the effort the consumer was willing to make in the use of technology.
Making purchases through electronic channels was the safest method during the COVID-19 pandemic, as they reduced physical interaction while allowing for effective and informed communication [50]. Tending to imitate the behavior of important people closest to them [23], consumers showed a proven interest in copying not only their purchasing habits, but also how they protected themselves from the new virus, feeling safe when imitating behavior that was considered appropriate [50]. Peer pressure in social contexts is linked to the Theory of Reasoned Action (TRA) and has received research attention in connection to human decision processing [51] and omni-channel retailing [52]. Thus, we deduce the following hypothesis:
H2. 
The COVID-19 pandemic had a positive impact on consumer social influence.
The entire retail market was forced to use digital channels due to the COVID-19 pandemic [46]. Retail companies invested significantly in adapting to the new situation, findings new ways of approaching customers, developing apps, and enhancing the consumer experience [50,53,54]. Shopping channels have been developed to replace physical stores, providing comprehensive information, and better still, more effective communication [47]. The following hypothesis is stated:
H3. 
The COVID-19 pandemic positively influenced the performance of retail channels.
Consumer behavior changed with the COVID-19 pandemic, with consumers preferring to use channels [55] where face-to-face interaction was minimal. Consumers also dropped physical channels in favor of digital methods, including making payments [56]. However, the COVID-19 pandemic also led to panic behavior among the population, which was also reflected in omni-channel retail. The fearmongering was fueled by government restrictions and information available online. By storing cherished products, individuals felt safe against an unknown virus whose consequences were unknown [57]. Thus, this hypothesis is stated:
H4. 
The COVID-19 pandemic exerted a positive influence on omni-channel consumer behavior.
For the experiences offered to consumers to be unique and superior, they need to be integrated, and channels need to synchronize perfectly [58], improving retail channel performance [9]. The satisfaction felt is thus enhanced, and consumer loyalty is positively impacted. When the information provided is integrated, the experience felt is unique, positively impacting the behavior of omni-channel consumers [6]. The uniqueness of organizational culture, prices, information, communication, and logistics is a key factor that generates favorable behavior and positively influences companies’ success [59]. It has been found that customers’ integrated omni-channel experiences mediate the perfectly coordinated system of omni-channel retail [60] and the relationship between channel collaboration and channel relationship performance [61]. High levels of synchronization and cooperation both offline and online can improve the trust experience for customers and boost business performance [62]. Customer loyalty is directly dependent on how well retailers can manage the different channels [63]. Thus, the following hypotheses are deduced:
H5. 
Channel synchronization has a positive influence on omni-channel consumer behavior.
H6. 
Channel synchronization has a positive influence on the performance of retail channels.
Consumers expect low effort when using a technology channel. We will thus examine the effects of in-store and out-of-store technologies on consumer perception that may result in purchase intention through an omni-channel system, in connection with the TAM [35] and UTAUT2 models [34]. The greater the effort, the higher their expectations for channel characteristics and lived experience [64]. An easy-to-use and user-friendly interface that presents accurate and consistent information creates a favorable, enjoyable experience, which affects how the channel is perceived [65]. Omni-channel consumers expect smart, friendly, easy-to-use automated electronic channels. If one of these features is missing, the experience becomes unpleasant and customer loyalty drops sharply [66]. Thus, the following hypotheses are stated:
H7. 
Consumer effort influences respective hedonic motivation.
H8. 
Consumer effort exerts a positive influence on omni-channel experience.
The social context of consumers significantly influences how they perceive the omni-channel experience. Social influence has hence been integrated into the TRA models [35,48]. The recommendations and opinions of peers in the social environment impact consumer decisions and the trust they have in omni-channel retailers [3,14]. Various comments, photos, and reviews they find online influence the perceptions of potential buyers [67] to such an extent that they tend to think that their lived experiences are similar to those they have heard or read about [68]. Social networking platforms are known to influence consumer behavior and foster purchase intention in omni-channel retail [69,70]. Social influence is largely responsible for consumers’ preference for omni-channel retail [71], favoring consumer behavior. Therefore, the following hypotheses are postulated:
H9. 
Social influence has a positive influence on the hedonic motivation of consumers.
H10. 
Social influence has a positive influence on the omni-channel experience of consumers.
Consumers often have expectations that affect their omni-channel behavior and perception of experience. The channels considered useful, effective, or pleasant contribute to the perception of a positive experience, with the hedonistic motivation increasing considerably [72]. Consumer behavior in the context of omni-channel retail depends on habits, knowledge, and perceived comfort in the use of channels, all of which affect the image they create about retail companies [73]. It has been consistently shown that performance expectancy is the most effective predictor of both purchase intention [74] and behavioral intention [75]. Omni-channel behavior and an integrated customer experience [76] improve the effectiveness and performance of channels [63,77]. Researchers have also focused on aspects relating to consumer experience (e.g., flow and perceived privacy risk) and customer loyalty that impact the service integration in omni-channel retailing, namely service consistency and service transparency [76]. We presume that:
H11. 
Omni-channel behavior has a positive influence on the hedonic motivation of consumers.
Hedonic motivation influences consumers’ perception of the image of retail channels, which implicitly leads to the expectation of a superior experience [73]. A positive image increases trust among consumers [78], making them more comfortable using shopping channels they trust. Low motivation drives consumers to avoid some retail channels, underestimating their usefulness, thus affecting their perception of the whole experience [73]. Hedonic motivations were included as a separate construct in the UTAUT2 model [34]. Omni-channel retail powered by technology can be viewed as a two-edged sword that affects customer experience and marketers’ success in both positive and negative ways [79]. Data show [80] that projected effort, channel performance, and retailer innovation affect consumers’ intentions to make purchases in omni-channel environments. Previous research [13] highlights that personal innovativeness, effort expectancy, and performance expectancy all have an impact on a consumer’s desire to make purchases in an omni-channel business. Habit, hedonic incentive, social influence, and perceived security do not influence omni-channel purchase intention. In an omni-channel setting, performance expectancy was discovered to be the third-best predictor of behavioral intention [13]. Therefore, the following hypothesis is stated:
H12. 
Hedonic motivation exerts a positive influence on omni-channel experience.
One of the main objectives of omni-channel retail is to effectively manage the channels used in such a way as to foster consumers’ purchasing habits and provide an integrated consumer experience [9]. Improving the performance of channels leads to the development of consumer preference [81], thus helping to generate purchasing habits and leading to higher satisfaction [1]. Therefore, we assume that:
H13. 
The performance of omni-channel retail influences consumers’ purchasing habits.
Personalizing experiences is the core of omni-channel strategies, as consumers expect to have experiences that suit them [82]. Analyzing consumer purchasing habits is the key to offering personalized offers that implicitly impact hedonic motivations. When a segment of consumers regularly uses a specific channel while feeling satisfied with the experience, the segment forms a positive image of the channel [3,67]. This approach was connected to the UTAUT2 model [83]. The following hypothesis is stated:
H14. 
Consumer purchasing habits influence consumer hedonic motivations.
The experience that omni-channels offer to consumers influences their perception of a retail company [84,85]. The use of retail channels involves the emotional involvement of consumers in addition to their proper use for certain pre-established purposes. Consumer habits are dynamic and influence their interests and expectations regarding felt experience [73]. Thus, the following hypothesis is postulated:
H15. 
Purchasing habits influence the omni-channel experience of consumers.
The conceptual model is presented in Figure 1.

3. Research Methodology

3.1. Research Context

The research was implemented in an emerging market, Romania, which is developing from the omni-channel retail perspective, with a high potential for future growth. Romania has experienced an impressive evolution of retail in general and omni-channel retail in particular, facilitated by the recent COVID-19 pandemic that caused consumers to migrate from physical stores to online stores to protect themselves against the new virus [86]. Compared to developed countries with a rich retail tradition, modern forms of commerce appeared relatively late, and are pinpointed to 2000 [87]. However, online sales have seen spectacular growth in recent years, with Romania estimated to have shown the highest growth of this sector in the EU [88]. This trend is expected to continue in the future. The omni-channel market in Romania has increased development potential compared to many other European countries and beyond due to its fast broadband internet speed, which ranks the country in 11th place worldwide [89], ahead of some highly developed states.

3.2. Research Design

This article aims to analyze the factors influencing consumers’ use of shopping channels in omni-channel retail. To achieve this goal, a quantitative study was conducted among 307 respondents. The research tool used was the questionnaire, as it is the most effective method to provide relevant, consistent, and appropriate information for such an analysis, and can be applied to many people [90]. Initially, the authors pursued quota sampling according to age and gender (the quotas were determined based on the last available version of the Romanian Statistical Annuary). As it was rather difficult to approach and gather responses from a face-to-face survey, the authors implemented an online approach with the help of Google Forms. The research was carried out between January and March 2023. The questionnaire included several filter questions: only respondents who had made both online and offline acquisitions from a retailer over the last 12 months were kept in the final sample. Another filter question concerned the use of an app of their preferred retailer. In this way, it was ensured that only those consumers who had a good or recent experience with a retail store were retained in the final sample. From a total of more than 800 consumers who began the survey, only 307 were kept, as other respondents were either excluded based on the filter questions, or they had not answered all the questions. To be retained in the final sample, respondents had to belong to either Generation Z or Generation Y (Millennials).
The analyzed population had an average age of 25 years and 3 months. The sample comprised 68.1% females and 31.6% males (Table 2). All participants had at least completed high school studies, of whom 65.1% had completed their undergraduate studies and 7.2% had their postgraduate studies. As for their background, 82.7% of respondents came from urban areas and 16.9% from rural areas in Romania. Romanians who fell into all income categories were proven to be users of omni-channel commerce and came from a variety of job landscapes, where the majority were employed full-time (49.5%) with an income between RON 1400 (EUR 281) and RON 3500 (EUR 704), namely 46.3%.
The questionnaire was based on the conceptual model, depicted in Figure 1. Respondents had to assess on a five-point Likert scale their agreement towards the statements presented in Table 3. All concepts and scales were extracted from the literature [41,91,92,93] and adapted to the research topic. The reliability and validity of the constructs were analyzed using the Cronbach Alpha coefficient (Table 3). This test is used to establish the confidence level of a construct, using its component items to analyze it. To be considered valid, the value of the coefficients of the constructs must exceed 0.7 [94]. The constructs exceed the value of 0.7 for Cronbach Alpha coefficients and trust level, which means that they are valid, and the items are well chosen to obtain relevant and conclusive results; the items can therefore be used in this study.
The discriminant validity of the constructs was tested with the help of the Fornell–Larcker and the Hetertrait–Monotrait criterion, presented in Table 4 [95].
The condition imposed by the Fornell–Larcker technique is that the square root of the average variance extracted by a construct must be greater than the correlation between it and any other construct, and the values below the diagonal are lower than the diagonal values [97]. For the Hetertrait–Monotrait criterion, the values must be under 0.9. In such a case, the literature [96] considers the concepts to be not similar. As the discriminant validity has been established, the model is valid.
Next, the level of collinearity was measured, and an analysis found that all variance inflation factor (VIF) values are below the recommended threshold of 3.3, the highest value being 3269 for the item IS2 [98].
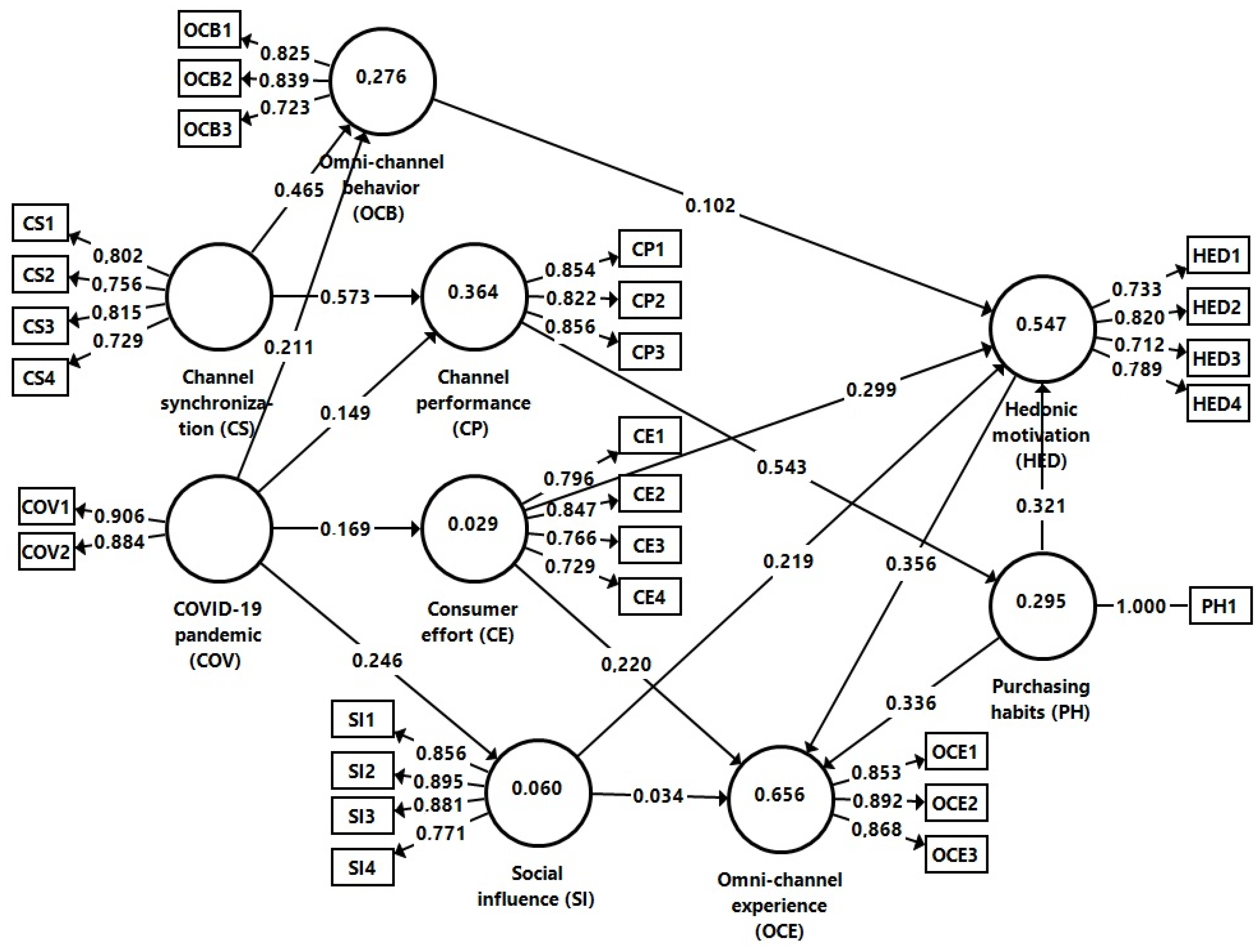
The conceptual model developed (Figure 1) and verified with the help of modeling analyses using the Smart PLS software [22] contains identified factors and subsequently established relations. This check has the utility of mitigating the risk of possible measurement errors [95]. The correctness of the model is supported by the SRMR value of 0.074, a value below the threshold of 0.08. R-square values recorded indicate that consumer effort [CE], social influence [SI], omni-channel behavior [OCB], and purchasing habits [PH] account for 54.7% of the construct variance ‘hedonic motivation’ [HED]. Channel performance [CP] explains 29.4% of the construct variance ‘purchasing habits’ [PH]. Consumer effort, hedonic motivation, and purchasing habits account for 65.6% of the construct variance ‘omni-channel experience’ [OCE]. The COVID-19 virus [COVID] and channel synchronization [CS] account for 27.6% of the construct variance ‘omni-channel behavior’. The VIF values for the inner model were also tested. The highest VIF value of 2.168 < 3.3 between HED and OCE pinpoints that there is no problem of multicollinearity between the constructs [99]. These results confirm the correctness of the conceptual model.

4. Results

The hypotheses were analyzed using link coefficients, standard deviation, and T and p test values (Table 5, Figure 2).
H1 supports the existence of a positive influence between the COVID-19 virus and consumer effort. The values obtained (β: 0.169; T: 2.794; p = 0.005) indicate this influence, thus confirming the first hypothesis. H2 refers to the impact of the COVID-19 virus on social influence, an idea confirmed by the values obtained from the analysis (β: 0.246; T: 3.906; p = 0.000). H3 discusses the influence of the COVID-19 virus on channel performance. The obtained values (β: 0.149; T: 3.019; p = 0.003) confirm the established hypothesis. H4 emphasizes the influence of the COVID-19 virus on the omni-channel behavior of consumers. This hypothesis is confirmed by the values obtained from the analysis (β: 0.211; T: 3.980; p = 0.000). H5 is also confirmed, proving an influence on omni-channel behavior due to shopping channel synchronization (β: 0.465; T: 8.678; p = 0.000). In the case of H6, a positive influence between channel synchronization and channel performance can be pinpointed (see Figure 2). The results confirm the hypothesis (β: 0.573; T: 12.047; p = 0.000).
H7 presumes that the consumer effort exerts a positive influence on consumers’ hedonic motivation. The analysis confirms the hypothesis (β: 0.299; T: 4.059; p = 0.000). H8 argues that consumer effort influences the omni-channel experience. This hypothesis is confirmed (β: 0.220; T: 3.259 p = 0.000). H9 assumes that social influence positively influences the hedonic motivation of consumers, which is confirmed by the analysis (β: 0.219; T: 4.410; p = 0.000). H10 refers to the influence exerted by the social influence on consumers’ omni-channel experience. The results show that the relation is not significant (β: 0.034; T: 0.923; p = 0.923); thus, the hypothesis is rejected. H11 presumes the positive influence between omni-channel behavior and hedonic motivation; this hypothesis is confirmed (β: 0.102; T: 2.536; p = 0.012). H12 states that hedonic motivation influences the omni-channel experience; the obtained values confirm the hypothesis (β: 0.366; T: 6.248; p = 0.000). H13 confirms the influence between channel performance and purchasing habits (β: 0.543; T: 11.229; p = 0.000). H14 refers to the positive impact between purchasing habits and hedonic motivation. The obtained results (β: 0.321; T: 4.238; p = 0.000) confirm the hypothesis. H15 assumes the positive influence between purchasing habits and omni-channel experience is confirmed (β: 0.336; T: 4.662; p = 0.000), which means that H15 can be accepted (see Figure 2).

5. Discussion

Omni-channel retail combines online and offline environments, allowing consumers to opt for the channel best suited to their shopping needs [100]. Thus, the hybrid retail created has found real success among young consumers, part of the Millennials, characterized by openness to experience and novelty [9,15].
Based on the importance-performance map, the results indicate that all considered constructs exert a rather high performance to the omni-channel experience (see Table 6). The results also depict that, according to the importance-performance matrix [101], none of the constructs qualifies in the third quadrant (slightly important–fair performance) and fourth quadrant (extremely important–fair performance). The analysis shows (Table 6) that the highest level of importance is found for the construct hedonic motivation (0.375) with a performance of 77.070, purchasing habits (0.369) with a performance of 78.664, and consumer effort (0.344) with a higher performance of 80.819. These constructs are to be found in the first quadrant, namely that considered extremely important-excellent performance [101]. Their positioning indicates that in this area they constitute continuity benchmarks due to the bund ratio between performance and importance.
However, the correlation of the data with the level of importance indicates that two of the three constructs, namely channel synchronization (0.181) with the highest performance (82.891), and channel performance (0.251) with a performance of 80.671, are positioned in the second quadrant of the importance-performance matrix, namely that of slightly important–excellent performance (see [101]), along with three other constructs of less importance towards omni-channel experience: omni-channel behavior (0.085), social influence (0.090), and COVID-19 pandemic (0.083). However, these three constructs depict moderate to high performance (see Table 6). They are under-ranked compared to the first three, with the COVID-19 pandemic at 65.388 and social influence at 67.804, registering the lowest importance and performance scores out of all eight analyzed constructs.
It is imperative that omni-channel retail is applied everywhere since employing multiple, perfectly synchronized channels that provide a unique experience attracts new generations of consumers. It offers an important advantage: choosing the most convenient channel according to customer preferences [9,102]. A single consumer can combine multiple channels into a single purchasing process, engendering satisfaction and a positive experience if properly synchronized. Of course, customers may prefer a mix between online orders and collection of ordered products from physical stores or other pick-up points, thus offering freedom in choosing the order collection method to avoid courier services, but also in browsing or testing the item in a physical store before purchase [20,103].
COVID-19 is one of the reasons the population opted for electronic channels and were willing to make additional efforts to learn how to use them [50]. The retail market has thus witnessed a change in consumer behavior generated by the pandemic and enhanced by social influences [46]. These changes prompted companies to make major investments in the channels employed, optimizing their performance to meet the expectations of the target audience [53].
The pleasure and fun that the use of channels offers to consumers are aspects that influence their choices and attitudes, as well as the way they perceive their experiences [65]. All this results in favorable behavior, additional effort to use channels, and repeat shopping habits [67]. The experience is the result of the impact of these factors, and the key that determines whether the consumer uses a certain channel or not [1]. The views on omni-channel strategy have shifted dramatically due to rapid technological developments such as Artificial Intelligence. The mobile app, physical stores, and social media platforms broaden customers’ shopping experiences and expectations and influence market trends. They also modify, adapt, and combine the marketing mix techniques in various ways, sometimes changing the way in which they are leveraged in terms of intensity, priority, and importance.
When it comes to the behavioral differences and the perspectives of generations [48], we can observe that decisions are influenced by convenience. Older Millennials tend to be more traditionalist in their behavior, preferring to shop in physical locations, whereas younger members of the same demographic tend to shop online (besides convenience, Millennials are also focused on speed and personalized online shopping). In their case, there is frequently an online search for information and on-site engagement. Although Generation Z and the Millennials [104] may seem alike, companies should be aware of their different shopping patterns, and the fact that Gen Z acts mostly on brand promise, is continuously linked to social engagement on mobile devices and an online lifestyle, and value convenience and quick delivery [105]. Gen Z, due to their natural openness to digital technology, is more likely to adhere to omni-channel trends and to quickly transition between digital and physical channels [106].
Developing viable omni-channel strategies and enhancing customers’ propensity to make in-store purchases by emphasizing the depth of the channels and channel consistencies (content and process) is a must [107]. Customers in fashion retail feel that the omni-channel integration quality matters and that it affects their perceived fluency [104] and purchase intention. In an omni-channel environment, successful channel integration should allow customers to interact, explore, investigate, buy, and receive post-purchase assistance via any channel. This means that Buy Online Pick-up In-store, Buy Online Curbside Pickup, or Buy In-store Home Delivery (BIHD) are the calling cards for any brand or retailer that competes in the omni-channel retailing space. They are very likely to grow in significance over time [83].
Furthermore, prior studies give new insights into the existing research by providing empirical validation and theoretical analysis of the effects of channel integration quality and mobile identity on the three dynamic characteristics: omni-channel satisfaction, self-efficacy, and habit. Additionally, the results show that omni-channel self-efficacy and omni-channel satisfaction both promote the development of omni-channel and habit [108].
Customers may now explore products online or via mobile apps where the synchronization of the channels is enhanced since the apps are able to respond to the main additional value attributes such as convenience, rapid access to products and information, trust, and rapid delivery. This is complemented by the recommendation that organizations create diverse choice options for consumers in order to access, persuade, and maintain their clients’ attention in an intensely competitive environment by favoring the following: access to the availability of in-store confirmation, online reservation, and in-store pickup, online purchase, in-store items collection, in-store scanning of items to obtain feedback, access to evaluations, tutorials, interactive virtual augmented reality try-on tools, fast home-delivery and loyalty programs that create important databases and track shopping habits as well as tastes manifested through all the integrated channels, enabling the organization to provide them with exclusive, adapted incentives and benefits. The policy recommendations also refer to how companies understand the way to properly define the goals they want to achieve through the channel strategies, to understand, anticipate, and predict consumer behavior, identify gaps in the omni-channel strategy to implement more personalized actions and monitor and evaluate channel performance.
As defined by characteristics such as accessibility, ease of use, convenience, and correct information, the utility of channels thus influences the experience perception, an important aspect emphasized by Gerea et al. [109]. Furthermore, literature [73] argue that this is not the only factor influenced by the relevance of purchasing channels, as they indicate that the image of channels is also affected by the level of consumer perceived value. The need to adapt to changing market characteristics and provide tailored information and offers is a significant consideration in how audiences perceive the experience they are having [65], shaping their image of the channels they use. It is thus appreciated that the perception of superior shopping channel utility is associated with a superior experience and favorable image.
Consumers’ social context represents an important influential factor that has a strong impact on their behavior, influencing the choices they make and the way in which they perceive their experience. The literature reviewed states this idea, underlining the fact that people whom the consumers consider important exert an influence on their channel choices [20]. The pressure to conform to the societal norms in which they live persuades individuals to make certain decisions and act in a particular manner, leading to the creation of real consumption patterns corresponding to those of consumers with similar consumption experiences, thus influencing their final perceived satisfaction [67]. These aspects are confirmed by the quantitative research conducted. The social environment represents a significant pillar influencing the omni-channel consumer experience.
Literature [73] argue that it is important that the image of a retail channel fits the intended target audience, in that it meets all the characteristics that suit its target audience. Also, all the information provided through a channel influences how its image is perceived. The research shows a strong impact on the omni-channel image of consumer behavior. It is therefore important for retailers to take this into account and to project favorable images of the channels they use.

6. Theoretical and Managerial Implications

From a theoretical standpoint, the research carried out adds value to the specialized literature through the conceptual model outlined and the extension of the studies focusing on Generational Theory and the UTAUT2 model. It offers the chance to effectively analyze the behavior of using technology in omni-channel retail. Channel performance is an aspect that depends on retail companies and influences the omni-channel experience along with the effort that consumers are willing to make, their hedonic motivations, and purchasing habits. The experience felt thus depends not only on the company offering, but also on the consumers themselves. The creation of efficient, integrated channels is the key that leads to favorable behavior and the creation of positive motivations that persuade consumers to use omni-channel retail. The channels are orchestrated by the social environment in which individuals live and form their values and by the COVID-19 virus, which has also been a factor in consumer choice.
In the near future, researchers might focus on the role of AI technologies in consumer behavior transformational changes, as these technologies are evolving in an unprecedented manner. In discussing technological change, we have witnessed both perspectives relating to positive motivational factors based on convenience, access to broader informational sets, supportive and flexible customer relations programs, etc., as well as some limiting factors, namely selective criteria for data generation, fear of technology, inadequate technological skills, etc.
The market of omni-shoppers is predominantly made up of consumers from different generations. Technology is most preferred by younger generations such as Millennials and Generation Z. Nonetheless, even when referring to generations exhibiting similar behaviors, at the foundation of technology use and online shopping lie consumer motivations that stem from different initial factors, such as rational choice, purpose-driven use of technology by Millennials, and choices rooted in pleasure, exploration, and learning, as well as the sheer passion of digital Gen Z natives for digital technology [25]. The research confirms the relevance of the Generational Theory, adding value through the fact that people of the same generation have similar shopping and consumer habits, dictated, of course, by the values and principles for which they advocate. The paper also pinpoints the importance of the UTAUT2 model in understanding the technology-based behavior of modern consumers in an ever-changing world.
From a managerial perspective, it is evident that this type of technology-based distribution renders retail companies more attractive to consumers. To cope with the rapid technological evolution, with pandemic-led trends, and with the consumer habits of younger generations, omni-channel retail organizations must frequently analyze target consumers and invest in technology to keep up with the changes taking place in the market. The creation of efficient channels also implies a desire to achieve an optimal level of performance due to the balance between the expected level of consumer satisfaction and the financial efficiency and effort involved in management. The motivations that mobilize consumers when opting for these channels include the wider range of products available and the comparison and optimization of choice. In this respect, from a managerial perspective, it is essential to manage operating and storage costs efficiently, and, at the same time, enable the provision of attractiveness factors through options and diversity available to consumers, all while anticipating and planning future market dynamics. Omni-channel distribution management must capitalize on opportunities derived from the increased possibility of covering more geographically extensive markets while being able to respond to derived risks from the rate of sales returns. At the same time, the evolution of AI contributes to collecting relevant consumer data, facilitating the development of personalized offers that can increase consumer loyalty. Therefore, investing in support systems and platforms will become a priority for managers.
As for future research perspectives, to significantly contribute to the relevant literature in the field, several topics covering experiential marketing in omni-channel retail might be explored. This research focused on Romanian omni-channel consumers, bringing new insights into Eastern European omni-channel consumers from an emerging market. An in-depth analysis of Romanian omni-channel consumer behavior relating to specific domains relevant to the domestic economy could be of high interest to both researchers and retail companies. Another interesting area could be related to the barriers encountered by Romanian consumers while interacting with omni-channel retailers. It is worth also exploring the preservation of such preference for omni-channel retail in the post-pandemic context, as well as the contagion effect enforced by Generation Z on other generations when it comes to choosing electronic shopping channels. Moreover, studies concentrating on different categories of products and services (or their mix) could highlight certain trends in consumer shopping behaviors, and serve as support in developing sales strategies among retailers, prioritizing better budgeting for online commerce.

Author Contributions

Conceptualization I.D.N. and D.-C.D.; Methodology I.D.N. and D.-C.D.; Validation D.-C.D.; Formal Analysis D.-C.D.; Investigation I.D.N., M.I.B.-V., R.E.C. and D.-C.D.; Data Curation I.D.N. and D.-C.D.; Writing—Original Draft Preparation, I.D.N. and D.-C.D.; Writing—Review and Editing I.D.N., M.I.B.-V., R.E.C. and D.-C.D.; Visualization I.D.N., M.I.B.-V., R.E.C. and D.-C.D.; Supervision, D.-C.D.; Funding Acquisition D.-C.D., M.I.B.-V. and R.E.C. All authors have read and agreed to the published version of the manuscript.

Funding

This research was funded by Babeș-Bolyai University, grant number GS-UBB-FSE-Burca-VoicuMonicaIoana and GS-UBB-FSE-CramarencoRomanaEmilia, CNCS-UEFISCDI grant number PNIII-RU-TE-2021-0795.

Institutional Review Board Statement

At a national level of the corresponding author http://www.eurecnet.org/information/romania.html (accessed on 1 Februar 2024) and at the universities level https://www.ubbcluj.ro/en/despre/organizare/comisia_de_etica (accessed on 1 Februar 2024) ethics approval is associated only with biomedical and clinical research. In this case, not even personal data were used, although the respondents were interviewed by the first author of the paper, within her PhD research.

Informed Consent Statement

Informed consent was obtained from all respondents involved in this study.The participation in the research was based on anonimity and on voluntary basis, personal data of the participants was not stored.

Data Availability Statement

Data will be made available on request from the corresponding author.

Conflicts of Interest

The authors declare no conflicts of interest.

References

  1. Verhoef, P.C.; Kannan, P.K.; Inman, J.J. From Multi-Channel Retailing to Omni-Channel Retailing. Introduction to the Special Issue on Multi-Channel Retailing. J. Retail. 2015, 21, 174–181. [Google Scholar] [CrossRef]
  2. Wollenburg, J.; Holzapfer, A.; Hubner, A. Omni-channel customer management processes in retail: An exploratory study on fulfillment-related options. Logist. Res. 2019, 12, 1–15. [Google Scholar]
  3. Paik, H.; Lee, J.H. Analytical framework, typology and retail experience design process for integrated relational brand experience. Inter. J. Retail. Distrib. Manag. 2021, 49, 466–490. [Google Scholar] [CrossRef]
  4. Lăzăroiu, G.; Androniceanu, A.; Grecu, I.; Grecu, G.; Neguriță, O. Artificial intelligence-based decision-making algorithms, Internet of Things sensing networks, and sustainable cyber-physical management systems in big data-driven cognitive manufacturing. Oeconomia Copernic. 2022, 13, 1047–1080. [Google Scholar] [CrossRef]
  5. Li, G.; Zhang, T.; Tayi, G.K. Inroad into omni-channel retailing: Physical Showroom deployment of an online retailer. Eur. J. Oper. Res. 2020, 283, 676–691. [Google Scholar] [CrossRef]
  6. Fang, J.; Liu, H.; Li, Y.; Cai, Z. Retaining customers with in-store mobile usage experience in omni-channel retailing: The moderating effects of product information overload and alternative attractiveness. Electron. Commer. Res. Appl. 2021, 46, 101028. [Google Scholar] [CrossRef]
  7. Rigby, D. The Future of Shopping. Harv. Bus. Rev. 2011, 89, 65–76. [Google Scholar]
  8. Galipoglu, E.; Kotzab, H.; Teller, C.; Huseyinoglu, I.O.Y. Omni-Channel Retailing Research—State of The Art and Intellectual Foundation. Int. J. Phys. Distrib. Logist. Manag. 2018, 48, 365–390. [Google Scholar] [CrossRef]
  9. Joshi, S.; Sharma, M.; Chatterjee, P. Omni-channer Retailing for Enhancing Customer Engagement Amidst Supply Chain Disruption: An Emerging Market Perspective. Decis. Mak. Appl. Manag. Eng. 2023, 6, 449–473. [Google Scholar] [CrossRef]
  10. Ishfaq, R.; Defee, C.; Gibson, B.J.; Raja, U. Realignment of the Physical Distribution Process in Omnichannel Fulfillment. Int. J. Phys. Distrib. Logist. Manag. 2016, 46, 543–561. [Google Scholar] [CrossRef]
  11. Blom, A.B.; Lange, F.; Hess, R.L., Jr. Omnichannel-Based Promotions’ Effects on Purchase Behaviour and Brand Image. J. Retail. Consum. Serv. 2017, 39, 286–295. [Google Scholar] [CrossRef]
  12. Paudel, S.; Kumar, V. Critical Success Factors of Information Technology Outsourcing for Emerging Markets. J. Comput. Sci. 2021, 17, 122. [Google Scholar] [CrossRef]
  13. Juaneda-Ayensa, E.; Mosquera, A.; Sierra-Murillo, Y. Omnichannel Customer Behavior: Key Drivers of Technology Acceptance and Use and Their Effects on Purchase Intention. Front. Psychol. 2016, 7, 1117. [Google Scholar] [CrossRef] [PubMed]
  14. Arnone, R. The Omnichannel Marketplace: A Look at Modern Consumers. Master’s Thesis, Rochester Institute of Technology, Rochester, UK, 2017. Available online: https://repository.rit.edu/cgi/viewcontent.cgi?article=10662&context=theses (accessed on 10 December 2023).
  15. Popa, I.D.; Dabija, D.C. Developing the Romanian Organic Market: A Producers Perspective. Sustainability 2019, 11, 467. [Google Scholar] [CrossRef]
  16. Valkeneers, G.; Vanhoomissen, T. Generations Living Their Own Life: The Differences in Lifestyle and Consumer Behaviour Between Busters and Baby Boomers. J. Consum. Behav. 2015, 11, 53–68. [Google Scholar] [CrossRef]
  17. Young, E. How Millennials Get News: Inside the Habits of America’s First Digital Generation; Associated Press-NORC Centre for Public Affairs Research & American Press Institute: Chicago, IL, USA, 2015. [Google Scholar]
  18. Dabija, D.C.; Grant, D.B. Investigating Shopping Experience and Fulfilment in Omnichannel Retailing: A Proposed Comparative Study in Romania and UK of Generation Y Consumers. In Proceedings of the Conference: The 21st LRN Annual Logistic Network Conference, Hull, UK, 7–9 September 2016. [Google Scholar]
  19. Eurostat. Individuals Who Ordered Goods or Services Over the Internet for Private Use in the Last Year by NUTS 2 Regions. 2023. Available online: https://ec.europa.eu/eurostat/databrowser/view/tgs00052/default/line?lang=en (accessed on 15 June 2023).
  20. Popa, I.D.; Dabija, D.C.; Grant, D. Exploring Omnichannel Retailing Differences and Preferences among Consumer Generations. In Applied Ethics for Entrepreneurial Success: Recommendations for the Developing World—The 2018 Griffiths School of Management Annual Conference on Business, Entrepreneurship and Ethics (GMSAC); Văduva, S.A., Fotea, I.S., Văduva, L.P., Wilt, R., Eds.; Springer International: Cham, Switzerland, 2019; pp. 129–146. [Google Scholar]
  21. Boldea, C.R.; Boldea, B.I. The Pandemic Waves’ Impact on Romanian E-Market: A Non-Linear Regression Model. Acta Univ. Ser. Econ. Organ. 2021, 18, 397–406. [Google Scholar] [CrossRef]
  22. Ringle, C.M.; Wende, S.; Becker, J.M. SmartPLS 4. SmartPLS GmbH, Boenningstedt. 2015. Available online: http://www.smartpls.com (accessed on 10 August 2023).
  23. Venkatesh, V.; Thong, J.Y.L.; Xiu, X. Consumer Acceptance and Use of Information Technology: Extending The Unified Theory of Acceptance and Use of Technology. MIS Q. 2012, 36, 157–178. [Google Scholar] [CrossRef]
  24. Williams, E. Generation X Consumer Behavior. 2017. Available online: http://yourbusiness.azcentral.com/generation-x-consumer-behavior-9585.html (accessed on 20 May 2023).
  25. Agrawal, D.K. Determining behavioural differences of Y and Z generational cohorts in online shopping. Int. J. Retail. Distrib. Manag. 2022, 50, 880–895. [Google Scholar] [CrossRef]
  26. Lăzăroiu, G.; Rogalska, E. How generative artificial intelligence technologies shape partial job displacement and labor productivity growth. Oeconomia Copernic. 2023, 14, 703–706. [Google Scholar] [CrossRef]
  27. Lai, P.M.; Chuah, K.B. Developing an analytical framework for mobile payments adoption in retailing: A supply-side perspective. In Proceedings of the 2010 International Conference on Management of e-Commerce and e-Government, Chengdu, China, 23–24 October 2010; pp. 356–361. [Google Scholar]
  28. Ajzen, I. The Theory of Planned Behavior. Organ. Behav. Human. Decis. Process. 1991, 50, 179–211. [Google Scholar] [CrossRef]
  29. Davis, F.D. Perceived usefulness, perceived ease of use, and user acceptance of information technology. MIS Q. 1989, 13, 319–340. [Google Scholar] [CrossRef]
  30. Davis, F.D.; Venkatesh, V. Toward Preprototype User Acceptance Testing of New Information Systems: Implications for Software Project Management. IEEE Trans. Eng. Manag. 2004, 51, 31–46. [Google Scholar] [CrossRef]
  31. Tavares, J.; Goulão, A.; Oliveira, T. Electronic Health Record Portals adoption: Empirical model based on UTAUT2. Inform. Health Soc. Care 2018, 43, 109–125. [Google Scholar] [CrossRef] [PubMed]
  32. Dhiman, N.; Arora, N.; Nikita, D.; Gupta, N. Consumer adoption of smartphone fitness apps: An extended UTAUT2 perspective. J. Indian Bus. Res. 2019, 12, 363–388. [Google Scholar] [CrossRef]
  33. Vinerean, S.; Budac, C.; Baltador, L.; Dabija, D.C. Assessing the Effects of the COVID-19 Pandemic on M-Commerce Adoption: An Adapted UTAUT2 Approach. Electronics 2022, 11, 1269. [Google Scholar] [CrossRef]
  34. Osei, H.V.; Owusu, K.; Boateng, K. Integration of personality trait, motivation and UTAUT 2 to understand e-learning adoption in the era of COVID-19 pandemic. Educ. Inf. Technol. 2022, 27, 1–26. [Google Scholar] [CrossRef] [PubMed]
  35. Ying, Z.; Jianqiu, Z.; Akram, U.; Rasool, H. TAM Model Evidence for Online Social Commerce Purchase Intention. Inf. Resour. Manag. J. 2021, 34, 86–108. [Google Scholar] [CrossRef]
  36. Rad, D.; Egerau, A.; Roman, A.; Dughi, T.; Balas, E.; Maier, R.; Ignat, S.; Rad, G. A Preliminary Investigation of the Technology Acceptance Model (TAM) in Early Childhood Education and Care. Broad Res. Artif. Intell. Neurosci. 2022, 13, 518–533. [Google Scholar] [CrossRef]
  37. Garavand, A.; Aslani, N.; Nadri, H.; Abedini, S.; Dehghan, S. Acceptance of telemedicine technology among physicians: A systematic review. Inform. Med. Unlocked 2022, 30, 100943. [Google Scholar] [CrossRef]
  38. Park, E.S.; Park, M.S. Factors of the Technology Acceptance Model for Construction IT. Appl. Sci. 2020, 10, 8299. [Google Scholar] [CrossRef]
  39. Zhu, M.; Zhang, Y. Medical and Public Health Instructors’ Perceptions of Online Teaching: A Qualitative Study Using Technology Acceptance Model 2. Educ. Inf. Technol. 2022, 27, 2384–2405. [Google Scholar] [CrossRef] [PubMed]
  40. Milly, N.; Xun, S.; Meena, M.; Cobbinah, B. Measuring Mobile Banking Adoption in Uganda Using the Technology Acceptance Model (TAM2) and Perceived Risk. Open J. Bus. Manag. 2021, 9, 397–418. [Google Scholar] [CrossRef]
  41. Venkatesh, V.; Morris, M.G.; Davis, G.B.; Davis, F.D. User Acceptance of Information Technology: Toward a Unified View. MIS Q. 2003, 27, 425–478. [Google Scholar] [CrossRef]
  42. Ajzen, I.; Fishbein, M. A Bayesian analysis of attribution processes. Psychol. Bull. 1975, 82, 261. [Google Scholar] [CrossRef]
  43. Qazi, W.; Raza, S.A.; Khan, K.; Salam, J. Adoption of E-learning System in Higher Education Environments: Evidence from Modified UTAUT Model. Chiang Mai Univ. J. Soc. Sci. Humanit. 2021, 7, 10. [Google Scholar] [CrossRef]
  44. Chatterjee, S.; Rana, N.P.; Khorana, S.; Mikalef, P.; Sharmam, A. Assessing Organizational Users’ Intentions and Behavior to AI Integrated CRM Systems: A Meta-UTAUT Approach. Inf. Syst. Front. 2023, 25, 1299–1313. [Google Scholar] [CrossRef]
  45. Lăzăroiu, G.; Andronie, M.; Iatagan, M.; Geamănu, M.; Ștefănescu, R.; Dijmărescu, I. Deep Learning-Assisted Smart Process Planning, Robotic Wireless Sensor Networks, and Geospatial Big Data Management Algorithms in the Internet of Manufacturing Things. ISPRS Int. J. Geo Inf. 2022, 11, 277. [Google Scholar] [CrossRef]
  46. Nemțeanu, S.M.; Dabija, D.C.; Stanca, L. The Influence of Teleworking on Performance and Employee‘s Counterproductive Behaviour. Amfiteatru Econ. 2021, 23, 601–619. [Google Scholar] [CrossRef]
  47. Sheth, J. Impact of COVID-19 on consumer behavior: Will the old habits return or die? J. Bus. Res. 2020, 117, 280–283. [Google Scholar] [CrossRef]
  48. Ryu, J.S.; Fortenberry, S.; Warrington, P. Understanding Omnichannel Shopping Behaviors: Incorporating Channel Integration into The Theory of Reasoned Action. J. Consum. Sci. 2023, 8, 15–26. [Google Scholar] [CrossRef]
  49. Roggeveen, A.L.; Sethuraman, R. How the COVID Pandemic May Change the World of Retailing. J. Retail. 2020, 96, 124. [Google Scholar] [CrossRef]
  50. Salem, M.; Nor, K.M. The Effect of COVID-19 On Consumer Behaviour in Saudi Arabia: Switching from Brick and Mortar Stores To E-Commerce. Int. J. Sci. Technol. Res. 2020, 9, 15–28. [Google Scholar]
  51. Lăzăroiu, G.; Neguriţă, O.; Grecu, I.; Grecu, G.; Mitran, P.C. Consumers’ Decision-Making Process on Social Commerce Platforms: Online Trust, Perceived Risk, and Purchase Intentions. Front. Psychol. 2020, 11, 890. [Google Scholar] [CrossRef] [PubMed]
  52. Ackermann, C.L.; Sun, H.; Teichert, T.; Tercia, C.; Trivedi, R. Mask wearing as a prosocial consumption behaviour during the COVID-19 pandemic: An application of the theory of reasoned action. J. Mark. Manag. 2021, 37, 1840–1865. [Google Scholar] [CrossRef]
  53. Jiang, P.; Van Fan, Y.; Klemes, J.J. Impacts of COVID-19 on Energy Demand and Consumption: Challenges, Lessons and Emerging Opportunities. Appl. Energy 2021, 1, 285. [Google Scholar] [CrossRef] [PubMed]
  54. Pop, R.A.; Hledik, E.; Dabija, D.C. Predicting consumers’ purchase intention trough fast fashion mobile apps: The mediating role of attitude and the moderating role of COVID-19. Technol. Forecast. Social. Chang. 2023, 186, 122111. [Google Scholar] [CrossRef]
  55. Andronie, M.; Lăzăroiu, G.; Ștefănescu, R.; Ionescu, L.; Cocoșatu, M. Neuromanagement Decision-Making and Cognitive Algorithmic Processes in the Technological Adoption of Mobile Commerce Apps. Oeconomia Copernic. 2021, 12, 863–888. [Google Scholar] [CrossRef]
  56. Tran, L.T.T. Managing the effectiveness of e-commerce platforms in a pandemic. J. Retail. Consum. Serv. 2020, 58, 102287. [Google Scholar] [CrossRef]
  57. Ahmadi, I.; Habel, J.; Jia, M.; Wei, S. Consumer Stockpiling Under the Impact of a Global Disaster: The Evolution of Affective and Cognitive Motives. J. Bus. Res. 2022, 142, 56–71. [Google Scholar] [CrossRef]
  58. Alexander, B.; Cano, M.B. Futurising the Physical Store in the Omnichannel Retail Environment. In Exploring Omnichannel Retailing; Piotrowicz, W., Cuthbertson, R., Eds.; Springer: Cham, Switzerland, 2019; pp. 197–223. [Google Scholar]
  59. Peltola, S.; Vainio, H.; Nieminen, M. Key Factors in Developing Omnichannel Customer Experience with Finnish Retailers. Lect. Notes Comput. Sci. 2015, 9191, 335–346. [Google Scholar]
  60. Rivero-Gutiérrez, L.; Samino-García, R. Omnichannel Strategy and Consumer Behavior in Distribution Channels: Trends in the Ophthalmology Sector. Front. Psychol. 2020, 11, 1142. [Google Scholar] [CrossRef] [PubMed]
  61. Fan, Q.J.; Zhang, P.; Wang, C.L. Do channel coordination and conflict affect channel relationship performance in the context of omni-channel? The mediating effect of consumers’ integrated experience. Luojia Manag. Rev. 2020, 32, 119–134. [Google Scholar]
  62. Hu, W.W.; Sun, J.; Huang, M.S.; Liu, D. Research on the influence of organizational learning ability and the integration quality of online and offline channels on firm performance-Based on survey of 238 fresh retail firms. Soft Sci. 2019, 33, 138–144. [Google Scholar]
  63. Chen, X.; Su, X.; Li, Z.; Wu, J.; Zheng, M.; Xu, A. The impact of omni-channel collaborative marketing on customer loyalty to fresh retailers: The mediating effect of the omni-channel shopping experience. Oper. Manag. Res. 2022, 15, 983–997. [Google Scholar] [CrossRef]
  64. Srinivasan, R. Exploring the Impact of Social Norms and Online Shopping Anxiety in the Adoption of Online Apparel Shopping Anxiety in the Adoption of Online Apparel Shopping by Indian Consumers. J. Internet Commer. 2015, 14, 177–199. [Google Scholar] [CrossRef]
  65. Izogo, E.E.; Jayawardhena, C. Online shopping experience in an Emerging E-retailing Market: Towards a Conceptual Model. J. Consum. Behav. 2018, 17, 379–392. [Google Scholar] [CrossRef]
  66. Dyankov, T. Customer Experience with Tourist Brands—New Challenges After Pandemia. J. Union. Sci. Varna Econ. Sci. Ser. 2020, 9, 53–59. [Google Scholar] [CrossRef]
  67. Salehi, R.F.; Jahangard, M.; Torres, I.M.; Madadi, R.; Zuniga, M.A. Social media Reviewing Channels: The Role of Channel Interactivity and Vloggers’ Selfdisclosure in Consumers’ Parasocial Interaction. J. Consum. Mark. 2022, 39, 242–253. [Google Scholar] [CrossRef]
  68. Niemeier, S.; Zocchi, A.; Catena, M. Reshaping Retail: Why Technology Is Transforming the Industry and How to Win in the New Consumer Driven World; John Wiley & Sons: Chichester, UK, 2013. [Google Scholar]
  69. Susanto, H.; Sucahyo, Y.G.; Ruldeviyani, Y.; Gandhi, A. Analysis of Factors that Influence Purchase Intention on Omni-channel Services. In Proceedings of the IEEE 2018 International Conference on Advanced Computer Science and Information Systems (ICACSIS), Yogyakarta, Indonesia, 27–28 October 2018; pp. 151–155. [Google Scholar] [CrossRef]
  70. Yan, B.; Chen, Y.R.; Zhou, X.T.; Fang, J. Consumer behavior in the omni-channel supply chain under social networking services. Ind. Manag. Data Syst. 2019, 119, 1785–1801. [Google Scholar] [CrossRef]
  71. Zhao, Y.; Xiaoyu, Z.; Liu, Y. Exploring the Impact of Online and Offline Channel Advantages on Brand Relationship Performance: The Mediating Role of Consumer Perceived Value. Behav. Sci. 2023, 13, 16. [Google Scholar] [CrossRef]
  72. Reshi, I.A.; Dar, S.A.; Ansar, S.S. An Empirical Study on the Factors Affecting Consumer Behavior in the Fast-Food Industry. J. Account. Res. Util. Financ. Digit. Assets 2023, 1, 376–381. [Google Scholar] [CrossRef]
  73. Khan, I.; Fatma, M. Understanding the Influence of CPE on Brand Image and Brand Commitment: The Mediating Role of Brand Identification. Sustainability 2023, 15, 2291. [Google Scholar] [CrossRef]
  74. Pascual-Miguel, F.J.; Agudo-Peregrina, Á.F.; Chaparro-Peláez, J. Influences of gender and product type on online purchasing. J. Bus. Res. 2015, 68, 1550–1556. [Google Scholar] [CrossRef]
  75. Escobar-Rodríguez, T.; Carvajal-Trujillo, E. Online purchasing tickets for low-cost carriers: An application of the unified theory of acceptance and use of technology (UTAUT) model. Tourism Manag. 2014, 43, 70–88. [Google Scholar] [CrossRef]
  76. Quach, S.; Barari, M.; Moudrý, D.V.; Quach, K. Service integration in omnichannel retailing and its impact on customer experience. J. Retail. Consum. Serv. 2022, 65, 102267. [Google Scholar] [CrossRef]
  77. Nguyen, T.Q.; Schmid, I.; Stuart, E.A. Clarifyying Causan Mediation Analysis for the Applied Researcher: Defining Effects Based on what We Want to Learn. Psychol. Methods 2020, 26, 255–271. [Google Scholar] [CrossRef] [PubMed]
  78. Majerova, J.; Sroka, W.; Krizanova, A.; Gajanova, L.; Lazaroiu, G.; Nadanyiova, M. Sustainable Brand Management of Alimentary Goods. Sustainability 2020, 12, 556. [Google Scholar] [CrossRef]
  79. Thaichon, P.; Quach, S.; Barari, M.; Nguyen, M. Exploring the Role of Omnichannel Retailing Technologies: Future Research Directions. Australas. Mark. J. 2023, 14413582231167664. [Google Scholar] [CrossRef]
  80. Mounaim, L.; Knidiri, Z.; Tamer, H. Omnichannel retailing, from the focus on consumer behavior through organizational and retailer impact: A systematic review from a marketing perspective. Int. J. Account. Financ. Audit. Manag. Econ. 2021, 2, 302–322. [Google Scholar] [CrossRef]
  81. Cramarenco, R.E.; Burcă-Voicu, M.I.; Dabija, D.C. Organic food consumption during the COVID-19 pandemic. A bibliometric analysis and research review. Amfiteatru Econ. 2023, 25, 1042–1063. [Google Scholar] [CrossRef]
  82. Melero, I.; Sese, F.J.; Verhoef, P.C. Recasting the Customer Experience in Today’s Omni-channel Environment. Universia Bus. Rev. 2016, 50, 18–37. [Google Scholar]
  83. Chen, Y.; Chi, T. How Does Channel Integration Affect Consumers’ Selection of Omni-Channel Shopping Methods? An Empirical Study of U.S. Consumers. Sustainability 2021, 13, 8983. [Google Scholar] [CrossRef]
  84. Brown, S.A.; Venkateshh, V. Model of Adoption of Technology in Households: A Baseline Model Test and Extension Incorporating Household Life Cycle. MIS Q. 2005, 29, 399–436. [Google Scholar] [CrossRef]
  85. Pop, R.A.; Dabija, D.C.; Pocol, C.B. Food Retail Resilience pre-, during and post-COVID-19: A Bibliometric Analysis and Research Agenda. Foods 2024, 13, 257. [Google Scholar] [CrossRef] [PubMed]
  86. Dura, C.C.; Iordache, A.M.M.; Ionescu, A.; Isac, C.; Breaz, T.O. Analyzing Performance in Wholesale Trade Romanian SMEs: Framing Circular Economy Business Scenarios. Sustainability 2022, 14, 1445. [Google Scholar] [CrossRef]
  87. Swoboda, B.; Berg, B.; Dabija, D.C. International Transfer and Perception of Retail Formats: A comparison Study in Germany and Romania. Int. Mark. Rev. 2014, 31, 155–180. [Google Scholar] [CrossRef]
  88. Statista. 2023. Available online: https://www.statista.com/forecasts/1197581/e-commerce-revenue-romania-product-category (accessed on 25 June 2023).
  89. ISC. Internet Speed by Countries. 2023. Available online: https://worldpopulationreview.com/country-rankings/internet-speeds-by-country (accessed on 17 July 2023).
  90. Grassini, S.; Laumann, K. Questionnaire measures and physiological correlates of presence: A systematic review. Front. Psychol. 2020, 11, 349. [Google Scholar] [CrossRef] [PubMed]
  91. Dodds, W.B.; Monroe, K.; Grewal, D. Effects of Price, Brand and Store Information on Buyers’ Product Evaluations. J. Mark. Res. 1991, 28, 307–319. [Google Scholar]
  92. Mathwick, C.; Malhotra, N.K.; Rigdon, E. Experiential Value: Conceptualization, Measurement, and Application in the Catalog and Internet Shopping Environment. J. Retail. 2001, 77, 39–56. [Google Scholar] [CrossRef]
  93. Limayem, M.; Hirt, S.G. Force of Habit and Information Systems Usage: Theory and Initial Validation. J. Assoc. Inf. Syst. 2003, 4, 65–97. [Google Scholar] [CrossRef]
  94. Popa, M. “Infidelitățile” coeficientului de fidelitate Cornbach alfa. Psihol. Resur. Um. 2020, 9, 85–99. [Google Scholar]
  95. Hair, J.; Black, W.; Babin, B. Multivariate Data Analysis: A Global Perspective; Pearson Education: Upper Saddle River, NJ, USA, 2010. [Google Scholar]
  96. Henseler, J.; Sarstedt, M. Goodness-of-fit indices for partial least squares path modeling. Comput. Stat. 2013, 28, 565–580. [Google Scholar] [CrossRef]
  97. Analysis INN. Discriminant Validity through Fronell-Larcker Criterion. 2020. Available online: https://www.analysisinn.com/post/discriminant-validity-through-fronell-larcker-criterion (accessed on 10 May 2023).
  98. Sarstedt, M.; Ringle, C.M.; Hair, J. Partial Least Squares Structural Equation Modeling. In Handbook of Market Research; Springer: Berlin/Heidelberg, Germany, 2017. [Google Scholar]
  99. Kock, N. Common method bias in PLS-SEM: A full collinearity assessment approach. Int. J. E-Collab. 2015, 11, 1–10. [Google Scholar] [CrossRef]
  100. Ieva, M.; Ziliani, C. The Role of Customer Experience Touchpoints in Driving Loyalty Intentions in Services. TQM J. 2018, 30, 185. [Google Scholar] [CrossRef]
  101. Martilla, J.A.; James, J.C. Importance-performance analysis. J. Mark. 1977, 41, 77–79. [Google Scholar] [CrossRef]
  102. Park, S.; Lee, D. An Empirical Study on Consumer Online Shopping Channel Choice Behaviour in Omni-Channel Environment. Telemat. Inform. 2017, 34, 1398–1407. [Google Scholar] [CrossRef]
  103. Abrudan, I.N.; Dabija, D.C.; Grant, D.B. Omni-channel retailing strategy and research agenda. In Perspectives and Consumer Behaviour: Theoretical Aspects and Practical Application; Sroka, W., Ed.; Springer: Cham, Switzerland, 2020; pp. 261–280. [Google Scholar]
  104. Robertson, M.C.; Kopot, C. Who still shops at omnichannel fashion department stores? An analysis of generational cohorts and intent to purchase. J. Fash. Mark. Manag. 2023; ahead-of-print. [Google Scholar] [CrossRef]
  105. Baykal, B. Generational Differences in Omnichannel Experience: Rising New Segment: Gen Z. In Managing Customer Experiences in an Omnichannel World: Melody of Online and Offline Environments in the Customer Journey; Dirsehan, T., Ed.; Emerald Publishing Limited: Leeds, UK, 2020; pp. 117–132. [Google Scholar] [CrossRef]
  106. Matos, S.; Durão, M.; Magano, J. Omnichannel shopping experience: An exploratory study on a generation Z sample. Percursos Ideias 2022, 12, 1–12. [Google Scholar] [CrossRef]
  107. Kopot, C.; Cude, B.J. Channel Depth or Consistency? A Study on Establishing a Sustainable Omnichannel Strategy for Fashion Department Store Retailers. Sustainability 2021, 13, 6993. [Google Scholar] [CrossRef]
  108. Sun, Y.; Yang, C.; Shen, X.-L.; Wang, N. When digitalized customers meet digitalized services: A digitalized social cognitive perspective of omnichannel service usage. Int. J. Inf. Manag. 2020, 54, 102200. [Google Scholar] [CrossRef]
  109. Gerea, C.; Gonzalez-Lopez, F.; Herskovic, V. Omnichannel Customer Experience and Management: An Integrative Review and Research Agenda. Sustainability 2021, 13, 2824. [Google Scholar] [CrossRef]
Figure 1. Conceptual model.
Figure 1. Conceptual model.
Jtaer 19 00042 g001
Figure 2. The structural model.
Figure 2. The structural model.
Jtaer 19 00042 g002
Table 1. Theories and models studying consumer behavior towards technology.
Table 1. Theories and models studying consumer behavior towards technology.
Theory/ModelAuthorsYear
Diffusion of Innovation (DOI)Roger1962
Theory of Reasoned Action (TRA)Ajzen & Fishbein1975
Theory of Planned Behavior (TPB)Ajzen1985
Social Cognitive Theory (SCT)Bandura1986
Technology Acceptance Model (TAM)Davis1986
Model of PC Utilization (MPCU)Thompson et al.1991
Motivation Model (MM)Davis et al.1992
The Combined TAM-TPB Model (C-TAM-TPB)Taylor & Todd1995
Extended Technology Acceptance Model (TAM2)Davis & Venkatesh2000
Unified Theory of Acceptance and Use of Technology 1 (UTAUT1)Venkatesh et al.2003
Unified Theory of Acceptance and Use of Technology 2 (UTAUT2)Venkatesh et al.2012
Source: [27].
Table 2. Socio-demographic characteristics.
Table 2. Socio-demographic characteristics.
Analyzed CharacteristicMultiple Choice OptionsFrequency Absolute (Relative)
GenderMale97 (31.6%)
Female209 (68.1%)
Education levelHigh school studies84 (27.4%)
University studies200 (65.1%)
Postgraduate studies22 (7.2%)
BackgroundUrban254 (82.7%)
Rural52 (16.9%)
Net income/monthUnder EUR 28062 (20.2%)
Between EUR 281 and EUR 704142 (46.3%)
Over EUR 704100 (32.6%)
JobFull-time employee152 (49.5%)
Part-time employee13 (4.2%)
Freelancer17 (5.5%)
Business owner10 (3.3%)
Student112 (36.5%)
Unemployed or on sabbatical3 (1%)
Table 3. Operationalization of items used.
Table 3. Operationalization of items used.
Construct and SourceItemItem MeasurementItem Loadingα/CR/AVE
COVID-19 pandemic (COV) (adapted from [56])COV1I shop more often due to the COVID-19 pandemic.0.9050.753/0.890/0.801
COV2People closest to me (family, friends) use online commerce more often due to the COVID-19 pandemic.0.885
Channel synchronization (CS) [41] CS1Products and information about them are perfectly synchronized in all the purchasing channels I use.0.8080.783/0.858/0.602
CS2I often use a purchasing channel (e.g., online stores) to find out the availability of products in another channel (e.g., physical stores).0.757
CS3The loyalty card is valid within all retailer purchase channels.0.811
CS4All retailer purchase channels use the same brand image/identification elements.0.724
Omni-channel behavior (OCB) [92] OCB1I usually inform myself about products/brands/companies through several channels (apps, online stores, physical stores, etc.).0.8250.717/0.839/0.636
OCB2I usually shop through several channels (apps, online stores, physical stores, etc.).0.839
OCB3I usually communicate with retail stores through several channels (applications, online stores, physical stores, etc.).0.723
Consumer effort (CE) [41,92] CE1The shopping channels from this retailer help me manage my time while shopping efficiently.0.7960.792/0.866/0.617
CE2The shopping channels from this retailer make my life easier.0.847
CE3The shopping channels from this retailer match my daily schedule.0.766
CE4The shopping channels from this retailer are easy to use.0.729
Social influence (SI) [23] SI1The shopping channels from this retailer are used by people who are important to me.0.8580.873/0.914/0.726
SI2The shopping channels from this retailer are used by people whose opinions I regularly consider.0.898
SI3The shopping channels from this retailer are used by people I appreciate.0.884
SI4The shopping channels from this retailer are used by my friends.0.762
Omni-channel experience (OCE) [41,91,92].OCE1I will probably use the shopping channels of this retailer again.0.8530.841/0.904/0.759
OCE2I would resort to the shopping channels from this retailer anytime due to the pleasant felt experience.0.892
OCE3The shopping channels from this retailer will be the first ones I use when making purchases.0.867
Channel performance (CP) [92]. CP1The shopping channels from this retailer are ideal for me.0.8450.800/0.882/0.713
CP2The shopping channels from this retailer make me consider it my first option when making purchases.0.837
CP3The shopping channels this retailer uses help me improve the speed of my purchases.0.852
Hedonic motivation (HED) [41,92].HED1I enjoy using the shopping channels from this retailer to make purchases.0.7320.764/0.849/0.585
HED2The shopping channels from this retailer give me a pleasant experience.0.819
HED3The shopping channels used by this retailer are fun.0.712
HED4The shopping channels used by this retailer captivate me.0.790
Purchasing habits (PH) [93].PH1I’m used to using the shopping channels of this retailer to make purchases.1.0001.000/1.000/1.000
Note: item loading > 0.7; Cronbach’s Alpha > 0.7; average variance extracted (AVE) > 0.5; composite reliability > 0.7 [77,95,96].
Table 4. Discriminant validity.
Table 4. Discriminant validity.
COVIDCPCSCEHEDOCBOCEPHSI
Fornell–Larcker criterion
COVID0.895
CP0.1940.844
CS0.0790.5840.776
CE0.1690.7600.5350.786
HED0.1690.5770.5180.6350.765
OCB0.2470.3960.4820.3780.3890.797
OCE0.1100.6010.5220.6610.7240.3510.871
PH0.1760.5430.4990.5900.6270.3540.7041.000
SI0.2460.4700.2810.4890.5300.4740.4740.4260.852
Hetertrait–Monotrait criterion
COVID
CP0.252
CS0.1030.711
CE0.2160.8550.682
HED0.2330.7270.6460.799
OCB0.3360.5100.6050.4870.524
OCE0.1380.7290.6450.8100.8240.437
PH0.2000.6030.5600.6610.7090.4060.768
SI0.3050.5620.3270.5830.6570.3570.5480.453
Note: COVID = COVID-19 virus; CS = channel synchronization; OCB = omni-channel behavior; CE = consumer effort; SI = social influence; OCE = omni-channel experience; CP = channel performance; HED = hedonic motivation; PH = purchasing habits.
Table 5. Path analysis of hypotheses.
Table 5. Path analysis of hypotheses.
PathsPath Coefficient (β)Standard DeviationT-Valuep-Valuef2-ValueSignificance IntervalHypotheses
2.5%97.5%
COVID→CE0.1690.0592.8400.0050.1290.0620.281H1—confirmed
COVID→SI0.2460.0633.9060.0000.1640.1160.367H2—confirmed
COVID→CP0.1490.0493.0190.0030.1350.0860.315H3—confirmed
COVID→OCB0.2110.0533.9800.0000.1610.0980.306H4—confirmed
CS→OCB0.4650.0548.6780.0000.5120.3390.554H5—confirmed
CS→CP0.5730.04812.0470.0000.2970.4660.653H6—confirmed
CE→HED0.2990.0744.0590.0000.2110.1600.444H7—confirmed
CE→OCE0.2200.0623.5290.0000.1730.1190.342H8—confirmed
SI→HED0.2190.0504.4100.0000.1760.1350.324H9—confirmed
SI→OCE0.0340.0370.9230.9230.102-0.0400.121H10—rejected
OCB→HED0.1020.0402.5360.0120.2190.0160.181H11—confirmed
HED→OCE0.3660.0576.2440.0000.2700.2560.476H12—confirmed
CP→PH0.5430.04811.2290.0000.4180.4320.629H13—confirmed
PH→HED0.3210.0764.2380.0000.1390.1710.460H14—confirmed
PH→OCE0.3360.0724.6620.0000.1770.1960.460H15—confirmed
Note: COVID = COVID-19 virus; CS = channel synchronization; OCB = omni-channel behavior; CE = consumer effort; SI = social influence; OCE = omni-channel experience; CP = channel performance; HED = hedonic motivation; PH = purchasing habits.
Table 6. IMPA Results.
Table 6. IMPA Results.
Latent VariableOmni-Channel Experience
Total Effect
(Importance)
Index Value
(Performance)
COVID-19 pandemic0.08365.388
Channel performance0.25180.671
Channel synchronization0.18182.891
Consumer effort0.34480.819
Hedonic motivation0.37577.070
Omni-channel behavior0.03579.772
Purchasing habits0.36978.664
Social influence0.09067.804
Disclaimer/Publisher’s Note: The statements, opinions and data contained in all publications are solely those of the individual author(s) and contributor(s) and not of MDPI and/or the editor(s). MDPI and/or the editor(s) disclaim responsibility for any injury to people or property resulting from any ideas, methods, instructions or products referred to in the content.

Share and Cite

MDPI and ACS Style

Nagy, I.D.; Dabija, D.-C.; Cramarenco, R.E.; Burcă-Voicu, M.I. The Use of Digital Channels in Omni-Channel Retail—An Empirical Study. J. Theor. Appl. Electron. Commer. Res. 2024, 19, 797-817. https://doi.org/10.3390/jtaer19020042

AMA Style

Nagy ID, Dabija D-C, Cramarenco RE, Burcă-Voicu MI. The Use of Digital Channels in Omni-Channel Retail—An Empirical Study. Journal of Theoretical and Applied Electronic Commerce Research. 2024; 19(2):797-817. https://doi.org/10.3390/jtaer19020042

Chicago/Turabian Style

Nagy, Iulia Diana, Dan-Cristian Dabija, Romana Emilia Cramarenco, and Monica Ioana Burcă-Voicu. 2024. "The Use of Digital Channels in Omni-Channel Retail—An Empirical Study" Journal of Theoretical and Applied Electronic Commerce Research 19, no. 2: 797-817. https://doi.org/10.3390/jtaer19020042

APA Style

Nagy, I. D., Dabija, D.-C., Cramarenco, R. E., & Burcă-Voicu, M. I. (2024). The Use of Digital Channels in Omni-Channel Retail—An Empirical Study. Journal of Theoretical and Applied Electronic Commerce Research, 19(2), 797-817. https://doi.org/10.3390/jtaer19020042

Article Metrics

Back to TopTop