Next Article in Journal / Special Issue
Research on Supervision Mechanism of Big Data Discriminatory Pricing on the Asymmetric Service Platform—Based on SD Evolutionary Game Model
Previous Article in Journal
Do Online Firms Individualize Search Results? An Empirical Analysis of Individualization on Amazon
Previous Article in Special Issue
Customer Response Model in Direct Marketing: Solving the Problem of Unbalanced Dataset with a Balanced Support Vector Machine
 
 
Font Type:
Arial Georgia Verdana
Font Size:
Aa Aa Aa
Line Spacing:
Column Width:
Background:
Article

Service Decisions in a Two-Echelon Retailing System with Customer Returns

Department of Industrial Engineering, Faculty of Engineering–Rabigh Branch, King Abdulaziz University, Jeddah 21589, Saudi Arabia
J. Theor. Appl. Electron. Commer. Res. 2022, 17(3), 1219-1242; https://doi.org/10.3390/jtaer17030062
Submission received: 5 July 2022 / Revised: 25 August 2022 / Accepted: 12 September 2022 / Published: 15 September 2022

Abstract

Many manufacturers and retailers have already opened online stores to sell their products. Thus, manufacturers are competing as sellers, and retailers are transforming into dual-channel retailers (DCRs). Such an expansion in business scope and the wide spread of lenient return policies trigger tremendous return volume that requires great deal of logistical efforts. The service levels offered within online stores greatly affect channels’ demand. However, they also influence the channel choice of return for online customers, if applicable, when their purchases are unsatisfactory. Therefore, this paper studies the optimal service level for a centralized DCR. In addition, it examines the optimal levels for a decentralized two-echelon system through the implementation of Nash and Stackelberg theoretical frameworks. Important properties of optimal solutions and vital managerial insights have been devised through analytical and sensitivity analysis. It is found that a DCR may have the following tradeoff: decrease service level to increase the reward from the physical store or increase service level to enhance competitiveness of the online store. The optimal decision depends greatly on how sensitive the customers’ return behavior is to service level. In addition, as the exogenous price increases, the change in the retailer’s offered level depends significantly on the different rates of return.

1. Introduction

The immense spread of the Internet and the diversity of services offered by third-party logistics providers have inspired many retailers to use a dual-channel retailing strategy and many manufacturers to compete through an online store [1,2]. Thus, both players may reach broader segments of customers and become national as well as global competitors [1,3]. According to Chiang et al. [4], adding an online store may increase the flexibility for a DCR by allowing customers to view a product’s description online and buy it through a traditional store, order a product online and obtain it from a traditional store, or buy a product online and cross-return it to a traditional store. Numerous studies have explored competition and coordination strategies within a dual-channel retailing system [3,4,5,6,7,8,9,10].
In addition, major pre- and post-sale services that have a prominent effect on customers’ purchasing decisions and return behavior are the logistical services provided through the online store. According to Zhang et al. [11] and Ding et al. [12], their importance is such that they have a direct impact on the survival of the online store and the existence of product appeal. A seller can direct customers toward or away from a certain channel by altering the channel’s price or service level depending on his/her best interest [2]. The importance of logistical services is such that it has a significant influence on customer ratings for online shopping platforms. Providing the online store’s logistical capabilities is important to customers during the process of acquisition and return. Consequently, services such as multiple delivery/return visits, scheduling calls, reliable forward/backward tracking system, trained employees, usage of best practices, extended waiting time for delivery/pickups, and reduced delivery/pickup times are sources of success in an increasingly competitive online environment. For example, Amazon Prime offers one-day order delivery and return pick up in several parts of the world. Such online capabilities offer gratification to consumers that was only realized in an offline store in the past two decades. Consequently, offline stores are exposed to new and serious threats while more consumers are shifting to the online option [12]. Retailers with online stores are moving in the right direction as they invest abundantly in service enhancement.
In addition, since online customers do not enjoy product examination before acquisition, returns from online purchases far exceed what they are from offline purchases. Thus, an apparel item will have a return probability of 35% if it was purchased offline and 75% if it was purchased online [13,14,15]. In addition, several retailers around the globe employ a full refund policy to gain customer loyalty and satisfaction, enhance sales, and conform with legislations. Such a lenient policy has laid the ground for further increases in customer returns [16,17]. Same- and cross-channel returns are both acceptable policies or practices that have been implemented by prominent DCRs such as Wal-Mart or Target. The former policy allows products to be returned to their original store of purchase, while the latter policy allows products to be cross-returned to the physical store after being purchased from the online store. According to [2,18], a cross-channel return policy is vital to the success of DCRs, as it enhances sales, increases customer satisfaction, and creates cross-selling opportunities. While same- and cross-channel returns have been scarcely considered in the literature [19,20,21,22], refund policies and customer return behavior under several settings have been thoroughly examined [13,15,16,17,23,24,25,26,27,28,29,30,31,32,33,34,35,36].
With the provision of lenient return policies and the demand for more logistical services, dual-channel retailers are challenged by tangible rises in their logistical expenses and unpredictability in customer return behavior. A logistical service level provided to online customers of a DCR has an influence on both forward supply chain by encouraging/discouraging demand and on backward supply chain by determining the channel of return. In other words, the tendency for online customers to use the cross-channel return policy greatly depends on the level of services provided by the online store. For example, if the store offers multiple return visits, scheduling calls, reliable tracking system, trained employees, usage of best practices, extended waiting time for pickups, contracting swift 3PL providers, responsive refund system and so on, then cross-channel returns will ultimately diminish. Consequently, the increase in same-channel returns will eventually burden the retailers with more handling cost to account for. It will also deprive the DCR from salvaging returns through the more rewarding channel, i.e., the physical store. To elaborate more, offline stores have more privilege over online stores in salvaging returns by selling them under the “as is” category or by selling them with big discounts. Such a salvaging technique allows offline customers, who are attracted to discounts, to physically check the quality of items, however, under the condition that they are non-refundable. Many companies in different industries use those policies, including Best Buy and IKEA. Offline stores may also increase the salvaging value by creating additional cross-selling opportunities. Such opportunities emerge to the store, as they can effectively sell complementary items (food or drinks) or complementary services (insurance or credit cards) to shoppers while returning their products. Many retailers use such an approach, including Costco and Superstore. Therefore, DCRs face the dilemma of increasing logistical service levels to increase online stores’ demands or decreasing logistical service level to reduce service-related costs and increase offline stores’ demands. The reduction of service level will also reduce transportation cost and increase salvage value by enhancing cross-channel returns. As per our knowledge, the above-stated problems including the implications of online store’s service level on customer return behavior have not received any attention despite their significance. Consequently, the competition caused by the reduction in market share that many DCRs encounter when the manufacturers open their online stores and compete by providing tangible services have not been studied in such a context. Since manufacturers sell products through online stores only, their trade-offs and decision complexity are much less than what they are for DCRs.
Therefore, this work analyzes the problem of service level offered to online customers under a competitive two-echelon system consisting of a manufacturer and a dual-channel retailer. It is motivated by the fact that same- and cross-channel return rates depend greatly on the service level provided by the DCR. Consequently, the main goal of this research is to develop proper methodologies of service level management under deterministic demand. Two power schemes have been used by this work. The first scheme suggests that the DCR and the manufacturer are equally powerful and undertake fierce competition. The second scheme suggests that the manufacturer has more market power and thus is considered to be the market leader. Through analytical and sensitivity analysis, this paper attempts to answer the following vital questions:
(a)
How would retailers’ and manufacturers’ service policies change under different market conditions? The changes in the market conditions are stimulated by changing the following parameters: selling price, return rates, salvage value, sensitivity of return rates to service level, and several other parameters.
(b)
Why would the competitive retailer benefit from the increase in the online store’s rate of return and suffer from the increase in the physical store’s rate of return?
(c)
Will the increase in the selling price or sensitivity of return rates to service level provide positive market conditions to players. If not, then when/to whom such an increase is welcomed and when/to whom is it not?
In this paper, related works are reviewed in Section 2, and the problem statement is provided in Section 3. Benchmark, Nash, and manufacturer-Stackelberg settings are all discussed in Section 4, Section 5 and Section 6, respectively. Section 7 delivers a sensitivity analysis, and Section 8 provides vital managerial insights. Finally, conclusions and suggested future research are depicted in Section 9.

2. Literature Review

This section discusses the following three literature streams: dual-channel supply chains, customer returns, and service strategies within dual-channel supply chains. Extensive papers have investigated a manufacturer selling products through a manufacturer-owned online store and an independent retail store. Thus, various types of competition may form between the two players, such as competition in price [3,5,6], competition in services [7,8,9], and competition in product availability [4,10]. Existing literature indicates that uncoordinated systems are caused by cannibalization where each seller aims to optimize its own profit [3,5,9,37,38,39]. However, coordinated duopolistic systems are formed when each seller optimizes its own profit while complying with a certain contract [3,5,38]. Furthermore, fully coordinated monopolistic systems are the outcome of having a centralized decision maker that optimizes the system’s total profit [37,39].
The second stream of literature addresses customer returns under a single retailer, two retailers, and multi-channel retailer setting. Priorly reviewing papers under the different settings, researchers’ insights related to several refund policies are presented. A substantial body of customer returns literature has examined a retailing system where the refund policy is exogenously determined as a full refund or a Money Back Guarantee (MBG) [13,15,23,24,25,26,27]. Other papers have examined the performance of a retailer under both a no-refund policy and a full-refund policy [25,31,36,40]. Partial-refund policy has also been examined by several other papers [17,28,29]. Hsiao and Chen [30] noticed that the optimal refund policy can surpass the selling price. Several studies argue that the full-refund policy is not of the sellers’ best interest, as it overwhelms the retailing system [16,17,28]. However, other studies argue that it may be of the sellers’ best interest in the presence of competition [31]. In addition, Hu et al. and Su [17,32] indicated that the salvage value of returns has a great influence on optimal refund policy. While Li et al. [29] related the sternness of the refund policy to the quality of products and the selling prices, Yu and Goh [33] stated that it should be related to the condition of products upon return. Akcay et al. [13] stated that sellers can reduce return rates by increasing selling prices and imposing a refund policy with restocking fees. Hu and Li [41] encourage manufacturers to implement a buyback policy that is equivalent to the retailer’s refund policy for better coordination.
Additionally, many papers have considered returns in a single channel setting. Akcay et al. [13] examined a retailer selling new products and returning products to different customer segments under product valuation uncertain. Yu and Goh [33] studied different scenarios based on the following factors: timing of return, existence of penalty, and recoverability of returns. You et al. [27] studied a single selling period that can be divided into several sub-periods, each with its distinguished return rate. Chen and Bell [16] studied a multi-period system where “as good as new” returns can be resold in the following periods or salvaged right after return. Vlachos and Dekker [15] examined various settings based on the following factors: re-salability of returns in the primary market, need for recovery, and costs associated with the recovery process. Wang et al. [26] studied a retailing system where demand consumes both new and returned items in the first sub-period, while it only consumes returned items in the second sub-period. Many papers investigated the interrelationship between the selling price, refund policy, and return quality [29,30,34]. Others have studied the modularity of products and its effect on price and return policies [25,35].
Several other studies have examined market share competition when two sellers/channels offer customer return. Chen and Bell [40] investigated two settings with two customer behaviors: “return-sensitive customers” who overpay and have the benefits of returning a product if it is a mismatch, and “price-sensitive customers” who underpay and retain the product if it is a mismatch. Thus, both a returnable and a non-returnable channel are considered in their study. While Chen and Grewal [36] examined Stackelberg and Nash competitions when a newly established retailer competes with a well-established retailer who is offering MBG, Chen and Zhang [31] investigated competitions between two well-established retailers offering MBG. Balakrishnan et al. [6] examined the effect of free-riding behavior on the profitability and pricing policy of a physical store when a competing online channel offers customer returns. Ofek et al. [42] examined price and service level competition between two retailers operating single or dual channels while allowing for customer returns. They have stated that low differentiation among competitive retailers leads to high investments in online stores’ service levels. They claim that such high investments may reduce retailers’ profitability. In addition, a few studies have considered cross-channel return policy for a dual-channel retailer in which online purchases can be cross-returned to the physical store [19,20,21,22]. Other papers have examined cross-channel return policy for a two-echelon system in which items purchased from the manufacturer’s online store can be returned to the retailer’s physical store [43,44].
The third stream of literature studies the impact of service policies on dual-channel supply chain related decisions. According to [8], customers are increasingly dependent on service levels to choose between channels or products. They argue that the influence of service levels on customers’ choices is more profound than that of prices, which has led many scholars to place great emphasis on services. They study price and service competition for complementary products under Stackelberg and Nash theoretical game frameworks. Their system consists of two manufacturers and one retailer where service cost sharing contract is implemented. Wang et al. [45] studied a similar system without the assumption of service cost sharing. Ding et al. [12] examined service and price competition under the existence of inventory and environmental constraints. Zhou et al. [46] inspected price and service policies for a competitive dual-channel supply chain in which the manufacturer free rides the retailer’s proposed presales services. To coordinate channels, their work studies cooperation through the implementation of service cost sharing contract. Dan et al. [9] studied the optimal prices in a dual-channel supply chain and the optimal offline store’s service level using the two-stage optimization technique. They examined Stackelberg coordination between the manufacturer and the retailer and evaluated the impacts of customer loyalty on the manufacturer and retailer’s pricing decisions. Zhang and Xing [11] studied a two-echelon retailing system consisting of a dual-channel retailer, manufacturer, logistics service integrator, and functional logistics service provider. They examined coordination mechanisms through optimal consistent pricing, logistics service level, and offline experience level. Wu [47] studied a two-echelon system consisting of a manufacturer and a remanufacturer where both new and remanufactured products are offered to customers through a retail store. While both manufacturers bundle their products with services, the retailer determines the selling price. Their study coordinates between the different competitive players using backward induction.
One should note that no author has studied service levels of a two-echelon retailing system while examining their influence on the rates of the different return types, i.e., same- and cross-channel returns. Accordingly, this paper attempts to fill this gap. It studies theoretical game competition between a manufacturer and a dual-channel retailer under the following frameworks: benchmark setting, Nash game, and manufacturer-Stackelberg game.

3. Problem Statement

This paper considers a dual-channel retailer running both a physical store and an online store while competing in service levels with a manufacturer running only an online store. To reduce conflict between the manufacturer and the retailer and to prevent free-riding behavior, many two-echelon systems implement the uniform pricing strategy [48]. Other retailing systems use such a strategy to prevent shopper confusion and to retain a reputable business image [48,49,50]. Accordingly, about 80% of all dual-channel retailers prefer to unify their pricing policies across all sellers [11,42]. According to Liu et al. [1], it has been widely used in the electronics industry, e.g., Apple, Huawei, and many others. Thus, several works have capitalized on the concept of price unification to examine dual-channel retailing systems [11,20,45]. Consequently, this work uses a unified selling price that is exogenously determined by the manufacturer.
Both the retailer and the manufacturer offer a full refund or money back guarantee policy for unsuccessful purchases. Commonly used in the literature, customer returns are represented mathematically using rates. Thus, the rate of return for the purchases conducted through the retailer’s physical store is 0 r r 1 . However, the rate of return for the purchases conducted through the competitors’ online stores is 0 r 1 . The previous assumption is valid since customers purchasing from both online stores experience comparable product exposure levels and are therefore expected to conduct similar return behaviors. As commonly used in the retailing industry, online customers of a DCR may either return their unsuccessful purchases to the online store through the same-channel return option or return them to the physical store through the cross-channel return option. However, the retailer may evoke those customers to use the first return option by providing a higher level of services through the online store. Consequently, same- and cross-channel rate of returns are functions of the online store’s service level ( s o ) offered by the retailer and can be represented as:
r o o = r ε s o
r o r = 1 ε s o r ,
respectively. Parameter ε 1 denotes the sensitivity of same- and cross-channel return rates to service level provided by the online store of a DCR. In other words, a higher value indicates that online customers are more likely (less likely) to use a same-channel (cross-channel) return option as online service level increases. It is assumed that the maximum allowable value of s o is 1 / ε ; otherwise, r o r might become negative or r o o might become greater than r . Both cases are not mathematically correct in representing the appointed rates. Figure 1 below depicts the forward and backward flow of products in our two-echelon retailing system. It is noted that s o is a bundle measure that is affected by the levels of many attributes as indicated in the introduction section. However, segregating those services in a single mathematical model will necessarily increase its complexity. Other scholars may use a different approach and consider a sole service attribute such as delivery time in their studies [12].
Items purchased or returned to an online channel, either operated by the manufacturer or the DCR, will cost a value of h for delivery. From the DCR’s perspective, salvaging an item through the retail store is more rewarding compared to salvaging the same item through the online store, i.e., v r > v o . Material cost for the manufacturer and the wholesale price for the dual-channel retailer are denoted as c m and c d , respectively. As explained in the introduction of this paper, the DCR has several ways to increase the salvaging value of returns including “as is”, open box with a big discount, or creating cross-selling opportunities. Therefore, c m is restricted to be higher than v o , while v r has no restrictions.
We denote the online store of the manufacturer as j = m , the DCR as j = d , the online store of the DCR as j = o , and the retail store of the DCR as j = r . D j and α j represent the total demand and the base level of demand for channel j = m , o , r , respectively. According to [8,51], service level is one of the primary factors that influences a customer in choosing between available channels. Therefore, many studies have included the displacement of demand that may occur between market’s players due to service competition. For example, [9,51] considered the displacement between a retailer’s offline store and a manufacturer’s online, [11,45] considered the displacement between a retailer’s offline and online stores, [47] considered the displacement between a manufacturer and a remanufacturer, and [12] considered the displacement between two online retailers. However, other papers only studied the increment in demand caused by the retailer’s choice of service level [8,46]. Since online customers can easily cross-validate services in any of the online store’s webpages, one may assume similar cross channel sensitivities (i.e., γ m = γ o = γ ), where γ = 0 , 1 . Similar to [8], the previous assumption also indicates that cross channel sensitivity is lower than its own channel sensitivity. In addition, online stores’ services do not influence offline customers as profoundly as online customers emphasize that γ > γ r . The assumptions of identical own and cross-channel sensitivities have been employed in the literature before, e.g., [8,12,46]. In addition, the linear effect of service levels on demand functions were utilized in [7,8,11,45,46], and many others. Thus, channels’ demand functions are constructed as the following:
D r = α r γ r s o γ r s m
D o = α o + s o γ s m
D m = α m + s m γ s o
Finally, the service cost function for a channel j = m , o is strictly convex with respect to the service level offered by the channel. As a result, c s j / s j > 0 and 2 c s j / s j 2 > 0 . Thus, this research uses a common form of service-related costs as the following:
c s m = 1 2 s m 2
c s o = 1 2 s o 2
The previously modeled cost functions have been utilized by many works such as [8,9,45,46]. Since it is common for manufacturers and retailers to develop their services through external third parties with announced ratings, the service coefficient > 1 is assumed to be identical in both cost functions.
Using the aforementioned notations, the profit functions for the different stores can be constructed as follows:
π o = D o 1 r p + r o o v o + r o r v r h 1 + r o o c d 1 2 s o 2
π r = D r 1 r r p + r r v r c d
π m = D m 1 r p + r v o h 1 + r c m 1 2 s m 2
From Equation (8), a portion 1 r from D o is a final sale. A portion r o o and a portion r o r from D o are retuned back to the online and physical stores, respectively, to be salvaged. A portion 1 + r o o from D o is the logistical burden or handling cost. While the term c d D o constitutes the total wholesale cost, the last term constitutes the total service cost. Equations (9) and (10) are constructed similarly, and thus, their explanation has been omitted. In addition,
π d = D o 1 r p + r o o v o + r o r v r h 1 + r o o c d 1 2 s o 2 + D r 1 r r p + r r v r c d
represents the profit function for the dual-channel retailer formed by adding Equations (8) and (9).
The following three sections examine the optimization of a benchmark dual-channel retailer and the coordination of a two-echelon system under Nash and manufacturer-Stackelberg settings. Within the benchmark case, the service level that maximizes the performance of the dual-channel retailer, herein referred to as she, is selected. In addition, within the manufacturer-Stackelberg game, the manufacturer, herein referred to as he, overpowers the retailer. Thus, he selects the service level for his online store first followed by the weaker retailer. However, in the Nash game, both entities are equally powerful in determining service levels, which entitles them to conduct their decisions simultaneously.

4. A Sole DCR as a Benchmark ( i = 1 )

This section studies the optimal service level if the dual-channel retailer is not competing with a manufacturer. The retailer will face a trade of whether to increase service level to attain higher sales or decrease service level to reduce service cost, reduce handling cost, and increase salvage value. The latter two benefits are the outcome of encouraging online customers to use the cross-channel return option when unsatisfied with their purchases.
Proposition 1.
Under the benchmark case, there exists a unique optimal service level for the DCR as depicted below.
s o 1 = 1 r p + r v r h c d r ε α o h + v r v o γ r 1 r r p + r r v r c d 2 r ε h + v r v o +
Proof of Proposition 1.
After substituting Equation (1) to (4) into Equation (11) and making s m = 0 , one can obtain 2 π d s o 2 = 2 r ε h + v r v o < 0 . Thus, the profit function π d is strictly concave on s o . By solving   π d s o = 0 , one can find the optimal service level s o 1 for the DCR. □
Equation (12) represents a closed form formula for the optimal service level offered by the dual-channel retailer to her customers. It is found that the increase in the base level of demand for the online store will decrease the offered service level within the store, i.e., s o 1 / α o = r ε h + v r v o / 2 r ε h + v r v o + < 0 . Arguably, if customer acceptance to the online store grows in magnitude, the retailer may decline the service level to increase and decrease demand from the traditional store and online store, respectively, in an attempt to enhance her performance from the former channel. In addition, another good reason to adopt such a response is to decrease the overwhelming handling cost associated with sales served from the e-tail store. In line with what has been mentioned previously, the increase in handling cost will, intuitively, cause the service level to drop, i.e., s o 1 / h = 1 + r ε α o + s o 1 2 r ε / 2 r ε h + v r v o + < 0 . The decrease in service level will cause a higher portion of online purchases to be cross-returned to the physical store rather than returned back to the online store. Contrary to our finding, Dan et al. indicated that the increase in the base level of demand for the offline store will increase the service level in the store. The main reason behind such a contradiction is the fact that their study did not account for the delicate trade-offs and the cannibalization that forms between the retailer’s own channels.
From Equation (9), we know that the term 1 r r p + r r v r c d constitutes the revenue generated by satisfying a single sale from the traditional store. Under normal condition, its value should be positive. Notice that demand in the physical store becomes more sensitive to the increase in service level if γ r has higher values. Under such conditions, it is vital for the retailer to drop the offered service level (i.e., s o 1 / γ r = 1 r r p + r r v r c d / 2 r ε h + v r v o + < 0 ) and stabilize demand received by the channel. One may notice the synchronicity in performance of the different channels that is levered by the service level offered to the online customers.
Corollary 1.
If the ratio of the final sales rate in the online channel to the final sales rate in the tradition channel is higher than γ r , i.e., 1 r / 1 r r > γ r , then it will be optimal to increase service level as the selling price increases. Otherwise, it will be vital to decrease service level as the selling price increases.
Proof of Corollary 1.
If we differentiate the service level in Equation (12) with respect to the unified price, then we obtain the following: s o 1 p = 1 r γ r 1 r r 2 r ε h + v r v o + . s o 1 p provides a positive value if 1 r 1 r r > γ r and a negative value if 1 r 1 r r < γ r . □
The previous corollary conveys an important insight as it relates service level to the selling price. It indicates that if the rate of return from the online channel is lower than what it is from the traditional channel, then it will always be optimal for the DCR to increase service level as the selling price increases. By doing so, she will encourage customers to use the less troublesome channel, i.e., the e-tail store in this case. However, literature indicates that this is not the case in normal situations, as the online stores are known to overwhelm retailers with returns due to the lack of customer examination prior to purchasing [13,14,15]. Thus, if the rate of return from the online channel is higher than what it is from the traditional channel, which is normally the case as indicated above, then it is vital to compare between the ratio of final sales rates (i.e., 1 r / 1 r r ) and how sensitive demand is in the physical store to the offered service level. An increase in the selling price provides an opportunity for retailers to make the most from the market. Thus, DCRs may face the following trade off: increase the service level and consequently increase demand from the online store or decrease service level and consequently decrease handling cost, increase reward from salvaging through the traditional store and boost demand from the traditional store. Notice that the decrease in service level will never be optimal if the retailer cannot create noticeably high cross-selling opportunities from returns. Without the comparative relationship provided in this corollary, a DCR may not be decisive on the optimal response, whether to increase or decrease service level, as the selling price changes. If the rates of returns are not considered, i.e., r = 0 and r r = 0 , then 1 r 1 r r = 1 indicating that the retailer’s own price should increase before she can offer more enhanced service level to customers. The previous insight is consistent with the findings provided by [8,9,12].

5. Two-Echelon under Nash Setting ( i = 2 )

In a Nash setting, the DCR and the manufacturer are equally powerful; thus, the market has no leader. In this setting, the service levels are selected simultaneously in all online stores in which each entity optimizes its performance given the rival’s service level.
Proposition 2.
Under Nash game, there exists a unique equilibrium as depicted below.
s m 2 = 1 1 r p + r v o h 1 + r c m
s o 2 = 1 r p + r v r h c d r ε h + v r v o α o γ 1 r p + r v o h 1 + r c m γ r 1 r r p + r r v r c d 2 r ε h + v r v o +
Proof of Proposition 2.
Substitute Equations (1)–(5) into Equations (10) and (11). Thus, the Hussein matrix for the game can be formed as the following:
H = 2 π d s o 2 2 π d s o s m 2 π m s m s o 2 π m s m 2 = 2 r ε h + v r v o r ε γ h + v r v o 0 .
Each competitor’s profit function is concave on the competitor’s own decision variable, i.e., 2 π d s o 2 = 2 r ε h + v r v o < 0 and 2 π m s m 2 = < 0 . In addition, the determinant related to the above Hussein matrix is strictly positive (i.e., H = 2 + r ε h + v r v o 2 γ > 0 ) indicating the existence of a unique Nash equilibrium. An online store can find its own service level, given the competitor’s level, by solving the first-order condition as follows: from π d s o = 0 one obtains: s o s m = 1 r p + r v r h c d r ε α o γ s m h + v r v o γ r 1 r r p + r r v r c d 2 r ε h + v ¯ v _ + , and from π m s m = 0 one obtains: s m s o = 1 1 r p + r v o h 1 + r c m = s m 2 . By simultaneously solving the above equations, the optimal service level for each competitor is found.
From Proposition 2, one can easily notice that the service level offered by the manufacturer for its online customers does not depend on any of the store’s base levels of demand. However, s o 1 / α o = s o 2 / α o indicating that the change in the retailer’s service level induced by the change in the base level of demand for her online store is identical in both cases, i = 1 and i = 2 . It is also found that the change in γ r induces identical changes in the retailer’s offered service levels under both studied cases. In other words, s o 1 / γ r = s o 2 / γ r .
Corollary 2.
Under the Nash setting, if the ratio of the final sales rate in the online channel to the final sales rate in the tradition channel is higher than a threshold R ˙ (i.e., 1 r / 1 r r > R ˙ ) then it will be optimal to increase service level as the selling price increases. Otherwise, it will be vital to decrease service level as the selling price increases. However, it will always be optimal for the manufacturer to increase his service level as price increases.
Proof of Corollary 2.
If we differentiate the service level in Equations (13) and (14) with respect to the selling price, then we obtain the following: s m 2 p = 1 r and s o 2 p = 1 r + γ r ε h + v r v o 1 r γ r 1 r r 2 r ε h + v r v o + , respectively. s m 2 p always provides a positive value. However, s o 2 p provides a positive value if 1 r 1 r r > R ˙ and a negative value if 1 r 1 r r < R ˙ , where R ˙ = γ r + γ r ε h + v r v o . □
The analysis of this corollary is similar to that of Corollary 1. However, one may raise the following point: how comparative R ˙ is to γ r . The answer to that will come in the next section. In addition, since the manufacturer operates only one channel, then changing its service level does not trigger any complex trade-offs. Therefore, the increase in prices will always oblige the manufacturer to provide more services.

6. Two-Echelon under Manufacturer-Stackelberg Setting ( i = 3 )

Similar to [8], this setting assumes the superiority of the manufacturer in market power and influence. Thus, he will lead, and the DCR will follow. While the retailer optimizes her performance based on the manufacturer’s revealed service level, the manufacturer optimizes his performance based on the retailer’s best response function.
Proposition 3.
Under manufacturer-Stackelberg game, there exists a unique equilibrium as depicted below.
s m 3 = 1 1 r ε h + v r v o γ 2 2 r ε h + v r v o + 1 r p + r v o h 1 + r c m
s o 3 = 1 r p + r v r h c d r ε α o h + v r v o γ r 1 r r p + r r v r c d 2 r ε h + v r v o + + r ε h + v r v o γ 2 r ε h + v r v o + s m 3
Proof of Proposition 3.
Substitute Equations (1)–(5) into Equations (10) and (11). Since 2 π d s o 2 = 2 r ε h + v r v o < 0 , then the DCR’s profit function ( π d ) is strictly concave in s o . Given the manufacturer’s service level, the retailer can find her own service level (i.e., s o s m ) by solving the first-order condition π d s o = 0 , as illustrated in the Nash setting. Substitute the function s o s m into Equation (10) to obtain 2 π m s m 2 = < 0 indicating that the manufacturer profit is strictly concave in s m , given the retailer’s best response function. Consequently, there exists a unique equilibrium for the manufacturer-Stackelberg game. To find the manufacturer’s optimal level, the first-order condition π m s m = 0 is solved. □
We can note that s o 1 / α o = s o 3 / α o and s o 1 / γ r = s o 3 / γ r which will unify the DCR’s responses in all studied cases when α o or γ r changes. It would be appealing to study sellers’ responses when other market conditions change. However, due to the lengthy expressions, such responses will be examined in the sensitivity analysis section.
Corollary 3.
Under the manufacturer-Stackelberg game, if the ratio of the final sales rate in the online channel to the final sales rate in the tradition channel is higher than a threshold R ¨ (i.e., 1 r / 1 r r > R ¨ ), then it will be optimal to increase service level as the selling price increases. Otherwise, it will be vital to decrease service level as the selling price increases. However, it will always be optimal for the manufacturer to increase his service level as price increases.
Proof of Corollary 3.
Differentiating the service level in Equations (15) and (16) with respect to the selling price, yields the following: s m 3 p = 1 r 1 r ε h + v r v o γ 2 2 r ε h + v r v o + , and s o 3 p = 1 r 2 + r ε h + v r v o γ r ε h + v r v o 2 γ 2 + 2 + γ 2 r ε h + v r v o + 2 γ r 1 r r 2 r ε h + v r v o + , respectively. s m 3 p always provides a positive value. However, s o 3 p provides a positive value if 1 r 1 r r > R ¨ and a negative value if 1 r 1 r r < R ¨ , where R ¨ = γ r 2 r ε h + v r v o + 2 2 + r ε h + v r v o γ r ε h + v r v o 2 γ 2 + 2 + γ . □
Due to similarities, the explanation pertaining to this corollary is omitted.
Corollary 4.
γ r > R ¨ > R ˙ .
Proof of Corollary 4.
First, the following are calculated: γ r R ¨ = r ε h + v r v o γ r ε h + v r v o 2 γ 2 + 2 2 γ r + γ 2 + r ε h + v r v o γ r ε h + v r v o 2 γ 2 + 2 + γ > 0 , and R ¨ R ˙ = γ 3 r 2 ε 2 h + v r v o 2 + γ r ε h + v r v o 2 + r ε h + v r v o γ r ε h + v r v o 2 γ 2 + 2 + γ > 0 . Both relationships hold true since 1 γ > γ r , v r > v o , and all parameters are nonnegative. □
We now explain Corollaries 1 through 4 from a different perspective. If the rate of return from the online store is very high, then the sales ratio 1 r / 1 r r will probably be lower than the setting-dependant threshold. As a result, the DCR becomes defensive toward the online store and lowers the service level offered to its customers. As the return rate decreases and the sales ratio exceeds the threshold, the DCR becomes competitive. Competition intensity for a DCR is as follows: with the benchmark setting, it registers the lowest level since there is no competitor, with the Nash setting, it registers the highest level since both competitors are equally powerful, and with the manufacturer-Stackelberg setting, it is somewhere between the previous two settings since the manufacturer has more market power compared to the retailer. Consequently, the higher the competition intensity for the DCR, the higher the need to become competitive faster, which is why γ r > R ¨ > R ˙ .
Corollary 5.
s o 2 > s o 3 > s o 1 and s m 2 > s m 3 .
Proof of Corollary 5.
First, the following are calculated: s o 2 s o 3 = 1 r p + r v o h 1 + r c m r 2 ε 2 h + v r v o 2 γ 3 2 r ε h + v r v o + 2 > 0 , s o 3 s o 1 = r ε h + v r v o γ 2 r ε h + v r v o + s m 3 > 0 , and s m 2 s m 3 = r ε h + v r v o γ 2 1 r p + r v o h 1 + r c m 2 r ε h + v r v o + 2 > 0 . Note that 1 r p + r v o h 1 + r c m represents the revenue generated by satisfying a single demand from the manufacturer’s online store. Intuitively, the previous relationship should be positive; otherwise, the store will not be profitable. Consequently, all the above relationships are truthful. □
As indicated above, the DCR and the manufacturer undergo fierce competition under Nash game, which forces both players to seek the highest acceptable service levels. By lowering competition intensity in the manufacturer-Stackelberg game, both players are encouraged to lower their service levels for better financial performance. However, when there is no player to share the market with, the DCR offers the lowest service level and dedicates most of her attention to the previously indicated trade-offs. One may compare the above corollary to papers that studied price competition in dual-channel supply chains. The authors of [8,20] found that competitive players register higher prices while being leaders in Stackelberg games than while having equal status or fiercer competition in Nash games.
Corollary 6.
Under realistic business conditions where a store’s demand, service level, and profitability are all positive, the following hold true: s o 1 ε 0 , s m 2 ε = 0 , s o 2 ε 0 , s m 3 ε 0 , and s o 3 ε 0 .
Proof of Corollary 6.
 
The benchmark case:
1.
s o 1 ε = r h + v r v o α o + 2 s o 1 2 r ε h + v r v o + . Since the optimal service level for the DCR is non-negative under realistic business conditions, s o 1 0 , then s o 1 ε 0 .
The Nash case:
1.
s m 2 ε = 0 .
2.
s o 2 ε = r h + v r v o α o + 2 s o 2 γ 1 r p + r v o h 1 + r c m 2 r ε h + v r v o + . Substitute s m 2 (i.e., Equation (13)) into D o 2 (i.e., Equation (4)) to obtain D o 2 = α o + s o 2 γ 1 r p + r v o h 1 + r c m . Thus, s o 2 ε = r h + v r v o D o 2 + s o 2 2 r ε h + v r v o + . Since the online store’s demand and optimal service level for the DCR are non-negative under realistic business conditions (i.e., D o 2 0 , and s o 2 0 ), then s o 2 ε 0 .
The Stackelberg case:
1.
s m 3 ε = r γ 2 h + v r v o 1 r p + r v o h 1 + r c m 2 r ε h + v r v o + 2 . Since the manufacturer should only run a profitable business (i.e., π m 3 in Equation (10) should be positive), then 1 r p + r v o h 1 + r c m > 0 . Note that the previously presented expression is the revenue generated by satisfying a single demand from the manufacturer’s online store. Therefore, s m 3 ε 0 .
2.
s o 3 ε = r h + v r v o 2 r ε h + v r v o + α o + 2 s o 3 γ s m 3 + 1 r p + r v o h 1 + r c m γ 3 r ε h + v r v o 2 r ε h + v r v o + 2 . One may note that s o 3 ε = r h + v r v o 2 r ε h + v r v o + D o 3 + s o 3 + 1 r p + r v o h 1 + r c m γ 3 r ε h + v r v o 2 r ε h + v r v o + 2 . Since demand from the DCR’s online store is non-negative (i.e., D o 3 0 ), the optimal service level set by the DCR is non-negative (i.e., s o 3 0 ), and the revenue generated by satisfying a single demand from the manufacturer’s online store is positive under realistic business conditions, then s o 3 ε 0 . The value of ε depicts how sensitive the DCR’s online customers to the service level offered by the store, which has a direct influence on the different return rates experienced by the retailer. If the value of ε is high, then online customers become more inclined to use the same-channel return option as the related service level increases and vice versa. Its numerical value depends on several factors. For example, a lower spread of traditional stores within the city deprives some customers from having an easy axis to the store. Thus, cross-returning unsatisfactory items can be troubling to certain customers. In addition, elder and working individuals might find it hard to visit traditional stores and conduct an in-person return. All the above stated conditions contribute to raising the value of ε . □
As we explained throughout this work, the DCR uses the service level as a lever to control demand and control online customers’ return behavior. As the value of ε increases, customers become more inclined to use the same-channel return option, as indicated above. Thus, a lesser incentive (i.e., service level) is needed to encounter the potential rise in handling cost. Consequently, the retailer becomes less competitive, and the stronger manufacturer will decrease his own service level as being overcompetitive, which is not optimal. It was found that the change in the value of ε does not have any influence on the manufacturer decision under the Nash game. Logically, when the online stores’ rate of return is zero (i.e., r = 0 ), then the change in ε will have no influence on any of the player’s service level decisions under all settings.

7. Sensitivity Analysis

This numerical study seeks to deliver several important managerial insights by answering the following questions: What influence does a changing rate of return, handling cost, or service coefficient have on the optimal responses of both players? How welcoming must a DCR be to the increase in price. What effect do salvage value within the physical store and sensitivity of return rates to service level have on rivals’ decisions and performances?

7.1. Effect of Online Stores’ Rate of Return on Competitors’ Performances

The increase in the online stores’ rate of return (i.e., r ) indicates that the untraditional channels are becoming more troublesome. Thus, both sellers should respond by lowering their provided service levels to their online customers, negatively affects channels’ demand (Figure 2a,b). Consequently, the manufacturer will suffer a decline in his financial performance (Figure 2c). In addition, when the DCR is the only player within the market, she becomes more balanced in her level offering, and when she competes with another seller, the manufacturer in our case, she becomes more competitive in her offering. That is to say, the increase in r will enable the retailer to become more balanced in her offering due the lesser competitive manufacturer, which justifies the boost in her performance under Nash and Stackelberg settings (Figure 2d). In other words, the gain acquired from being less competitive is higher than the loss caused by the high rate of return r . The DCR is less responsive in her service level declination while being competitive. That is realistic since she does not aim to lose her competitive niche in favor of the manufacturer. The DCR should not reduce service level without considering market condition, as this may cause a competitiveness disadvantage.
Intuitively, the increase in handling cost h or service coefficient will make the online channels more problematic. This will trigger the same responses provided above. To avoid redundancy, a thorough explanation will not be presented here pertaining to those parameters. When channels do not compete over service levels (i.e., the service level induced cannibalization does not exist), then the increase in will always cause the retailer to experience reduction in profitability [8]. According to the authors, the service coefficient depicts the retailer’s ability to provide the required services. As this ability increases, the service coefficient declines, and less service cost is acquired at a specific service level. In addition, one may note in this section and all the upcoming ones two important insights. First, manufacturers always offer higher service levels compared to the DCRs. She has two stores from which she can generate profit from and, thus, does not need to be as competitive as the manufacturer. Second, the introduction of manufacturers’ online stores will cause retailers to increase service levels to stimulate demand in their own channels, thereby hurting retailers’ profit. Chiang et al. [52] have promoted a similar insight; however, the stimulation of demand is achieved through the reduction in retailer’s prices.

7.2. Effect of Physical Store’s Rate of Return on Competitors’ Performances

The increase in the physical store’s rate of return (i.e., r r ) indicates that the traditional channel is the one becoming more troublesome now. In response, the DCR should raise service level within the online store to make it more appealing to customers, which switches some demand from the more troublesome channel to the less troublesome channel (Figure 3b). This papers studies competition over service levels within a two-echelon retailing system. Therefore, the manufacturer reluctantly and slightly increases service level in an attempt to balance between embracing high service cost and losing his competitive niche (Figure 3a). In relation to what has been stated before in Section 7.1 and Corollary 5, raising the service levels for competitive or corrective measures may lower players’ performances and profitability (Figure 3c,d). Thus, it is vital to keep the rate of return in the physical store as low as possible. To do that, both parties may provide rich and consistent knowledge about products. The DCR may also have different return policies applied to the different channels. Radhi and Zhang [20] have used DCR’s pricing decisions to provide results similar to the ones provided within the previous two sections. They indicated that the optimal response to the rise in the online store’s rate of return is to increase the channel’s own price, while the optimal response to the rise in the offline store’s rate of return is to decline the online channel’s price. Therefore, sales will shift from the more troublesome channel to a more rewarding channel. Several authors indicated that very high online store’s return rates will shape the online channel to serve by providing information to customers and the offline channel to serve by performing transactions, while very high offline store’s return rates will shape the offline channel to serve by becoming a showroom and the online channel to serve by performing transactions [20,49].

7.3. Effect of Selling Price on Competitors’ Performances

Price is one the most important parameters to be considered. The exogeneity of this parameter depends greatly on market condition, coordination between prominent players, political pressure, and many other factors. As indicated previously, the increase in the selling price always encourages the manufacturer to increase his service level and consequently boost his performance (Figure 4a). In addition, our example provides a sales ratio of 1 r / 1 r r > γ r > R ¨ > R ˙ , which forces the DCR to continue being competitive and increase her service level as well. For a while, she will be able stay profitable. However, the increase in both parties’ service levels, and the fact that the manufacturer is always more generous in his offerings, will deplete demand from her stores and will negatively affect the overall performance of the DCR. Consequently, she should determine the optimal price at which the maximum performance is achieved and freeze price by introducing competitors for example. Our finding is similar to the work of Ren et al. [8], who stated that the increase in cost caused by the increase in service level is less than the increase in profit caused by the increase in demand. However, the previous relationship will reverse when service level is higher than a particular threshold.

7.4. Effect of Physical Store’s Salvaging Value on Competitors’ Performances

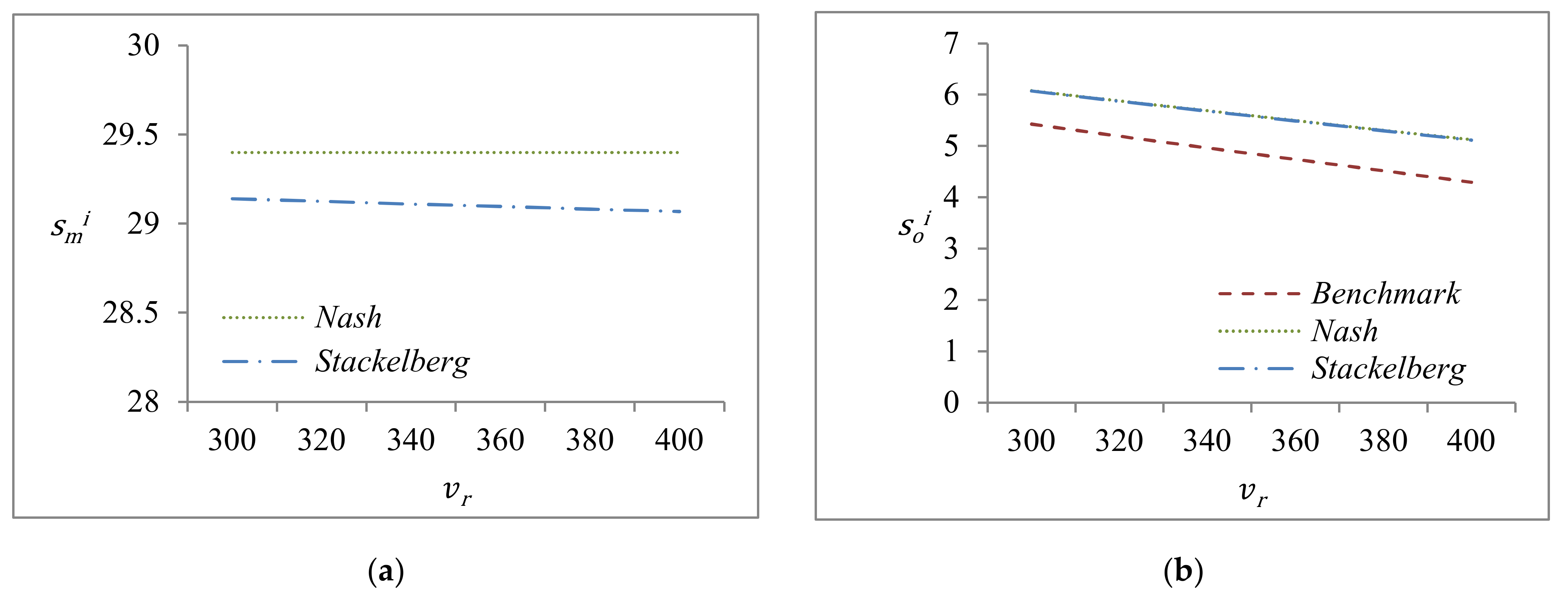
As indicated previously, the salvage value of returns has a crucial impact on retailing policies [17,32]. Items returned to the physical store are salvaged to customers who enjoy lower prices while risking not being able to return those purchases. However, those customers can examine products (returns) before taking that risk. With returns to offline stores, retailers can also boost profitability by creating more cross-selling opportunities. However, items returned to the online store are salvaged to different markets with much lower purchasing power. Consequently, salvaging through the physical store is more rewarding than salvaging through any of the existing online stores. In this section, we study competitors’ responses and performances under low and high sensitivity of return rates to service level, i.e., ε . When ε is low, more customers are inclined to use the cross-channel return option regardless of the service level offered. This could be the case when customers are frequent visitors to the physical store. In addition, selling products that need physical examination may trigger the scenario of inaccurate purchases from the online store followed by corrective purchases from the physical store. In such cases, the online channel becomes less troublesome since customers already use the more rewarding return option for the DCR without incentives. Consequently, she may become more competitive by increasing her service level, which will induce a positive influence on her performance and a negative influence on the manufacturer’s performance (Figure 5).
In contradiction, when ε is high, customers become more sensitive to service level and are more inclined to use the same-channel return option. This could be the case when the majority of customers are online shoppers and enjoy completing their purchase and return transactions from the comfort of their homes. In this case, online customers do not use the more rewarding return channel for the DCR (i.e., physical store) and need to be incentivized by lowering service level (Figure 6b). Consequently, the competition over service level will be alleviated by boosting both competitors’ performances (Figure 6c,d). The change in v r does not induce a major operational change on the manufacturer, as he does not offer the cross-channel return option (Figure 5a and Figure 6a).

7.5. Effect of Physical Store’s and Online Store’s Cross Service Level Sensitivity on Competitors’ Performances

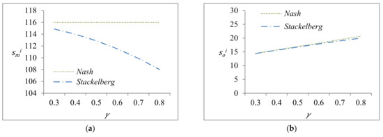
The online store’s cross-service level sensitivity (i.e., γ ) reflects the degree of online shopper’s response to the service level offered by the competitor’s online store. In other words, it reflects the competition level between the online stores, and higher values indicate fiercer competition. Zhang et al. [11] argue that a more intense competition level imposes lower service levels for all competitors. In contradiction, Wu [47] argues that a more intense competition level imposes higher service levels for all competitors. However, this study suggests that the retailer should always be competitive by increasing her service level when competition intensifies (Figure 7b). Furthermore, while the equally powerful manufacturer should be indifferent, the stronger manufacturer should always be defensive by decreasing his service level (Figure 7a). Similar to the previous two studies, our paper promotes a decrease in competitors’ profits when competition level rises (Figure 7c,d).

8. Managerial Insights

It is found through analytical analysis that the increase in the selling price will induce an increase in the service level of the manufacturer under all competitive schemes. A similar response is found to be optimal for the dual-channel retailer if the rate of return from the online channel is lower than what it is from the traditional channel. However, due to online customers’ lack of examination before purchasing, the opposite is more realistic, i.e., the rate of return from the online channel is higher than what it is from the traditional channel. In this case, the increase or decrease in service level depends greatly on the following ratio: rate of final sales from the online channel to rate of final sales from the traditional channel. If this ratio is higher than a setting-dependent threshold, then it is optimal for the retailer to become more competitive and increase service level as the selling price increases. Otherwise, it is optimal for the retailer to become more conservative and decrease service level as the selling price increases. Furthermore, being more competitive indicates that returns from the online store are still tolerable, while being conservative indicates that returns from the online store are not tolerable and the retailer should correctively switch portion of online demand and return to the physical store. Being more conservative indicates that the retailer is encouraging cross-channel returns. Such a situation will not occur if the retailer cannot retain high salvaging value from the offline store, i.e., cannot create substantial cross-selling opportunities. In other words, low salvage value from the retail store will always induce ratios that are higher in value compared to the setting-dependent thresholds. In addition, the setting-dependent threshold decreases in value as competition level increases. In other words, tolerance to customer behavior (i.e., customer returns) increases as competition intensity increases. Intuitively, the benchmark setting has the lowest competition level since there is no competitor, while the Nash setting has the highest competition level since both competitors are equally powerful. A store offers higher level of services under higher competition levels.
Intuitively, an online store becomes more problematic if a higher rate of return, handling cost, or service coefficient are experienced. In such cases, both sellers are promoted to decrease their offered service levels. Accordingly, the manufacturer will suffer a decline in his financial performance. However, the retailer will experience a demand boost in the offline store and will become more balanced in her offering due to the less competitive manufacturer, which provides an opportunity for a better financial performance. In contrast, if the physical store becomes more problematic, through a higher rate of return for example, then the dual-channel retailer should encourage customers to use the online channel instead by increasing its service level. In response, the manufacturer should avoid being overcompetitive while increasing his service level. Due to the negative impact on both sellers, it is vital to keep the rate of return in the physical store as low as possible by revising the store’s return policy. As previously indicated, similar recommendations have been provided to dual-channel retailers however by using the price as a lever. For example, a troublesome channel will encourage the retailer to increase its price in order to switch demand to a more stable channel. Consequently, the negative effect of returns can be reduced. However, our study suggests that both purchasing behavior and return behavior will be affected by the change in the retailer’s service level.
In addition, salvaging through the physical store is more rewarding to the retailer for the following two reasons. First, customers attracted to discounts can examine returns before conducting nonrefundable purchases through “as is” or “open box” categories. Second, offline stores can generate additional cross-selling opportunities by selling complementary items or complementary services to shoppers while returning their products. In addition, the ε value measures the effect of service level on customer return behavior. A higher value implies that online customers become more sensitive to service level and more inclined to use the same-channel return option. Consequently, as the value of ε increases, the retailer should lower the offered service level to incentivize customers to use the cross-channel return option for better gain. As the retailer becomes less competitive, the manufacturer may decrease his service level under the Stackelberg scheme. It is important to recognize that the use of same-channel return option is gaining popularity and the influence of services on customers’ decisions is becoming stronger, which indicates that the value of ε is inflating as time passes. Third-party logistics providers are becoming more responsive and more service oriented. Retailers are increasingly offering free return policy, as it boosts customer satisfaction and products’ quality assurance. Many customers are currently using their mobile devices for all steps of the return process, which elevates many barriers for both customers and logistics providers. The use of digital and mobile wallets is on the rise, making the same-channel return option more appealing. Nevertheless, the coronavirus (COVID-19) has caused a shift in the mindset of shoppers. They are more likely to use online purchasing and return channels. As indicated shortly above, the increase in v r value makes salvaging through the physical store more rewarding. In this context, the dual-channel retailer will face an intricate tradeoff. She may decrease service level to increase the reward by enhancing the cross-channel return option. In contrast, she may increase service level to enhance demand from the online store and her competitiveness in the market. While a high value of ε will require the dual-channel retailer to implement the first option, a low value of ε will require the dual-channel retailer to implement the second option. Intuitively, the choice of increasing the retailer’s competitiveness will negatively influence the manufacturer’s performance.
The online store’s cross-service level sensitivity (i.e., γ ) reflects the rate of demand displacement in response to the service level offered by the competitor’s online store. The increasing use of mobile devices allows customers to cross-check services swiftly, which promotes higher rates of demand displacement and thus more intensified competition levels. Intuitively, a highly intense competition and the lack of coordination between players will always lower stores’ profitability. Nevertheless, responding to such phenomena requires great understanding of the systems’ structure, parameters, and decision components. While some scholars argue that fiercer competition promotes higher service levels for all players, others argue that it promotes lower service levels for all players. However, this study suggests that the retailer should be competitive by increasing her service level, the equally powerful manufacturer should be indifferent, and the stronger manufacturer should be defensive by decreasing his service level. In this study, the manufacturer’s arm (i.e., the online store) makes decisions in isolation from the manufacturer’s production facility where only its demand is considered. Therefore, this work may also suit an independent online store who is competing with a dual-channel retailer. A more comprehensive study where the total demand of the two-echelon system is considered would increase the complexity of the models. However, this is not the scope of this work.

9. Conclusions and Future Research

This paper studies a dual-channel retailer competing with a manufacturer’s online store wherein both players offer full refunds for unsuccessful purchases. Since the service level determines how responsive a dual-channel retailer will be to customer orders and returns, it has a profound influence on the value of the different types of return rates, namely, same- and cross-channel returns. Consequently, sellers may use service levels as a lever to direct returns toward the more rewarding channel and as a competitive enhancer to increase sales and capture higher portion of markets. First, the paper optimized the service level of a dual-channel retailer. Then, it examined the service levels of a dual-channel retailer and a manufacture under two decentralized competitive schemes, namely, Nash and manufacturer-Stackelberg.
It was found that the manufacturer should commit to higher services as the selling price increases under all competitive schemes. If the rate of return from the offline channel is higher than what it is from the online channel, then the dual-channel retailer should also commit to higher services as price increases. Otherwise, the increase or decrease in service level depends on the following ratio: rate of final sales from the online channel to rate of final sales from the traditional channel. If this ratio is higher than a setting-dependent threshold, then the retailer should commit to higher services. Otherwise, she should reduce the offered service levels. The setting-dependent threshold decreases in value as players undertake more aggressive positions. Moreover, when the online stores become more problematic or costly, then the reduction of online services would be the optimal response. In this case, the retailer becomes more balanced and should register an increase in her profitability. However, when the retailer’s offline store becomes more problematic or costly, then the increment of online services would be the optimal response, which negatively influences both players’ performances. In addition, when customers’ return behavior becomes more sensitive to service level and more inclined to use same-channel return option, the retailer should lower the offered service level to incentivize customers to use the cross-channel return option for better gain. When salvaging through the offline store is highly valuable and customers’ return behavior is highly (lightly) sensitive to service level, then the retailer is promoted to encourage a cross-channel return option by lowering (to enhance demand by raising) the online store’s service level. Fierce competition caused by high rates of service-level-related demand displacement enhances the retailer to be more competitive, the equally powerful manufacturer to be indifferent, and the stronger manufacturer to be defensive.
The major contribution of this work lies in the novel consideration for the influence of logistical service level on customer returns’ behavior in which higher services induce higher rates of same-channel returns and lower services induce higher rates of cross-channel returns. On this basis, this work reveals the optimal online store’s service level for a dual-channel retailer. It also studies service competition using a theoretical game approach when a competitive online store is introduced to the market.
In our paper, online channels were competing through the service levels that may have a direct influence on customer return behavior. However, the traditional store may also compete by offering different types of services. For example, the offline store can provide customers with showrooms, appealing shelf display, test samples, and the help of technical representative, etc. All these services are rather vital aspects in the shoppers’ purchasing decisions. Thus, they play a vital role in stimulating sales for the offered products. Thus, service level pertaining to the traditional store could be included in future studies, which will offer retailers more insights and tools to use. In addition, expanding the two-echelon setting to include the wholesale price and the consistent selling price is another good future work. In addition, a potential extension may study the inconsistent pricing strategy and its implications on the performance of the retailing system. If players do not coordinate decisions through contractual agreement, then such a pricing policy may promote retailing havoc, high competitiveness levels, and reduction in retailer’s profitability, as the manufacturer has the upper hand in setting a more appealing price. In addition, the offering of lower prices in the manufacturer’s online store may encourage some customers to free ride the services provided by the retail store, which promotes another good extension for this work. It would be helpful to provide dual-channel retailers with insights on their optimal responses when free riding exists and when customer returns are influenced by channels’ services. Without the consideration of customer returns, free riding was found to encourage retail stores to reduce their service levels, thus reducing the total demand and hurting the supply chain’s performance. To extend this work toward a different avenue, one may consider the re-salability rate for each transaction channel. Several papers have indicated that a purchased item is often returned to the store in its original condition. Arguably, it can be resold several times before being salvaged toward the end of the selling season [13,20,21]. Re-salability in such a setting indicates that a store’s order quantity is lower than the store’s total sales. Thus, one may consider the following two points: first is to distinguish between sales and demand and second is to construct the profit function in terms of sales to capture all positive and negative monetary flows associated with each sale. Interested researchers may also consider studying competition and contractual agreements when online stores’ logistical tasks are outsourced to a third-party logistics provider. Outsourcing allows a seller to improve its logistical services and focus on its main competency, while utilizing external resources and expertise. For example, about 70% of retailers today outsource the shipping activities to third-party logistics providers [53]. According to Min [54], outsourcing agreements range from a simple per service charge (this is the most common agreement) to a real partnership with gain sharing (this is the least common agreement). Contemporary examples of previously stated agreements are the partnership between several logistics providers and Sheetz Corporation as well as the partnership between Transplace and AutoZone Inc. According to Lei et al. [53], profit sharing is an important compensation agreement that aids in the success of previous alliances. Additionally, Toys “R” Us had formed a well-known partnership with Amazon.com by providing inventory management, order fulfilment, site development, and customer services for over a decade [55]. Studying coordination for the suggested three-echelon system can accommodate both pricing decisions and service decisions. Service cost sharing between the manufacturer and dual-channel retailer can also be examined when the 3PL provider is contracted to deliver services. In addition, utility theory may be used to model customer behavior when choosing between channels. The impact of such behavior on players’ decisions and the system’s performance could be examined.

Funding

This research received no external funding.

Institutional Review Board Statement

Not applicable.

Informed Consent Statement

Not applicable.

Data Availability Statement

The data presented in this article are available within.

Conflicts of Interest

The authors declare no conflict of interest.

References

  1. Liu, J.; Ren, M.; Yang, A.; Feng, S. Money-Back Guarantee, Dual Money-Back Guarantee, and O2O Strategy in a Manufacturer’s Dual-Channel Supply Chain. Math. Probl. Eng. 2020, 2020, 1697082. [Google Scholar] [CrossRef]
  2. Zhang, J.; Farris, P.W.; Irvin, J.W.; Kushwaha, T.; Steenburgh, T.J.; Weitz, B.A. Crafting integrated multichannel retailing strategies. J. Interact. Mark. 2010, 24, 168–180. [Google Scholar] [CrossRef]
  3. Ryan, J.K.; Sun, D.; Zhao, X. Coordinating a supply chain with a manufacturer-owned online channel: A dual channel model under price competition. IEEE Trans. Eng. Manag. 2013, 60, 247–259. [Google Scholar] [CrossRef]
  4. Chiang, W.Y.K.; Monahan, G.E. Managing inventories in a two-echelon dual-channel supply chain. Eur. J. Oper. Res. 2005, 162, 325–341. [Google Scholar] [CrossRef]
  5. David, A.; Adida, E. Competition and Coordination in a Two-Channel Supply Chain. Prod. Oper. Manag. 2015, 24, 1358–1370. [Google Scholar] [CrossRef]
  6. Balakrishnan, A.; Sundaresan, S.; Zhang, B. Browse-and-switch: Retail-online competition under value Uncertainty. Prod. Oper. Manag. 2014, 23, 1129–1145. [Google Scholar] [CrossRef]
  7. Dong, C.; Yang, L.; Ng, C.T. Quantity Leadership for a Dual-Channel Supply Chain with Retail Service. Asia Pac. J. Oper. Res. 2020, 37, 2050005. [Google Scholar] [CrossRef]
  8. Ren, M.; Liu, J.; Feng, S.; Yang, A. Complementary Product Pricing and Service Cooperation Strategy in a Dual-Channel Supply Chain. Discret. Dyn. Nat. Soc. 2020, 2020, 2314659. [Google Scholar] [CrossRef]
  9. Dan, B.; Xu, G.; Liu, C. Pricing policies in a dual-channel supply chain with retail services. Int. J. Prod. Econ. 2012, 139, 312–320. [Google Scholar] [CrossRef]
  10. Takahashi, K.; Aoi, T.; Hirotani, D.; Morikawa, K. Inventory control in a two-echelon dual-channel supply chain with setup of production and delivery. Int. J. Prod. Econ. 2011, 133, 403–415. [Google Scholar] [CrossRef]
  11. Zhang, J.; Xing, D. Decision Optimization and Interest Coordination of Dual-Channel Supply Chain Embedded by Two-Echelon Logistics Service Providers under the Dominance of Retailer. Math. Probl. Eng. 2020, 2020, 3020315. [Google Scholar] [CrossRef]
  12. Ding, Y.; Gao, X.; Huang, C.; Shu, J.; Yang, D. Service competition in an online duopoly market. Omega 2018, 77, 58–72. [Google Scholar] [CrossRef]
  13. Akçay, Y.; Boyacbox, T.; Zhang, D. Selling with money-back guarantees: The impact on prices, quantities, and retail profitability. Prod. Oper. Manag. 2013, 22, 777–791. [Google Scholar] [CrossRef]
  14. Mostard, J.; Teunter, R. The newsboy problem with resalable returns: A single period model and case study. Eur. J. Oper. Res. 2006, 169, 81–96. [Google Scholar] [CrossRef]
  15. Vlachos, D.; Dekker, R. Return handling options and order quantities for single period products. Eur. J. Oper. Res. 2003, 151, 38–52. [Google Scholar] [CrossRef]
  16. Chen, J.; Bell, P.C. The impact of customer returns on pricing and order decisions. Eur. J. Oper. Res. 2009, 195, 280–295. [Google Scholar] [CrossRef]
  17. Su, X. Consumer returns policies and supply chain performance. Manuf. Serv. Oper. Manag. 2009, 11, 595–612. [Google Scholar] [CrossRef]
  18. Cao, L.; Li, L. The Impact of Cross-Channel Integration on Retailers’ Sales Growth. J. Retail. 2015, 91, 198–216. [Google Scholar] [CrossRef]
  19. Hu, X.; Feng, S.; Liu, J.; Yang, A.; Wang, G.; Xu, H. Return Mode Selection and Pricing Strategy for a Dual-Channel Retailer. Discret. Dyn. Nat. Soc. 2020, 2020, 5261486. [Google Scholar] [CrossRef]
  20. Radhi, M.; Zhang, G. Pricing policies for a dual-channel retailer with cross-channel returns. Comput. Ind. Eng. 2018, 119, 63–75. [Google Scholar] [CrossRef]
  21. Radhi, M.; Zhang, G. Optimal cross-channel return policy in dual-channel retailing systems. Int. J. Prod. Econ. 2019, 210, 184–198. [Google Scholar] [CrossRef]
  22. Yan, S.; Xu, X.; Bian, Y. Pricing and Return Strategy: Whether to Adopt a Cross-Channel Return Option? IEEE Trans. Syst. Man Cybern. Syst. 2020, 50, 5058–5073. [Google Scholar] [CrossRef]
  23. Chang, S.Y.; Yeh, T.Y. A two-echelon supply chain of a returnable product with fuzzy demand. Appl. Math. Model. 2013, 37, 4305–4315. [Google Scholar] [CrossRef]
  24. Chen, J.; Bell, P.C. The impact of customer returns on supply chain decisions under various channel interactions. Ann. Oper. Res. 2013, 206, 59–74. [Google Scholar] [CrossRef]
  25. Choi, T.M.; Liu, N.; Ren, S.; Hui, C.L. No refund or full refund: When should a fashion brand offer full refund consumer return service for mass customization products? Math. Probl. Eng. 2013, 2013, 561846. [Google Scholar] [CrossRef]
  26. Wang, K.-H.; Tung, C.-T.; Lee, Y.-J.; Wang, K.H.; Tung, C.T.; Lee, Y.J. EOQ model for deteriorating items with resalable returns. J. Inf. Optim. Sci. 2010, 31, 189–204. [Google Scholar] [CrossRef]
  27. You, P.S.; Ikuta, S.; Hsieh, Y.C. Optimal ordering and pricing policy for an inventory system with trial periods. Appl. Math. Model. 2010, 34, 3179–3188. [Google Scholar] [CrossRef]
  28. Yalabik, B.; Petruzzi, N.C.; Chhajed, D. An integrated product returns model with logistics and marketing coordination. Eur. J. Oper. Res. 2005, 161, 162–182. [Google Scholar] [CrossRef]
  29. Li, Y.; Xu, L.; Li, D. Examining relationships between the return policy, product quality, and pricing strategy in online direct selling. Int. J. Prod. Econ. 2013, 144, 451–460. [Google Scholar] [CrossRef]
  30. Hsiao, L.; Chen, Y.J. Returns policy and quality risk in E-business. Prod. Oper. Manag. 2012, 21, 489–503. [Google Scholar] [CrossRef]
  31. Chen, J.; Zhang, H. The impact of customer returns on competing chains. Int. J. Manag. Sci. Eng. Manag. 2011, 6, 58–70. [Google Scholar] [CrossRef]
  32. Hu, W.; Li, Y.; Govindan, K. The impact of consumer returns policies on consignment contracts with inventory control. Eur. J. Oper. Res. 2014, 233, 398–407. [Google Scholar] [CrossRef]
  33. Yu, M.C.; Goh, M. Time-bound product returns and optimal order quantities for mass merchandisers. Int. J. Syst. Sci. 2012, 43, 163–179. [Google Scholar] [CrossRef]
  34. Mukhopadhyay, S.K.; Setaputra, R. A dynamic model for optimal design quality and return policies. Eur. J. Oper. Res. 2007, 180, 1144–1154. [Google Scholar] [CrossRef]
  35. Mukhopadhyay, S.K.; Setoputro, R. Optimal return policy and modular design for build-to-order products. J. Oper. Manag. 2005, 23, 496–506. [Google Scholar] [CrossRef]
  36. Chen, J.; Grewal, R. Competing in a supply chain via full-refund and no-refund customer returns policies. Int. J. Prod. Econ. 2013, 146, 246–258. [Google Scholar] [CrossRef]
  37. Huang, S.; Yang, C.; Zhang, X. Pricing and production decisions in dual-channel supply chains with demand disruptions. Comput. Ind. Eng. 2012, 62, 70–83. [Google Scholar] [CrossRef]
  38. Chen, J.; Zhang, H.; Sun, Y. Implementing coordination contracts in a manufacturer Stackelberg dual-channel supply chain. Omega 2012, 40, 571–583. [Google Scholar] [CrossRef]
  39. Hua, G.; Wang, S.; Cheng, T.C.E. Price and lead time decisions in dual-channel supply chains. Eur. J. Oper. Res. 2010, 205, 113–126. [Google Scholar] [CrossRef]
  40. Chen, J.; Bell, P.C. Implementing market segmentation using full-refund and no-refund customer returns policies in a dual-channel supply chain structure. Int. J. Prod. Econ. 2012, 136, 56–66. [Google Scholar] [CrossRef]
  41. Hu, W.; Li, J. How to implement return policies in a two-echelon supply Chain? Discret. Dyn. Nat. Soc. 2012, 2012, 453193. [Google Scholar] [CrossRef]
  42. Ofek, E.; Katona, Z.; Sarvary, M. “Bricks and clicks”: The impact of product returns on the strategies of multichannel retailers. Mark. Sci. 2011, 30, 42–60. [Google Scholar] [CrossRef]
  43. Xu, S.; Tang, H.; Lin, Z.; Lu, J. Pricing and sales-effort analysis of dual-channel supply chain with channel preference, cross-channel return and free riding behavior based on revenue-sharing contract. Int. J. Prod. Econ. 2022, 249, 108506. [Google Scholar] [CrossRef]
  44. Zhang, H.; Xu, H.; Pu, X. A cross-channel return policy in a green dual-channel supply chain considering spillover effect. Sustainability 2020, 12, 2171. [Google Scholar] [CrossRef]
  45. Wang, L.; Song, H.; Wang, Y. Pricing and service decisions of complementary products in a dual-channel supply chain. Comput. Ind. Eng. 2017, 105, 223–233. [Google Scholar] [CrossRef]
  46. Zhou, Y.W.; Guo, J.; Zhou, W. Pricing/service strategies for a dual-channel supply chain with free riding and service-cost sharing. Int. J. Prod. Econ. 2018, 196, 198–210. [Google Scholar] [CrossRef]
  47. Wu, C.H. Price and service competition between new and remanufactured products in a two-echelon supply chain. Int. J. Prod. Econ. 2012, 140, 496–507. [Google Scholar] [CrossRef]
  48. Webb, K.L.; Lambe, C.J. Internal multi-channel conflict: An exploratory investigation and conceptual framework. Ind. Mark. Manag. 2007, 36, 29–43. [Google Scholar] [CrossRef]
  49. Neslin, S.A.; Shankar, V. Key Issues in Multichannel Customer Management: Current Knowledge and Future Directions. J. Interact. Mark. 2009, 23, 70–81. [Google Scholar] [CrossRef]
  50. Berman, B.; Thelen, S. A guide to developing and managing a well-integrated multi-channel retail strategy. Int. J. Retail Distrib. Manag. 2004, 32, 147–156. [Google Scholar] [CrossRef]
  51. Dumrongsiri, A.; Fan, M.; Jain, A.; Moinzadeh, K. A supply chain model with direct and retail channels. Eur. J. Oper. Res. 2008, 187, 691–718. [Google Scholar] [CrossRef]
  52. Kevin Chiang, W.; Chhajed, D.; Hess, J.D. Direct Marketing, Indirect Profits: A Strategic Analysis of Dual-Channel Supply-Chain Design. Manag. Sci. 2003, 49, v-142. [Google Scholar] [CrossRef]
  53. Lei, L.; Wang, Q.; Fan, C. Optimal business policies for a supplier–transporter–buyer channel with a price-sensitive demand. J. Oper. Res. Soc. 2006, 57, 281–289. [Google Scholar] [CrossRef][Green Version]
  54. Min, H. Examining logistics outsourcing practices in the United States: From the perspectives of third-party logistics service users. Logist. Res. 2013, 6, 133–144. [Google Scholar] [CrossRef]
  55. Berger, P.D.; Lee, J.; Weinberg, B.D. Optimal cooperative advertising integration strategy for organizations adding a direct online channel. J. Oper. Res. Soc. 2006, 57, 920–927. [Google Scholar] [CrossRef]
Figure 1. Forward and backward flow of products in a two-echelon retailing system.
Figure 1. Forward and backward flow of products in a two-echelon retailing system.
Jtaer 17 00062 g001
Figure 2. Effect of online store’s rate of return on: (a) manufacturer’s decision; (b) retailer’s decision; (c) manufacturer’s profit; (d) retailer’s profit. The following market condition is used: r = v a r i a b l e , r r = 0.2 , ε = 0.005 , h = 30 , α m = α o = α r = 100 , γ = 0.9 , γ r = 0.2 , p = 600 , v r = 400 , v o = 20 , c d = 420 , c m = 100 , = 3 .
Figure 2. Effect of online store’s rate of return on: (a) manufacturer’s decision; (b) retailer’s decision; (c) manufacturer’s profit; (d) retailer’s profit. The following market condition is used: r = v a r i a b l e , r r = 0.2 , ε = 0.005 , h = 30 , α m = α o = α r = 100 , γ = 0.9 , γ r = 0.2 , p = 600 , v r = 400 , v o = 20 , c d = 420 , c m = 100 , = 3 .
Jtaer 17 00062 g002
Figure 3. Effect of physical stores’ rate of return on: (a) manufacturer’s decision; (b) retailer’s decision; (c) manufacturer’s profit; (d) retailer’s profit. The following market condition is used: r = 0.2 , r r = v a r i a b l e , ε = 0.005 , h = 30 , α m = α o = α r = 100 , γ = 0.9 , γ r = 0.2 , p = 600 , v r = 400 , v o = 20 , c d = 420 , c m = 100 , = 3 .
Figure 3. Effect of physical stores’ rate of return on: (a) manufacturer’s decision; (b) retailer’s decision; (c) manufacturer’s profit; (d) retailer’s profit. The following market condition is used: r = 0.2 , r r = v a r i a b l e , ε = 0.005 , h = 30 , α m = α o = α r = 100 , γ = 0.9 , γ r = 0.2 , p = 600 , v r = 400 , v o = 20 , c d = 420 , c m = 100 , = 3 .
Jtaer 17 00062 g003
Figure 4. Effect of selling price on: (a) manufacturer’s profit; (b) retailer’s profit. The following market condition is used: r = 0.2 , r r = 0.2 , ε = 0.005 , h = 30 , α m = α o = α r = 100 , γ = 0.9 , γ r = 0.2 , p = v a r i a b l e , v r = 400 , v o = 20 , c d = 420 , c m = 100 , = 3 .
Figure 4. Effect of selling price on: (a) manufacturer’s profit; (b) retailer’s profit. The following market condition is used: r = 0.2 , r r = 0.2 , ε = 0.005 , h = 30 , α m = α o = α r = 100 , γ = 0.9 , γ r = 0.2 , p = v a r i a b l e , v r = 400 , v o = 20 , c d = 420 , c m = 100 , = 3 .
Jtaer 17 00062 g004
Figure 5. Effect of physical store’s salvage price on: (a) manufacturer’s decision; (b) retailer’s decision; (c) manufacturer’s profit; (d) retailer’s profit, when ε value is low. The following market condition is used: r = 0.2 , r r = 0.1 , ε = 0.005 , h = 30 , α m = α o = α r = 100 , γ = 0.4 , γ r = 0.2 , p = 900 , v r = v a r i a b l e , v o = 20 , c d = 420 , c m = 100 , = 20 .
Figure 5. Effect of physical store’s salvage price on: (a) manufacturer’s decision; (b) retailer’s decision; (c) manufacturer’s profit; (d) retailer’s profit, when ε value is low. The following market condition is used: r = 0.2 , r r = 0.1 , ε = 0.005 , h = 30 , α m = α o = α r = 100 , γ = 0.4 , γ r = 0.2 , p = 900 , v r = v a r i a b l e , v o = 20 , c d = 420 , c m = 100 , = 20 .
Jtaer 17 00062 g005aJtaer 17 00062 g005b
Figure 6. Effect of physical store’s salvage price on: (a) manufacturer’s decision; (b) retailer’s decision; (c) manufacturer’s profit; (d) retailer’s profit, when ε value is high. The following market condition is used: r = 0.2 , r r = 0.1 , ε = 0.02 , h = 30 , α m = α o = α r = 100 , γ = 0.4 , γ r = 0.2 , p = 900 , v r = v a r i a b l e , v o = 20 , c d = 420 , c m = 100 , = 20 .
Figure 6. Effect of physical store’s salvage price on: (a) manufacturer’s decision; (b) retailer’s decision; (c) manufacturer’s profit; (d) retailer’s profit, when ε value is high. The following market condition is used: r = 0.2 , r r = 0.1 , ε = 0.02 , h = 30 , α m = α o = α r = 100 , γ = 0.4 , γ r = 0.2 , p = 900 , v r = v a r i a b l e , v o = 20 , c d = 420 , c m = 100 , = 20 .
Jtaer 17 00062 g006aJtaer 17 00062 g006b
Figure 7. Effect of physical store’s salvage price on: (a) manufacturer’s decision; (b) retailer’s decision; (c) manufacturer’s profit; (d) retailer’s profit, when ε value is high. The following market condition is used: r = 0.2 , r r = 0.2 ,   ε = 0.005 , h = 30 , α m = α o = α r = 100 , γ = variable , γ r = 0.2 , p = 600 , v r = 400 , v o = 20 , c d = 420 , c m = 100 , = 3 .
Figure 7. Effect of physical store’s salvage price on: (a) manufacturer’s decision; (b) retailer’s decision; (c) manufacturer’s profit; (d) retailer’s profit, when ε value is high. The following market condition is used: r = 0.2 , r r = 0.2 ,   ε = 0.005 , h = 30 , α m = α o = α r = 100 , γ = variable , γ r = 0.2 , p = 600 , v r = 400 , v o = 20 , c d = 420 , c m = 100 , = 3 .
Jtaer 17 00062 g007aJtaer 17 00062 g007b
Publisher’s Note: MDPI stays neutral with regard to jurisdictional claims in published maps and institutional affiliations.

Share and Cite

MDPI and ACS Style

Radhi, M. Service Decisions in a Two-Echelon Retailing System with Customer Returns. J. Theor. Appl. Electron. Commer. Res. 2022, 17, 1219-1242. https://doi.org/10.3390/jtaer17030062

AMA Style

Radhi M. Service Decisions in a Two-Echelon Retailing System with Customer Returns. Journal of Theoretical and Applied Electronic Commerce Research. 2022; 17(3):1219-1242. https://doi.org/10.3390/jtaer17030062

Chicago/Turabian Style

Radhi, Mohannad. 2022. "Service Decisions in a Two-Echelon Retailing System with Customer Returns" Journal of Theoretical and Applied Electronic Commerce Research 17, no. 3: 1219-1242. https://doi.org/10.3390/jtaer17030062

APA Style

Radhi, M. (2022). Service Decisions in a Two-Echelon Retailing System with Customer Returns. Journal of Theoretical and Applied Electronic Commerce Research, 17(3), 1219-1242. https://doi.org/10.3390/jtaer17030062

Article Metrics

Back to TopTop