A Reference Architecture for Blockchain-Based Crowdsourcing Platforms
Abstract
1. Introduction
2. Background
2.1. KBV of the Firm and Search Friction
2.2. Related Work
3. Research Approach
- Problem identification and motivation: The problem with current crowdsourcing platforms was defined to justify the value of a blockchain-based crowdsourcing system as a solution to efficient knowledge-intensive crowdsourcing. This was based on the practical problem of searching for and interacting with CPs simultaneously using multiple crowdsourcing platforms.
- Requirement definition: The objectives of the proposed system and accompanying transformation of the business model were determined in this step. High-level requirements for engineering this kind of system were elicited and summarized based on the conceptual implications from the KBV of the firm and the theory of search friction.
- Design and development: In this step, the system components and their relationship were defined in a reference architecture. The design process in this step is to construct a general solution with functions that could help satisfy the requirements summarized in the second step.
- Demonstration: Scenarios were developed to illustrate how the core activities in blockchain-based knowledge-intensive crowdsourcing systems were coordinated and supported by architectural components.
- Evaluation: This step examines whether the problems of the current crowdsourcing platforms can be solved by the designed artifact. Each of the requirements provided in the second step was reviewed and evaluated.
- Communication: This concerns communication with academic and industrial peers during this study and the publication of this study.
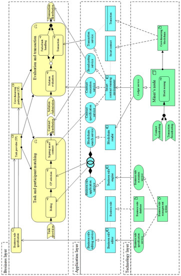
4. A Blockchain-Based Reference Architecture
4.1. Step 1: Problem Identification
4.2. Step 2: Requirements Definition
4.3. Step 3: Design and Development
4.3.1. Business Layer
4.3.2. Application Layer
- A matching rate between the required skills for a task and the skills held by a CP;
- The average percentage of the customer satisfaction rate received by a CP;
- The number of tasks that have been completed by a CP;
- The average payment a crowdsource worker receives from their completed tasks;
- The discrepancy between the proposed price of a CP and the expected price of the TP in the form of a percentage;
- The discrepancy between the proposed duration of a CP and the expected duration of the TP in the form of a percentage.
- The CP has provided a proof of existence of a solution to the task;
- There is an agreement between the CP and TP about the task in the blockchain;
- The TP has added a positive evaluation of the solution of the CP to the blockchain.
4.3.3. Technology Layer
4.4. Step 4: Demonstration
4.4.1. Scenario: Tourism Company
4.4.2. Activities Coordination
4.5. Step 5: Evaluation
4.5.1. Requirements Verification
4.5.2. Limitations
5. Implications
5.1. Theoretical Implications
5.2. Practical Implications
6. Conclusions
Author Contributions
Funding
Conflicts of Interest
Appendix A


References
- Palacios, M.; Martinez-Corral, A.; Nisar, A.; Grijalvo, M. Crowdsourcing and organizational forms: Emerging trends and research implications. J. Bus. Res. 2016, 69, 1834–1839. [Google Scholar] [CrossRef]
- Wang, M.-M.; Wang, J.-J. Understanding Solvers’ Continuance Intention in Crowdsourcing Contest Platform: An Extension of Expectation-Confirmation Model. J. Theor. Appl. Electron. Commer. Res. 2019, 14, 17–33. [Google Scholar] [CrossRef]
- Afuah, A.; Tucci, C.L. Crowdsourcing As a Solution to Distant Search. Acad. Manag. Rev. 2012, 37, 355–375. [Google Scholar] [CrossRef]
- Satzger, B.; Psaier, H.; Schall, D.; Dustdar, S. Auction-based crowdsourcing supporting skill management. Inf. Syst. 2013, 38, 547–560. [Google Scholar] [CrossRef]
- Kittur, A.; Nickerson, J.V.; Bernstein, M.S.; Gerber, E.M.; Shaw, A.; Zimmerman, J.; Lease, M.; Horton, J.J. The Future of Crowd Work. In Proceedings of the 16th ACM Conference on Computer Supported Cooperative Work and Social Computing (CSCW 2013), San Antonio, TX, USA, 23–27 February 2013. [Google Scholar]
- Roy, S.B.; Lykourentzou, I.; Thirumuruganathan, S.; Amer-Yahia, S.; Das, G. Task assignment optimization in knowledge-intensive crowdsourcing. VLDB J. 2015, 24, 467–491. [Google Scholar]
- Soliman, W.; Tuunainen, V.K. Understanding Continued Use of Crowdsourcing Systems: An Interpretive Study. J. Theor. Appl. Electron. Commer. Res. 2015, 10, 1–18. [Google Scholar] [CrossRef]
- Li, M.; Weng, J.; Yang, A.; Lu, W.; Zhang, Y.; Hou, L.; Liu, J.-N.; Xiang, Y.; Deng, R.H. CrowdBC: A Blockchain-Based Decentralized Framework for Crowdsourcing. IEEE Trans. Parallel Distrib. Syst. 2019, 30, 1251–1266. [Google Scholar] [CrossRef]
- Mahr, D.; Rindfleisch, A.; Slotegraaf, R.J. Enhancing Crowdsourcing Success: The Role of Creative and Deliberate Problem-Solving Styles. Cust. Needs Solut. 2015, 2, 209–221. [Google Scholar] [CrossRef][Green Version]
- Gong, Y. Estimating participants for knowledge-intensive tasks in a network of crowdsourcing marketplaces. Inf. Syst. Front. 2016, 19, 301–319. [Google Scholar] [CrossRef]
- Lu, Y.; Tang, Q.; Wang, G. ZebraLancer: Private and Anonymous Crowdsourcing System Atop Open Blockchain; New Jersey Institute of Technology: Newark, NJ, USA, 2018. [Google Scholar]
- Yli-Huumo, J.; Ko, D.; Choi, S.; Park, S.; Smolander, K. Where Is Current Research on Blockchain Technology?—A Systematic Review. PLoS ONE 2016, 11, e0163477. [Google Scholar] [CrossRef]
- Li, Z.; Liu, X.; Wang, W.M.; Barenji, A.V.; Huang, G.Q. CKshare: Secured cloud-based knowledge-sharing blockchain for injection mold redesign. Enterp. Inf. Syst. 2018, 13, 1–33. [Google Scholar] [CrossRef]
- Aste, T.; Tasca, P.; Matteo, T.D. Blockchain Technologies: The Foreseeable Impact on Society and Industry. Computer 2017, 50, 18–28. [Google Scholar] [CrossRef]
- Lu, Q.; Xu, X. Adaptable Blockchain-Based Systems: A Case Study for Product Traceability. IEEE Softw. 2017, 34, 21–27. [Google Scholar] [CrossRef]
- Tapscott, D.; Tapscott, A. How blockchain will change organizations. MIT Sloan Manag. Rev. 2017, 58, 10. [Google Scholar]
- Iansiti, M.; Lakhani, K.R. The Truth About Blockchain. Harv. Bus. Rev. 2017, 95, 118–127. [Google Scholar]
- Risius, M.; Spohrer, K. A Blockchain Research Framework. Bus. Inf. Syst. Eng. 2017, 59, 385–409. [Google Scholar] [CrossRef]
- Glaser, F. Pervasive Decentralisation of Digital Infrastructures: A Framework for Blockchain enabled System and Use Case Analysis. In Proceedings of the 50th Hawaii International Conference on System Sciences, Hilton Waikoloa Village, HI, USA, 4–7 January 2017. [Google Scholar]
- Buccafurri, F.; Lax, G.; Nicolazzo, S.; Nocera, A. Tweetchain: An Alternative to Blockchain for Crowd-Based Applications. In Proceedings of the International Conference on Web Engineering, Rome, Italy, 5–8 June 2017. [Google Scholar]
- Yang, M.; Zhu, T.; Liang, K.; Zhou, W.; Deng, R.H. A blockchain-based location privacy-preserving crowdsensing system. Futur. Gener. Comput. Syst. 2019, 94, 408–418. [Google Scholar] [CrossRef]
- Zou, J.; Ye, B.; Qu, L.; Wang, Y.; Orgun, M.A.; Li, L. A Proof-of-Trust Consensus Protocol for Enhancing Accountability in Crowdsourcing Services. IEEE Trans. Serv. Comput. 2019, 12, 429–445. [Google Scholar] [CrossRef]
- Higginson, M.; Nadeau, M.-C.; Rajgopal, K. Blockchain’s Occam Problem. Available online: https://immagic.com/eLibrary/ARCHIVES/GENERAL/MCKNSYUS/M190101H.pdf (accessed on 11 January 2021).
- Taylor, R.N.; Medvidović, N.; Dashofy, E.M. Software Architecture: Foundations, Theory, and Practice; John Wiley & Sons, Inc.: Hoboken, NJ, USA, 2009. [Google Scholar]
- Simón, F.J.G.; Alcamí, R.L.; Ribera, T.B. Social networks and Web 3.0: Their impact on the management and marketing of organizations. Manag. Decis. 2012, 50, 1880–1890. [Google Scholar] [CrossRef]
- Alavi, M.; Leidner, D.E. Review: Knowledge Management and Knowledge Management Systems: Conceptual Foundations and Research Issues. MIS Q. 2001, 25, 107–136. [Google Scholar] [CrossRef]
- Kogut, B.; Zander, U. Knowledge of the Firm, Combinative Capabilities, and the Replication of Technology. Organ. Sci. 1992, 3, 383–397. [Google Scholar] [CrossRef]
- Grant, R.M. Toward a knowledge-based theory of the firm. Strat. Manag. J. 1996, 17, 109–122. [Google Scholar] [CrossRef]
- Bae, J.; Koo, J. Information loss, knowledge transfer cost and the value of social relations. Strat. Organ. 2008, 6, 227–258. [Google Scholar] [CrossRef]
- Pissarides, C.A. Equilibrium in the Labor Market with Search Frictions. Am. Econ. Rev. 2011, 101, 1092–1105. [Google Scholar] [CrossRef]
- Mortensen, D.T. Markets with Search Friction and the DMP Model. Am. Econ. Rev. 2011, 101, 1073–1091. [Google Scholar] [CrossRef]
- Williamson, O.E. The Theory of the Firm as Governance Structure: From Choice to Contract. J. Econ. Perspect. 2002, 16, 171–195. [Google Scholar] [CrossRef]
- Jeppesen, L.B.; Lakhani, K.R. Marginality and Problem-Solving Effectiveness in Broadcast Search. Organ. Sci. 2010, 21, 1016–1033. [Google Scholar] [CrossRef]
- Zenger, T.; Felin, T.; Bigelow, L.S. Theories of the Firm-Market Boundary. Acad. Manag. Ann. 2011, 5, 89–133. [Google Scholar] [CrossRef]
- Lin, C.; He, D.; Zeadally, S.; Kumar, N.; Choo, K.-K.R. SecBCS: A secure and privacy-preserving blockchain-based crowdsourcing system. Sci. China Inf. Sci. 2020, 63, 130102. [Google Scholar] [CrossRef]
- Hu, S.; Hou, L.; Chen, G.; Weng, J.; Li, J. Reputation-based Distributed Knowledge Sharing System in Blockchain. In Proceedings of the 15th EAI International Conference on Mobile and Ubiquitous Systems: Computing, Networking and Services, New York, NY, USA, 5–7 November 2018. [Google Scholar]
- Yu, Y.; Liu, S.; Guo, L.; Yeoh, P.L.; Vucetic, B.; Li, Y. CrowdR-FBC: A Distributed Fog-Blockchains for Mobile Crowdsourcing Reputation Management. IEEE Internet Things J. 2020, 7, 8722–8735. [Google Scholar] [CrossRef]
- Rasool, S.; Iqbal, M.; Dagiuklas, T.; Ul-Qayyum, Z.; Li, S. Reliable Data Analysis through Blockchain based Crowdsourcing in Mobile Ad-hoc Cloud. Mob. Netw. Appl. 2019, 25, 153–163. [Google Scholar] [CrossRef]
- Ma, Y.; Sun, Y.; Lei, Y.; Qin, N.; Lu, J. A survey of blockchain technology on security, privacy, and trust in crowdsourcing services. World Wide Web 2020, 23, 393–419. [Google Scholar] [CrossRef]
- Hevner, A.; Chatterjee, S. Design Research in Information Systems; Springer: Berlin, Germany, 2010; Volume 22. [Google Scholar]
- Walls, J.G.; Widmeyer, G.R.; El Sawy, O.A. Building an Information System Design Theory for Vigilant EIS. Inf. Syst. Res. 1992, 3, 36–59. [Google Scholar] [CrossRef]
- Peffers, K.; Tuunanen, T.; Rothenberger, M.A.; Chatterjee, S. A Design Science Research Methodology for Information Systems Research. J. Manag. Inf. Syst. 2007, 24, 45–77. [Google Scholar] [CrossRef]
- Straub, D.; Ang, S. Editor’s Comments: Rigor and Relevance in IS Research: Redefining the Debate and a Call for Future Research. MIS Q. 2011, 35, 3–11. [Google Scholar] [CrossRef]
- Shrestha, A.; Cater-Steel, A.; Toleman, M.; Rout, T. Benefits and relevance of International Standards in a design science research project for process assessments. Comput. Stand. Interfaces 2018, 60, 48–56. [Google Scholar] [CrossRef]
- Guittard, C.; Schenk, E.; Burger-Helmchen, T. Crowdsourcing and the Evolution of a Business Ecosystem. In Advances in Crowdsourcing; Garrigos-Simon, F.J., Gil-Pechuán, I., Estelles-Miguel, S., Eds.; Springer: Cham, Switzerland, 2015; pp. 49–60. [Google Scholar]
- Peer, E.; Brandimarte, L.; Samat, S.; Acquisti, A. Beyond the Turk: Alternative platforms for crowdsourcing behavioral research. J. Exp. Soc. Psychol. 2017, 70, 153–163. [Google Scholar] [CrossRef]
- Gadiraju, U.; Kawase, R. Improving Reliability of Crowdsourced Results by Detecting Crowd Workers with Multiple Identities. In Proceedings of the 17th International Conference Web Engineering, Rome, Italy, 5–8 June 2017. [Google Scholar]
- Zhang, X.; Xue, G.; Yu, R.; Yang, D.; Tang, J. Keep Your Promise: Mechanism Design Against Free-Riding and False-Reporting in Crowdsourcing. IEEE Internet Things J. 2015, 2, 562–572. [Google Scholar] [CrossRef]
- Hofstetter, R.; Nair, H.; Misra, S. A Copycat Penalty: Micro Evidence From An Online Crowdsourcing Platform; Stanford University Graduate School of Business Research: Stanford, CA, USA, 2018. [Google Scholar]
- Ye, H.; Kankanhalli, A. Solvers’ participation in crowdsourcing platforms: Examining the impacts of trust, and benefit and cost factors. J. Strat. Inf. Syst. 2017, 26, 101–117. [Google Scholar] [CrossRef]
- Slivkins, A.; Vaughan, J.W. Online Decision Making in Crowdsourcing Markets: Theoretical Challenges. ACM SIGecom Exch. 2013, 12, 4–23. [Google Scholar] [CrossRef]
- McInnis, B.; Cosley, D.; Nam, C.; Leshed, G. Taking a HIT: Designing around Rejection, Mistrust, Risk, and Workers’ Experiences in Amazon Mechanical Turk. In Proceedings of the 2016 CHI Conference on Human Factors in Computing Systems, San Jose, CA, USA, 7–12 May 2016. [Google Scholar]
- Delmolino, K.; Arnett, M.; Kosba, A.; Miller, A.; Shi, E. Step by Step Towards Creating a Safe Smart Contract: Lessons and Insights from a Cryptocurrency Lab. In Proceedings of the International Conference on Financial Cryptography and Data Security Christ Church, Barbados, Christ Church, Barbados, 3–7 March 2014. [Google Scholar]
- Van der Aalst, W.M.P.; Weske, M.; Grünbauer, D. Case handling: A new paradigm for business process support. Data Knowl. Eng. 2005, 53, 129–162. [Google Scholar]
- ArchiMate. ArchiMate 3.0.1 Specification; The Open Group: San Francisco, CA, USA, 2017. [Google Scholar]
- Pilkington, M. Blockchain Technology: Principles and Applications. In Research Handbook on Digital Transformations; Olleros, F.X., Zhegu, M., Eds.; Edward Elgar Publishing: Northampton, MA, USA, 2016. [Google Scholar]
- Walport, M. Distributed Ledger Technology: Beyond Block Chain; Government Office for Science: London, UK, 2016.
- Swan, M. Blockchain: Blueprint for a New Economy; O’Reilly Media: Sevastopol, CA, USA, 2015. [Google Scholar]
- Vukolić, M. The Quest for Scalable Blockchain Fabric: Proof-of-Work vs. BFT Replication. In Proceedings of the International Workshop on Open Problems in Network Security, Zurich, Switzerland, 7–9 June 2011. [Google Scholar]
- Wieringa, R.J. Design Science Methodology for Information Systems and Software Engineering; Springer: Berlin, Germany, 2014. [Google Scholar]
- Dannen, C. Introducing Ethereum and Solidity: Foundations of Cryptocurrency and Blockchain Programming for Beginners; Apress: New York, NY, USA, 2017. [Google Scholar]
- Ethereum. Solidity Documentation Release 0.5.3. Available online: https://solidity.readthedocs.io/en/v0.5.3/ (accessed on 21 April 2019).
- Christie, A.A.; Joye, M.P.; Watts, R.L. Decentralization of the firm: Theory and evidence. J. Corp. Financ. 2003, 9, 3–36. [Google Scholar] [CrossRef]
- Douceur, J.R. The Sybil Attack. In Proceedings of the International Workshop on Peer-to-Peer Systems, Cambridge, MA, USA, 8 October 2004. [Google Scholar]
- Underwood, S. Blockchain beyond bitcoin. Commun. ACM 2016, 59, 15–17. [Google Scholar] [CrossRef]
- Croman, K.; Decker, C.; Eyal, I.; Gencer, A.E.; Juels, A.; Kosba, A.; Miller, A.; Saxena, P.; Shi, E.; Sirer, E.G.; et al. On Scaling Decentralized Blockchains. In Proceedings of the Financial Cryptography and Data Security, Christ Church, Barbados, 3–7 March 2014. [Google Scholar]
- Beck, R.; Müller-Bloch, C.; King, J.L. Governance in the Blockchain Economy: A Framework and Research Agenda. J. Assoc. Inf. Syst. 2018, 19, 1020–1034. [Google Scholar] [CrossRef]
- Allen, D.W.; Berg, C.; Markey-Towler, B.; Novak, M.; Potts, J. Blockchain and the evolution of institutional technologies: Implications for innovation policy. Res. Policy 2020, 49, 103865. [Google Scholar] [CrossRef]


Publisher’s Note: MDPI stays neutral with regard to jurisdictional claims in published maps and institutional affiliations. |
© 2021 by the authors. Licensee MDPI, Basel, Switzerland. This article is an open access article distributed under the terms and conditions of the Creative Commons Attribution (CC BY) license (http://creativecommons.org/licenses/by/4.0/).
Share and Cite
Gong, Y.; van Engelenburg, S.; Janssen, M. A Reference Architecture for Blockchain-Based Crowdsourcing Platforms. J. Theor. Appl. Electron. Commer. Res. 2021, 16, 937-958. https://doi.org/10.3390/jtaer16040053
Gong Y, van Engelenburg S, Janssen M. A Reference Architecture for Blockchain-Based Crowdsourcing Platforms. Journal of Theoretical and Applied Electronic Commerce Research. 2021; 16(4):937-958. https://doi.org/10.3390/jtaer16040053
Chicago/Turabian StyleGong, Yiwei, Sélinde van Engelenburg, and Marijn Janssen. 2021. "A Reference Architecture for Blockchain-Based Crowdsourcing Platforms" Journal of Theoretical and Applied Electronic Commerce Research 16, no. 4: 937-958. https://doi.org/10.3390/jtaer16040053
APA StyleGong, Y., van Engelenburg, S., & Janssen, M. (2021). A Reference Architecture for Blockchain-Based Crowdsourcing Platforms. Journal of Theoretical and Applied Electronic Commerce Research, 16(4), 937-958. https://doi.org/10.3390/jtaer16040053
