Sign in to use this feature.

Years

Between: -

Subjects

remove_circle_outline
remove_circle_outline
remove_circle_outline
remove_circle_outline
remove_circle_outline
remove_circle_outline
remove_circle_outline
remove_circle_outline
remove_circle_outline

Journals

Article Types

Countries / Regions

Search Results (49)

Search Parameters:
Keywords = volume scattering strength

Order results
Result details
Results per page
Select all
Export citation of selected articles as:
20 pages, 3372 KB  
Article
Characterization and Performance Evaluation of Cotton Fabrics Functionalized via In Situ Green Synthesis of Silver Nanoparticles Using Solanum tuberosum Peel Extract
by Nonsikelelo Sheron Mpofu, Josphat Igadwa Mwasiagi, Cleophas Achisa Mecha and Eric Oyondi Nganyi
Polymers 2025, 17(19), 2598; https://doi.org/10.3390/polym17192598 - 25 Sep 2025
Viewed by 698
Abstract
The functionalization of textiles with nanomaterials through green synthesis offers a promising pathway for sustainable material innovation. This study explores the in situ green synthesis of silver nanoparticles (AgNPs) onto cotton fabrics using Solanum tuberosum (potato) peel extract as a natural reducing and [...] Read more.
The functionalization of textiles with nanomaterials through green synthesis offers a promising pathway for sustainable material innovation. This study explores the in situ green synthesis of silver nanoparticles (AgNPs) onto cotton fabrics using Solanum tuberosum (potato) peel extract as a natural reducing and stabilizing agent. The synthesis conditions were optimized by varying silver nitrate concentration, extract volume, temperature, pH, and reaction time, after which the optimized protocol was applied for fabric treatment. The presence and distribution of AgNPs were confirmed through UV-Visible spectroscopy, Fourier-transform infrared spectroscopy, scanning electron microscopy and dynamic light scattering. The treated fabrics demonstrated strong and durable antibacterial performance, with inhibition zones of 23 ± 0.02 against Escherichia coli and 16 ± 0.01 against Staphylococcus aureus. Notably, antibacterial activity was retained even after 20 washing cycles, demonstrating the durability of the treatment. Mechanical testing revealed a 32.25% increase in tensile strength and a corresponding 10.47% reduction in elongation at break compared to untreated fabrics, suggesting improved durability with moderate stiffness. Air permeability decreased by 8.8%, correlating with the rougher surface morphology observed in Scanning Electron Microscopy images. Thermal analysis showed a decrease in thermal stability relative to untreated cotton, highlighting the influence of AgNPs on degradation behavior. Overall, this work demonstrates that potato peel waste, an abundant and underutilized biomass, can be used as a sustainable source for the green synthesis of AgNP-functionalized textiles. The approach provides a cost-effective and environmentally friendly strategy for developing multifunctional fabrics, while supporting circular economy goals in textile engineering. Full article
(This article belongs to the Special Issue Sustainable Electrospinning Processes and Green Solvents)
Show Figures

Graphical abstract

39 pages, 3629 KB  
Review
Radiative Heat Transfer Properties of Fiber–Aerogel Composites for Thermal Insulation
by Mohanapriya Venkataraman, Sebnem Sözcü and Jiří Militký
Gels 2025, 11(7), 538; https://doi.org/10.3390/gels11070538 - 11 Jul 2025
Cited by 1 | Viewed by 1919
Abstract
Fiber–aerogel composites have gained significant attention as high-performance thermal insulation materials due to their unique microstructure, which suppresses conductive, convective, and radiative heat transfer. At room temperature, silica aerogels in particular exhibit ultralow thermal conductivity (<0.02 W/m·K), which is two to three times [...] Read more.
Fiber–aerogel composites have gained significant attention as high-performance thermal insulation materials due to their unique microstructure, which suppresses conductive, convective, and radiative heat transfer. At room temperature, silica aerogels in particular exhibit ultralow thermal conductivity (<0.02 W/m·K), which is two to three times lower than that of still air (0.026 W/m·K). Their brittle skeleton and high infrared transparency, however, restrict how well they insulate, particularly at high temperatures (>300 °C). Incorporating microscale fibers into the aerogel matrix enhances mechanical strength and reduces radiative heat transfer by increasing scattering and absorption. For instance, it has been demonstrated that adding glass fibers reduces radiative heat transmission by around 40% because of increased infrared scattering. This review explores the fundamental mechanisms governing radiative heat transfer in fiber–aerogel composites, emphasizing absorption, scattering, and extinction coefficients. We discuss recent advancements in fiber-reinforced aerogels, focusing on material selection, structural modifications, and predictive heat transfer models. Recent studies indicate that incorporating fiber volume fractions as low as 10% can reduce the thermal conductivity of composites by up to 30%, without compromising their mechanical integrity. Key analytical and experimental methods for determining radiative properties, including Fourier transform infrared (FTIR) spectroscopy and numerical modeling approaches, are examined. The emissivity and transmittance of fiber–aerogel composites have been successfully measured using FTIR spectroscopy; tests show that fiber reinforcement at high temperatures reduces emissivity by about 15%. We conclude by outlining the present issues and potential avenues for future research to optimize fiber–aerogel composites for high-temperature applications, including energy-efficient buildings (where long-term thermal stability is necessary), electronics thermal management systems, and aerospace (where temperatures may surpass 1000 °C), with a focus on improving the materials’ affordability and scalability for industrial applications. Full article
(This article belongs to the Special Issue Synthesis and Application of Aerogel (2nd Edition))
Show Figures

Figure 1

19 pages, 1211 KB  
Systematic Review
Biopolymers in Facial Aesthetics: Gel-Based Applications, Safety, Effectiveness, and Future Prospects—A Systematic Review of the Literature
by Gonzalo Ruiz-de-León, Daniela Cortés-Eslava, Esther Hernández-Pacheco, María-Ángeles Serrera-Figallo, Daniel Torres-Lagares and María Baus-Domínguez
Gels 2025, 11(6), 455; https://doi.org/10.3390/gels11060455 - 13 Jun 2025
Cited by 1 | Viewed by 1684
Abstract
Biopolymer-based dermal fillers have gained attention in facial aesthetics due to their biocompatibility, gel-forming properties, and capacity to stimulate tissue regeneration. However, evidence regarding their clinical performance remains scattered and inconsistent. This systematic review evaluates the current scientific literature on the effectiveness and [...] Read more.
Biopolymer-based dermal fillers have gained attention in facial aesthetics due to their biocompatibility, gel-forming properties, and capacity to stimulate tissue regeneration. However, evidence regarding their clinical performance remains scattered and inconsistent. This systematic review evaluates the current scientific literature on the effectiveness and safety of injectable biopolymers used in facial aesthetic procedures. A systematic search was conducted in PubMed, MEDLINE, and Embase databases for studies published between 2016 and 2024. Only human studies in English assessing clinical efficacy, safety, adverse events, and patient satisfaction were included. Of the 280 articles initially identified, 9 met the inclusion criteria. The selected studies showed improvements in facial volume and wrinkle reduction with gel-based biopolymers such as poly-L-lactic acid (PLLA), polycaprolactone (PCL), and polymethylmethacrylate (PMMA). Most studies reported high patient satisfaction and a low incidence of serious adverse effects. However, methodological heterogeneity and limited long-term data reduced the strength of the evidence. While injectable biopolymers appear to be effective and generally safe, current evidence is limited and variable. Further multicenter randomized trials with standardized protocols and longer follow-up periods are needed. Clinicians should apply these materials with caution, ensuring individualized treatment planning and careful risk assessment. Full article
(This article belongs to the Special Issue Recent Advances in Biopolymer Gels (2nd Edition))
Show Figures

Figure 1

18 pages, 21222 KB  
Article
Martensitic Transformation and Its Microscopic Mechanism of TRIP Duplex Stainless Steel Under Cyclic Loading
by Yixiao Wang, Yi Liu, Hongzhong Wang, Zongyuan Zou and Lei Chen
Materials 2025, 18(10), 2169; https://doi.org/10.3390/ma18102169 - 8 May 2025
Viewed by 887
Abstract
TRIP duplex stainless steels, characterized by high strength and high plasticity, can achieve light-weighting and contribute to reducing fuel consumption and emissions. To further promote the development and application of lightweight metastable duplex stainless steels, the martensitic transformation and the microscopic mechanism of [...] Read more.
TRIP duplex stainless steels, characterized by high strength and high plasticity, can achieve light-weighting and contribute to reducing fuel consumption and emissions. To further promote the development and application of lightweight metastable duplex stainless steels, the martensitic transformation and the microscopic mechanism of Mn-N alloyed TRIP duplex stainless steel under cyclic loading were investigated. An in situ measurement platform for martensitic transformation under cyclic loading was constructed using an INSTRON 8801 series servo-hydraulic testing machine (Shanghai Instron Test Equipment Trading Co., Ltd., Shanghai, China) and an FMP30 ferrite measuring instrument (Nantong Fischer Testing Instrument Co., Ltd., Nantong, China). The volume fraction of martensitic transformation under symmetrical cyclic loading for different cycles, with strain amplitudes of 0.5%, 0.7%, 0.9%, 1.1%, and 1.3%, was measured. The transformation law of martensite under cyclic loading was analyzed, and a kinetics model for martensitic transformation under cyclic loading was established. Furthermore, the martensitic transformation law, the influence of austenite grain orientation on martensitic transformation, and the microscopic mechanism of martensitic transformation under cyclic loading were analyzed by means of electron back-scattering diffraction (EBSD) and transmission electron microscopy (TEM). Full article
(This article belongs to the Section Mechanics of Materials)
Show Figures

Figure 1

19 pages, 7091 KB  
Article
Thin Films of Tungsten Disulfide Grown by Sulfurization of Sputtered Metal for Ultra-Low Detection of Nitrogen Dioxide Gas
by Anastasiya D. Fedorenko, Svetlana A. Lavrukhina, Victor A. Alekseev, Vitalii I. Sysoev, Veronica S. Sulyaeva, Alexander V. Okotrub and Lyubov G. Bulusheva
Nanomaterials 2025, 15(8), 594; https://doi.org/10.3390/nano15080594 - 12 Apr 2025
Viewed by 737
Abstract
Tungsten disulfide (WS2) is attractive for the development of chemiresistive sensors due to its favorable band gap, as well as its mechanical strength and chemical stability. In this work, we elaborate a procedure for the synthesis of thin films consisting of [...] Read more.
Tungsten disulfide (WS2) is attractive for the development of chemiresistive sensors due to its favorable band gap, as well as its mechanical strength and chemical stability. In this work, we elaborate a procedure for the synthesis of thin films consisting of vertically and/or horizontally oriented WS2 nanoparticles by sulfurizing nanometer-thick tungsten layers deposited on oxidized silicon substrates using magnetron sputtering. According to X-ray photoelectron spectroscopy and Raman scattering data, WS2 films grown in an H2-containing atmosphere at 1000 °C are almost free of tungsten oxide. The WS2 film’s thickness is controlled by varying the tungsten sputtering duration from 10 to 90 s. The highest response to nitrogen dioxide (NO2) at room temperature was demonstrated by the film obtained using a tungsten layer sputtered for 30 s. The increased sensitivity is attributed to the high surface-to-volume ratio provided by the horizontal and vertical orientation of the small WS2 nanoparticles. Based on density functional calculations, we conclude that the small in-plane size of WS2 provides many high-energy sites for NO2 adsorption, which leads to greater charge transfer in the sensor. The detection limit of NO2 calculated for the best sensor (WS2-30s) is 15 ppb at room temperature and 8 ppb at 125 °C. The sensor can operate in a humid environment and is significantly less sensitive to NH3 and a mixture of H2, CO, and CO2 gases. Full article
(This article belongs to the Section 2D and Carbon Nanomaterials)
Show Figures

Figure 1

18 pages, 3571 KB  
Article
Segregation Sensitivity of Concrete—Quantification by Concrete Density
by Maureen Denu, Frank Spörel, David Alós Shepherd, Hassan Ahmed, Jouni Punkki and Frank Dehn
Constr. Mater. 2025, 5(2), 22; https://doi.org/10.3390/constrmater5020022 - 8 Apr 2025
Cited by 1 | Viewed by 853
Abstract
Concrete segregation can lead to variations in hardened concrete’s properties, such as strength and Young’s modulus, or permeability, resulting in changing volume ratios between aggregates and paste within a concrete element. One approach to mitigate this potential risk is to conduct a performance [...] Read more.
Concrete segregation can lead to variations in hardened concrete’s properties, such as strength and Young’s modulus, or permeability, resulting in changing volume ratios between aggregates and paste within a concrete element. One approach to mitigate this potential risk is to conduct a performance test to assess vibrated concrete’s segregation sensitivity. This paper outlines various methods to evaluate the segregation sensitivity of vibrated concrete, aiming to support adequate concrete casting. The focus is on practical feasibility while maintaining test accuracy. For hydraulic engineering in Germany, test procedures to evaluate segregation sensitivity on fresh and hardened concrete based on aggregate distribution are described in the “BAW-Code of practice MESB”. However, this method is very complex and, therefore, difficult to implement in practice. Another procedure for hardened concrete is based on concrete density. In this paper, both methods are compared to investigate if evaluating fresh concrete using a simple density criterion leads to a comparably significant differentiation of vibrated concrete with different segregation sensitivities. The primary emphasis lies in accurately classifying examined concretes in terms of their segregation sensitivity, evaluating the scatter of results, and assessing the practical applicability of these methods. The investigations demonstrate that a density-based method can yield reliable and comparable results to those obtained through the wash-out test according to “BAW-Code of practice MESB”. Additionally, a simpler and faster procedure is achievable with the density approach. Hence, density evaluation offers a practical alternative to the wash-out test. Full article
Show Figures

Figure 1

19 pages, 10522 KB  
Article
The Strength of Ti-6AL-4V Investigated Using Micro-Pillars
by Rayan B. M. Ameen, Dilveen W. Mohammed, Yu-Lung Chiu and Ian P. Jones
Micromachines 2025, 16(3), 293; https://doi.org/10.3390/mi16030293 - 28 Feb 2025
Viewed by 1409
Abstract
Focused Ion Beam (FIB) has been used to create single α-β colony micro-pillars from a polycrystalline commercial Ti-6Al-4V (Ti-64) sample. Each pillar was selected to have either a single alpha phase, a single beta phase, or two α lamella separated by a thin [...] Read more.
Focused Ion Beam (FIB) has been used to create single α-β colony micro-pillars from a polycrystalline commercial Ti-6Al-4V (Ti-64) sample. Each pillar was selected to have either a single alpha phase, a single beta phase, or two α lamella separated by a thin β phase filet. Then, utilizing a diamond flat tip as a compression platen, uniaxial micro-compression tests were performed on the single crystal α and β pillars as well as a tri-crystal α/β/α pillar using a nano-indenter. Then, utilizing a diamond flat tip as a compression platen, uniaxial micro-compression tests were performed on the single crystal alpha and beta pillars as well as a tri-crystal α/β/α pillar using a nano-indenter. Through the use of Electron Back Scattering Diffraction (EBSD) to choose the crystal orientation along the micro-pillar, three distinct unique slip systems have been selectively triggered by maximizing the Schmid factor for each system. The potential to localize a single crystal volume that can be characterized after deformation is one benefit of the micro-compression approach over traditional mechanical testing. The sample strengths compare well with published data. The mechanical properties of the α-β colonies and the single α and β phases have been compared in order to elucidate the role of the α/β interfaces in determining the critical resolved shear stress. Full article
(This article belongs to the Special Issue Advanced Micro- and Nano-Manufacturing Technologies, 2nd Edition)
Show Figures

Figure 1

20 pages, 8672 KB  
Article
Enhancing the Properties of Liquid Crystal Polymers and Elastomers with Nano Magnetic Particles
by Sarah J. Reeves, Dil Patel, Peter J. F. Harris, Geoffrey R. Mitchell and Fred J. Davis
Materials 2024, 17(21), 5273; https://doi.org/10.3390/ma17215273 - 30 Oct 2024
Viewed by 2161
Abstract
Side-chain liquid crystal polymers have been mixed with ferromagnetic particles, and the formation of a monodomain in magnetic fields studied. At relatively low concentrations, the presence of ferroparticles substantially speeds up the rate of formation of a monodomain within the magnetic field, and, [...] Read more.
Side-chain liquid crystal polymers have been mixed with ferromagnetic particles, and the formation of a monodomain in magnetic fields studied. At relatively low concentrations, the presence of ferroparticles substantially speeds up the rate of formation of a monodomain within the magnetic field, and, at a given concentration of ferroparticles, that rate is independent of the magnetic field’s strength. In this way, the rapid formation of a monodomain is possible at magnetic field strengths far lower those required for the liquid crystal polymer alone. This is anticipated to be very helpful in the fabrication of devices based on monodomain liquid crystal elastomers. Wide-angle x-ray scattering has been used to monitor the formation of the monodomain and small-angle x-ray scattering gives some indication of the ferroparticles’ behaviour. A model is developed to explain their behaviour. The alignment properties of the ferroparticles are related to their ability to form chains under the influence of very low magnetic fields; these chains are of relatively low stability and may become disrupted after long periods of time, high magnetic fields, or high concentrations. In general, the best results for alignment were at volume fractions below 1%, and under these conditions there is the potential for producing monodomain samples with improved properties; in particular, shape changes with temperature are significantly larger as a result of improved backbone orientation. Experiments involving monodomain formation and director realignment suggest that the presence of ferroparticles results in a modification of the mechanism for alignment development, driven by the organization of the polymer backbone, as a consequence of the constraints offered by the morphology of the chains of the ferroparticles. Full article
(This article belongs to the Special Issue MATERIAIS 2022, XX Congresso da Sociedade Portuguesa De Materiais)
Show Figures

Graphical abstract

26 pages, 4287 KB  
Review
Advances in Highly Ductile Concrete Research
by Jingjing He, Zhibin Huang, Xuezhi Wang, Ming Xin, Yong Zhang and Haodan Lu
Materials 2024, 17(18), 4596; https://doi.org/10.3390/ma17184596 - 19 Sep 2024
Cited by 1 | Viewed by 2033
Abstract
In recent years, high-ductility concrete (HDC) has gradually become popular in the construction industry because of its excellent ductility and crack resistance. Concrete itself is a kind of building material with poor tensile properties, and it is necessary to add a large number [...] Read more.
In recent years, high-ductility concrete (HDC) has gradually become popular in the construction industry because of its excellent ductility and crack resistance. Concrete itself is a kind of building material with poor tensile properties, and it is necessary to add a large number of steel bars to improve its tensile properties, which increases the construction cost of buildings. However, most of the research studies on high-ductility concrete are scattered. In this paper, the basic mechanical properties of high-ductility concrete and the effects of dry and wet cycles, freeze–thaw cycles, and salt erosion on the durability of high-ductility concrete are obtained by comprehensive analysis. The results show that the tensile properties of HDC can be significantly improved by adding appropriate fiber. When the volume fraction of steel fiber is 2.0%, the splitting tensile strength of concrete is increased by 98.3%. The crack width threshold of concrete chloride erosion is 55–80 μm, and when the crack width threshold is exceeded, the diffusion of CL-1 will be accelerated, and the HDC can control the crack within the threshold, thereby improving the durability of the concrete. Finally, the current research status of high-ductility concrete is analyzed, and the future development of high-ductility concrete is proposed. Full article
Show Figures

Figure 1

20 pages, 3824 KB  
Article
Investigations on Target Strength Estimation Methods: A Case Study of Chub Mackerel (Scomber japonicus) in the Northwest Pacific Ocean
by Zhenhong Zhu, Jianfeng Tong, Minghua Xue, Chuhan Qiu, Shuo Lyu and Bilin Liu
Fishes 2024, 9(8), 307; https://doi.org/10.3390/fishes9080307 - 3 Aug 2024
Cited by 5 | Viewed by 1766
Abstract
Target strength (TS) is an acoustic property of individual marine organisms and a critical factor in acoustic resource assessments. However, previous studies have primarily focused on measuring TS at narrowband, typical frequencies, which cannot meet the requirements of broadband acoustic technology research. Additionally, [...] Read more.
Target strength (TS) is an acoustic property of individual marine organisms and a critical factor in acoustic resource assessments. However, previous studies have primarily focused on measuring TS at narrowband, typical frequencies, which cannot meet the requirements of broadband acoustic technology research. Additionally, for marine fish, conducting in situ TS measurements is challenging due to environmental constraints. Rapidly freezing and preserving fish samples for transfer to the laboratory is a common method currently used. However, the impact of freezing preservation during transportation on the swimbladder morphology and TS of swimbladder-bearing fish remains unclear. This study investigated the differences in swimbladder morphology and TS of Chub mackerel (Scomber japonicus) before and after freezing. Then, we compared different TS measurement methods through ex situ TS measurements (45–90 kHz, 160–260 kHz) and the Kirchhoff-ray mode model (KRM) simulations (1–300 kHz) and studied the broadband scattering characteristics of Chub mackerel based on the KRM model. The results showed that the morphology of the swimbladder was reduced after freezing, with significant changes in swimbladder height and volume. However, the trends of TS were not consistent and the changes were small. The difference between the KRM model and ex situ measurements was −0.38 ± 1.84 dB, indicating good applicability of the KRM. Based on the KRM results, the TS exhibited significant directivity, with fluctuations gradually decreasing and stabilizing as frequency increased. In the broadband mode, the relationship between TS and body length (L) of Chub mackerel was TS = 20log(L) − 66.76 (30 > L/λ >10). This study could provide a reference for acoustic resource estimation and species identification of Chub mackerel in the Northwest Pacific Ocean. Full article
(This article belongs to the Special Issue Underwater Acoustic Technologies for Sustainable Fisheries)
Show Figures

Figure 1

9 pages, 2003 KB  
Article
Monitoring Two Typical Marine Zooplankton Species Using Acoustic Methods in the South China Sea
by Jing Liu and Yong Tang
Sensors 2024, 24(15), 4827; https://doi.org/10.3390/s24154827 - 25 Jul 2024
Cited by 2 | Viewed by 1449
Abstract
The broadband scientific echosounder is considered to have great potential for zooplankton monitoring. In this study, two common types of zooplankton in the South China Sea, Rhopilema hispidum and Acetes chinensis, were continuously monitored using a broadband scientific echosounder. The results revealed [...] Read more.
The broadband scientific echosounder is considered to have great potential for zooplankton monitoring. In this study, two common types of zooplankton in the South China Sea, Rhopilema hispidum and Acetes chinensis, were continuously monitored using a broadband scientific echosounder. The results revealed distinct volume scattering strength (SV) spectral characteristics between the echoes of R. hispidum and A. chinensis. Meanwhile, echoes of R. hispidum and A. chinensis were classified using the k-means clustering algorithm, achieving an 83.4% accuracy rate. The SV value at a nominal frequency of R. hispidum changes more sharply than that of A. chinensis, suggesting that the density of R. hispidum changes more dramatically. This study demonstrates the advantages of monitoring R. hispidum and A. chinensis outbreaks with a broadband scientific echosounder. Full article
(This article belongs to the Section Remote Sensors)
Show Figures

Figure 1

15 pages, 6097 KB  
Article
Crack Initiation in Compacted Graphite Iron with Random Microstructure: Effect of Volume Fraction and Distribution of Particles
by Xingling Luo, Konstantinos P. Baxevanakis and Vadim V. Silberschmidt
Materials 2024, 17(13), 3346; https://doi.org/10.3390/ma17133346 - 6 Jul 2024
Cited by 6 | Viewed by 1825
Abstract
Thanks to the distinctive morphology of graphite particles in its microstructure, compacted graphite iron (CGI) exhibits excellent thermal conductivity together with high strength and durability. CGI is extensively used in many applications, e.g., engine cylinder heads and brakes. The structural integrity of such [...] Read more.
Thanks to the distinctive morphology of graphite particles in its microstructure, compacted graphite iron (CGI) exhibits excellent thermal conductivity together with high strength and durability. CGI is extensively used in many applications, e.g., engine cylinder heads and brakes. The structural integrity of such metal-matrix materials is controlled by the generation and growth of microcracks. Although the effects of the volume fraction and morphology of graphite inclusions on the tensile response of CGI were investigated in recent years, their influence on crack initiation is still unknown. Experimental studies of crack initiation require a considerable amount of time and resources due to the highly complicated geometries of graphite inclusions scattered throughout the metallic matrix. Therefore, developing a 2D computational framework for CGI with a random microstructure capable of predicting the crack initiation and path is desirable. In this work, an integrated numerical model is developed for the analysis of the effects of volume fraction and nodularity on the mechanical properties of CGI as well as its damage and failure behaviours. Finite-element models of random microstructure are generated using an in-house Python script. The determination of spacings between a graphite inclusion and its four adjacent particles is performed with a plugin, written in Java and implemented in ImageJ. To analyse the orientation effect of inclusions, a statistical analysis is implemented for representative elements in this research. Further, Johnson–Cook damage criteria are used to predict crack initiation in the developed models. The numerical simulations are validated with conventional tensile-test data. The created models can support the understanding of the fracture behaviour of CGI under mechanical load, and the proposed approach can be utilised to design metal-matrix composites with optimised mechanical properties and performance. Full article
(This article belongs to the Special Issue Artificial Intelligence in Materials Science and Engineering)
Show Figures

Figure 1

13 pages, 2281 KB  
Article
Poly(ethylene oxide)- and Polyzwitterion-Based Thermoplastic Elastomers for Solid Electrolytes
by Ding-Li Xia, Shi-Peng Ding, Ze Ye, Chen Yang and Jun-Ting Xu
Materials 2024, 17(9), 2145; https://doi.org/10.3390/ma17092145 - 3 May 2024
Cited by 4 | Viewed by 1731
Abstract
In this article, ABA triblock copolymer (tri-BCP) thermoplastic elastomers with poly(ethylene oxide) (PEO) middle block and polyzwitterionic poly(4-vinylpyridine) propane-1-sulfonate (PVPS) outer blocks were synthesized. The PVPS-b-PEO-b-PVPS tri-BCPs were doped with lithium bis-(trifluoromethane-sulfonyl) imide (LiTFSI) and used as solid polyelectrolytes [...] Read more.
In this article, ABA triblock copolymer (tri-BCP) thermoplastic elastomers with poly(ethylene oxide) (PEO) middle block and polyzwitterionic poly(4-vinylpyridine) propane-1-sulfonate (PVPS) outer blocks were synthesized. The PVPS-b-PEO-b-PVPS tri-BCPs were doped with lithium bis-(trifluoromethane-sulfonyl) imide (LiTFSI) and used as solid polyelectrolytes (SPEs). The thermal properties and microphase separation behavior of the tri-BCP/LiTFSI hybrids were studied. Small-angle X-ray scattering (SAXS) results revealed that all tri-BCPs formed asymmetric lamellar structures in the range of PVPS volume fractions from 12.9% to 26.1%. The microphase separation strength was enhanced with increasing the PVPS fraction (fPVPS) but was weakened as the doping ratio increased, which affected the thermal properties of the hybrids, such as melting temperature and glass transition temperature, to some extent. As compared with the PEO/LiTFSI hybrids, the PVPS-b-PEO-b-PVPS/LiTFSI hybrids could achieve both higher modulus and higher ionic conductivity, which were attributed to the physical crosslinking and the assistance in dissociation of Li+ ions by the PVPS blocks, respectively. On the basis of excellent electrical and mechanical performances, the PVPS-b-PEO-b-PVPS/LiTFSI hybrids can potentially be used as solid electrolytes in lithium-ion batteries. Full article
(This article belongs to the Special Issue Advanced Rubber Composites (3rd Edition))
Show Figures

Figure 1

20 pages, 1669 KB  
Article
Three-Dimensional Probabilistic Semi-Explicit Cracking Model for Concrete Structures
by Mariane Rodrigues Rita, Pierre Rossi, Eduardo de Moraes Rego Fairbairn, Fernando Luiz Bastos Ribeiro, Jean-Louis Tailhan, Henrique Conde Carvalho de Andrade and Magno Teixeira Mota
Appl. Sci. 2024, 14(6), 2298; https://doi.org/10.3390/app14062298 - 8 Mar 2024
Cited by 4 | Viewed by 1627
Abstract
This paper introduces a three-dimensional (3D) semi-explicit probabilistic numerical model for simulating crack propagation within the framework of the finite element method. The model specifically addresses macrocrack propagation using linear volume elements. The criteria governing the macrocrack propagation is based on the softening [...] Read more.
This paper introduces a three-dimensional (3D) semi-explicit probabilistic numerical model for simulating crack propagation within the framework of the finite element method. The model specifically addresses macrocrack propagation using linear volume elements. The criteria governing the macrocrack propagation is based on the softening behavior observed in concrete under uniaxial tension. This softening behavior corresponds to a dissipated cracking energy that is equal to the mode I critical fracture energy (GIC) used in the Linear Elastic Fracture Mechanics theory (LEFM). The probabilistic nature of this model revolves around the random distribution of two mechanical properties: tensile strength (ft) and fracture energy, which varies based on the volume of finite elements. The scattering of the fracture energy increases as the volume of finite elements decreases in order to consider the strong heterogeneity of the material. This work primarily aims to estimate the relationship between the standard deviation of GIC and the volume of finite elements through the development of the numerical model. For this purpose, an inverse analysis is conducted based on a fracture mechanical test simulation. This test involves macrocrack propagation in a large Double Cantilever Beam (DCB) specimen with a crack length exceeding two meters. The proposed inverse analysis procedure yields highly significant results, indicating that the numerical model effectively evaluates both crack length and crack opening during propagation. Full article
Show Figures

Figure 1

17 pages, 5741 KB  
Article
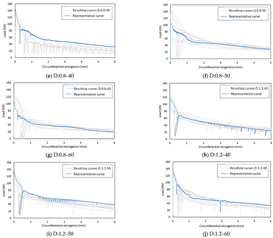
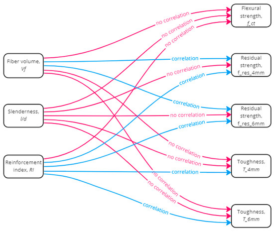
Post-Cracking Properties of Concrete Reinforced with Polypropylene Fibers through the Barcelona Test
by Alexandre Almeida Del Savio, Darwin La Torre Esquivel and Joaquín M. García Landeo
Polymers 2023, 15(18), 3718; https://doi.org/10.3390/polym15183718 - 10 Sep 2023
Cited by 7 | Viewed by 2758
Abstract
The Barcelona method was developed as an alternative to other tests for assessing the post-cracking behavior of fiber-reinforced concrete, with the main advantage being that it uses significantly smaller specimens compared to other methods. For this reason, it can provide a solution for [...] Read more.
The Barcelona method was developed as an alternative to other tests for assessing the post-cracking behavior of fiber-reinforced concrete, with the main advantage being that it uses significantly smaller specimens compared to other methods. For this reason, it can provide a solution for characterizing concrete in hard-to-reach constructions such as roads and tunnels. On the other hand, polypropylene (PP) fibers have gained increased attention in recent years within the scientific community due to their high tensile strength and cost-effectiveness. This research aimed to understand the influence of PP fiber volume, slenderness (l/d), and reinforcement index on post-cracking properties of concrete, including toughness and residual strength (f_res), using the Barcelona method. Three fiber volumes, 0.4%, 0.8%, and 1.2%, and three slenderness ratios, 46.5, 58.1, and 69.8, were employed in normal-strength concrete. In addition to the reference mixture without fibers, 10 mixtures were prepared with 10 specimens each, resulting in a total of 100 specimens. Pearson’s hypothesis test was employed to determine the existence of correlations between variables, followed by scatter plots to generate predictive equations between post-cracking properties and fiber attributes. The results indicated no direct correlation between fiber slenderness and post-cracking properties. Regarding fiber volume, there was a correlation with residual strength but not with toughness. However, the combined effect of volume and slenderness, the reinforcement index, correlates with the post-cracking properties of concrete. Finally, four predictive equations for toughness and residual strength were derived based on the reinforcement index. These equations can prove valuable for designing structures made of polypropylene fiber-reinforced concrete. Full article
(This article belongs to the Section Polymer Fibers)
Show Figures

Graphical abstract

Back to TopTop