Sign in to use this feature.

Years

Between: -

Subjects

remove_circle_outline
remove_circle_outline
remove_circle_outline
remove_circle_outline
remove_circle_outline

Journals

Article Types

Countries / Regions

Search Results (20)

Search Parameters:
Keywords = uvrC gene

Order results
Result details
Results per page
Select all
Export citation of selected articles as:
20 pages, 5519 KB  
Article
BjuFKF1_1, a Plant-Specific LOV Blue Light Receptor Gene, Positively Regulates Flowering in Brassica juncea
by Jian Gao, Keran Ren, Chengrun Wu, Qing Wang, Daiyu Huang and Jing Zeng
Plants 2026, 15(2), 270; https://doi.org/10.3390/plants15020270 - 15 Jan 2026
Viewed by 279
Abstract
Stem mustard (Brassica juncea var. tumida Tsen et Lee) is an important economic vegetable in China. Premature bolting induced by temperature fluctuations has become a major cultivation constraint. Photoreceptors (PHRs) serve as critical photosensor proteins that interpret light signals and regulate physiological [...] Read more.
Stem mustard (Brassica juncea var. tumida Tsen et Lee) is an important economic vegetable in China. Premature bolting induced by temperature fluctuations has become a major cultivation constraint. Photoreceptors (PHRs) serve as critical photosensor proteins that interpret light signals and regulate physiological responses in plants. In this study, five core PHR families, namely F-box-containing flavin binding proteins (ZTL/FKF1/LKP2), phytochrome (PHY), cryptochrome (CRY), phototropin (PHOT) and UV RESISTANCE LOCUS 8 (UVR8) were identified in Brassica species. RNA-seq analysis revealed their expression patterns during organogenesis in B. juncea. Seven candidate PHRs were validated by qRT-PCR in B. juncea early-bolting (‘YA-1’) and late-bolting (‘ZT-1’) cultivars. Agrobacterium-mediated BjuFKF1_1 overexpression (OE) lines resulted in significantly earlier flowering under field conditions. Histochemical GUS staining indicated that BjuFKF1_1 was expressed in seedlings, leaves, flower buds and siliques. Transcript analysis revealed that the expression level of BjuFKF1_1 was up-regulated in all tissues at both the vegetative and reproductive stages, whereas the expression of BjuFKF1_1 interacting protein-encoding genes were down-regulated in flowers. Under blue light, genes encoding interacting proteins (BjuCOL5, BjuSKP1, BjuCOL3, BjuAP2, BjuAP2-1 and BjuLKP2) were up-regulated in flower buds, whereas BjuCOL and BjuPP2C52 were down-regulated in flowers. Developmental stage analysis revealed the up-regulation of five (BjuAP2, BjuCOL3, BjuCOL5, BjuAP2-1 and BjuLKP2) and four (BjuCOL, BjuCOL5, BjuAP2 and BjuLKP2) interaction protein-encoding genes during the reproductive stage under white and blue light, respectively. These findings elucidate the role of BjuFKF1_1 in flowering regulation and provide molecular targets for B. juncea bolting-resistant variety breeding. Full article
(This article belongs to the Section Horticultural Science and Ornamental Plants)
Show Figures

Figure 1

13 pages, 3333 KB  
Article
Genomic Surveillance of 3R Genes Associated with Antibiotic Resistance in Mycobacterium tuberculosis Isolates from Kazakhstan
by Savva Timochshuk, Aldan Shamukhan, Bakhtiyar Yakupov, Dana Auganova, Ulan Zein, Aigerim Turgimbayeva, Pavel Tarlykov and Sailau Abeldenov
Antibiotics 2026, 15(1), 26; https://doi.org/10.3390/antibiotics15010026 - 30 Dec 2025
Viewed by 442
Abstract
Background/Objectives: Multidrug-resistant tuberculosis remains a critical public health challenge in Kazakhstan, yet the genomic determinants contributing to its emergence are still insufficiently understood. Although the quantity of genomic studies from Central Asia and the wider post-Soviet region has increased in recent years, the [...] Read more.
Background/Objectives: Multidrug-resistant tuberculosis remains a critical public health challenge in Kazakhstan, yet the genomic determinants contributing to its emergence are still insufficiently understood. Although the quantity of genomic studies from Central Asia and the wider post-Soviet region has increased in recent years, the involvement of DNA repair and genome maintenance pathways in the development of resistance within Kazakhstan has not been comprehensively explored. Methods: In this study, we performed whole-genome analysis of 175 Mycobacterium tuberculosis clinical isolates collected across Kazakhstan between 2010 and 2022 to evaluate the contribution of single-nucleotide polymorphisms in DNA replication, repair, and recombination (3R) genes to the evolution of drug resistance. Results: Alongside well-established resistance mutations in gyrA, we identified recurrent variants in 3R-associated loci (genes involved in DNA replication, repair, and recombination)—including polA, uvrC and ligC—that were enriched among drug-resistant isolates, suggesting a broader role for genome maintenance pathways in facilitating resistance evolution under treatment pressure. Conclusions: These findings provide the first region-specific genomic insights into 3R gene variation in Kazakhstani M. tuberculosis isolates. Full article
Show Figures

Figure 1

18 pages, 6544 KB  
Article
In Silico Characterization of the RCC1 Family and the UVR8 Gene in Chenopodium quinoa Willd.
by Jean Carlo Paredes Malca, Michell Maheba Fuentes Apaza, María Rosario Elsa Valderrama-Valencia, Roxana Bardales Álvarez, Eloy Condori Mamani and Sandro Jhonatan Condori-Pacsi
Int. J. Mol. Sci. 2025, 26(23), 11657; https://doi.org/10.3390/ijms262311657 - 1 Dec 2025
Viewed by 784
Abstract
Quinoa (Chenopodium quinoa Willd.), an Andean crop with exceptional nutritional value, thrives in ecosystems exposed to intense ultraviolet-B (UV-B) radiation; yet the molecular mechanisms underlying its photoreception remain largely unknown. The UV Resistance locus 8 (UVR8) protein, a member of the Regulator [...] Read more.
Quinoa (Chenopodium quinoa Willd.), an Andean crop with exceptional nutritional value, thrives in ecosystems exposed to intense ultraviolet-B (UV-B) radiation; yet the molecular mechanisms underlying its photoreception remain largely unknown. The UV Resistance locus 8 (UVR8) protein, a member of the Regulator of Chromosome Condensation 1 (RCC1) family, is the primary UV-B photoreceptor in plants. Here, we report the first in silico characterization of the RCC1 gene family in C. quinoa, aimed at identifying and structurally analyzing UVR8 homologs. Genomic analysis uncovered 40 CqRCC1 genes, exhibiting extensive structural diversity. Phylogenetic reconstruction identified two proteins, CqRCC1_20 and CqRCC1_23, as the closest homologs of AtUVR8 from Arabidopsis thaliana. Homology modeling revealed that CqRCC1_20 maintains the canonical seven-bladed β-propeller architecture of UVR8, whereas CqRCC1_23 carries a deletion leading to a six-bladed structure. Both isoforms retain the critical tryptophan residues (W233, W285, W337) and the C-terminal Valine-Proline (VP) motif required for photoperception and Constitutive Photomorphogenic 1 (COP1) interaction. Notably, the CqRCC1_23 model predicts fewer hydrogen bonds at the dimer interface and structural alterations at key regulatory interaction sites. Collectively, these results indicate that quinoa harbors functionally conserved UVR8 isoforms with structural divergence, such as CqRCC1_23, which may influence photoreceptor stability and enable a sustained UV-B response, potentially conferring an adaptive advantage in high-radiation environments. Full article
Show Figures

Figure 1

17 pages, 10184 KB  
Article
Genome-Wide Association Studies of Fiber Content in Sugarcane
by Yongsheng Chen, Xiaomin Feng, Nannan Zhang, Yawen Lei, Zilin Wu and Jiayun Wu
Agronomy 2025, 15(10), 2249; https://doi.org/10.3390/agronomy15102249 - 23 Sep 2025
Viewed by 920
Abstract
Lignocellulosic biomass may play a major role in the production of biofuels, bioplastics, sugar, paper, and various other industrial products. In addition, it is a key trait in plants due to its contribution to lodging resistance. Fiber also shows a significant negative correlation [...] Read more.
Lignocellulosic biomass may play a major role in the production of biofuels, bioplastics, sugar, paper, and various other industrial products. In addition, it is a key trait in plants due to its contribution to lodging resistance. Fiber also shows a significant negative correlation with most yield traits and all sugar traits. As the most harvested crop globally by tonnage, sugarcane is an important resource for both sugar and bioenergy production. In this study, a panel of sugarcane clones was utilized to investigate the fiber content. This panel included 17 core parental lines derived from 11 countries involved in sugarcane cultivation and breeding. It represented the genetic base of commercial sugarcane breeding programs in China and other countries. The objective of this research was to identify molecular markers and candidate genes associated with fiber content in sugarcane using genome-wide association studies (GWASs). By integrating 5,964,084 high-quality single-nucleotide polymorphisms (SNPs) with phenotypic data collected across five different environments, a total of 69 SNPs spanning 41 quantitative trait loci (QTLs) were identified. Based on functional annotations and genomic positions, these QTLs contained 52 candidate genes. These candidate genes encoded the ultraviolet-B receptor (UVR8), leucine-rich repeat receptor-like kinases (LRR-RLKs), serine/threonine kinases (STKs), cellulose synthase (CESA), vegetative cell wall protein glycoproteins1 (gp1), F-box protein, MYB transcription factor, and so on. These genes could directly or indirectly influence the fiber content in sugarcane. Furthermore, according to previous studies, among these candidate genes, five located in four QTL regions were proposed to be the most critical. They included Sspon.02G0041160-2C, encoding CESA; Sspon.03G0039010-1C and Sspon.03G0039030-1C, both encoding gp1; Sspon.06G0023090-1B, encoding an F-box protein; and Sspon.07G0019440-2C, encoding a MYB transcription factor. The genetic basis of the fiber content was explored using elite breeding lines and their derivatives from the Chinese sugarcane breeding program. These candidate genes represent promising targets for future functional studies and may contribute to the development of different types of sugarcane varieties with correspondingly suitable fiber content through marker-assisted selection. Full article
(This article belongs to the Section Crop Breeding and Genetics)
Show Figures

Figure 1

31 pages, 3933 KB  
Article
The Genetic Determinants of Extreme UV Radiation and Desiccation Tolerance in a Bacterium Recovered from the Stratosphere
by Adam J. Ellington, Tyler J. Schult, Christopher R. Reisch and Brent C. Christner
Microorganisms 2025, 13(4), 756; https://doi.org/10.3390/microorganisms13040756 - 27 Mar 2025
Cited by 3 | Viewed by 3892
Abstract
Microbes that survive transport to and in the stratosphere endure extremes of low temperature, atmospheric pressure, and relative humidity, as well as high fluxes in ultraviolet radiation (UVR). The high atmosphere thus provides an ideal environment to explore the genetic and physiological determinants [...] Read more.
Microbes that survive transport to and in the stratosphere endure extremes of low temperature, atmospheric pressure, and relative humidity, as well as high fluxes in ultraviolet radiation (UVR). The high atmosphere thus provides an ideal environment to explore the genetic and physiological determinants conveying high tolerance to desiccation and UVR. In this study, we examined Curtobacterium aetherium L6-1, an actinobacterium obtained from stratospheric aerosol sampling that displays high resistance to desiccation and UVR. We found that its phylogenetic relatives are resistant to desiccation, but only C. aetherium displayed a high tolerance to UVR. Comparative genome analysis and directed evolution experiments implicated genes encoding photolyase, DNA nucleases and helicases, and catalases as responsible for UVR resistance in C. aetherium. Differential gene expression analysis revealed the upregulation of DNA repair and stress response mechanisms when cells were exposed to UVR, while genes encoding sugar transporters, sugar metabolism enzymes, and antioxidants were induced upon desiccation. Based on changes in gene expression as a function of water content, C. aetherium can modulate its metabolism through transcriptional regulation at very low moisture levels (Xw < 0.25 g H2O per gram dry weight). Uncovering the genetic underpinnings of desiccation and UVR resistance in C. aetherium provides new insights into how bacterial DNA repair and antioxidant mechanisms function to exhibit traits at the extreme ends of phenotypic distributions. Full article
(This article belongs to the Special Issue Microbial Life and Ecology in Extreme Environments)
Show Figures

Figure 1

13 pages, 4152 KB  
Article
The Pathogenomics of the Respiratory Mycoplasma bovis Strains Circulating in Cattle Around the Texas Panhandle, USA
by Ethan P. Dudley, Matthew A. Scott, Hatem Kittana, Alexis C. Thompson and Robert Valeris-Chacin
Pathogens 2025, 14(2), 167; https://doi.org/10.3390/pathogens14020167 - 8 Feb 2025
Cited by 1 | Viewed by 2824
Abstract
Bovine respiratory disease (BRD) is a major economic and animal welfare issue in the beef industry. Mycoplasma bovis is one of the main causal organisms, particularly in chronic cases. Due to the difficulty of isolating M. bovis from clinical isolates, there is a [...] Read more.
Bovine respiratory disease (BRD) is a major economic and animal welfare issue in the beef industry. Mycoplasma bovis is one of the main causal organisms, particularly in chronic cases. Due to the difficulty of isolating M. bovis from clinical isolates, there is a lack of information on the genetic diversity of this pathogen in the Texas panhandle region of the United States. Therefore, our objective was to provide genome-level characterization of M. bovis isolated from the lung lesions of beef and dairy cattle in the Texas panhandle. Fifty-four isolates displaying mycoplasma-like growth were recovered from bovine lung lesions by the Texas Veterinary Medical Diagnostic Laboratory in 2021 and 2022. Of these isolates, 32 were determined to be M. bovis via species-specific qPCR using the uvrC gene. Long-read whole-genome sequencing was used to identify key virulence factors, antimicrobial resistance genes, and to assess the genetic diversity of these isolates. Fisher’s exact tests were used to identify associations between isolate characteristics and host metadata, including the state of origin, type of operation, animal age, and animal sex. Our results indicate that there is considerable genetic diversity among the M. bovis isolates, despite their shared geography in the Texas panhandle, though significant clustering based on host metadata was observed. Analysis of the pangenome showed that the M. bovis isolates in this study also harbor a diverse array of virulence genes, but no antimicrobial resistance genes were identified in this study. Full article
(This article belongs to the Special Issue Mycoplasmas in Respiratory Tract Infections of Cattle)
Show Figures

Figure 1

16 pages, 3451 KB  
Article
High-Throughput Screening Method Using Escherichia coli Keio Mutants for Assessing Primary Damage Mechanism of Antimicrobials
by José A. Martínez-Álvarez, Marcos Vicente-Gómez, Rodolfo García-Contreras, Thomas K. Wood, Fátima Berenice Ramírez Montiel, Naurú Idalia Vargas-Maya, Beatriz Liliana España-Sánchez, Ángeles Rangel-Serrano, Felipe Padilla-Vaca and Bernardo Franco
Microorganisms 2024, 12(4), 793; https://doi.org/10.3390/microorganisms12040793 - 14 Apr 2024
Viewed by 3208
Abstract
The Escherichia coli Keio mutant collection has been a tool for assessing the role of specific genes and determining their role in E. coli physiology and uncovering novel functions. In this work, specific mutants in the DNA repair pathways and oxidative stress response were [...] Read more.
The Escherichia coli Keio mutant collection has been a tool for assessing the role of specific genes and determining their role in E. coli physiology and uncovering novel functions. In this work, specific mutants in the DNA repair pathways and oxidative stress response were evaluated to identify the primary targets of silver nanoparticles (NPs) and their mechanism of action. The results presented in this work suggest that NPs mainly target DNA via double-strand breaks and base modifications since the recA, uvrC, mutL, and nfo mutants rendered the most susceptible phenotype, rather than involving the oxidative stress response. Concomitantly, during the establishment of the control conditions for each mutant, the katG and sodA mutants showed a hypersensitive phenotype to mitomycin C, an alkylating agent. Thus, we propose that KatG catalase plays a key role as a cellular chaperone, as reported previously for the filamentous fungus Neurospora crassa, a large subunit catalase. The Keio collection mutants may also be a key tool for assessing the resistance mechanism to metallic NPs by using their potential to identify novel pathways involved in the resistance to NPs. Full article
(This article belongs to the Special Issue Antimicrobial Properties of Nanoparticles)
Show Figures

Figure 1

16 pages, 3210 KB  
Article
A Comprehensive Assessment of Ultraviolet-Radiation-Induced Mutations in Flammulina filiformis Using Whole-Genome Resequencing
by Qianhui Huang, Xing Han, Zongjun Tong, Youjin Deng, Luyu Xie, Shengrong Liu, Baogui Xie and Weirui Zhang
J. Fungi 2024, 10(3), 228; https://doi.org/10.3390/jof10030228 - 20 Mar 2024
Cited by 6 | Viewed by 3533
Abstract
Nucleotide substitutions have played an important role in molecular evolution, and understanding their dynamics would contribute to genetic studies. Related research with defined DNA sequences lasted for decades until whole-genome sequencing arose. UV radiation (UVR) can generate base changes and other genetic variations [...] Read more.
Nucleotide substitutions have played an important role in molecular evolution, and understanding their dynamics would contribute to genetic studies. Related research with defined DNA sequences lasted for decades until whole-genome sequencing arose. UV radiation (UVR) can generate base changes and other genetic variations in a short period of time, so it would be more meaningful to explore mutations caused by UVR from a genomic perspective. The monokaryon enoki strain WT583 was selected as the experimental material in this study because it can spontaneously produce large amounts of oidia on PDA plates, and the monokaryons originating from oidia have the same genotype as their mother monokaryon. After exposure to UV radiation, 100 randomly selected mutants, with WT583 as the reference genome, were sent for genome sequencing. BWA, samtools, and GATK software were employed for SNP calling, and the R package CMplot was used to visualize the distribution of the SNPs on the contigs of the reference genome. Furthermore, a k-mer-based method was used to detect DNA fragment deletion. Moreover, the non-synonymous genes were functionally annotated. A total of 3707 single-base substitutions and 228 tandem mutations were analyzed. The immediate adjacent bases showed different effects on the mutation frequencies of adenine and cytosine. For adenine, the overall effects of the immediate 5′-side and 3′-side bases were T > A > C > G and A > T > G > C, respectively; for cytosine, the overall effects of the immediate 5′-side and 3′-side bases were T > C > A > G and C > T > A > G, respectively. Regarding tandem mutations, the mutation frequencies of double-transition, double-transversion, 3′-side transition, and 5′-side transition were 131, 8, 72, and 17, respectively. Transitions at the 3′-side with a high mutation frequency shared a common feature, where they held transversions at the 5′-side of A→T or T→A without covalent bond changes, suggesting that the sequence context of tandem motifs might be related to their mutation frequency. In total, 3707 mutation sites were non-randomly distributed on the contigs of the reference genome. In addition, pyrimidines at the 3′-side of adenine promoted its transversion frequency, and UVR generated DNA fragment deletions over 200 bp with a low frequency in the enoki genome. The functional annotation of the genes with non-synonymous mutation indicated that UVR could produce abundant mutations in a short period of time. Full article
(This article belongs to the Special Issue Molecular Genetics and Genomics of Mushroom-Forming Fungi)
Show Figures

Figure 1

11 pages, 9044 KB  
Article
Involvement of Nucleotide Excision Repair and Rec-Dependent Pathway Genes for UV Radiation Resistance in Deinococcus irradiatisoli 17bor-2
by Gayathri Subramani and Sathiyaraj Srinivasan
Genes 2023, 14(9), 1803; https://doi.org/10.3390/genes14091803 - 15 Sep 2023
Cited by 6 | Viewed by 2187
Abstract
Strain Deinococcus irradiatisoli 17bor-2 was isolated from a soil sample exposed to γ radiation at Seoul Women’s University, Republic of Korea. The genus Deinococcus is a Gram-negative, coccus-shaped, and extremophilic bacterium, well renowned as being a radiation-resistant bacterium. Therefore, the mechanism behind the [...] Read more.
Strain Deinococcus irradiatisoli 17bor-2 was isolated from a soil sample exposed to γ radiation at Seoul Women’s University, Republic of Korea. The genus Deinococcus is a Gram-negative, coccus-shaped, and extremophilic bacterium, well renowned as being a radiation-resistant bacterium. Therefore, the mechanism behind the resistance to radiation and the gene responsible for the resistance could be helpful for detailed experimental studies with biotechnological applications. To study the involvement of genes in UV radiation resistance in strain 17bor-2, the genomic DNA of the strain was sequenced and constructed using the Pacific Biosciences RS II system. In addition, the complete genome sequence of strain 17bor-2 was annotated and interpreted using the Genomes–Expert Review (IMG-ER) system, along with Prodigal and JGI GenePRIMP analysis. The genome analysis of strain 17bor-2 revealed evidence of excinuclease UvrABC genes, which are key enzymes in the nucleotide excision repair (NER) mechanism, as well as genes from the recA-dependent and recQ pathways. The genome of strain Deinococcus irradiatisoli 17bor-2 was a circular chromosome comprising 3,052,043 bp with a GC content of 67.0%, including 2911 coding sequences (CDs), 49 tRNA genes, and 9 rRNA genes. In addition, their complete genome sequence annotation features provided evidence that radiation resistance genes play a central part in adaptation against extreme environmental conditions. In recent decades, excision repair genes have been indicated in considerable detail for both prokaryote and eukaryote resistance against UV-C radiation. Full article
(This article belongs to the Special Issue Feature Papers in Microbial Genetics in 2023)
Show Figures

Figure 1

13 pages, 1553 KB  
Article
The Isolation, Genetic Analysis and Biofilm Characteristics of Listeria spp. from the Marine Environment in China
by Pan Mao, Yan Wang, Lingling Li, Shunshi Ji, Peijing Li, Lingyun Liu, Jinni Chen, Hui Sun, Xia Luo and Changyun Ye
Microorganisms 2023, 11(9), 2166; https://doi.org/10.3390/microorganisms11092166 - 27 Aug 2023
Cited by 8 | Viewed by 2664
Abstract
Listeria monocytogenes is an important pathogen that can cause listeriosis. Despite the growing recognition of Listeria spp. as a foodborne and environmental pathogen, the understanding of its prevalence and characteristics of Listeria spp. in the marine environment remains unknown. In this study, we [...] Read more.
Listeria monocytogenes is an important pathogen that can cause listeriosis. Despite the growing recognition of Listeria spp. as a foodborne and environmental pathogen, the understanding of its prevalence and characteristics of Listeria spp. in the marine environment remains unknown. In this study, we first investigated the genetic and phenotypic characteristics of Listeria species isolated in a coastal city in China. The findings revealed that the sequence type 87 (ST87) L. monocytogenes, a prevalent clinical and seafood strain in China, dominates in recreational beach sands and possesses a notable biofilm-forming capacity in seawater. The presence of ST87 L. monocytogenes in coastal environments indicates the potential health risks for both recreational activities and seafood consumption. Moreover, the ST121 isolates from sand had a versatile plasmid encoding multifunctional genes, including uvrX for UV resistance, gbuC for salt resistance, and npx for oxidative resistance and multiple transposases, which potentially aid in survival under natural environments. Black-headed gulls potentially facilitate the spread of L. monocytogenes, with similar ST35 strains found in gulls and beach sand. As a reservoir of microbes from marine environments and human/animal excrement, coastal sand would play an important role in the spread of L. monocytogenes and is an environmental risk for human listeriosis. Full article
Show Figures

Figure 1

9 pages, 1077 KB  
Article
A Novel Genospecies of Borrelia burgdorferi Sensu Lato Associated with Cricetid Rodents in Brazil
by Bárbara C. Weck, Maria Carolina A. Serpa, Marcelo B. Labruna and Sebastián Muñoz-Leal
Microorganisms 2022, 10(2), 204; https://doi.org/10.3390/microorganisms10020204 - 19 Jan 2022
Cited by 20 | Viewed by 3086
Abstract
Borrelia burgdorferi sensu lato (Bbsl) spirochetes thrive in sylvatic transmission cycles infecting vertebrates and their ticks. Rodents and ticks of the genus Ixodes are important hosts of these spirochetes globally. Although evidence suggests that Borrelia burgdorferi sensu stricto does not exist in South [...] Read more.
Borrelia burgdorferi sensu lato (Bbsl) spirochetes thrive in sylvatic transmission cycles infecting vertebrates and their ticks. Rodents and ticks of the genus Ixodes are important hosts of these spirochetes globally. Although evidence suggests that Borrelia burgdorferi sensu stricto does not exist in South America, genospecies of the group (Bbsl) can be found in this region but have been poorly characterized from a genetic viewpoint, and data on their ecoepidemiology are still incipient. Aiming to detect the natural foci of Borrelia in Brazil, we targeted small mammals inhabiting seven forests fragments during a period of three years (2015–2018). Organs (lung) from two Oligoryzomys rodents over a total of 382 sampled mammals were positive, and we performed a molecular characterization of 10 borrelial genes to achieve a robust analysis. Phylogenetic trees inferred from 16S rRNA, flaB, ospC, and seven MLST loci (clpA, nifS, pepX, pyrG, recG, rlpB, and uvrA) support the characterization of a novel genospecies of Bbsl that we herein name “Candidatus Borrelia paulista” Rp42. Remarkably, “Ca. B. paulista” is phylogenetically related to Borrelia carolinensis, a genospecies that infects Ixodes ticks and cricetid rodents in North America. A previous study performed in the same area identified Ixodes schulzei feeding on Oligoryzomys rodents. Although this tick species could be considered a probable host for this novel Borrelia sp., further research is needed to confirm this hypothesis. Full article
(This article belongs to the Special Issue Borrelia Ecology and Evolution: Ticks and Hosts and the Environment)
Show Figures

Figure 1

29 pages, 661 KB  
Article
Transcriptome Analysis of Pterygium and Pinguecula Reveals Evidence of Genomic Instability Associated with Chronic Inflammation
by María Fernanda Suarez, José Echenique, Juan Manuel López, Esteban Medina, Mariano Irós, Horacio M. Serra and M. Elizabeth Fini
Int. J. Mol. Sci. 2021, 22(21), 12090; https://doi.org/10.3390/ijms222112090 - 8 Nov 2021
Cited by 25 | Viewed by 6923
Abstract
Solar damage due to ultraviolet radiation (UVR) is implicated in the development of two proliferative lesions of the ocular surface: pterygium and pinguecula. Pterygium and pinguecula specimens were collected, along with adjacent healthy conjunctiva specimens. RNA was extracted and sequenced. Pairwise comparisons were [...] Read more.
Solar damage due to ultraviolet radiation (UVR) is implicated in the development of two proliferative lesions of the ocular surface: pterygium and pinguecula. Pterygium and pinguecula specimens were collected, along with adjacent healthy conjunctiva specimens. RNA was extracted and sequenced. Pairwise comparisons were made of differentially expressed genes (DEGs). Computational methods were used for analysis. Transcripts from 18,630 genes were identified. Comparison of two subgroups of pterygium specimens uncovered evidence of genomic instability associated with inflammation and the immune response; these changes were also observed in pinguecula, but to a lesser extent. Among the top DEGs were four genes encoding tumor suppressors that were downregulated in pterygium: C10orf90, RARRES1, DMBT1 and SCGB3A1; C10orf90 and RARRES1 were also downregulated in pinguecula. Ingenuity Pathway Analysis overwhelmingly linked DEGs to cancer for both lesions; however, both lesions are clearly still benign, as evidenced by the expression of other genes indicating their well-differentiated and non-invasive character. Pathways for epithelial cell proliferation were identified that distinguish the two lesions, as well as genes encoding specific pathway components. Upregulated DEGs common to both lesions, including KRT9 and TRPV3, provide a further insight into pathophysiology. Our findings suggest that pterygium and pinguecula, while benign lesions, are both on the pathological pathway towards neoplastic transformation. Full article
Show Figures

Figure 1

19 pages, 3047 KB  
Article
Effects of Light Intensity and Spectral Composition on the Transcriptome Profiles of Leaves in Shade Grown Tea Plants (Camellia sinensis L.) and Regulatory Network of Flavonoid Biosynthesis
by Jian-Hui Ye, Yi-Qing Lv, Sheng-Rui Liu, Jing Jin, Yue-Fei Wang, Chao-Ling Wei and Shi-Qi Zhao
Molecules 2021, 26(19), 5836; https://doi.org/10.3390/molecules26195836 - 26 Sep 2021
Cited by 68 | Viewed by 6764
Abstract
Black net shade treatment attenuates flavonoid biosynthesis in tea plants, while the effect of light quality is still unclear. We investigated the flavonoid and transcriptome profiles of tea leaves under different light conditions, using black nets with different shade percentages, blue, yellow and [...] Read more.
Black net shade treatment attenuates flavonoid biosynthesis in tea plants, while the effect of light quality is still unclear. We investigated the flavonoid and transcriptome profiles of tea leaves under different light conditions, using black nets with different shade percentages, blue, yellow and red nets to alter the light intensity and light spectral composition in the fields. Flavonol glycosides are more sensitive to light intensity than catechins, with a reduction percentage of total flavonol glycosides up to 79.6% compared with 38.7% of total catechins under shade treatment. A total of 29,292 unigenes were identified, and the KEGG result indicated that flavonoid biosynthesis was regulated by both light intensity and light spectral composition while phytohormone signal transduction was modulated under blue net shade treatment. PAL, CHS, and F3H were transcriptionally downregulated with light intensity. Co-expression analysis showed the expressions of key transcription factors MYB12, MYB86, C1, MYB4, KTN80.4, and light signal perception and signaling genes (UVR8, HY5) had correlations with the contents of certain flavonoids (p < 0.05). The level of abscisic acid in tea leaves was elevated under shade treatment, with a negative correlation with TFG content (p < 0.05). This work provides a potential route of changing light intensity and spectral composition in the field to alter the compositions of flavor substances in tea leaves and regulate plant growth, which is instructive to the production of summer/autumn tea and matcha. Full article
Show Figures

Graphical abstract

23 pages, 2651 KB  
Review
The Role of p53 in Progression of Cutaneous Squamous Cell Carcinoma
by Minna Piipponen, Pilvi Riihilä, Liisa Nissinen and Veli-Matti Kähäri
Cancers 2021, 13(18), 4507; https://doi.org/10.3390/cancers13184507 - 7 Sep 2021
Cited by 53 | Viewed by 7739
Abstract
Skin cancers are the most common types of cancer worldwide, and their incidence is increasing. Melanoma, basal cell carcinoma (BCC), and cutaneous squamous cell carcinoma (cSCC) are the three major types of skin cancer. Melanoma originates from melanocytes, whereas BCC and cSCC originate [...] Read more.
Skin cancers are the most common types of cancer worldwide, and their incidence is increasing. Melanoma, basal cell carcinoma (BCC), and cutaneous squamous cell carcinoma (cSCC) are the three major types of skin cancer. Melanoma originates from melanocytes, whereas BCC and cSCC originate from epidermal keratinocytes and are therefore called keratinocyte carcinomas. Chronic exposure to ultraviolet radiation (UVR) is a common risk factor for skin cancers, but they differ with respect to oncogenic mutational profiles and alterations in cellular signaling pathways. cSCC is the most common metastatic skin cancer, and it is associated with poor prognosis in the advanced stage. An important early event in cSCC development is mutation of the TP53 gene and inactivation of the tumor suppressor function of the tumor protein 53 gene (TP53) in epidermal keratinocytes, which then leads to accumulation of additional oncogenic mutations. Additional genomic and proteomic alterations are required for the progression of premalignant lesion, actinic keratosis, to invasive and metastatic cSCC. Recently, the role of p53 in the invasion of cSCC has also been elucidated. In this review, the role of p53 in the progression of cSCC and as potential new therapeutic target for cSCC will be discussed. Full article
(This article belongs to the Special Issue The Role of p53 Family in Cancer)
Show Figures

Figure 1

13 pages, 2071 KB  
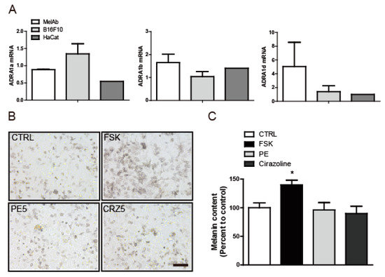
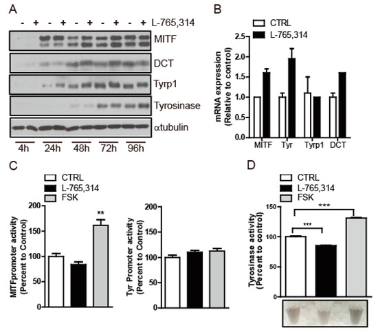
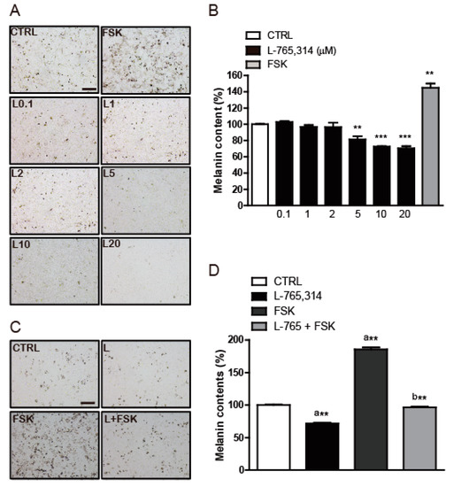
Article
L-765,314 Suppresses Melanin Synthesis by Regulating Tyrosinase Activity
by Jinhwan Kim, Yo-Han Kim, Seunghyun Bang, Hanju Yoo, InKi Kim, Sung Eun Chang and Youngsup Song
Molecules 2019, 24(4), 773; https://doi.org/10.3390/molecules24040773 - 21 Feb 2019
Cited by 12 | Viewed by 6986
Abstract
Although melanin production is a key self-defense mechanism against ultraviolet radiation (UVR)-induced skin damage, uneven or excessive deposition of melanin causes hyperpigmentary disorders. Currently available whitening agents are unsatisfactory because of issues with efficacy and safety. To develop more effective depigmenting agents, we [...] Read more.
Although melanin production is a key self-defense mechanism against ultraviolet radiation (UVR)-induced skin damage, uneven or excessive deposition of melanin causes hyperpigmentary disorders. Currently available whitening agents are unsatisfactory because of issues with efficacy and safety. To develop more effective depigmenting agents, we performed high-throughput melanin content assay screening using the B16F10 melanoma cell line and identified L-765,314 as a drug that suppressed melanin production in cultured melanocytes in a dose-dependent manner as well as cAMP- or 12-O-tetradecanoylphorbol 13-acetate (TPA)-stimulated melanin production without cytotoxicity. Interestingly, melanogenic gene expression was not altered by L-765,314. Rather, diminished melanin production by L-765,314 appeared to be caused by downregulation of tyrosinase activity via inhibition of protein kinase C (PKC). Because L-765,314 did not show any adverse effect in melanocytes, altogether our data suggest that L-765,314 could be a potential therapeutic candidate for skin hyperpigmentary disorders and further discovery of selective inhibitors targeting PKC might be a promising strategy for the development of depigmenting agents to treat hyperpigmentary disorders. Full article
Show Figures

Graphical abstract

Back to TopTop