Sign in to use this feature.

Years

Between: -

Subjects

remove_circle_outline
remove_circle_outline
remove_circle_outline
remove_circle_outline
remove_circle_outline
remove_circle_outline
remove_circle_outline
remove_circle_outline

Journals

Article Types

Countries / Regions

Search Results (22)

Search Parameters:
Keywords = ultimate ownership structure

Order results
Result details
Results per page
Select all
Export citation of selected articles as:
29 pages, 705 KB  
Article
Port Power and Trade Flows: Evaluating China’s Infrastructure Leverage in EU Markets Through a Gravity Model
by Alexandros Gkatsikos
Economies 2025, 13(8), 210; https://doi.org/10.3390/economies13080210 - 22 Jul 2025
Cited by 1 | Viewed by 2705
Abstract
This study investigates how Chinese ownership in European ports affects trade flows between China and Eurozone countries, set against the backdrop of recent global economic disruptions that have emphasized the crucial role of maritime trade and port efficiency. An augmented gravity model was [...] Read more.
This study investigates how Chinese ownership in European ports affects trade flows between China and Eurozone countries, set against the backdrop of recent global economic disruptions that have emphasized the crucial role of maritime trade and port efficiency. An augmented gravity model was employed, using the Poisson pseudo-maximum likelihood (PPML), fixed effects (FE), and random effects (RE) estimators, to analyze trade data from 2001 to 2023. The analysis shows that, while conventional economic factors like GDP per capita and the Logistics Performance Index (LPI) consistently and significantly drive trade, Chinese port ownership surprisingly exhibits a negative or statistically insignificant impact on both Chinese exports to the EU and EU imports from China. This suggests that these acquisitions may not primarily boost overall bilateral trade but rather consolidate existing routes or serve broader strategic objectives, as evidenced by heterogeneous country-specific effects and phenomena like the “Rotterdam effect”. Ultimately, my findings underscore the paramount importance of logistical efficiency over ownership structure in facilitating trade. Full article
(This article belongs to the Section International, Regional, and Transportation Economics)
Show Figures

Figure 1

21 pages, 6880 KB  
Article
Challenges in Systematic Property Registration in Romania: An Analytical Overview
by Vasile Gherheș, Carmen Grecea, Clara-Beatrice Vilceanu, Sorin Herban and Claudiu Coman
Land 2025, 14(5), 1118; https://doi.org/10.3390/land14051118 - 21 May 2025
Cited by 1 | Viewed by 2958
Abstract
After the fall of communism, Romania embarked on a comprehensive land restitution process through Law No. 18/1991, aiming to re-establish private ownership rights, particularly for agricultural and forestry lands. Divergent historical legacies across regions have resulted in heterogeneous land administration systems, contributing to [...] Read more.
After the fall of communism, Romania embarked on a comprehensive land restitution process through Law No. 18/1991, aiming to re-establish private ownership rights, particularly for agricultural and forestry lands. Divergent historical legacies across regions have resulted in heterogeneous land administration systems, contributing to inconsistencies, overlapping claims, and prolonged legal disputes. To address these challenges, the Romanian government introduced the National Cadastre and Land Registration Program, which promotes systematic property registration across the country. Keeping in mind the fact that there is no integrated study that analyses national challenges from multiple dimensions such as history, law, institutions, technology, and socioeconomics and proposes systematic optimization strategies, this article provides a critical analysis of the legal and institutional framework governing land restitution and cadastral reform, highlighting the influence of historical administrative structures and the adoption of modern geospatial technologies such as Geographic Information Systems (GISs) and Unmanned Aerial Vehicles (UAVs). By adopting a qualitative and document-based research approach, focusing on the analysis of legislative frameworks, institutional procedures, and technical instruments used in systematic land registration in Romania, this study emphasizes the benefits of systematic registration, including increased legal certainty, investment stimulation, improved access to credit, and better planning and taxation. Despite progress, implementation remains uneven, hindered by documentation gaps, institutional capacity limitations, and administrative obstacles. Recent legislative adjustments and the integration of advanced geospatial tools aim to improve data quality and accelerate the registration process. Ultimately, the integration of legal, institutional, and geospatial components is essential for achieving transparent and accountable land governance, efficient resource management, and sustainable rural development in Romania. Full article
(This article belongs to the Special Issue Land Development and Investment)
Show Figures

Figure 1

24 pages, 471 KB  
Article
The Relationship Between Data-Intelligence Empowerment, Knowledge Diversification, and Knowledge Recombinant Capabilities: Research on Sustainability of Chinese High-Tech Listed Firms
by Qingjin Wang and Mengqi Lyu
Sustainability 2025, 17(1), 291; https://doi.org/10.3390/su17010291 - 3 Jan 2025
Cited by 1 | Viewed by 1564
Abstract
Based on resource orchestration theory, this paper examines the influence of data-intelligence empowerment on enterprise knowledge recombinant capabilities empirically, using A-share-listed high-technology enterprises from 2012 to 2021 as research examples. Research shows that data-intelligence empowerment can promote both enterprise knowledge recombinant reuse capability [...] Read more.
Based on resource orchestration theory, this paper examines the influence of data-intelligence empowerment on enterprise knowledge recombinant capabilities empirically, using A-share-listed high-technology enterprises from 2012 to 2021 as research examples. Research shows that data-intelligence empowerment can promote both enterprise knowledge recombinant reuse capability and knowledge recombinant creation capability. Furthermore, knowledge depth diversification acts as a mediator between data-intelligence empowerment and knowledge recombinant reuse capability, and knowledge breadth diversification plays a mediating role between data-intelligence empowerment and knowledge recombinant creation capability. The heterogeneity analysis demonstrates that the data-intelligence empowerment has a more promotive impact on knowledge recombinant reuse capability in non-state-owned enterprises and eastern region enterprises, and there is a promotion effect on the knowledge recombinant creation capability across enterprises with different ownership structures and regions. This study provides theoretical guidance as well as practical references for enterprises to take advantage of digital intelligence technology to empower themselves, match internal and external resources and capabilities, and ultimately accomplish sustainable recombinant innovation. Full article
(This article belongs to the Section Sustainable Management)
Show Figures

Figure 1

36 pages, 688 KB  
Article
The Impact of Employee Stock Ownership Plans on Capital Structure Decisions: Evidence from China
by Fu Cheng, Chenyao Huang and Shanshan Ji
Mathematics 2024, 12(19), 3118; https://doi.org/10.3390/math12193118 - 5 Oct 2024
Viewed by 3982
Abstract
The determination of the capital structure is a critical component of a company’s financial decision-making process. The question of how to optimize a firm’s capital structure to increase its value has been a significant topic of interest within the financial community. The employee [...] Read more.
The determination of the capital structure is a critical component of a company’s financial decision-making process. The question of how to optimize a firm’s capital structure to increase its value has been a significant topic of interest within the financial community. The employee stock ownership plan (ESOP) has developed rapidly in China’s capital market over the past decade, providing a suitable context for studying the impact of employee equity incentives on capital structure decisions. This paper employs cross-sectional ordinary least squares regression models and unbalanced panel fixed effect models to investigate the impact of employee stock ownership plans (ESOPs) on firms’ capital structure decisions. The analysis is conducted on a sample of Chinese A-share listed companies on the Shanghai and Shenzhen Stock Exchanges. The research considers both static capital structure choice and dynamic capital structure adjustment. We find that the implementation of an ESOP reduces the level of corporate debt and accelerates the dynamic adjustment of capital structure, suggesting that employee equity incentives play a role in optimizing firms’ capital structure decisions. We also find that the impact of ESOPs on the dynamic adjustment of capital structure is asymmetric. Specifically, the implementation of ESOPs markedly accelerates the downward adjustment of capital structure, yet has no impact on the upward adjustment of capital structure. Further analysis demonstrates that the impact of ESOPs on capital structure decisions is contingent upon the macroeconomic environment, industry characteristics, corporate governance, and ESOP contract designs. First, the optimization of ESOPs on capital structure decisions is more pronounced in an economic boom environment, in a poor market climate, or in competitive industries. Second, the reduction effect of ESOPs on corporate debt is more pronounced in non-state-owned companies, high-tech companies and those with lower ownership concentration. In contrast, the acceleration effect of ESOPs on capital structure adjustment is more pronounced in state-owned companies, non-high-tech companies and those with higher ownership concentration. Ultimately, ESOPs financed by loans from a firm’s major shareholders—or with a longer lock-up period, smaller shareholding size or executive subscription ratio—demonstrate a more pronounced optimization effect on capital structure decisions. This paper not only contributes to the existing literature on the relationship between equity incentives and capital structure decisions, but also provides guidance for listed companies on the reasonable design of their ESOPs and the optimization of their capital structure decisions. Full article
(This article belongs to the Special Issue Applications of Quantitative Analysis in Financial Markets)
Show Figures

Figure 1

27 pages, 1950 KB  
Article
Digital Economy Development, Rural Land Certification, and Rural Industrial Integration
by Mingyi Yan and Xizi Cao
Sustainability 2024, 16(11), 4640; https://doi.org/10.3390/su16114640 - 30 May 2024
Cited by 15 | Viewed by 3440
Abstract
Rural industrial integration refers to the process of relying on technological innovation and industrial model innovation to promote the optimal allocation of factors such as land, capital, and labor in rural areas, promote the optimization of a rural industrial structure, rural property rights [...] Read more.
Rural industrial integration refers to the process of relying on technological innovation and industrial model innovation to promote the optimal allocation of factors such as land, capital, and labor in rural areas, promote the optimization of a rural industrial structure, rural property rights stability, agricultural and rural development, and ultimately achieve the extension of the agricultural industry chain and improvements in farmers’ income levels. In order to grasp the mechanism of digital economy and rural land certification on rural industrial integration, this paper analyzes the impact of digital economy development and rural land certification on rural industrial integration based on the 2011–2021 panel data of the Yangtze River Economic Belt at the municipal level. Research has shown the following. (1) The early development of the digital economy significantly promoted the integration of rural industries. After overcoming the turning point of the digital economy, the digital economy has a restraining effect on the integration of rural industries; in terms of controlling variables, the education level of rural residents, regional economic development level, per capita disposable income of rural residents, and rural power generation all significantly promote the process of rural industrial integration. (2) Rural land certification has played a positive transmission role by confirming, reviewing, and registering land ownership in accordance with the law, clarifying the ownership of land rights, providing a stable property rights foundation for rural industrial integration, and effectively promoting rural industrial integration. (3) The impact of the digital economy on rural industrial integration has a single threshold effect, and after crossing the threshold value of a rural population, the positive impact of the digital economy on industrial integration is more significant. (4) The development of the digital economy has significantly improved the integration level of rural industries in this region and neighboring areas. The above conclusions have important policy implications for further leveraging the digital economy to promote the integration of rural industries and the modernization of agriculture and rural areas. Full article
Show Figures

Figure 1

22 pages, 2909 KB  
Article
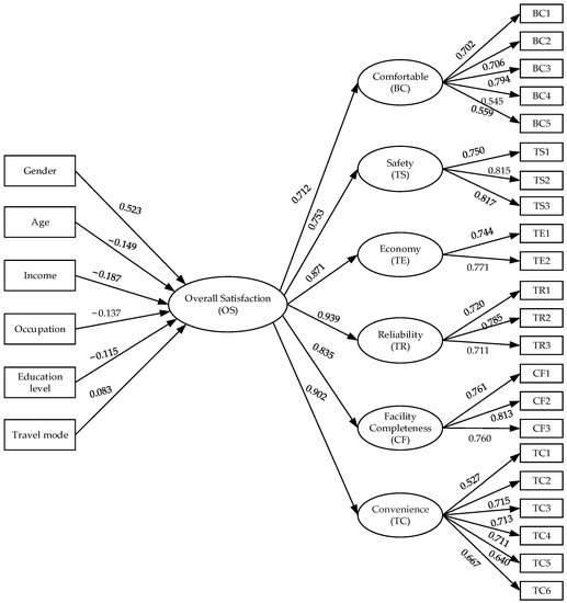
Investigating the Impacts of Urban–Rural Bus Service Quality on Rural Residents’ Travel Choices Using an SEM–MNL Integration Model
by Hongjun Cui, Mingzhi Li, Minqing Zhu and Xinwei Ma
Sustainability 2023, 15(15), 11950; https://doi.org/10.3390/su151511950 - 3 Aug 2023
Cited by 6 | Viewed by 3473
Abstract
The high-quality development of urban–rural buses is an important way to narrow the gap between urban and rural areas. However, studies on the quality of bus services and its impact on bus travel-mode choice have mostly focused on urban buses, with less attention [...] Read more.
The high-quality development of urban–rural buses is an important way to narrow the gap between urban and rural areas. However, studies on the quality of bus services and its impact on bus travel-mode choice have mostly focused on urban buses, with less attention paid to urban–rural buses. This paper aims to explore how urban–rural bus service quality affects rural residents’ travel-mode-choice behavior based on survey data from rural residents in Henan Province, China. A structural equation model (SEM) is applied to examine the critical factors affecting rural residents’ satisfaction with urban–rural bus service quality and the heterogeneity of satisfaction among rural residents with different attributes. Furthermore, an integrated approach of SEM and the multinomial logit (MNL) model is proposed to identify the key factors that affect rural residents’ bus travel-mode choice. The results indicate that reliability and convenience are the key factors affecting satisfaction with urban–rural bus service quality. There are significant differences in rural residents’ satisfaction by gender, age, income, education level, occupation, and travel-mode attributes. Urban–rural bus service quality has a significant positive impact on rural residents’ bus travel-choice behavior, and its degree of influence is greater than all explicit variables except private car ownership. The findings of this study can help operators and governments formulate policies to improve the service quality of urban–rural buses and ultimately promote the use of buses. Full article
Show Figures

Figure 1

17 pages, 339 KB  
Article
The Interactive Effect of Ownership Structure on the Relationship between Annual Board Report Readability and Stock Price Crash Risk
by Mohsen Tavakoli Shandiz, Farzaneh Nassir Zadeh and Davood Askarany
J. Risk Financial Manag. 2022, 15(6), 268; https://doi.org/10.3390/jrfm15060268 - 15 Jun 2022
Cited by 29 | Viewed by 3783
Abstract
This study investigates the interactive effect of ownership structure on the relationship between annual board report readability and stock price crash risk in companies listed on the Tehran Stock Exchange (TSE). The negative skewness model was used to measure the crash risk of [...] Read more.
This study investigates the interactive effect of ownership structure on the relationship between annual board report readability and stock price crash risk in companies listed on the Tehran Stock Exchange (TSE). The negative skewness model was used to measure the crash risk of stock prices and the Fog index was used for determining the readability of the board of directors’ report. The ownership structure is examined in institutional ownership, significant managerial ownership, and family ownership. The data of companies listed on the TSE from 2013 to 2019 have been used. The statistical method of this research is multiple regressions and, to test the research hypotheses, the data panel model and the ordinary least squares method have been employed. Overall, this study provides new evidence to explain the reporting quality and the crash risk of stock prices from the lenses of the agency theory. It further investigates the interactive effect of ownership structure on the relationship between annual board report readability and stock price crash risk. The results show a significant correlation between the readability of the board of directors’ report and the crash risk of stock prices. Furthermore, the relationship between the readability of the board report and stock price crash risk is not affected by the ownership structure, including institutional ownership, significant managerial ownership, and family ownership. It can be inferred that an ownership structure, which includes institutional shareholders, significant shareholders, and family ownership, increases the supervision of managers and their reports, so they cannot keep adverse information from being released. This will ultimately improve the readability of their reports and reduce the risk of stock price crashes. Full article
(This article belongs to the Section Business and Entrepreneurship)
14 pages, 279 KB  
Article
Impact of Managerial Ownership on Corporate Social Responsibility in Korea
by Jungeun Cho and Haeyoung Ryu
Sustainability 2022, 14(9), 5347; https://doi.org/10.3390/su14095347 - 28 Apr 2022
Cited by 9 | Viewed by 4436
Abstract
A firm’s corporate social responsibility (CSR) record improves its image and that of its managers. This ultimately can positively affect enterprise value. However, CSR investments do not necessarily lead to better firm performance, as long-term costs are incurred. Therefore, managers often make CSR [...] Read more.
A firm’s corporate social responsibility (CSR) record improves its image and that of its managers. This ultimately can positively affect enterprise value. However, CSR investments do not necessarily lead to better firm performance, as long-term costs are incurred. Therefore, managers often make CSR investment choices based on personal incentives. This study analyzed the relationship between managerial ownership and CSR activities in Korean public companies based on different managerial CSR incentives and ownership levels. Using the Korean Economic Justice Institute’s CSR index, the results show that firms with higher managerial ownership had excellent CSR records. Higher managerial ownership led to alignment between managers and shareholders, with managers making CSR investments to enhance long-term enterprise value. However, in firms with lower accounting transparency, managers reduced CSR investments. Managers did not value their CSR reputations in firms with poor financial reporting quality and serious information asymmetry. Instead, they diverted CSR resources to other projects to meet their interests. As Korean firms increase their investment in CSR, CSR disclosure responsibility is strengthened. Our study results provide significant implications to academics, practitioners, investors, and other stakeholders, suggesting the importance of corporate ownership structure on investment in CSR. Full article
(This article belongs to the Section Economic and Business Aspects of Sustainability)
11 pages, 1190 KB  
Article
A Comparative Life Cycle Investment Analysis for Biopower Diffusion in Rural Nigeria
by June Levi-Oguike, Diego Sandoval and Etienne Ntagwirumugara
Sustainability 2022, 14(3), 1423; https://doi.org/10.3390/su14031423 - 26 Jan 2022
Cited by 4 | Viewed by 3057
Abstract
This paper adopts the Life Cycle Investment (LCI) approach proposed by Farinha et al. to assess project viability based on the maintenance and operational efficiency of a proposed biopower plant over its useful economic life. The adoption of ISO 55000:2014, its guidance on [...] Read more.
This paper adopts the Life Cycle Investment (LCI) approach proposed by Farinha et al. to assess project viability based on the maintenance and operational efficiency of a proposed biopower plant over its useful economic life. The adoption of ISO 55000:2014, its guidance on management and maintenance policies for physical assets, and its contribution to the achievement of sustainable development goals on clean and affordable energy (SDG7) remain relevant for investment decisions regarding waste-to-energy technology systems. Using the parameters defined in a previous biopower feasibility study for Nigeria, the LCI approach is applied to show the change in project profitability over the estimated useful life of the plant, where availability is altered, based on maintenance downtime and overall operational efficiency. The results show positive movement in operational efficiency between 85–91%, which correlates with increased profitability in the same period. The project’s profitability and return on investment is revised downward from 29% to 8% based on the initial availability adjustment, and the changes in derived profit based on plant availability support the argument in favor of operational efficiency and structured maintenance policies as key performance and investment viability indicators, which ultimately impact the total cost of ownership. The results are also interpreted using Pareto Principles for emphasis. The ultimate goal is to encourage due attention and diligence in relation to latent factors which often erode the perceived benefits of viable projects after completion and potentially hamper future investment, specifically in the broader sub-Saharan African waste management context. Full article
Show Figures

Figure 1

19 pages, 2396 KB  
Article
Do Employee Stock Ownership Plans Affect Corporate Social Responsibility? Evidence from China
by Lei Zhou, Feng Wei and Yu Kong
Int. J. Environ. Res. Public Health 2022, 19(3), 1055; https://doi.org/10.3390/ijerph19031055 - 18 Jan 2022
Cited by 9 | Viewed by 4634
Abstract
Few studies have discussed the relationship between employee stock ownership plans (ESOPs) and corporate social responsibility (CSR). Using a sample of 895 A-share public firms in China, this research examines the effects of ESOPs on CSR, and the moderating effects of wedge structure [...] Read more.
Few studies have discussed the relationship between employee stock ownership plans (ESOPs) and corporate social responsibility (CSR). Using a sample of 895 A-share public firms in China, this research examines the effects of ESOPs on CSR, and the moderating effects of wedge structure and firm size on this relationship. This research mainly used the OLS model to test the research hypotheses, and all regressions were performed in Stata15. The results show that the ESOPs of Chinese public firms provide external economic incentives and internal psychological incentives for employees, increase their motivation to engage in CSR activities, and ultimately contribute to CSR. At the same time, this research finds that this relationship is stronger for firms without wedge structure and small firms. This research provides insights for understanding the relationship between ESOPs and CSR and has important managerial implications for firms to pay attention to the interests of employees to achieve sustainable development. Full article
Show Figures

Figure 1

26 pages, 2497 KB  
Article
Economies of Scale and Perceived Corruption in Natural Resource Management: A Comparative Study between Ukraine, Romania, and Iceland
by Johanna Gisladottir, Sigurbjörg Sigurgeirsdottir, Kristín Vala Ragnarsdóttir and Ingrid Stjernquist
Sustainability 2021, 13(13), 7363; https://doi.org/10.3390/su13137363 - 30 Jun 2021
Cited by 13 | Viewed by 4101
Abstract
The aim of this paper is to enhance understanding of factors that undermine sustainable management of renewable resources by identifying and analyzing the main drivers and dynamics involved, with a focus on the role of corruption perceptions and its implications. To shed light [...] Read more.
The aim of this paper is to enhance understanding of factors that undermine sustainable management of renewable resources by identifying and analyzing the main drivers and dynamics involved, with a focus on the role of corruption perceptions and its implications. To shed light on the research question, we chose to perform a comparative study of three different resource sectors in European countries that are ranked differently on the Corruption Perception Index by Transparency International, namely fisheries in Iceland, forestry in Romania, and arable soils in Ukraine. We conducted 40 in-depth semi-structured interviews with various stakeholders to explore assumptions on individual actions and behavior in the sectors. The interviews were analyzed using a qualitative coding procedure based on causal loop diagrams, a method from system dynamics. The results indicate that even though the cases are different, they share a similar outcome, in that privatization of the resource and consolidation of companies took place, along with perceived risk of both unsustainable resource management practices and corruption. Our findings suggest that the underlying similarities of the cases are that privatization occurred around the same time in early 1990s, when neoliberal economic ideology influentially held up the idea that private ownership meant better management. What followed was a transition to economies of scale that ultimately resulted in dominance of large vertically integrated companies in the sectors. The resulting inequalities between large and small actors in the renewable resource management systems serve to increase the risk for unsustainable management decisions as well as increase perceptions of corruption risks, especially amongst smaller actors in the sectors. Full article
Show Figures

Figure 1

15 pages, 329 KB  
Article
European Muslim Youth and Gender (in)Equality Discourse: Towards a More Critical Academic Inquiry
by Colleen Boland
Soc. Sci. 2021, 10(4), 133; https://doi.org/10.3390/socsci10040133 - 9 Apr 2021
Cited by 5 | Viewed by 5354
Abstract
In Europe, gender equality can be framed as a secular value, juxtaposed against affiliation with and practice of Islam. Academic and public debate has either given special attention to the spread of religious fundamentalism in Europe, or to the way Muslim women dress, [...] Read more.
In Europe, gender equality can be framed as a secular value, juxtaposed against affiliation with and practice of Islam. Academic and public debate has either given special attention to the spread of religious fundamentalism in Europe, or to the way Muslim women dress, citing how both purportedly jeopardize gender equality. This is despite findings that a link between gender equality and religiosity or practice of Islam is neither inherent nor circumscribed. Moreover, it is possible to demonstrate that such discourse rests on implicitly racialized conceptualizations of the Muslim “other”. Meanwhile, Muslim youth in particular are benchmarked against these imagined standards of gender equality, as compared with non-Muslim peers. This work examines ways in which normative secular frameworks and discourses, taking ownership of gender equality narratives, have shaped Europe’s academic inquiry regarding Muslim youth. It notes what is absent in this inquiry, including intersections of race and class, which remain divorced from the limited conversation on gender and religious difference. A reflexive, intersectional approach to this discussion, conscious of the importance of embedded racial or structural inequality and what is absent in current inquiry, better serves in understanding and navigating power relations that ultimately contribute to multiple exclusion of these youth. Full article
(This article belongs to the Special Issue Racialized Citizenship in Superdiverse Europe)
16 pages, 278 KB  
Article
Family Firms, Chaebol Affiliations, and Corporate Social Responsibility
by Haeyoung Ryu and Soo-Joon Chae
Sustainability 2021, 13(6), 3016; https://doi.org/10.3390/su13063016 - 10 Mar 2021
Cited by 5 | Viewed by 3974
Abstract
This study analyzes the corporate social responsibility (CSR) activities of family-owned firms by investigating public companies in Korea. By nature of their governance structures, which are aligned with the interests of their shareholders and management, family firms are managed from a long-term perspective [...] Read more.
This study analyzes the corporate social responsibility (CSR) activities of family-owned firms by investigating public companies in Korea. By nature of their governance structures, which are aligned with the interests of their shareholders and management, family firms are managed from a long-term perspective based on a sense of ownership. While CSR implementation entails investment costs, it ultimately increases firm value by enhancing the firm’s reputation and brand image. As such, family firms are expected to be more active than non-family firms regarding CSR investments. We conducted an empirical analysis based on the Korean Economic Justice Institute Index (KEJI Index) from the Citizens’ Coalition for Economic Justice and found that family firms’ CSR scores were higher than those of non-family firms. This indicates that family firms are relatively more active in their CSR activities, as they are managed from a long-term viewpoint. However, family firms classified as large-scale corporate groups (chaebols) had lower CSR activity levels. This is because when family firms are classified as corporate groups, they can enjoy monopolistic market positioning through their subsidiaries, and are thus more likely to utilize the resources originally required for CSR in other projects that conform to the pursuit of firm interests. Full article
15 pages, 2349 KB  
Article
An Ecosystem Services Valuation Research Framework for Policy Integration in Developing Countries: A Case Study from Nepal
by Ram Prasad Acharya, Tek Narayan Maraseni and Geoff Cockfield
Sustainability 2020, 12(19), 8250; https://doi.org/10.3390/su12198250 - 7 Oct 2020
Cited by 11 | Viewed by 3927
Abstract
Forest ecosystem services (ES) valuation research has increased exponentially in recent years, and scholars accept that such research could be useful in reshaping governments’ policies. Despite such scholarly efforts, the research outcomes have had limited application in actual policies and plans. This study [...] Read more.
Forest ecosystem services (ES) valuation research has increased exponentially in recent years, and scholars accept that such research could be useful in reshaping governments’ policies. Despite such scholarly efforts, the research outcomes have had limited application in actual policies and plans. This study explores reasons why ES valuation research recommendations are not reflected in policy processes and proposes a research framework which, when appropriately applied, would lead to the adoption of research findings. Literature review, semi-structured expert interviews (N = 29), and a workshop (N = 2), were used to achieve these objectives. Experts expressed that limited stakeholder engagement is the key factor hindering incorporation of ES research outcomes in policies and plans. We developed a framework that comprises four major components (inputs, actors, outcomes, impacts) and sets out the seven major steps involved in implementing this framework. Effective engagement of relevant stakeholders in each step is critical to integrate the ES research outcomes in policy and plans although this will demand a lengthy timeframe and a high investment requirement. Such engagement would create an environment of trust that enhances the acceptability of research outcomes among stakeholders. The acceptability of the research outcomes can increase ownership leading to more informed decision making, and ultimately yield desired outcomes in ES conservation. Full article
(This article belongs to the Special Issue Biodiversity 2020: Agriculture, Environment and Wellbeing)
Show Figures

Figure 1

19 pages, 8121 KB  
Article
Organization of the Building Space of Developments and Its Impact on Residential Housing Prices
by Edward Preweda and Elżbieta Jasińska
Sustainability 2020, 12(18), 7622; https://doi.org/10.3390/su12187622 - 16 Sep 2020
Cited by 6 | Viewed by 2612
Abstract
This study has examined the process of urban space development in Krakow (southern Poland) using two developments as an example. The planning documents were analysed and spatial data obtained from the CAPAP (Centre for Spatial Analysis of Public Administration) project were processed. The [...] Read more.
This study has examined the process of urban space development in Krakow (southern Poland) using two developments as an example. The planning documents were analysed and spatial data obtained from the CAPAP (Centre for Spatial Analysis of Public Administration) project were processed. The data source for analysis comprised 2D outlines of certain buildings from the topographic object database (BDOT10k), elevation data from lidar aerial laser scanning at a density of 12 points per square meter and a numerical terrain model (NMT) with a one-meter mesh grid. In addition, existing models of the boundaries of the plots including their numbers and the ownership structure were used. On this basis, a digital mock-up of the analysed site was created. The issue surrounding the purchasing of these sites is interesting, since on the primary market, the apartments are bought long before the start of the first construction works. For this reason, the buyer is not necessarily aware of how the buildings surrounding his/her property will ultimately look, including whether or not they will obscure the sun’s rays. Until now, there has been no need to analyse the density of buildings, as there was no definitive impact of this feature on property prices; discussions were only held in relation to one of the developments built, as to how the sustainable development of the city should look. The positive actions applied during the implementation of the investment were detailed and the negative aspects of the resulting developments were identified. This allowed general analysis of land use development. The work used a model of regressive trees to determine the impact of certain attributes on the property prices. Full article
(This article belongs to the Section Economic and Business Aspects of Sustainability)
Show Figures

Figure 1

Back to TopTop