Sign in to use this feature.

Years

Between: -

Subjects

remove_circle_outline
remove_circle_outline
remove_circle_outline
remove_circle_outline
remove_circle_outline
remove_circle_outline
remove_circle_outline
remove_circle_outline
remove_circle_outline

Journals

remove_circle_outline
remove_circle_outline
remove_circle_outline
remove_circle_outline
remove_circle_outline
remove_circle_outline
remove_circle_outline
remove_circle_outline
remove_circle_outline
remove_circle_outline
remove_circle_outline
remove_circle_outline
remove_circle_outline
remove_circle_outline
remove_circle_outline
remove_circle_outline
remove_circle_outline
remove_circle_outline
remove_circle_outline
remove_circle_outline
remove_circle_outline
remove_circle_outline
remove_circle_outline
remove_circle_outline
remove_circle_outline
remove_circle_outline
remove_circle_outline
remove_circle_outline
remove_circle_outline
remove_circle_outline
remove_circle_outline
remove_circle_outline
remove_circle_outline
remove_circle_outline
remove_circle_outline
remove_circle_outline
remove_circle_outline
remove_circle_outline
remove_circle_outline
remove_circle_outline
remove_circle_outline

Article Types

Countries / Regions

remove_circle_outline
remove_circle_outline
remove_circle_outline
remove_circle_outline
remove_circle_outline
remove_circle_outline
remove_circle_outline
remove_circle_outline

Search Results (7,776)

Search Parameters:
Keywords = transformative adaptation

Order results
Result details
Results per page
Select all
Export citation of selected articles as:
39 pages, 10679 KB  
Article
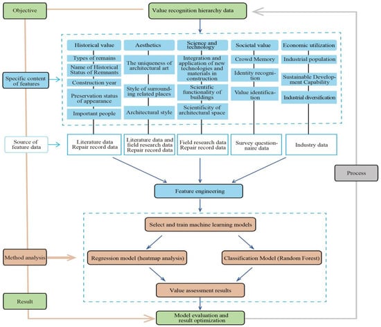
Classifying the Reuse Value of Industrial Heritage Sites Using Random Forest: A Case Study of Jiangsu’s Salt Reclamation Zone
by Xiang Meng, Jiang Chang, Xiao Liu and Fei Zhuang
Buildings 2026, 16(4), 796; https://doi.org/10.3390/buildings16040796 (registering DOI) - 14 Feb 2026
Abstract
Industrial heritage embodies the complex interplay between historical continuity, technological development, and social spatial transformation. However, existing assessment methods often rely on qualitative judgments or fragmented criteria, limiting their ability to systematically evaluate the reuse potential in the context of heterogeneous heritage. To [...] Read more.
Industrial heritage embodies the complex interplay between historical continuity, technological development, and social spatial transformation. However, existing assessment methods often rely on qualitative judgments or fragmented criteria, limiting their ability to systematically evaluate the reuse potential in the context of heterogeneous heritage. To overcome this limitation, this study constructs an empirical evaluation framework that defines heritage value through quantifiable indicators and examines how different value dimensions affect reuse potential. Based on a dataset of 124 industrial heritage sites located on saline–alkali soil along the coast of Jiangsu Province, this study integrates multiple data sources such as archival records, field surveys, spatial data, and questionnaire surveys to construct a multidimensional indicator system. This system quantifies and analyzes four value dimensions: historical, architectural, technological, and socio-cultural, and employs machine learning methods for analysis. The study utilizes a Random Forest model to examine the relative impact of each dimension and assess their comprehensive explanatory power in classifying the potential for heritage reuse. The performance of the model is evaluated through cross-validation, yielding robust results (accuracy = 0.833, macro F1 = 0.812). A five-fold cross-validation is conducted to train a Random Forest classifier. The model achieves an accuracy of 0.833, a macro F1 score of 0.812, and an AUC of 0.871, outperforming the baseline classifier and validating the reliability of the analytical framework. The research findings indicate that the impact of architectural integrity and technical characteristics on reuse potential significantly outweighs symbolic or perceptual attributes, unveiling structural biases present in traditional heritage assessment practices. This study transcends descriptive assessments by empirically examining the operational modes of different value dimensions within a unified analytical framework, offering empirical insights into the mechanisms influencing the reuse of industrial heritage. The proposed framework provides a reproducible and transparent approach to support heritage conservation and adaptive reuse strategies in industrial transformation areas. Full article
Show Figures

Figure 1

14 pages, 1921 KB  
Article
The Seasonal Dietary Shift and Niche Resilience of Yaks on the Qinghai–Tibetan Plateau
by Shuai Zheng, Yuning Ru, Mengyuan Xu, Yushou Ma, Yuan Ma and Na Guo
Animals 2026, 16(4), 613; https://doi.org/10.3390/ani16040613 (registering DOI) - 14 Feb 2026
Abstract
Understanding how herbivores adjust their foraging strategies to cope with seasonal resource fluctuations has been central to the nutritional ecology. Optimal Foraging Theory (OFT) predicts that generalists should broaden their dietary niche when high-quality resources are scarce, but empirical evidence in extreme environments [...] Read more.
Understanding how herbivores adjust their foraging strategies to cope with seasonal resource fluctuations has been central to the nutritional ecology. Optimal Foraging Theory (OFT) predicts that generalists should broaden their dietary niche when high-quality resources are scarce, but empirical evidence in extreme environments remains poorly understood. We used trnL-P6 metabarcoding of fecal samples (n = 10/season) and a local reference library of 120 plant species to quantify diet composition and niche metrics of free-ranging yaks (Bos grunniens) on the Qinghai–Tibetan Plateau in June (summer) and October (autumn) 2024. Yaks shifted from a diverse, forb-dominated diet (e.g., Polygonaceae, Rosaceae) in summer to a specialized diet dominated by grasses in autumn. Although dietary richness and total niche width (TNW) decreased in autumn, phylogenetic diversity remained stable, indicating a strategic shift to distinct evolutionary lineages to ensure functional redundancy. Furthermore, food network analyses demonstrated a transformation from a flexible, modular foraging pattern in summer to a highly integrated, synchronized network in autumn. These findings suggest that under the distinct quality–quantity trade-off of high-altitude ecosystems, yaks adopt an energy-maximization strategy by minimizing search costs, aligning with the opportunity cost constraints of OFT, rather than randomly expanding their niche. This insight into selective foraging dynamics is critical for developing sustainable grazing practices that accommodate the natural adaptive behaviors of alpine herbivores. Full article
Show Figures

Figure 1

19 pages, 1562 KB  
Article
Vox2Face: Speech-Driven Face Generation via Identity-Space Alignment and Diffusion Self-Consistency
by Qiming Ma, Yizhen Wang, Xiang Sun, Jiadi Liu, Gang Cheng, Jia Feng, Rong Wang and Fanliang Bu
Information 2026, 17(2), 200; https://doi.org/10.3390/info17020200 (registering DOI) - 14 Feb 2026
Abstract
Speech-driven face generation aims to synthesize a face image that matches a speaker’s identity from speech alone. However, existing methods typically trade identity fidelity for visual quality and rely on large end-to-end generators that are difficult to train and tune. We propose Vox2Face, [...] Read more.
Speech-driven face generation aims to synthesize a face image that matches a speaker’s identity from speech alone. However, existing methods typically trade identity fidelity for visual quality and rely on large end-to-end generators that are difficult to train and tune. We propose Vox2Face, a speech-driven face generation framework centered on an explicit identity space rather than direct speech-to-image mapping. A pretrained speaker encoder first extracts speech embeddings, which are distilled and metric-aligned to the ArcFace hyperspherical identity space, transforming cross-modal regression into a geometrically interpretable speech-to-identity alignment problem. On this unified identity representation, we reused an identity-conditioned diffusion model as the generative backbone and synthesized diverse, high-resolution faces in the Stable Diffusion latent space. To better exploit this prior, we introduce a discriminator-free diffusion self-consistency loss that treats denoising residuals as an implicit critique of speech-predicted identity embeddings and updates only the speech-to-identity mapping and lightweight LoRA adapters, encouraging speech-derived identities to lie on the high-probability identity manifold of the diffusion model. Experiments on the HQ-VoxCeleb dataset show that Vox2Face improves the ArcFace cosine similarity from 0.295 to 0.322, boosts R@10 retrieval accuracy from 29.8% to 32.1%, and raises the VGGFace Score from 18.82 to 23.21 over a strong diffusion baseline. These results indicate that aligning speech to a unified identity space and reusing a strong identity-conditioned diffusion prior is an effective method to jointly improve identity fidelity and visual quality. Full article
(This article belongs to the Section Artificial Intelligence)
Show Figures

Figure 1

29 pages, 1244 KB  
Article
The Effect of Innovation and Adaptive Digital Leadership on Employee Performance in Egypt: The Mediating Role of Technical Self-Efficacy
by Mahmoud Mohamed Elsawy and Ahmed Saif Abu-Alhaija
Sustainability 2026, 18(4), 1989; https://doi.org/10.3390/su18041989 (registering DOI) - 14 Feb 2026
Abstract
As organizations attempt to retain a competitive advantage, it is becoming more important to understand how employees perform with respect to leadership styles. This paper examines the mediating effect of technical self-efficacy in the relationship between digital leadership and the employee performance of [...] Read more.
As organizations attempt to retain a competitive advantage, it is becoming more important to understand how employees perform with respect to leadership styles. This paper examines the mediating effect of technical self-efficacy in the relationship between digital leadership and the employee performance of Egyptian service firms. The paper adopts a quantitative research approach, wherein 442 respondents were surveyed from two major Egyptian cities (Cairo and Alexandria). The study employed a purposive sampling technique to select respondents who were assumed to be familiar with the variables under study, like digital leadership practices. Partial Least Squares Structural Equation Modeling was used for the data analysis with the aid of SMART PLS software version 4. The findings reveal that there is a direct positive and statistically significant impact of adaptive leadership on employee performance. Similarly, there is also a positive and significant direct effect of innovative digital leadership on employee performance. This result validates the hypothesis that technical self-efficacy mediates the relationship between innovative digital leadership and employee performance, though partially. The study concludes that technical self-efficacy is one of the main psychological mechanisms that explain how digital-oriented leadership can be translated to better performance, and emphasizes the importance of the confidence and competence of employees in the usage of digital technologies. However, the absence of a significant mediation effect from technical self-efficacy between adaptive leadership and employee performance also shows that adaptive leadership has a direct behavioral and motivational channel of action, instead of an indirect channel of action like technology-based confidence. Thus, the study makes a clear contribution to the literature by advancing a comprehensive model that links digital leadership, employee performance, and technical self-efficacy. In conceptual terms, it builds on the digital leadership discourse by proposing technical self-efficacy as a mediating construct that explains the difference in how different employees respond to digital transformation initiatives. Organizations should, therefore, adopt an integrated leadership development approach that improves adaptive leadership competencies as well as digital leadership practices that facilitate technical self-efficacy to achieve improved long-term employee performance. Full article
Show Figures

Figure 1

20 pages, 820 KB  
Article
Triadic Instructional Design: The Impact of Structured AI Training on Pre-Service Teachers’ Intelligent-TPACK, Attitudes, and Lesson Planning Skills
by Shan Jiang and Jinzhen Li
Educ. Sci. 2026, 16(2), 315; https://doi.org/10.3390/educsci16020315 (registering DOI) - 14 Feb 2026
Abstract
Artificial Intelligence (AI) holds transformative potential to revolutionize teaching and learning, yet its rapid integration poses significant challenges for teacher preparation. While AI competencies—encompassing knowledge, skills, and attitudes—are critical for effective integration, limited research has holistically addressed these three interconnected domains. To bridge [...] Read more.
Artificial Intelligence (AI) holds transformative potential to revolutionize teaching and learning, yet its rapid integration poses significant challenges for teacher preparation. While AI competencies—encompassing knowledge, skills, and attitudes—are critical for effective integration, limited research has holistically addressed these three interconnected domains. To bridge this gap, this quasi-experimental study (N = 259) evaluated a triadic instructional design synergizing the intelligent technological, pedagogical, and content knowledge (Intelligent-TPACK) framework, Synthesis of Qualitative Data model, and curated AI tools. Pre-service English as a foreign language (EFL) teachers were assigned to an experimental group (n = 137) receiving the structured intervention or a control group (n = 122) engaging in self-directed AI exploration. Results reveal that the experimental group achieved greater gains across all Intelligent-TPACK dimensions and demonstrated higher-order AI applications in lesson planning. Furthermore, the experimental group experienced a significant reduction in perceived pressure and reported higher perceived usefulness regarding AI integration. Qualitative data revealed that hands-on AI tasks enhanced participants’ confidence, yet challenges with prompts and critical adaptation persisted. The findings demonstrate that systematic training is essential for transforming pre-service teachers’ passive awareness into competent AI integration. Finally, this paper proposes practical implications for integrating this triadic framework into teacher education curricula to facilitate sustainable AI adoption. Full article
(This article belongs to the Topic AI Trends in Teacher and Student Training)
Show Figures

Figure 1

22 pages, 341 KB  
Article
Symmetry- and Asymmetry-Aware Domain Adaptation for Cross-Domain Sentiment Analysis
by Chumsak Sibunruang, Jantima Polpinij, Manasawee Kaenampornpan, Thananchai Khamket, Jaturong Som-ard, Anirut Chottanom, Jatuphum Juanchaiyaphum, Vuttichai Vichianchai and Bancha Luaphol
Symmetry 2026, 18(2), 357; https://doi.org/10.3390/sym18020357 (registering DOI) - 14 Feb 2026
Abstract
Cross-domain sentiment analysis remains challenging due to distributional shifts and heterogeneous sentiment expressions across platforms. Existing domain adaptation approaches primarily focus on enforcing domain-invariant representations. However, such symmetry-preserving strategies often overlook directional and expression-level asymmetries. These asymmetries naturally arise in real-world sentiment data, [...] Read more.
Cross-domain sentiment analysis remains challenging due to distributional shifts and heterogeneous sentiment expressions across platforms. Existing domain adaptation approaches primarily focus on enforcing domain-invariant representations. However, such symmetry-preserving strategies often overlook directional and expression-level asymmetries. These asymmetries naturally arise in real-world sentiment data, particularly for context-inferred sentiment expressions. In this work, we propose a novel symmetry- and asymmetry-aware domain adaptation framework for cross-domain sentiment classification. The framework models symmetry through explicit multi-source distribution alignment, which captures transferable sentiment knowledge across domains. Additionally, aspect-level structural supervision organizes representations according to shared linguistic aspects. To address asymmetry, a directional divergence regularization is introduced. This component models expression-level and directional discrepancies between source and target domains. Importantly, the framework operates without requiring target-domain annotations. Experiments are conducted under a multi-source unsupervised domain adaptation setting using sentence-level hotel review datasets collected from multiple online platforms. Empirical results demonstrate strong performance for the proposed framework. It achieves an average Accuracy of 82.0% and Macro-F1 of 80.6%. The framework consistently and statistically significantly outperforms source-only, multi-source, and transformer-based adversarial adaptation baselines across all evaluated target domains (p < 0.05). Additional analyses confirm improved robustness to implicit sentiment expressions and platform-induced asymmetries. These findings highlight the importance of jointly modeling symmetry and asymmetry for robust cross-domain sentiment adaptation and provide a unified and deployable solution for sentiment analysis under realistic platform shifts. Full article
(This article belongs to the Special Issue Symmetry and Asymmetry in Machine Learning and Data Mining)
15 pages, 750 KB  
Review
Research Progress and Applications of the Rotavirus Reverse Genetics System
by Yiqun Chen, Jie Chen, Tao Li, Mingyu Fan, Jun Li, Jing Wang, Zengwen Huang, Jingang Zhao, Chaoyun Yang and Zhiqiang Hu
Animals 2026, 16(4), 608; https://doi.org/10.3390/ani16040608 (registering DOI) - 14 Feb 2026
Abstract
Rotavirus is a leading cause of severe, dehydrating diarrhea in infants and young animals, causing significant global morbidity and mortality. For decades, research was hindered by challenges in establishing reverse genetics systems due to the virus’s complex segmented genome and poor cell culture [...] Read more.
Rotavirus is a leading cause of severe, dehydrating diarrhea in infants and young animals, causing significant global morbidity and mortality. For decades, research was hindered by challenges in establishing reverse genetics systems due to the virus’s complex segmented genome and poor cell culture adaptation. The first helper virus-dependent system (2006) was limited by low efficiency. A 2017 breakthrough established the first fully plasmid-based system, which eliminated helper viruses and revolutionized the field. Subsequent optimizations, such as codon modification and CRISPR/Cas9 integration, have significantly enhanced efficiency, enabling viable systems for diverse human and animal strains. This narrative review summarizes the evolution and technological milestones of rotavirus reverse genetics. We discuss critical applications in analyzing viral gene function, developing novel vaccines, screening antiviral drugs, and investigating cross-species transmission. Finally, we provide an outlook on the future prospects of this transformative technology. Full article
15 pages, 1482 KB  
Article
PatchSeal: A Robust and Intangible Image Watermarking Framework for AIGC
by Ting You, Haixia Zheng, Zhaohan Wang and Yi Chen
Mathematics 2026, 14(4), 679; https://doi.org/10.3390/math14040679 (registering DOI) - 14 Feb 2026
Abstract
The rapid growth of artificial intelligence-generated content (AIGC) has created serious challenges for image copyright protection, since semantic edits and deep-fake manipulations can easily erase or distort embedded watermarks. Traditional robust watermarking methods, which are mainly designed to resist pixel-level distortions such as [...] Read more.
The rapid growth of artificial intelligence-generated content (AIGC) has created serious challenges for image copyright protection, since semantic edits and deep-fake manipulations can easily erase or distort embedded watermarks. Traditional robust watermarking methods, which are mainly designed to resist pixel-level distortions such as noise, compression or filtering, often fail when faced with content-level transformations generated by AIGC models. This paper presents PatchSeal, a robust and intangible image watermarking framework that combines multi-targeted and attention-oriented embedding with a focus-oriented masking. The proposed framework introduces a segmentation-assisted embedding strategy that distributes watermark bits across several prominent regions to improve resilience to semantic changes. An attention-based module, composed of a subject extraction branch and a channel weighting branch, adapts to the encoder towards texture-rich and semantically stable regions, improving both invisibility and robustness. Experiments conducted in three public object data sets show that PatchSeal achieves an average PSNR of 43.13 dB and a bit precision of 92.98 percent under various AIGC editing conditions, surpassing representative methods such as MBRS and FIN. These results demonstrate the effectiveness of the proposed method in resisting AIGC-driven manipulations and provide new practical paths and methodological insights for the design of robust watermarks in the AIGC era. Full article
26 pages, 5545 KB  
Article
GeoFormer: Geography-Aware Adaptive Transformer with Multi-Scale Temporal Fusion for Global Reservoir Water Level Forecasting
by Xiaobing Wu, Jinhao Guo, Yahui Shan and Guangyin Jin
Mathematics 2026, 14(4), 676; https://doi.org/10.3390/math14040676 (registering DOI) - 14 Feb 2026
Abstract
Accurate reservoir water level forecasting is essential for water resource management, flood risk mitigation, and hydropower operation. However, it remains challenging due to pronounced geographical heterogeneity and complex multi-scale temporal dynamics. Existing deep-learning approaches typically overlook explicit geographical and climatic conditioning. They struggle [...] Read more.
Accurate reservoir water level forecasting is essential for water resource management, flood risk mitigation, and hydropower operation. However, it remains challenging due to pronounced geographical heterogeneity and complex multi-scale temporal dynamics. Existing deep-learning approaches typically overlook explicit geographical and climatic conditioning. They struggle to capture temporal dependencies across multiple time scales. They also exhibit limited transferability across reservoirs with similar hydrological characteristics. To address these limitations, this paper proposes GeoFormer, a geography-aware adaptive Transformer framework designed for reservoir water level forecasting across diverse geographical contexts. GeoFormer integrates three key innovations. First, a Geography-Aware Embedding Module conditions temporal representations on geographical location, climate regimes, and reservoir attributes. Second, an Adaptive Multi-Scale Temporal Fusion mechanism dynamically aggregates information across daily, weekly, and monthly temporal resolutions. Third, a Cross-Reservoir Knowledge Transfer strategy enables effective knowledge sharing among hydrologically similar reservoirs. Extensive experiments on six reservoirs distributed across multiple continents and climate zones demonstrate that GeoFormer consistently outperforms state-of-the-art baselines, including iTransformer, DLinear, and Informer. The model achieves average reductions of 23.7% in RMSE, 19.4% in MAE, and 15.8% in MAPE, while maintaining strong robustness and generalization across geographically heterogeneous hydrological systems. Full article
46 pages, 2169 KB  
Review
Vision Mamba in Remote Sensing: A Comprehensive Survey of Techniques, Applications and Outlook
by Muyi Bao, Shuchang Lyu, Zhaoyang Xu, Huiyu Zhou, Jinchang Ren, Shiming Xiang, Xiangtai Li and Guangliang Cheng
Remote Sens. 2026, 18(4), 594; https://doi.org/10.3390/rs18040594 (registering DOI) - 14 Feb 2026
Abstract
Deep learning has profoundly transformed remote sensing, yet prevailing architectures like Convolutional Neural Networks (CNNs) and Vision Transformers (ViTs) remain constrained by critical trade-offs: CNNs suffer from limited receptive fields, while ViTs grapple with quadratic computational complexity, hindering their scalability for high-resolution remote [...] Read more.
Deep learning has profoundly transformed remote sensing, yet prevailing architectures like Convolutional Neural Networks (CNNs) and Vision Transformers (ViTs) remain constrained by critical trade-offs: CNNs suffer from limited receptive fields, while ViTs grapple with quadratic computational complexity, hindering their scalability for high-resolution remote sensing data. State Space Models (SSMs), particularly the recently proposed Mamba architecture, have emerged as a paradigm-shifting solution, combining linear computational scaling with global context modeling. This survey presents a comprehensive review of Mamba-based methodologies in remote sensing, systematically analyzing about 120 Mamba-based remote sensing studies to construct a holistic taxonomy of innovations and applications. Our contributions are structured across five dimensions: (i) foundational principles of Vision Mamba architectures, (ii) micro-architectural advancements such as adaptive scan strategies and hybrid SSM formulations, (iii) macro-architectural integrations, including CNN–Transformer–Mamba hybrids and frequency-domain adaptations, (iv) rigorous benchmarking against state-of-the-art methods in multiple application tasks, such as object detection, semantic segmentation, change detection, etc. and (v) critical analysis of unresolved challenges with actionable future directions. By bridging the gap between SSM theory and remote sensing practice, this survey establishes Mamba as a transformative framework for remote sensing analysis. To our knowledge, this paper is the first systematic review of Mamba architectures in remote sensing. Our work provides a structured foundation for advancing research in remote sensing systems through SSM-based methods. We curate an open-source GitHub repository to foster community-driven advancements. Full article
Show Figures

Figure 1

28 pages, 675 KB  
Article
The Empowerment Spiral: From Constraint to Transformation in Rural Indonesian Women’s Entrepreneurship
by Yosefiani Tamatur, Marcus Goncalves and Elizabeth Rhyne
Merits 2026, 6(1), 5; https://doi.org/10.3390/merits6010005 (registering DOI) - 14 Feb 2026
Abstract
This study examines how rural Indonesian women entrepreneurs navigate the gendered structures and institutional barriers that shape their entrepreneurial experiences. Grounded in the Gender and Development (GAD) framework, the research employs a qualitative, interpretive design and draws on 22 semi-structured interviews with women [...] Read more.
This study examines how rural Indonesian women entrepreneurs navigate the gendered structures and institutional barriers that shape their entrepreneurial experiences. Grounded in the Gender and Development (GAD) framework, the research employs a qualitative, interpretive design and draws on 22 semi-structured interviews with women entrepreneurs from diverse regions and sectors. Data were analyzed using reflexive thematic analysis to identify recurring patterns of constraint, agency, and transformation within women’s narratives. Findings reveal that patriarchal norms and time poverty continue to restrict women’s visibility and resource access. Nevertheless, they exercise negotiated agency through adaptive strategies such as front-stage/back-stage role division, emotional resilience, and collective peer support. Over time, these adaptive behaviors evolve into transformative practices, such as digital market-making, gender-conscious leadership, and intergenerational empowerment, that challenge structural inequalities from within. The study refines GAD theory by conceptualizing empowerment as cyclical and context-embedded, rather than linear or absolute. Policy implications emphasize reforms linking inclusion to transformation through childcare-linked training, collateral access, digital literacy, and institutional support for women’s networks. Overall, entrepreneurship emerges as both a livelihood strategy and a transformative social practice redefining gender relations in Indonesia. Full article
(This article belongs to the Special Issue Sustainable Entrepreneurship in the Digital Age)
Show Figures

Figure 1

29 pages, 5365 KB  
Article
Early Remaining Useful Life Prediction of Lithium-Ion Batteries Based on a Hybrid Machine Learning Method with Time Series Augmentation
by Jingwei Zhang, Jian Huang, Taihua Zhang, Erbao He, Sipeng Wang and Liguo Yao
Sensors 2026, 26(4), 1238; https://doi.org/10.3390/s26041238 (registering DOI) - 13 Feb 2026
Abstract
Early and accurate prediction of the remaining useful life (RUL), defined as the number of operational cycles a battery can continue to function before reaching its end-of-life threshold, is crucial for improving the reliability of new energy vehicles. To address noise contamination, capacity [...] Read more.
Early and accurate prediction of the remaining useful life (RUL), defined as the number of operational cycles a battery can continue to function before reaching its end-of-life threshold, is crucial for improving the reliability of new energy vehicles. To address noise contamination, capacity regeneration effects, and data scarcity in early-stage prognostics, this paper proposes a hybrid framework integrating signal decomposition, time series augmentation, and deep forecasting. The raw capacity sequence is decomposed using Complete Ensemble Empirical Mode Decomposition with Adaptive Noise (CEEMDAN) to separate multi-scale components. A Transformer-enhanced time series generative adversarial network (HyT-GAN) is then employed to augment decomposed components, improving robustness under small-sample conditions. A CNN-BiGRU predictor is trained for capacity forecasting, and key hyperparameters are tuned via the Dung Beetle Optimizer (DBO). Experiments on NASA and CALCE benchmark datasets demonstrate that the proposed method achieves accurate early-stage prediction using only 20% historical data, with R2 ranging from 0.9643 to 0.9972 and RMSE/MAE below 0.0296/0.0198. These results indicate that the proposed framework can deliver reliable RUL estimates under data-limited and noisy measurement conditions. Full article
Show Figures

Figure 1

12 pages, 237 KB  
Article
The House of Villafañe of Santiago del Molinillo: Hidalguía, Kinship, and Long-Term Social Reproduction Between Castile and Spanish America (15th–20th Centuries)
by Valentina Villafañe and Jorge Hugo Villafañe
Genealogy 2026, 10(1), 26; https://doi.org/10.3390/genealogy10010026 (registering DOI) - 13 Feb 2026
Abstract
This article examines how minor noble houses in the Hispanic world sustained social status under economic constraint and changing institutional regimes. Using the House of Villafañe of Santiago del Molinillo (Kingdom of León) as a case study, it conceptualizes the Casa as a [...] Read more.
This article examines how minor noble houses in the Hispanic world sustained social status under economic constraint and changing institutional regimes. Using the House of Villafañe of Santiago del Molinillo (Kingdom of León) as a case study, it conceptualizes the Casa as a social, patrimonial, and symbolic formation rather than a strictly genealogical lineage. The study combines a long-duration perspective with microhistorical analysis and historical genealogy, drawing on notarial documentation, parish registers, population censuses, and litigation concerning hidalgo status in both Castilian and colonial settings. The findings show that the house’s continuity rested on adaptive strategies: the regulation of kinship, selective marriage alliances, flexible patrimonial arrangements, institutional participation, and the mobilization of symbolic resources such as lineage memory and public recognition of noble condition. The article further demonstrates that Atlantic mobility to colonial La Rioja and Cordova (Argentina) did not constitute a rupture, but extended established practices of social reproduction into new legal and social environments. The House of Villafañe emerges as a resilient collective actor that transformed structural constraints and geographic mobility into resources for long-term continuity, offering a productive scale for analyzing social reproduction and inequality in the Hispanic world. Full article
42 pages, 2169 KB  
Review
Towards Fully DL-Driven RF: A Systematic Survey of Deep Learning for Wireless Transceiver Signal Processing
by Nick Bray, Michael Hempel and Hamid Sharif
Appl. Sci. 2026, 16(4), 1878; https://doi.org/10.3390/app16041878 - 13 Feb 2026
Abstract
As wireless communications become increasingly synonymous with everyday life, the demand for higher data rates, reliability, and efficiency continues to grow. This is further accelerated by the rapid rise in the Internet of Things (IoT) and industrial automation. However, traditional algorithm-based signal processing [...] Read more.
As wireless communications become increasingly synonymous with everyday life, the demand for higher data rates, reliability, and efficiency continues to grow. This is further accelerated by the rapid rise in the Internet of Things (IoT) and industrial automation. However, traditional algorithm-based signal processing is limited by algorithmic complexity and its limited ability to adapt to and cope with increasingly adverse and congested channel conditions, thereby reducing the effectiveness of traditional digital signal processing techniques in real-world environments. To address these challenges, approaches using Deep Learning (DL) have rapidly gained attention as a promising alternative to traditional DSP techniques. DL techniques excel in adaptability and have demonstrated on-par or even superior performance compared to traditional approaches for various RF environments, particularly in challenging conditions such as low-SNR, high-mobility, and non-ideal channel scenarios. In this survey, we examine the various stages that comprise popular wireless transmission techniques, specifically Orthogonal Frequency Division Multiplexing (OFDM), which underpins numerous technologies, including Wi-Fi, 4G LTE, 5G, and DVB. We review recent research activities to implement the various stages of the OFDM receiver chain using DL methods, including synchronization, Cyclic Prefix (CP) removal, Fast Fourier Transform (FFT), channel estimation and equalization, demodulation, and decoding. We also review approaches that take a holistic view, aiming to use a unified DL approach across the entire signal processing chain. For each stage, we review existing Deep Learning-based methods and provide insights into how they aim to meet or exceed the performance of traditional approaches. This survey provides a comprehensive overview of the current development of deep learning-based OFDM systems, highlighting the potential benefits and challenges that remain in fully replacing conventional signal processing methods with modern deep learning approaches. Full article
(This article belongs to the Section Electrical, Electronics and Communications Engineering)
Show Figures

Figure 1

24 pages, 4132 KB  
Article
Unsupervised Learning Framework for Cyber Threat Detection, Anomaly Identification, and Alert Prioritization
by Emmanuel Okafor and Seokhee Lee
Appl. Sci. 2026, 16(4), 1884; https://doi.org/10.3390/app16041884 - 13 Feb 2026
Abstract
Conventional Security Operations Center (SOC) solutions struggle to process representative operational alert streams efficiently and adapt to evolving cyber threats, highlighting the need for automated, intelligent threat detection and prioritization. This study presents a custom AI-driven framework that leverages unsupervised learning techniques to [...] Read more.
Conventional Security Operations Center (SOC) solutions struggle to process representative operational alert streams efficiently and adapt to evolving cyber threats, highlighting the need for automated, intelligent threat detection and prioritization. This study presents a custom AI-driven framework that leverages unsupervised learning techniques to support SOC analysts in cyber threat detection, anomaly identification, and alert prioritization. The framework applies several clustering methods: HDBSCAN, DBSCAN, KMeans, and Gaussian Mixture Models for alert segmentation, and integrates anomaly detection using LOF and Isolation Forest, complemented by semi-supervised detection via One-Class SVM. Using textual, categorical, and numerical features from Wazuh alerts across three datasets, the system performs clustering and anomaly detection in the original high-dimensional feature space, with UMAP applied solely for two-dimensional visualization. HDBSCAN consistently produced well-separated clusters with effective noise detection, while, Isolation Forest evaluated via 10-fold cross-validation exhibited stable anomaly flagging and clear score separation across both cyber alert event data and synthetic threat injection experiments. Furthermore, the framework formulates a composite priority ranking that integrates anomaly severity, cluster rarity, and SOC contextual weighting, yielding actionable alert rankings. An interactive, analyst-centric dashboard enables SOC teams to explore top alerts, clusters, associated MITRE techniques, priority rankings, and geolocation data, providing insights while preserving human oversight. Overall, the proposed system transforms complex alert streams into structured insights, enhancing SOC situational awareness, decision support, and operational efficiency. Full article
Show Figures

Figure 1

Back to TopTop