Sign in to use this feature.

Years

Between: -

Subjects

remove_circle_outline
remove_circle_outline
remove_circle_outline
remove_circle_outline
remove_circle_outline
remove_circle_outline
remove_circle_outline
remove_circle_outline
remove_circle_outline

Journals

remove_circle_outline
remove_circle_outline
remove_circle_outline
remove_circle_outline
remove_circle_outline
remove_circle_outline
remove_circle_outline
remove_circle_outline
remove_circle_outline
remove_circle_outline
remove_circle_outline
remove_circle_outline
remove_circle_outline
remove_circle_outline
remove_circle_outline
remove_circle_outline
remove_circle_outline
remove_circle_outline
remove_circle_outline
remove_circle_outline
remove_circle_outline
remove_circle_outline
remove_circle_outline
remove_circle_outline
remove_circle_outline

Article Types

Countries / Regions

remove_circle_outline
remove_circle_outline
remove_circle_outline
remove_circle_outline
remove_circle_outline
remove_circle_outline
remove_circle_outline

Search Results (3,756)

Search Parameters:
Keywords = time-series characteristic

Order results
Result details
Results per page
Select all
Export citation of selected articles as:
14 pages, 1955 KB  
Article
Investigation of Photorecoordination Kinetics for Complexes of Bis(aza-18-crown-6)-Containing Dienones with Alkali and Alkaline-Earth Metal Cations via Time-Resolved Absorption Spectroscopy: Structure vs. Properties
by Oleg A. Alatortsev, Valeriy V. Volchkov, Mikhail N. Khimich, Ivan D. Sorokin, Mikhail Ya. Melnikov, Fedor E. Gostev, Ivan V. Shelaev, Victor A. Nadtochenko, Marina V. Fomina and Sergey P. Gromov
Molecules 2025, 30(19), 4005; https://doi.org/10.3390/molecules30194005 - 7 Oct 2025
Abstract
The analysis of time-resolved S1–Sn absorption spectra in the 0–500 ps range, together with quantum-chemical calculations, uncovered a photorecoordination reaction for the following complexes of CD6 (a bis(aza-18-crown-6)-containing dienone (ketocyanine dye) with a central cyclohexanone fragment): CD6·(Mn+)2 [...] Read more.
The analysis of time-resolved S1–Sn absorption spectra in the 0–500 ps range, together with quantum-chemical calculations, uncovered a photorecoordination reaction for the following complexes of CD6 (a bis(aza-18-crown-6)-containing dienone (ketocyanine dye) with a central cyclohexanone fragment): CD6·(Mn+)2 (M = Ba2+, Sr2+, Ca2+, K+). This process takes place over hundreds of fs and involves an “axial-to-equatorial” conformational change, with the solvation shell undergoing rearrangement as well. The characteristic photorecoordination times were found to correlate with the stability constants of the complexes. The lifetimes for the fluorescent states of CD6 and its complexes, namely CD6·(Mn+)2 (M = Ba2+, Sr2+, Ca2+, K+), are different; ergo, there is no photoejection of crowned cations into the solution. The calculated conformational profiles in the ground and excited states indicate the presence of an energy barrier in this process. A general photorelaxation pathway is suggested for CD6·(Mn+)2 metal complexes (M = Ba2+, Sr2+, Ca2+, K+). The coordination of cations via the carbonyl moiety in the dye molecule promotes photorecoordination of metal cations in the cavities of the azacrown ether fragment. Photorecoordination times were found to correlate with the degree of conjugation between the lone pairs in the N atoms of the aza-18-crown-6 ether and the π subsystem in the dye molecules (established for the CD4–CD6 metal–dye complex series, where CD4 and CD5 are related dyes with central cyclobutanone and cyclopentanone fragments, respectively). Full article
(This article belongs to the Section Macromolecular Chemistry)
Show Figures

Graphical abstract

19 pages, 685 KB  
Article
Intent-Based Resource Allocation in Edge and Cloud Computing Using Reinforcement Learning
by Dimitrios Konidaris, Polyzois Soumplis, Andreas Varvarigos and Panagiotis Kokkinos
Algorithms 2025, 18(10), 627; https://doi.org/10.3390/a18100627 - 4 Oct 2025
Abstract
Managing resource use in cloud and edge environments is crucial for optimizing performance and efficiency. Traditionally, this process is performed with detailed knowledge of the available infrastructure while being application-specific. However, it is common that users cannot accurately specify their applications’ low-level requirements, [...] Read more.
Managing resource use in cloud and edge environments is crucial for optimizing performance and efficiency. Traditionally, this process is performed with detailed knowledge of the available infrastructure while being application-specific. However, it is common that users cannot accurately specify their applications’ low-level requirements, and they tend to overestimate them—a problem further intensified by their lack of detailed knowledge on the infrastructure’s characteristics. In this context, resource orchestration mechanisms perform allocations based on the provided worst-case assumptions, with a direct impact on the performance of the whole infrastructure. In this work, we propose a resource orchestration mechanism based on intents, in which users provide their high-level workload requirements by specifying their intended preferences for how the workload should be managed, such as prioritizing high capacity, low cost, or other criteria. Building on this, the proposed mechanism dynamically assigns resources to applications through a Reinforcement Learning method leveraging the feedback from the users and infrastructure providers’ monitoring system. We formulate the respective problem as a discrete-time, finite horizon Markov decision process. Initially, we solve the problem using a tabular Q-learning method. However, due to the large state space inherent in real-world scenarios, we also employ Deep Reinforcement Learning, utilizing a neural network for the Q-value approximation. The presented mechanism is capable of continuously adapting the manner in which resources are allocated based on feedback from users and infrastructure providers. A series of simulation experiments were conducted to demonstrate the applicability of the proposed methodologies in intent-based resource allocation, examining various aspects and characteristics and performing comparative analysis. Full article
(This article belongs to the Special Issue Emerging Trends in Distributed AI for Smart Environments)
Show Figures

Figure 1

24 pages, 2442 KB  
Article
Development of a Novel Weighted Maximum Likelihood-Based Parameter Estimation Technique for Improved Annual Energy Production Estimation of Wind Turbines
by Woobeom Han, Kanghee Lee, Jonghwa Kim and Seungjae Lee
Energies 2025, 18(19), 5265; https://doi.org/10.3390/en18195265 - 3 Oct 2025
Abstract
Conventional statistical models consider all wind speed ranges as equally important, causing significant prediction errors, particularly in wind speed intervals that contribute the most to wind turbine power generation. To overcome this limitation, this study proposes a novel parameter estimation method—Weighted Maximum Likelihood [...] Read more.
Conventional statistical models consider all wind speed ranges as equally important, causing significant prediction errors, particularly in wind speed intervals that contribute the most to wind turbine power generation. To overcome this limitation, this study proposes a novel parameter estimation method—Weighted Maximum Likelihood Estimation (WMLE)—to improve the accuracy of annual energy production (AEP) predictions for wind turbine systems. The proposed WMLE incorporates wind-speed-specific weights based on power generation contribution, along with a weighting amplification factor (β), to construct a power-oriented wind distribution model. WMLE performance was validated by comparing four offshore wind farm candidate sites in Korea—each exhibiting distinct wind characteristics. Goodness-of-fit evaluations against conventional wind statistical models demonstrated the improved distribution fitting performance of WMLE. Furthermore, WMLE consistently achieved relative AEP errors within ±2% compared to those of time-series-based methods. A sensitivity analysis identified the optimal β value, which narrowed the distribution fit around high-energy-contributing wind speeds, thereby enhancing the reliability of AEP predictions. In conclusion, WMLE provides a practical and robust statistical framework that bridges the gap between statistical distribution fitting and time-series-based methods for AEP. Moreover, the improved accuracy of AEP predictions enhances the reliability of wind farm feasibility assessments, reduces investment risk, and strengthens financial bankability. Full article
(This article belongs to the Section B: Energy and Environment)
12 pages, 342 KB  
Systematic Review
Clinical and Demographic Characteristics of Oral Sarcoidosis: A Systematic Review of Case Reports and Case Series
by Mohamed Jaber, Nadin Abouseif, Mawada Abdelmagied and Essra Mohamed El-Ameen
J. Clin. Med. 2025, 14(19), 7006; https://doi.org/10.3390/jcm14197006 - 3 Oct 2025
Abstract
Background/Objectives: Sarcoidosis is a granulomatous disorder of unknown etiology that can affect multiple organs, including the oral cavity. This study aimed to compare the clinical and demographic characteristics of sarcoidosis cases with and without bone involvement in the jaw. Methods: A [...] Read more.
Background/Objectives: Sarcoidosis is a granulomatous disorder of unknown etiology that can affect multiple organs, including the oral cavity. This study aimed to compare the clinical and demographic characteristics of sarcoidosis cases with and without bone involvement in the jaw. Methods: A systematic review of the case reports and case series of sarcoidosis in the oral cavity between 1943 to 2024 were analyzed. Variables assessed included age, sex, presenting symptoms, duration of symptoms, diagnosis methodology, treatment approaches, and outcomes. Results: A total of 59 studies reporting 77 patients were included, with a mean age of 43.3 yrs. Female predominance was noted in both, bone-involved (61.5%) and non-bone-involvement cases (72.5%). Patients with bone involvement often presented with localized symptoms such as loose teeth (34.6%), bone loss (69.2%), and nasal obstruction (15.4%), whereas non-bone-involvement cases frequently exhibited soft tissue manifestations, like swelling (38%) and bleeding (14%). Treatment typically involved surgical intervention and steroid therapy in both groups, with favorable outcomes achieved in most cases. Conclusions: This systematic review presents the most extensive analysis of oral sarcoidosis. Oral sarcoidosis presents as two distinct clinical entities based on bone involvement. Soft tissue lesions often serve as an early diagnostic clue for systemic disease, while bony manifestations suggest a later, more destructive complication. Recognizing this dichotomy is crucial for dentists and clinicians to ensure timely diagnosis and appropriate referral, and this underscores the oral cavity’s critical role as an indicator of systemic illness and mandates a multidisciplinary management strategy. Full article
(This article belongs to the Section Dentistry, Oral Surgery and Oral Medicine)
Show Figures

Figure 1

25 pages, 1321 KB  
Article
Modeling the Duration of Electricity Price Spikes Using Survival Analysis
by Manuel Zamudio López and Hamidreza Zareipour
Energies 2025, 18(19), 5255; https://doi.org/10.3390/en18195255 - 3 Oct 2025
Abstract
Electricity price spikes are the most important characteristic of the electricity price time series. Operationally, they result from various stresses in the power system or the strategic bidding behavior of market participants. These high prices are important as they represent economic opportunities in [...] Read more.
Electricity price spikes are the most important characteristic of the electricity price time series. Operationally, they result from various stresses in the power system or the strategic bidding behavior of market participants. These high prices are important as they represent economic opportunities in the form of profits and savings. Theoretically, price spikes are defined as prices that exceed a threshold over a typically short duration. This definition serves as the basis for several established modeling approaches in the literature. In general, the threshold component determines the design of a price spike model, often overlooking the duration aspect. Therefore, this paper presents a simple yet informative model to quantify the duration of electricity price spikes using historical price data from different market jurisdictions. We approach the problem through the lens of survival analysis, a widely used technique for evaluating time-to-event data. Specifically, we use the Kaplan–Meier (KM) estimator, which enables a nonparametric evaluation of the survival (duration) of price spikes over time. We refer to this as the price spike duration model. Full article
30 pages, 2037 KB  
Article
From Market Volatility to Predictive Insight: An Adaptive Transformer–RL Framework for Sentiment-Driven Financial Time-Series Forecasting
by Zhicong Song, Harris Sik-Ho Tsang, Richard Tai-Chiu Hsung, Yulin Zhu and Wai-Lun Lo
Forecasting 2025, 7(4), 55; https://doi.org/10.3390/forecast7040055 - 2 Oct 2025
Abstract
Financial time-series prediction remains a significant challenge, driven by market volatility, nonlinear dynamic characteristics, and the complex interplay between quantitative indicators and investor sentiment. Traditional time-series models (e.g., ARIMA and GARCH) struggle to capture the nuanced sentiment in textual data, while static deep [...] Read more.
Financial time-series prediction remains a significant challenge, driven by market volatility, nonlinear dynamic characteristics, and the complex interplay between quantitative indicators and investor sentiment. Traditional time-series models (e.g., ARIMA and GARCH) struggle to capture the nuanced sentiment in textual data, while static deep learning integration methods fail to adapt to market regime transitions (bull markets, bear markets, and consolidation). This study proposes a hybrid framework that integrates investor forum sentiment analysis with adaptive deep reinforcement learning (DRL) for dynamic model integration. By constructing a domain-specific financial sentiment dictionary (containing 16,673 entries) based on the sentiment analysis approach and word-embedding technique, we achieved up to 97.35% accuracy in forum title classification tasks. Historical price data and investor forum sentiment information were then fed into a Support Vector Regressor (SVR) and three Transformer variants (single-layer, multi-layer, and bidirectional variants) for predictions, with a Deep Q-Network (DQN) agent dynamically fusing the prediction results. Comprehensive experiments were conducted on diverse financial datasets, including China Unicom, the CSI 100 index, corn, and Amazon (AMZN). The experimental results demonstrate that our proposed approach, combining textual sentiment with adaptive DRL integration, significantly enhances prediction robustness in volatile markets, achieving the lowest RMSEs across diverse assets. It overcomes the limitations of static methods and multi-market generalization, outperforming both benchmark and state-of-the-art models. Full article
15 pages, 2373 KB  
Article
LLM-Empowered Kolmogorov-Arnold Frequency Learning for Time Series Forecasting in Power Systems
by Zheng Yang, Yang Yu, Shanshan Lin and Yue Zhang
Mathematics 2025, 13(19), 3149; https://doi.org/10.3390/math13193149 - 2 Oct 2025
Abstract
With the rapid evolution of artificial intelligence technologies in power systems, data-driven time-series forecasting has become instrumental in enhancing the stability and reliability of power systems, allowing operators to anticipate demand fluctuations and optimize energy distribution. Despite the notable progress made by current [...] Read more.
With the rapid evolution of artificial intelligence technologies in power systems, data-driven time-series forecasting has become instrumental in enhancing the stability and reliability of power systems, allowing operators to anticipate demand fluctuations and optimize energy distribution. Despite the notable progress made by current methods, they are still hindered by two major limitations: most existing models are relatively small in architecture, failing to fully leverage the potential of large-scale models, and they are based on fixed nonlinear mapping functions that cannot adequately capture complex patterns, leading to information loss. To this end, an LLM-Empowered Kolmogorov–Arnold frequency learning (LKFL) is proposed for time series forecasting in power systems, which consists of LLM-based prompt representation learning, KAN-based frequency representation learning, and entropy-oriented cross-modal fusion. Specifically, LKFL first transforms multivariable time-series data into text prompts and leverages a pre-trained LLM to extract semantic-rich prompt representations. It then applies Fast Fourier Transform to convert the time-series data into the frequency domain and employs Kolmogorov–Arnold networks (KAN) to capture multi-scale periodic structures and complex frequency characteristics. Finally, LKFL integrates the prompt and frequency representations through an entropy-oriented cross-modal fusion strategy, which minimizes the semantic gap between different modalities and ensures full integration of complementary information. This comprehensive approach enables LKFL to achieve superior forecasting performance in power systems. Extensive evaluations on five benchmarks verify that LKFL sets a new standard for time-series forecasting in power systems compared with baseline methods. Full article
(This article belongs to the Special Issue Artificial Intelligence and Data Science, 2nd Edition)
Show Figures

Figure 1

26 pages, 4789 KB  
Article
EMAT: Enhanced Multi-Aspect Attention Transformer for Financial Time Series Forecasting
by Yingjun Chen, Wenfeng Shen, Han Liu and Xiaolin Cao
Entropy 2025, 27(10), 1029; https://doi.org/10.3390/e27101029 - 1 Oct 2025
Abstract
Financial time series prediction remains a challenging task due to the inherent non-stationarity, noise, and complex temporal dependencies present in market data. Traditional forecasting methods often fail to capture the multifaceted nature of financial markets, where temporal proximity, trend dynamics, and volatility patterns [...] Read more.
Financial time series prediction remains a challenging task due to the inherent non-stationarity, noise, and complex temporal dependencies present in market data. Traditional forecasting methods often fail to capture the multifaceted nature of financial markets, where temporal proximity, trend dynamics, and volatility patterns simultaneously influence price movements. To address these limitations, this paper proposes the Enhanced Multi-Aspect Transformer (EMAT), a novel deep learning architecture specifically designed for stock market prediction. EMAT incorporates a Multi-Aspect Attention Mechanism that simultaneously captures temporal decay patterns, trend dynamics, and volatility regimes through specialized attention components. The model employs an encoder–decoder architecture with enhanced feed-forward networks utilizing SwiGLU activation, enabling superior modeling of complex non-linear relationships. Furthermore, we introduce a comprehensive multi-objective loss function that balances point-wise prediction accuracy with volatility consistency. Extensive experiments on multiple stock market datasets demonstrate that EMAT consistently outperforms a wide range of state-of-the-art baseline models, including various recurrent, hybrid, and Transformer architectures. Our ablation studies further validate the design, confirming that each component of the Multi-Aspect Attention Mechanism makes a critical and quantifiable contribution to the model’s predictive power. The proposed architecture’s ability to simultaneously model these distinct financial characteristics makes it a particularly effective and robust tool for financial forecasting, offering significant improvements in accuracy compared to existing approaches. Full article
(This article belongs to the Special Issue Entropy, Artificial Intelligence and the Financial Markets)
Show Figures

Figure 1

17 pages, 1414 KB  
Article
SM-TCN: Multi-Resolution Sparse Convolution Network for Efficient High-Dimensional Time Series Forecast
by Ziyou Guo, Yan Sun and Tieru Wu
Sensors 2025, 25(19), 6013; https://doi.org/10.3390/s25196013 - 30 Sep 2025
Abstract
High-dimensional time series data forecasting has been a popular problem in recent years, with ubiquitous applications in both scientific and business fields. Modern datasets may incorporate thousands of correlated time series that evolve together, and correctly identifying the correlated patterns and modeling the [...] Read more.
High-dimensional time series data forecasting has been a popular problem in recent years, with ubiquitous applications in both scientific and business fields. Modern datasets may incorporate thousands of correlated time series that evolve together, and correctly identifying the correlated patterns and modeling the inter-series relationship can significantly promote forecast accuracy. However, most statistical methods are inadequate for handling complicated time series due to violation of model assumptions, and most recent deep learning approaches in the literature are either univariate (not fully utilizing inter-series information) or computationally expensive. This paper present SM-TCN, a Sparse Multi-scale Temporal Convolutional Network, utilizing a forward–backward residual architecture with sparse TCN kernels of different lengths to extract multi-resolution characteristics, which sufficiently reduces computational complexity specifically for high-dimensional problems. Extensive experiments on real-world datasets have demonstrated that SM-TCN outperforms state-of-the-art approaches by 10% in MAE and MAPE, and has the additional advantage of high computation efficiency. Full article
(This article belongs to the Section Intelligent Sensors)
Show Figures

Figure 1

27 pages, 10626 KB  
Article
Meshless Time–Frequency Stochastic Dynamic Analysis for Sandwich Trapezoidal Plate–Shell Coupled Systems in Supersonic Airflow
by Ningze Sun, Guohua Gao, Dong Shao and Weige Liang
Aerospace 2025, 12(10), 880; https://doi.org/10.3390/aerospace12100880 - 29 Sep 2025
Abstract
In this paper, a full-domain stochastic response analysis is performed based on the meshless method to reveal the time–frequency dynamic characteristics, including the power spectral density (PSD) responses in the frequency domain and the evolving PSD distribution in the time domain for a [...] Read more.
In this paper, a full-domain stochastic response analysis is performed based on the meshless method to reveal the time–frequency dynamic characteristics, including the power spectral density (PSD) responses in the frequency domain and the evolving PSD distribution in the time domain for a sandwich trapezoidal plate–shell coupled system. The general governing equations are derived based on the first-order shear deformation theory (FSDT), linear piston theory and Hamilton’s principle, and the stochastic excitation is integrated into the meshless framework based on the pseudo-excitation method (PEM). By constructing the meshless shape function covering the entire structural domain from Chebyshev polynomials and discretizing the continuous domain into a series of nodes within a square definition domain, the points are assembled according to the sequence number and the equilibrium relationship on the coupling edge to obtain the overall vibration equations. The validity is demonstrated by matching the mode shapes, PSD responses, time history displacement and critical flutter boundaries with FEM simulation and reported data. Finally, the time–frequency characteristics of each substructure under global and single stochastic excitation, and the effect of aerodynamic pressure on full-domain stochastic vibration, are revealed. Full article
(This article belongs to the Section Aeronautics)
Show Figures

Figure 1

27 pages, 11865 KB  
Article
Foundation-Specific Hybrid Models for Expansive Soil Deformation Prediction and Early Warning
by Teerapun Saeheaw
Buildings 2025, 15(19), 3497; https://doi.org/10.3390/buildings15193497 - 28 Sep 2025
Abstract
Foundation deformation prediction on expansive soils involves complex soil-structure interactions and environmental variability. This study develops foundation-specific hybrid modeling approaches for temporal deformation prediction using 974 days of monitoring data from four foundations on medium-expansive soil. Four hybrid architectures were evaluated—Residual-Clustering Hybrid, Elastic [...] Read more.
Foundation deformation prediction on expansive soils involves complex soil-structure interactions and environmental variability. This study develops foundation-specific hybrid modeling approaches for temporal deformation prediction using 974 days of monitoring data from four foundations on medium-expansive soil. Four hybrid architectures were evaluated—Residual-Clustering Hybrid, Elastic Net Fusion, Residual Correction, and Enhanced Robust Huber—optimized through Ridge regression-based feature selection and validated against seven baseline methods. Systematic feature engineering with optimal selection identified foundation-specific complexity requirements. Statistical validation employed bootstrap resampling, temporal cross-validation, and Bonferroni correction for multiple comparisons. Results demonstrated foundation-specific effectiveness with distinct hybrid model performance: Residual-Clustering Hybrid achieved optimal performance for Foundation F1 (R2 = 0.945), Elastic Net Fusion performed best for Foundation F2 (R2 = 0.947), Residual Correction excelled for Foundation F3 (R2 = 0.963), and Enhanced Robust Huber showed strongest results for Foundation F4 (R2 = 0.881). Statistical significance was achieved in 35.7% of comparisons with effect sizes of Cohen’s d = 0.259–1.805. Time series forecasting achieved R2 = 0.881–0.963 with uncertainty intervals of ±0.654–0.977 mm. Feature analysis revealed temporal variables as primary predictors, while domain-specific features provided complementary contributions. The early warning system achieved F1-scores of 0.900–0.982 using statistically derived thresholds. Foundation deformation processes exhibit strong autoregressive characteristics, providing enhanced prediction accuracy and quantified uncertainty bounds for operational infrastructure monitoring. Full article
(This article belongs to the Section Building Structures)
Show Figures

Figure 1

23 pages, 22294 KB  
Article
Persistent Scatterer Pixel Selection Method Based on Multi-Temporal Feature Extraction Network
by Zihan Hu, Mofan Li, Gen Li, Yifan Wang, Chuanxu Sun and Zehua Dong
Remote Sens. 2025, 17(19), 3319; https://doi.org/10.3390/rs17193319 - 27 Sep 2025
Abstract
Persistent scatterer (PS) pixel selection is crucial in the PS-InSAR technique, ensuring the quality and quantity of PS pixels for accurate deformation measurements. However, traditional methods like the amplitude dispersion index (ADI)-based method struggle to balance the quality and quantity of PS pixels. [...] Read more.
Persistent scatterer (PS) pixel selection is crucial in the PS-InSAR technique, ensuring the quality and quantity of PS pixels for accurate deformation measurements. However, traditional methods like the amplitude dispersion index (ADI)-based method struggle to balance the quality and quantity of PS pixels. To adequately select high-quality PS pixels, and thus improve the deformation measurement performance of PS-InSAR, the multi-temporal feature extraction network (MFN) is constructed in this paper. The MFN combines the 3D U-Net and the convolutional long short-term memory (CLSTM) to achieve time-series analysis. Compared with traditional methods, the proposed MFN can fully extract the spatiotemporal characteristics of complex SAR images to improve PS pixel selection performance. The MFN was trained with datasets constructed by reliable PS pixels estimated by the ADI-based method with a low threshold using ∼350 time-series Sentinel-1A SAR images, which contain man-made objects, farmland, parkland, wood, desert, and waterbody areas. To test the validity of the MFN, a deformation measurement experiment was designed for Tongzhou District, Beijing, China with 38 SAR images obtained by Sentinel-1A. Moreover, the similar time-series interferometric pixel (STIP) index was introduced to evaluate the phase stability of selected PS pixels. The experimental results indicate a significant improvement in both the quality and quantity of selected PS pixels, as well as a higher deformation measurement accuracy, compared to the traditional ADI-based method. Full article
Show Figures

Graphical abstract

18 pages, 9355 KB  
Article
Two-Dimensional Image Lempel–Ziv Complexity Calculation Method and Its Application in Defect Detection
by Jiancheng Yin, Wentao Sui, Xuye Zhuang, Yunlong Sheng and Yongbo Li
Entropy 2025, 27(10), 1014; https://doi.org/10.3390/e27101014 - 27 Sep 2025
Abstract
Although Lempel–Ziv complexity (LZC) can reflect changes in object characteristics by measuring changes in independent patterns in the signal, it can only be applied to one-dimensional time series and cannot be directly applied to two-dimensional images. To address this issue, this paper proposed [...] Read more.
Although Lempel–Ziv complexity (LZC) can reflect changes in object characteristics by measuring changes in independent patterns in the signal, it can only be applied to one-dimensional time series and cannot be directly applied to two-dimensional images. To address this issue, this paper proposed a two-dimensional Lempel–Ziv complexity by combining the concept of local receptive field in convolutional neural networks. This extends the application scenario of LZC from one-dimensional time series to two-dimensional images, further broadening the scope of application of LZC. First, the pixels and size of the image were normalized. Then, the image was encoded according to the sorting of normalized values within the 4 × 4 region. Next, the encoding result of the image was rearranged into a vector by row. Finally, the Lempel–Ziv complexity of the image could be obtained based on the rearranged vector. The proposed method was further used for defect detection in conjunction with the dilation operator and Sobel operator, and validated by two practical cases. The results showed that the proposed method can effectively identify independent pattern changes in images and can be used for defect detection. The accuracy rate of defect detection can reach 100%. Full article
(This article belongs to the Special Issue Complexity and Synchronization in Time Series)
Show Figures

Figure 1

36 pages, 9276 KB  
Article
Understanding Landslide Expression in SAR Backscatter Data: Global Study and Disaster Response Application
by Erin Lindsay, Alexandra Jarna Ganerød, Graziella Devoli, Johannes Reiche, Steinar Nordal and Regula Frauenfelder
Remote Sens. 2025, 17(19), 3313; https://doi.org/10.3390/rs17193313 - 27 Sep 2025
Abstract
Cloud cover can delay landslide detection in optical satellite imagery for weeks, complicating disaster response. Synthetic Aperture Radar (SAR) backscatter imagery, which is widely used for monitoring floods and avalanches, remains underutilised for landslide detection due to a limited understanding of landslide signatures [...] Read more.
Cloud cover can delay landslide detection in optical satellite imagery for weeks, complicating disaster response. Synthetic Aperture Radar (SAR) backscatter imagery, which is widely used for monitoring floods and avalanches, remains underutilised for landslide detection due to a limited understanding of landslide signatures in SAR data. We developed a conceptual model of landslide expression in SAR backscatter (σ°) change images through iterative investigation of over 1000 landslides across 30 diverse study areas. Using multi-temporal composites and dense time series Sentinel-1 C-band SAR data, we identified characteristic patterns linked to land cover, terrain, and landslide material. The results showed either increased or decreased backscatter depending on environmental conditions, with reduced visibility in urban or mixed vegetation areas. Detection was also hindered by geometric distortions and snow cover. The diversity of landslide expression illustrates the need to consider local variability and multi-track (ascending and descending) satellite data in designing representative training datasets for automated detection models. The conceptual model was applied to three recent disaster events using the first post-event Sentinel-1 image, successfully identifying previously unknown landslides before optical imagery became available in two cases. This study provides a theoretical foundation for interpreting landslides in SAR imagery and demonstrates its utility for rapid landslide detection. The findings support further exploration of rapid landslides in SAR backscatter data and future development of automated detection models, offering a valuable tool for disaster response. Full article
Show Figures

Graphical abstract

25 pages, 6142 KB  
Article
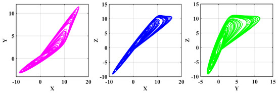
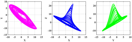
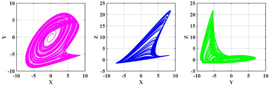
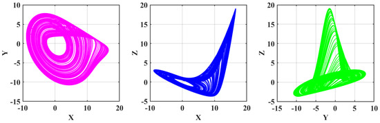
A Comprehensive Analysis of Complex Dynamics in the Fractional-Order Rössler System
by Reem Allogmany, Ali Sarrah, Mohamed A. Abdoon, Faizah J. Alanazi, Mohammed Berir and Sana Abdulkream Alharbi
Mathematics 2025, 13(19), 3089; https://doi.org/10.3390/math13193089 - 26 Sep 2025
Abstract
This paper proposes a numerical technique to study dynamical systems and uncover new behaviors in chaotic fractional-order models, a field that continues to attract significant research interest due to its broad applicability and the ongoing development of innovative methods. Through various types of [...] Read more.
This paper proposes a numerical technique to study dynamical systems and uncover new behaviors in chaotic fractional-order models, a field that continues to attract significant research interest due to its broad applicability and the ongoing development of innovative methods. Through various types of simulations, this approach is able to uncover novel dynamic behaviors that were previously undiscovered. The results guarantee that initial conditions and fractional-order derivatives have a significant contribution to system dynamics, thus distinguishing fractional systems from traditional integer-order models. The approach demonstrated has excellent consistency with traditional approaches for integer-order systems while offering higher accuracy for fractional orders. Consequently, this approach serves as a powerful and efficient tool for studying complex chaotic models. Fractional-order dynamical systems (FDSs) are particularly noteworthy for their ability to model memory and hereditary characteristics. The method identifies new complex phenomena, including new chaos, unusual attractors, and complex time-series patterns, not documented in the existing literature. We use Lyapunov exponents, bifurcation analysis, and Poincaré sections to thoroughly investigate the system dynamics, with particular emphasis on the effect of fractional-order and initial conditions. Compared to traditional integer-order approaches, our approach is more accurate and gives a more efficient device for facilitating research on fractional-order chaos. Full article
Show Figures

Figure 1

Back to TopTop