Sign in to use this feature.

Years

Between: -

Subjects

remove_circle_outline
remove_circle_outline
remove_circle_outline

Journals

Article Types

Countries / Regions

Search Results (10)

Search Parameters:
Keywords = tetraspanin-enriched microdomains

Order results
Result details
Results per page
Select all
Export citation of selected articles as:
21 pages, 1963 KB  
Review
Lipids, Tetraspanins, and Exosomes: Cell Factors in Orthoflavivirus Replication and Propagation
by Magda L. Benitez-Vega, Carlos D. Cordero-Rivera, Jose De Jesus Bravo-Silva, Ricardo Jimenez-Camacho, Carlos Noe Farfan-Morales, Jonathan Hernández-Castillo, Marcos Pérez-García and Rosa M. del Ángel
Viruses 2025, 17(10), 1321; https://doi.org/10.3390/v17101321 - 29 Sep 2025
Viewed by 1174
Abstract
The cellular membrane is a dynamic structure composed of lipids and proteins organized into specialized domains that facilitate interactions between extracellular molecules and the intracellular environment. Tetraspanins are a family of transmembrane proteins involved in diverse cellular processes, including membrane stabilization and fusion, [...] Read more.
The cellular membrane is a dynamic structure composed of lipids and proteins organized into specialized domains that facilitate interactions between extracellular molecules and the intracellular environment. Tetraspanins are a family of transmembrane proteins involved in diverse cellular processes, including membrane stabilization and fusion, endocytosis, extracellular vesicle formation, and the organization of proteins and lipids at specific membrane sites known as Tetraspanin-Enriched Microdomains (TEMs). These lipid–protein interactions play a critical role in the replicative cycle of Orthoflavivirus, including dengue, Zika, and West Nile, by facilitating viral entry, replication, assembly, and egress. In addition, tetraspanins also regulate the biogenesis and function of extracellular vesicles, contributing to viral dissemination, persistent infection, and immune evasion. This review summarizes the current knowledge on the structural and functional aspects of tetraspanins, their interplay with lipids, and their emerging roles in the Orthoflavivirus replicative cycle. We also discuss how these insights may inform the development of antiviral strategies targeting membrane organization and virus–host interactions. Full article
(This article belongs to the Special Issue Dengue, Zika and Yellow Fever Virus Replication)
Show Figures

Figure 1

19 pages, 4709 KB  
Article
The Tetraspanin CD9 Facilitates SARS-CoV-2 Infection and Brings Together Different Host Proteins Involved in SARS-CoV-2 Attachment and Entry into Host Cells
by Vanessa Rivero, María Laura Saiz, Daniel Torralba, Carlos López-Larrea, Beatriz Suarez-Alvarez and Marta L. DeDiego
Viruses 2025, 17(8), 1141; https://doi.org/10.3390/v17081141 - 20 Aug 2025
Viewed by 4143
Abstract
CD9 protein belongs to a family of proteins called tetraspanins, so named for their four-transmembrane-spanning architectures. These proteins are located in domains in the plasmatic membrane, called tetraspanin-enriched microdomains (TEMs). Several proteases and cellular receptors for virus entry cluster into TEMs, suggesting that [...] Read more.
CD9 protein belongs to a family of proteins called tetraspanins, so named for their four-transmembrane-spanning architectures. These proteins are located in domains in the plasmatic membrane, called tetraspanin-enriched microdomains (TEMs). Several proteases and cellular receptors for virus entry cluster into TEMs, suggesting that TEMs are preferred virus entry portals. Severe Acute Respiratory Syndrome coronavirus 2 (SARS-CoV-2) spike (S) protein mediates virus attachment and entry into cells by binding to human angiotensin-converting enzyme 2 (ACE-2). In addition, the secretory, type-I membrane-bound SARS-CoV-2 S protein is synthesized as a precursor (proS) that undergoes posttranslational cleavages by host cell proteases, such as furin and TMPRSS2. Moreover, it has been shown that neuropilin-1 (NRP1), which is known to bind furin-cleaved substrates, potentiates SARS-CoV-2 infectivity. Our results indicate that CD9 facilitates SARS-CoV-2 infection. In addition, we show how knocking out CD9 leads to a decrease in the expression of NRP1, a protein that improves SARS-CoV-2 infection. Furthermore, we show that CD9 colocalizes with ACE-2, NRP1, furin, and TMPRSS2 at the plasma membrane; that the absence of CD9 decreases the expression of these proteins on the plasma membrane CD9-enriched microdomains, and that CD9 interacts with ACE2. In conclusion, our data suggest that CD9 facilitates SARS-CoV-2 infection and that CD9 brings together different host proteins involved in SARS-CoV-2 attachment and entry into host cells, such as ACE2, NRP1, furin, and TMPRSS2. Importantly, the fact that a blocking antibody targeting CD9 can effectively reduce SARS-CoV-2 titers highlights not only the mechanistic role of CD9 in viral entry but also offers translational potential, suggesting that tetraspanin-targeting antibodies could be developed as therapeutic agents against SARS-CoV-2 and possibly other coronaviruses, with meaningful implications for clinical intervention. Full article
(This article belongs to the Special Issue Coronaviruses Pathogenesis, Immunity, and Antivirals (2nd Edition))
Show Figures

Figure 1

25 pages, 3282 KB  
Review
Molecular Regulation and Oncogenic Functions of TSPAN8
by Jicheng Yang, Ziyan Zhang, Joanne Shi Woon Lam, Hao Fan and Nai Yang Fu
Cells 2024, 13(2), 193; https://doi.org/10.3390/cells13020193 - 19 Jan 2024
Cited by 7 | Viewed by 6404
Abstract
Tetraspanins, a superfamily of small integral membrane proteins, are characterized by four transmembrane domains and conserved protein motifs that are configured into a unique molecular topology and structure in the plasma membrane. They act as key organizers of the plasma membrane, orchestrating the [...] Read more.
Tetraspanins, a superfamily of small integral membrane proteins, are characterized by four transmembrane domains and conserved protein motifs that are configured into a unique molecular topology and structure in the plasma membrane. They act as key organizers of the plasma membrane, orchestrating the formation of specialized microdomains called “tetraspanin-enriched microdomains (TEMs)” or “tetraspanin nanodomains” that are essential for mediating diverse biological processes. TSPAN8 is one of the earliest identified tetraspanin members. It is known to interact with a wide range of molecular partners in different cellular contexts and regulate diverse molecular and cellular events at the plasma membrane, including cell adhesion, migration, invasion, signal transduction, and exosome biogenesis. The functions of cell-surface TSPAN8 are governed by ER targeting, modifications at the Golgi apparatus and dynamic trafficking. Intriguingly, limited evidence shows that TSPAN8 can translocate to the nucleus to act as a transcriptional regulator. The transcription of TSPAN8 is tightly regulated and restricted to defined cell lineages, where it can serve as a molecular marker of stem/progenitor cells in certain normal tissues as well as tumors. Importantly, the oncogenic roles of TSPAN8 in tumor development and cancer metastasis have gained prominence in recent decades. Here, we comprehensively review the current knowledge on the molecular characteristics and regulatory mechanisms defining TSPAN8 functions, and discuss the potential and significance of TSPAN8 as a biomarker and therapeutic target across various epithelial cancers. Full article
Show Figures

Figure 1

21 pages, 15531 KB  
Article
Tetraspanin 8 Subfamily Members Regulate Substrate-Specificity of a Disintegrin and Metalloprotease 17
by Miryam Müller, Claire Saunders, Anke Senftleben, Johannes P. W. Heidbuechel, Birgit Halwachs, Julia Bolik, Nina Hedemann, Christian Röder, Dirk Bauerschlag, Stefan Rose-John and Dirk Schmidt-Arras
Cells 2022, 11(17), 2683; https://doi.org/10.3390/cells11172683 - 29 Aug 2022
Cited by 11 | Viewed by 3489
Abstract
Ectodomain shedding is an irreversible process to regulate inter- and intracellular signaling. Members of the a disintegrin and metalloprotease (ADAM) family are major mediators of ectodomain shedding. ADAM17 is involved in the processing of multiple substrates including tumor necrosis factor (TNF) α and [...] Read more.
Ectodomain shedding is an irreversible process to regulate inter- and intracellular signaling. Members of the a disintegrin and metalloprotease (ADAM) family are major mediators of ectodomain shedding. ADAM17 is involved in the processing of multiple substrates including tumor necrosis factor (TNF) α and EGF receptor ligands. Substrates of ADAM17 are selectively processed depending on stimulus and cellular context. However, it still remains largely elusive how substrate selectivity of ADAM17 is regulated. Tetraspanins (Tspan) are multi-membrane-passing proteins that are involved in the organization of plasma membrane micro-domains and diverse biological processes. Closely related members of the Tspan8 subfamily, including CD9, CD81 and Tspan8, are associated with cancer and metastasis. Here, we show that Tspan8 subfamily members use different strategies to regulate ADAM17 substrate selectivity. We demonstrate that in particular Tspan8 associates with both ADAM17 and TNF α and promotes ADAM17-mediated TNF α release through recruitment of ADAM17 into Tspan-enriched micro-domains. Yet, processing of other ADAM17 substrates is not altered by Tspan8. We, therefore, propose that Tspan8 contributes to tumorigenesis through enhanced ADAM17-mediated TNF α release and a resulting increase in tissue inflammation. Full article
Show Figures

Figure 1

19 pages, 6377 KB  
Article
Epstein-Barr Virus LMP1 Modulates the CD63 Interactome
by Mujeeb Cheerathodi, Dingani Nkosi, Allaura S. Cone, Sara B. York and David G. Meckes
Viruses 2021, 13(4), 675; https://doi.org/10.3390/v13040675 - 15 Apr 2021
Cited by 17 | Viewed by 5322
Abstract
Tetraspanin CD63 is a cluster of cell surface proteins with four transmembrane domains; it is associated with tetraspanin-enriched microdomains and typically localizes to late endosomes and lysosomes. CD63 plays an important role in the cellular trafficking of different proteins, EV cargo sorting, and [...] Read more.
Tetraspanin CD63 is a cluster of cell surface proteins with four transmembrane domains; it is associated with tetraspanin-enriched microdomains and typically localizes to late endosomes and lysosomes. CD63 plays an important role in the cellular trafficking of different proteins, EV cargo sorting, and vesicle formation. We have previously shown that CD63 is important in LMP1 trafficking to EVs, and this also affects LMP1-mediated intracellular signaling including MAPK/ERK, NF-κB, and mTOR activation. Using the BioID method combined with mass spectrometry, we sought to define the broad CD63 interactome and how LMP1 modulates this network of interacting proteins. We identified a total of 1600 total proteins as a network of proximal interacting proteins to CD63. Biological process enrichment analysis revealed significant involvement in signal transduction, cell communication, protein metabolism, and transportation. The CD63-only interactome was enriched in Rab GTPases, SNARE proteins, and sorting nexins, while adding LMP1 into the interactome increased the presence of signaling and ribosomal proteins. Our results showed that LMP1 alters the CD63 interactome, shifting the network of protein enrichment from protein localization and vesicle-mediated transportation to metabolic processes and translation. We also show that LMP1 interacts with mTOR, Nedd4 L, and PP2A, indicating the formation of a multiprotein complex with CD63, thereby potentially regulating LMP1-dependent mTOR signaling. Collectively, the comprehensive analysis of CD63 proximal interacting proteins provides insights into the network of partners required for endocytic trafficking and extracellular vesicle cargo sorting, formation, and secretion. Full article
(This article belongs to the Special Issue Viruses and Extracellular Vesicles 2.0)
Show Figures

Figure 1

13 pages, 676 KB  
Review
TSPAN8 as a Novel Emerging Therapeutic Target in Cancer for Monoclonal Antibody Therapy
by Kyun Heo and Sukmook Lee
Biomolecules 2020, 10(3), 388; https://doi.org/10.3390/biom10030388 - 3 Mar 2020
Cited by 26 | Viewed by 8537
Abstract
Tetraspanin 8 (TSPAN8) is a member of the tetraspanin superfamily that forms TSPAN8-mediated protein complexes by interacting with themselves and other various cellular signaling molecules. These protein complexes help build tetraspanin-enriched microdomains (TEMs) that efficiently mediate intracellular signal transduction. In physiological conditions, TSPAN8 [...] Read more.
Tetraspanin 8 (TSPAN8) is a member of the tetraspanin superfamily that forms TSPAN8-mediated protein complexes by interacting with themselves and other various cellular signaling molecules. These protein complexes help build tetraspanin-enriched microdomains (TEMs) that efficiently mediate intracellular signal transduction. In physiological conditions, TSPAN8 plays a vital role in the regulation of biological functions, including leukocyte trafficking, angiogenesis and wound repair. Recently, reports have increasingly shown the functional role and clinical relevance of TSPAN8 overexpression in the progression and metastasis of several cancers. In this review, we will highlight the physiological and pathophysiological roles of TSPAN8 in normal and cancer cells. Additionally, we will cover the current status of monoclonal antibodies specifically targeting TSPAN8 and the importance of TSPAN8 as an emerging therapeutic target in cancers for monoclonal antibody therapy. Full article
(This article belongs to the Special Issue Advances in Antibody Therapy of Cancer)
Show Figures

Figure 1

21 pages, 4113 KB  
Article
Regulation of MT1-MMP Activity through Its Association with ERMs
by Henar Suárez, Soraya López-Martín, Víctor Toribio, Moreno Zamai, M. Victoria Hernández-Riquer, Laura Genís, Alicia G. Arroyo and María Yáñez-Mó
Cells 2020, 9(2), 348; https://doi.org/10.3390/cells9020348 - 3 Feb 2020
Cited by 14 | Viewed by 5393
Abstract
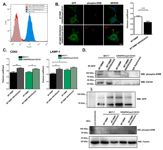
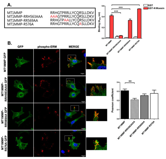
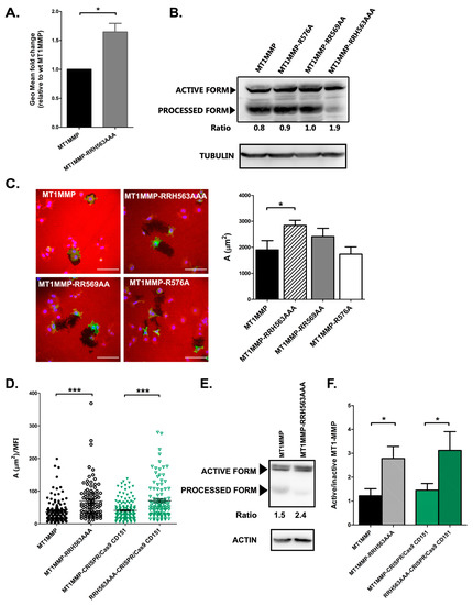
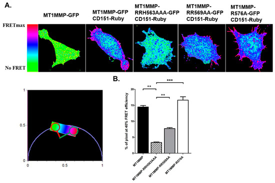
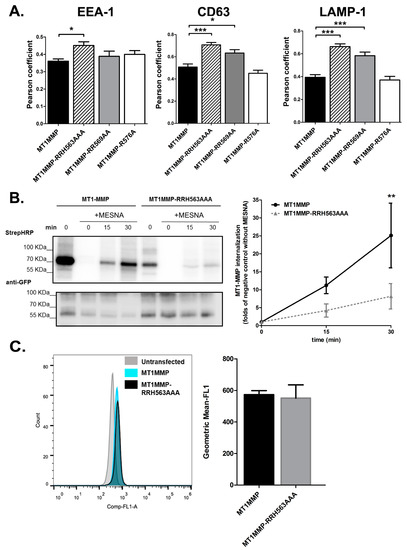
Membrane-bound proteases play a key role in biology by degrading matrix proteins or shedding adhesion receptors. MT1-MMP metalloproteinase is critical during cancer invasion, angiogenesis, and development. MT1-MMP activity is strictly regulated by internalization, recycling, autoprocessing but also through its incorporation into tetraspanin-enriched microdomains [...] Read more.
Membrane-bound proteases play a key role in biology by degrading matrix proteins or shedding adhesion receptors. MT1-MMP metalloproteinase is critical during cancer invasion, angiogenesis, and development. MT1-MMP activity is strictly regulated by internalization, recycling, autoprocessing but also through its incorporation into tetraspanin-enriched microdomains (TEMs), into invadopodia, or by its secretion on extracellular vesicles (EVs). We identified a juxtamembrane positively charged cluster responsible for the interaction of MT1-MMP with ERM (ezrin/radixin/moesin) cytoskeletal connectors in breast carcinoma cells. Linkage to ERMs regulates MT1-MMP subcellular distribution and internalization, but not its incorporation into extracellular vesicles. MT1-MMP association to ERMs and insertion into TEMs are independent phenomena, so that mutation of the ERM-binding motif in the cytoplasmic region of MT1-MMP does not preclude its association with the tetraspanin CD151, but impairs the accumulation and coalescence of CD151/MT1-MMP complexes at actin-rich structures. Conversely, gene deletion of CD151 does not impact on MT1-MMP colocalization with ERM molecules. At the plasma membrane MT1-MMP autoprocessing is severely dependent on ERM association and seems to be the dominant regulator of the enzyme collagenolytic activity. This newly characterized MT1-MMP/ERM association can thus be of relevance for tumor cell invasion. Full article
(This article belongs to the Section Intracellular and Plasma Membranes)
Show Figures

Figure 1

12 pages, 2677 KB  
Review
Junctional Adhesion Molecules (JAMs): The JAM-Integrin Connection
by Daniel Kummer and Klaus Ebnet
Cells 2018, 7(4), 25; https://doi.org/10.3390/cells7040025 - 26 Mar 2018
Cited by 53 | Viewed by 10923
Abstract
Junctional adhesion molecules (JAMs) are cell surface adhesion receptors of the immunoglobulin superfamily. JAMs are involved in a variety of biological processes both in the adult organism but also during development. These include processes such as inflammation, angiogenesis, hemostasis, or epithelial barrier formation, [...] Read more.
Junctional adhesion molecules (JAMs) are cell surface adhesion receptors of the immunoglobulin superfamily. JAMs are involved in a variety of biological processes both in the adult organism but also during development. These include processes such as inflammation, angiogenesis, hemostasis, or epithelial barrier formation, but also developmental processes such as hematopoiesis, germ cell development, and development of the nervous system. Several of these functions of JAMs depend on a physical and functional interaction with integrins. The JAM – integrin interactions in trans regulate cell-cell adhesion, their interactions in cis regulate signaling processes originating at the cell surface. The JAM – integrin interaction can regulate the function of the JAM as well as the function of the integrin. Beyond the physical interaction with integrins, JAMs can regulate integrin function through intracellular signaling indicating an additional level of JAM – integrin cross-talk. In this review, we describe the various levels of the functional interplay between JAMs and integrins and the role of this interplay during different physiological processes. Full article
(This article belongs to the Special Issue Cell Adhesion Molecules)
Show Figures

Figure 1

20 pages, 870 KB  
Review
Viruses and Tetraspanins: Lessons from Single Molecule Approaches
by Selma Dahmane, Eric Rubinstein and Pierre-Emmanuel Milhiet
Viruses 2014, 6(5), 1992-2011; https://doi.org/10.3390/v6051992 - 5 May 2014
Cited by 16 | Viewed by 8773
Abstract
Tetraspanins are four-span membrane proteins that are widely distributed in multi-cellular organisms and involved in several infectious diseases. They have the unique property to form a network of protein-protein interaction within the plasma membrane, due to the lateral associations with one another and [...] Read more.
Tetraspanins are four-span membrane proteins that are widely distributed in multi-cellular organisms and involved in several infectious diseases. They have the unique property to form a network of protein-protein interaction within the plasma membrane, due to the lateral associations with one another and with other membrane proteins. Tracking tetraspanins at the single molecule level using fluorescence microscopy has revealed the membrane behavior of the tetraspanins CD9 and CD81 in epithelial cell lines, providing a first dynamic view of this network. Single molecule tracking highlighted that these 2 proteins can freely diffuse within the plasma membrane but can also be trapped, permanently or transiently, in tetraspanin-enriched areas. More recently, a similar strategy has been used to investigate tetraspanin membrane behavior in the context of human immunodeficiency virus type 1 (HIV-1) and hepatitis C virus (HCV) infection. In this review we summarize the main results emphasizing the relationship in terms of membrane partitioning between tetraspanins, some of their partners such as Claudin-1 and EWI-2, and viral proteins during infection. These results will be analyzed in the context of other membrane microdomains, stressing the difference between raft and tetraspanin-enriched microdomains, but also in comparison with virus diffusion at the cell surface. New advanced single molecule techniques that could help to further explore tetraspanin assemblies will be also discussed. Full article
(This article belongs to the Special Issue Viruses and Tetraspanins)
Show Figures

Graphical abstract

19 pages, 2604 KB  
Article
A Role for CD81 and Hepatitis C Virus in Hepatoma Mobility
by Claire L. Brimacombe, Garrick K. Wilson, Stefan G. Hübscher, Jane A. McKeating and Michelle J. Farquhar
Viruses 2014, 6(3), 1454-1472; https://doi.org/10.3390/v6031454 - 24 Mar 2014
Cited by 9 | Viewed by 8070
Abstract
Tetraspanins are a family of small proteins that interact with themselves, host transmembrane and cytosolic proteins to form tetraspanin enriched microdomains (TEMs) that regulate important cellular functions. Several tetraspanin family members are linked to tumorigenesis. Hepatocellular carcinoma (HCC) is an increasing global health [...] Read more.
Tetraspanins are a family of small proteins that interact with themselves, host transmembrane and cytosolic proteins to form tetraspanin enriched microdomains (TEMs) that regulate important cellular functions. Several tetraspanin family members are linked to tumorigenesis. Hepatocellular carcinoma (HCC) is an increasing global health burden, in part due to the increasing prevalence of hepatitis C virus (HCV) associated HCC. The tetraspanin CD81 is an essential receptor for HCV, however, its role in hepatoma biology is uncertain. We demonstrate that antibody engagement of CD81 promotes hepatoma spread, which is limited by HCV infection, in an actin-dependent manner and identify an essential role for the C-terminal interaction with Ezrin-Radixin-Moesin (ERM) proteins in this process. We show enhanced hepatoma migration and invasion following expression of CD81 and a reduction in invasive potential upon CD81 silencing. In addition, we reveal poorly differentiated HCC express significantly higher levels of CD81 compared to adjacent non-tumor tissue. In summary, these data support a role for CD81 in regulating hepatoma mobility and propose CD81 as a tumour promoter. Full article
(This article belongs to the Special Issue Viruses and Tetraspanins)
Show Figures

Figure 1

Back to TopTop