A Role for CD81 and Hepatitis C Virus in Hepatoma Mobility
Abstract
:1. Introduction
2. Results
2.1. CD81 Engagement Promotes Actin-Dependent Hepatoma Spread

| Anti-CD81 Clone | Epitope | HepG2.CD81 antibody binding, 5 µg/mL (MFI) | Cell Spread, 5 µg/mL (%) |
|---|---|---|---|
| 2s20 | Linear | 165 | 34 |
| 2s66 | Linear | 159 | 40 |
| 2s131 | Linear | 135 | 48 |
| 1s135 | Conformational | 69 | 37 |
| 1s262 | Conformational | 48 | 51 |
| 1s337 | Conformational | 119 | 30 |

2.2. CD81 Ligation Promotes Hepatoma Spread in a MAPK-Independent Manner

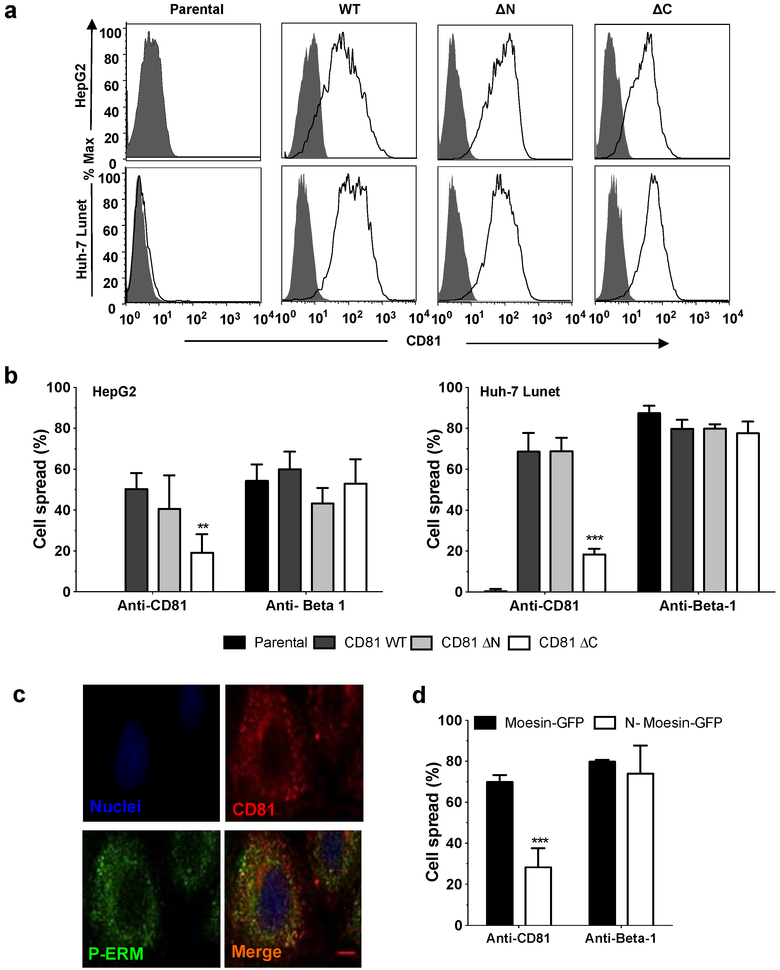
2.3. CD81 C-Terminus and ERM Proteins Regulate Hepatoma Spread

2.4. HCV Infection Perturbs CD81-Dependent Hepatoma Spread

2.5. Role of CD81 in Hepatoma Motility and Adhesion

2.6. CD81 Expression in Hepatocellular Carcinoma Tissue

3. Discussion
4. Experimental Section
4.1. Cell Culture, Cell Lines and Reagents
4.2. Total Internal Reflection Fluorescence (TIRF) Imaging
4.3. Hepatoma Spread
4.4. Immunofluorescence
4.5. Flow Cytometric Analysis of Cell Surface Protein Expression
4.6. Determination of MAPK Activity
4.7. Hepatoma Invasion
4.8. Hepatoma Scratch Wound
4.9. Liver Tissue and Immunohistochemistry
5. Conclusions
Acknowledgments
Author Contributions
Conflicts of Interest
References and Notes
- Monk, P.N.; Partridge, L.J. Tetraspanins: Gateways for infection. Infectious Disordors Drug Targets 2012, 12, 4–17. [Google Scholar] [CrossRef]
- Charrin, S.; le Naour, F.; Silvie, O.; Milhiet, P.E.; Boucheix, C.; Rubinstein, E. Lateral organization of membrane proteins: Tetraspanins spin their web. Biochem. J. 2009, 420, 133–154. [Google Scholar]
- Yanez-Mo, M.; Barreiro, O.; Gordon-Alonso, M.; Sala-Valdes, M.; Sanchez-Madrid, F. Tetraspanin-enriched microdomains: A functional unit in cell plasma membranes. Trends Cell Biol. 2009, 19, 434–446. [Google Scholar] [CrossRef]
- Richardson, M.M.; Jennings, L.K.; Zhang, X.A. Tetraspanins and tumor progression. Clin. Exp. Metastasis 2011, 28, 261–270. [Google Scholar] [CrossRef]
- Sala-Valdes, M.; Ailane, N.; Greco, C.; Rubinstein, E.; Boucheix, C. Targeting tetraspanins in cancer. Expert Opin. Ther. Targets 2012, 16, 985–997. [Google Scholar] [CrossRef]
- Oren, R.; Takahashi, S.; Doss, C.; Levy, R.; Levy, S. Tapa-1, the target of an antiproliferative antibody, defines a new family of transmembrane proteins. Mol. Cell Biol. 1990, 10, 4007–4015. [Google Scholar]
- Pileri, P.; Uematsu, Y.; Campagnoli, S.; Galli, G.; Falugi, F.; Petracca, R.; Weiner, A.J.; Houghton, M.; Rosa, D.; Grandi, G.; et al. Binding of hepatitis C virus to CD81. Science 1998, 282, 938–941. [Google Scholar]
- Flint, M.; von Hahn, T.; Zhang, J.; Farquhar, M.; Jones, C.T.; Balfe, P.; Rice, C.M.; McKeating, J.A. Diverse cd81 proteins support hepatitis C virus infection. J. Virol. 2006, 80, 11331–11342. [Google Scholar] [CrossRef]
- Crotta, S.; Ronconi, V.; Ulivieri, C.; Baldari, C.T.; Valiante, N.M.; Abrignani, S.; Wack, A. Cytoskeleton rearrangement induced by tetraspanin engagement modulates the activation of T and NK cells. Eur. J. Immunol. 2006, 36, 919–929. [Google Scholar]
- Wack, A.; Soldaini, E.; Tseng, C.; Nuti, S.; Klimpel, G.; Abrignani, S. Binding of the hepatitis C virus envelope protein E2 to CD81 provides a co-stimulatory signal for human T cells. Eur. J. Immunol. 2001, 31, 166–175. [Google Scholar]
- Crotta, S.; Stilla, A.; Wack, A.; D'Andrea, A.; Nuti, S.; D'Oro, U.; Mosca, M.; Filliponi, F.; Brunetto, R.M.; Bonino, F.; et al. Inhibition of natural killer cells through engagement of CD81 by the major hepatitis C virus envelope protein. J. Exp. Med. 2002, 195, 35–41. [Google Scholar] [CrossRef]
- Tseng, C.T.; Klimpel, G.R. Binding of the hepatitis C virus envelope protein E2 to CD81 inhibits natural killer cell functions. J. Exp. Med. 2002, 195, 43–49. [Google Scholar] [CrossRef]
- Cocquerel, L.; Kuo, C.C.; Dubuisson, J.; Levy, S. CD81-dependent binding of hepatitis C virus E1E2 heterodimers. J. Virol. 2003, 77, 10677–10683. [Google Scholar] [CrossRef]
- Rosa, D.; Saletti, G.; De Gregorio, E.; Zorat, F.; Comar, C.; D'Oro, U.; Nuti, S.; Houghton, M.; Barnaba, V.; Pozzato, G.; et al. Activation of naive B lymphocytes via CD81, a pathogenetic mechanism for hepatitis C virus-associated B lymphocyte disorders. Proc. Natl. Acad. Sci. USA 2005, 102, 18544–18549. [Google Scholar] [CrossRef]
- Coffey, G.P.; Rajapaksa, R.; Liu, R.; Sharpe, O.; Kuo, C.-C.; Krauss, S.W.; Sagi, Y.; Davis, R.E.; Staudt, L.M.; Sharman, J.P.; et al. Engagement of CD81 induces ezrin tyrosine phosphorylation and its cellular redistribution with filamentous actin. J. Cell Sci. 2009, 122, 3137–3144. [Google Scholar] [CrossRef]
- Brazzoli, M.; Bianchi, A.; Filippini, S.; Weiner, A.; Zhu, Q.; Pizza, M.; Crotta, S. CD81 is a central regulator of cellular events required for hepatitis C virus infection of human hepatocytes. J. Virol. 2008, 82, 8316–8329. [Google Scholar] [CrossRef]
- Carloni, V.; Mazzocca, A.; Ravichandran, K.S. Tetraspanin CD81 is linked to ERK/mapkinase signaling by SHC in liver tumor cells. Oncogene 2004, 23, 1566–1574. [Google Scholar] [CrossRef]
- Zhao, L.J.; Wang, L.; Ren, H.; Cao, J.; Li, L.; Ke, J.S.; Qi, Z.T. Hepatitis C virus E2 protein promotes human hepatoma cell proliferation through the MAPK/ERK signaling pathway via cellular receptors. Exp. Cell Res. 2005, 305, 23–32. [Google Scholar] [CrossRef]
- Itakura, J.; Nagayama, K.; Enomoto, N.; Sakamoto, N.; Tazawa, J.; Izumi, N.; Marumo, F.; Sato, C. CD81 nucleotide mutation in hepatocellular carcinoma and lack of CD81 polymorphism in patients at stages of hepatitis C virus infection. J. Med. Virol. 2001, 63, 22–28. [Google Scholar] [CrossRef]
- Mazzocca, A.; Liotta, F.; Carloni, V. Tetraspanin CD81-regulated cell motility plays a critical role in intrahepatic metastasis of hepatocellular carcinoma. Gastroenterology 2008, 135, 244–256. [Google Scholar] [CrossRef]
- Riedl, J.; Crevenna, A.H.; Kessenbrock, K.; Yu, J.H.; Neukirchen, D.; Bista, M.; Bradke, F.; Jenne, D.; Holak, T.A.; Werb, Z.; et al. Lifeact: A versatile marker to visualize F-actin. Nat. Methods 2008, 5, 605–607. [Google Scholar]
- Harris, H.J.; Farquhar, M.J.; Mee, C.J.; Davis, C.; Reynolds, G.M.; Jennings, A.; Hu, K.; Yuan, F.; Deng, H.; Hubscher, S.G.; et al. CD81 and claudin 1 coreceptor association: Role in hepatitis C virus entry. J. Virol. 2008, 82, 5007–5020. [Google Scholar] [CrossRef]
- Pollard, T.D.; Cooper, J.A. Actin, a central player in cell shape and movement. Science 2009, 326, 1208–1212. [Google Scholar] [CrossRef]
- Dobreva, I.; Waeber, G.; James, R.W.; Widmann, C. Interleukin-8 secretion by fibroblasts induced by low density lipoproteins is p38 MAPK-dependent and leads to cell spreading and wound closure. J. Biol. Chem. 2006, 281, 199–205. [Google Scholar] [CrossRef]
- Smith, S.D.; Jaffer, Z.M.; Chernoff, J.; Ridley, A.J. Pak1-mediated activation of ERK1/2 regulates lamellipodial dynamics. J. Cell Sci. 2008, 121, 3729–3736. [Google Scholar] [CrossRef]
- Varon, C.; Rottiers, P.; Ezan, J.; Reuzeau, E.; Basoni, C.; Kramer, I.; Genot, E. TGFβ1 regulates endothelial cell spreading and hypertrophy through a Rac-p38-mediated pathway. Biol. Cell 2008, 100, 537–550. [Google Scholar] [CrossRef]
- Sala-Valdes, M.; Ursa, A.; Charrin, S.; Rubinstein, E.; Hemler, M.E.; Sanchez-Madrid, F.; Yanez-Mo, M. EWI-2 and EWI-F link the tetraspanin web to the actin cytoskeleton through their direct association with ezrin-radixin-moesin proteins. J. Biol. Chem. 2006, 281, 19665–19675. [Google Scholar] [CrossRef]
- Harris, H.J.; Clerte, C.; Farquhar, M.J.; Goodall, M.; Hu, K.; Rassam, P.; Dosset, P.; Wilson, G.K.; Balfe, P.; IJzendoorn, S.C.; et al. Hepatoma polarization limits CD81 and hepatitis C virus dynamics. Cell. Microbiol. 2013, 15, 430–445. [Google Scholar] [CrossRef]
- Tsukita, S.; Yonemura, S.; Tsukita, S. Erm proteins: Head-to-tail regulation of actin-plasma membrane interaction. Trends Biochem. Sci. 1997, 22, 53–58. [Google Scholar] [CrossRef]
- Amieva, M.R.; Litman, P.; Huang, L.; Ichimaru, E.; Furthmayr, H. Disruption of dynamic cell surface architecture of NIH3T3 fibroblasts by the n-terminal domains of moesin and ezrin: In vivo imaging with gfp fusion proteins. J. Cell Sci. 1999, 112, 111–125. [Google Scholar]
- Barroso-Gonzalez, J.; Machado, J.D.; Garcia-Exposito, L.; Valenzuela-Fernandez, A. Moesin regulates the trafficking of nascent clathrin-coated vesicles. J. Biol. Chem. 2009, 284, 2419–2434. [Google Scholar] [CrossRef]
- Bukong, T.N.; Kodys, K.; Szabo, G. Human ezrin-moesin-radixin proteins modulate hepatitis C virus infection. Hepatology 2013, 58, 1569–1579. [Google Scholar] [CrossRef]
- Schneider-Schaulies, J.; Schnorr, J.J.; Brinckmann, U.; Dunster, L.M.; Baczko, K.; Liebert, U.G.; Schneider-Schaulies, S.; ter Meulen, V. Receptor usage and differential downregulation of CD46 by measles virus wild-type and vaccine strains. Proc. Natl. Acad. Sci. USA 1995, 92, 3943–3947. [Google Scholar] [CrossRef]
- Geleziunas, R.; Bour, S.; Wainberg, M.A. Cell surface down-modulation of CD4 after infection by HIV-1. FASEB J. 1994, 8, 593–600. [Google Scholar]
- Reynolds, G.M.; Harris, H.J.; Jennings, A.; Hu, K.; Grove, J.; Lalor, P.F.; Adams, D.H.; Balfe, P.; Hubscher, S.G.; McKeating, J.A. Hepatitis C virus receptor expression in normal and diseased liver tissue. Hepatology 2008, 47, 418–427. [Google Scholar]
- Farquhar, M.J.; Hu, K.; Harris, H.J.; Davis, C.; Brimacombe, C.L.; Fletcher, S.J.; Baumert, T.F.; Rappoport, J.Z.; Balfe, P.; McKeating, J.A. Hepatitis C virus induces CD81 and claudin-1 endocytosis. J. Virol. 2012, 86, 4305–4316. [Google Scholar] [CrossRef]
- Stipp, C.S.; Kolesnikova, T.V.; Hemler, M.E. Functional domains in tetraspanin proteins. Trends Biochem. Sci. 2003, 28, 106–112. [Google Scholar] [CrossRef]
- Haeuw, J.F.; Goetsch, L.; Bailly, C.; Corvaia, N. Tetraspanin CD151 as a target for antibody-based cancer immunotherapy. Biochem. Soc. Trans. 2011, 39, 553–558. [Google Scholar]
- Vexler, V.; Yu, L.; Pamulapati, C.; Garrido, R.; Grimm, H.P.; Sriraman, P.; Bohini, S.; Schraeml, M.; Singh, U.; Brandt, M.; et al. Target-mediated drug disposition and prolonged liver accumulation of a novel humanized anti-CD81 monoclonal antibody in cynomolgus monkeys. mAbs 2013, 5, 776–786. [Google Scholar] [CrossRef]
- Fievet, B.; Louvard, D.; Arpin, M. Erm proteins in epithelial cell organization and functions. Biochim. Biophys. Acta 2007, 1773, 653–660. [Google Scholar] [CrossRef]
- Matsui, T.; Maeda, M.; Doi, Y.; Yonemura, S.; Amano, M.; Kaibuchi, K.; Tsukita, S.; Tsukita, S. Rho-kinase phosphorylates cooh-terminal threonines of ezrin/radixin/moesin (erm) proteins and regulates their head-to-tail association. J. Cell. Biol. 1998, 140, 647–657. [Google Scholar] [CrossRef]
- Simons, P.C.; Pietromonaco, S.F.; Reczek, D.; Bretscher, A.; Elias, L. C-Terminal threonine phosphorylation activates erm proteins to link the cell’s cortical lipid bilayer to the cytoskeleton. Biochem. Biophys. Res. Commun. 1998, 253, 561–565. [Google Scholar] [CrossRef]
- Krämer, B.; Schulte, D.; Körner, C.; Zwank, C.; Hartmann, A.; Michalk, M.; Söhne, J.; Langhans, B.; Nischalke, H.-D.; Coenen, M.; et al. Regulation of nk cell trafficking by CD81. Eur. J. Immunol. 2009, 39, 3447–3458. [Google Scholar] [CrossRef]
- Wilson, G.K.; Brimacombe, C.L.; Rowe, I.A.; Reynolds, G.M.; Fletcher, N.F.; Stamataki, Z.; Bhogal, R.H.; Simoes, M.L.; Ashcroft, M.; Afford, S.C.; et al. A dual role for hypoxia inducible factor-1alpha in the hepatitis C virus lifecycle and hepatoma migration. J. Hepatol. 2012, 56, 803–809. [Google Scholar]
- Stamenkovic, I. Matrix metalloproteinases in tumor invasion and metastasis. Semin. Cancer Biol. 2000, 10, 415–433. [Google Scholar] [CrossRef]
- Hong, I.-K.W.; Wang, S.-J.; Lee, M.-S.; Park, I.; Kim, Y.-M.; Lee, H. Tetraspanin CD81/tapa-1 upregulates MT1-MMP involved in melanoma cell motility through AKT-dependent SP1 activation signaling pathways. Cancer Res. 2010, 70, 526. [Google Scholar]
- Lafleur, M.A.; Xu, D.S.; Hemler, M.E. Tetraspanin proteins regulate membrane type-1 matrix metalloproteinase-dependent pericellular proteolysis. Mol. Biol. Cell 2009, 20, 2030–2040. [Google Scholar] [CrossRef]
- Schroder, H.M.; Hoffmann, S.C.; Hecker, M.; Korff, T.; Ludwig, T. The tetraspanin network modulates MT1-mmp cell surface trafficking. Int. J. Biochem. Cell Biol. 2013, 45, 1133–1144. [Google Scholar] [CrossRef]
- Lichtinghagen, R.; Bahr, M.J.; Wehmeier, M.; Michels, D.; Haberkorn, C.I.; Arndt, B.; Flemming, P.; Manns, M.P.; Boeker, K.H.W. Expression and coordinated regulation of matrix metalloproteinases in chronic hepatitis C and hepatitis C virus-induced liver cirrhosis. Clin. Sci. 2003, 105, 373–382. [Google Scholar] [CrossRef]
- Jamshad, M.; Rajesh, S.; Stamataki, Z.; McKeating, J.A.; Dafforn, T.; Overduin, M.; Bill, R.M. Structural characterization of recombinant human CD81 produced in pichia pastoris. Protein Expression Purification 2008, 57, 206–216. [Google Scholar] [CrossRef]
- Sincock, P.M.; Mayrhofer, G.; Ashman, L.K. Localization of the transmembrane 4 superfamily (TM4SF) member peta-3 (CD151) in normal human tissues: Comparison with CD9, CD63, and α5β1 integrin. J. Histochem. Cytochem. 1997, 45, 515–525. [Google Scholar] [CrossRef]
- Wakita, T.; Pietschmann, T.; Kato, T.; Date, T.; Miyamoto, M.; Zhao, Z.; Murthy, K.; Habermann, A.; Krausslich, H.G.; Mizokami, M.; et al. Production of infectious hepatitis c virus in tissue culture from a cloned viral genome. Nat. Med. 2005, 11, 791–796. [Google Scholar] [CrossRef]
- Lindenbach, B.D.; Evans, M.J.; Syder, A.J.; Wolk, B.; Tellinghuisen, T.L.; Liu, C.C.; Maruyama, T.; Hynes, R.O.; Burton, D.R.; McKeating, J.A.; et al. Complete replication of hepatitis C virus in cell culture. Science 2005, 309, 623–626. [Google Scholar] [CrossRef]
- ImageJ Colocalization Finder Plug-in Software; National Institutes of Health: Bethesda, MD, USA, 2004.
- Graphpad Prism, version 6.0; Graphpad: La Jolla, CA, USA, 2013.
- IPLab software, version 4.0; BD Biosciences: Rockville, MD, USA, 2006.
- Colecchia, A.; Scaioli, E.; Montrone, L.; Vestito, A.; di Biase, A.R.; Pieri, M.; D’Errico-Grigioni, A.; Bacchi-Reggiani, M.L.; Ravaioli, M.; Grazi, G.L.; et al. Pre-operative liver biopsy in cirrhotic patients with early hepatocellular carcinoma represents a safe and accurate diagnostic tool for tumour grading assessment. J. Hepatol. 2011, 54, 300–305. [Google Scholar] [CrossRef]
- Gouw, A.S.; Balabaud, C.; Kusano, H.; Todo, S.; Ichida, T.; Kojiro, M. Markers for microvascular invasion in hepatocellular carcinoma: Where do we stand? Liver Transplant. 2011, 17, S72–S80. [Google Scholar] [CrossRef]
- Govaere, O.; Komuta, M.; Berkers, J.; Spee, B.; Janssen, C.; de Luca, F.; Katoonizadeh, A.; Wouters, J.; van Kempen, L.C.; Durnez, A.; et al. Keratin 19: A key role player in the invasion of human hepatocellular carcinomas. Gut 2013, 4, 674–685. [Google Scholar]
- Klintmalm, G.B. Liver transplantation for hepatocellular carcinoma: A registry report of the impact of tumor characteristics on outcome. Anna. Surg. 1998, 228, 479–490. [Google Scholar] [CrossRef]
- Hashem, B.E.-S. Hepatocellular carcinoma. N. Engl. J. Med. 2011, 365, 1118–1127. [Google Scholar] [CrossRef]
© 2014 by the authors; licensee MDPI, Basel, Switzerland. This article is an open access article distributed under the terms and conditions of the Creative Commons Attribution license (http://creativecommons.org/licenses/by/3.0/).
Share and Cite
Brimacombe, C.L.; Wilson, G.K.; Hübscher, S.G.; McKeating, J.A.; Farquhar, M.J. A Role for CD81 and Hepatitis C Virus in Hepatoma Mobility. Viruses 2014, 6, 1454-1472. https://doi.org/10.3390/v6031454
Brimacombe CL, Wilson GK, Hübscher SG, McKeating JA, Farquhar MJ. A Role for CD81 and Hepatitis C Virus in Hepatoma Mobility. Viruses. 2014; 6(3):1454-1472. https://doi.org/10.3390/v6031454
Chicago/Turabian StyleBrimacombe, Claire L., Garrick K. Wilson, Stefan G. Hübscher, Jane A. McKeating, and Michelle J. Farquhar. 2014. "A Role for CD81 and Hepatitis C Virus in Hepatoma Mobility" Viruses 6, no. 3: 1454-1472. https://doi.org/10.3390/v6031454
APA StyleBrimacombe, C. L., Wilson, G. K., Hübscher, S. G., McKeating, J. A., & Farquhar, M. J. (2014). A Role for CD81 and Hepatitis C Virus in Hepatoma Mobility. Viruses, 6(3), 1454-1472. https://doi.org/10.3390/v6031454
